424B3
Table of Contents

Filed Pursuant to Rule 424(b)(3)
Registration No. 333-202319

 

LOGO

MERGER PROPOSAL—YOUR VOTE IS VERY IMPORTANT

March 24, 2015

Dear Unitholders:

On January 25, 2015, Energy Transfer Partners, L.P. (“ETP”) and Regency Energy Partners LP (“Regency”) entered into a merger agreement, as amended on February 18, 2015 (as so amended, the “merger agreement”), pursuant to which Regency will merge with Rendezvous I LLC, a wholly owned subsidiary of ETP, with Regency continuing as the surviving entity and becoming a wholly owned subsidiary of ETP (the “merger”). Concurrently with the merger, ETE GP Acquirer LLC (“ETE Acquirer”), the indirect owner of Regency GP LP, the general partner of Regency (“Regency GP”), will merge with Rendezvous II LLC, a wholly owned subsidiary of ETP, with ETE Acquirer continuing as the surviving entity and becoming a wholly owned subsidiary of ETP (the “GP merger” and, together with the merger, the “mergers”).

The board of directors (the “Regency Board”) of Regency GP LLC, the general partner of Regency GP, approved and agreed to submit the merger to a vote of Regency unitholders following the recommendation of the conflicts committee of the Regency Board (the “Regency Conflicts Committee”). The Regency Board and the Regency Conflicts Committee have determined that the merger agreement and the merger are fair and reasonable and in the best interests of Regency and its unaffiliated unitholders, and have approved the merger agreement and the merger.

Under the terms of the merger agreement, holders of Regency common units will receive, for each Regency common unit held, 0.4066 common units of ETP (“ETP common units”) and an additional number of ETP common units determined by dividing $0.32 by the lesser of (i) the volume weighted average price of ETP common units on the New York Stock Exchange (the “NYSE”) for the five trading days ending on the third trading day immediately preceding the effective time of the merger and (ii) the closing price of the ETP common units on the NYSE on the third trading day immediately preceding the effective time of the merger, rounded to the nearest ten thousandth of a unit. Further, each Class F common unit of Regency (the “Class F units”) will be deemed to convert automatically into Regency common units on a one-for-one basis immediately prior to the effective time of the merger and holders thereof will receive the same merger consideration as the holders of Regency common units. Holders of Regency’s Series A Cumulative Convertible Preferred Units (the “Series A units”) will receive an equal number of ETP preferred units with the same preferences, privileges, powers, duties and obligations that such Regency Series A units had immediately prior to the closing of the merger.

The consideration to be received by holders of Regency common units and Class F units is valued at $26.89 per unit based on the closing price of ETP common units as of January 23, 2015, the last trading day before the public announcement of the merger, representing a 13.2% premium to the closing price of Regency’s common units of $23.75 on January 23, 2015, and a 15.3% premium to the volume weighted average closing price of Regency’s common units for the three trading days ended January 23, 2015.


Table of Contents

Immediately following completion of the merger, it is expected that Regency unitholders will own approximately 35% of the outstanding common units of ETP, based on the number of common units of ETP outstanding, on a fully diluted basis, as of March 20, 2015. The common units of ETP and Regency are traded on the New York Stock Exchange under the symbols “ETP” and “RGP,” respectively.

Regency is holding a special meeting of its unitholders in Regency’s offices at 2001 Bryan Street, Suite 3700, Dallas, Texas 75201, on April 28, 2015 at 11:00 a.m., local time, to obtain the vote of its unitholders to adopt the merger agreement and the transactions contemplated thereby. Your vote is very important regardless of the number of units in Regency you own. The merger cannot be completed unless the holders of at least a majority of the outstanding Regency common units, Class F units and Series A units, voting together as a single class, vote for the adoption of the merger agreement and transactions contemplated thereby at the special meeting. The Regency Conflicts Committee and the Regency Board recommend that Regency unitholders vote “FOR” the adoption of the merger agreement and the transactions contemplated thereby and “FOR” the adjournment of the special meeting, if necessary to solicit additional proxies if there are not sufficient votes to adopt the merger agreement at the time of the special meeting, and the Regency Board recommends that Regency unitholders vote “FOR” the advisory compensation proposal. Whether or not you expect to attend the special meeting in person, we urge you to submit your proxy as promptly as possible through one of the delivery methods described in the accompanying proxy statement/prospectus. Pursuant to the merger agreement, Energy Transfer Equity, L.P. (“ETE”), which indirectly owns all of the incentive distribution rights and general partner interests in each of ETP and Regency, and ETP have agreed to vote all of the limited partner interests in Regency owned beneficially or of record by ETE, ETP or their respective subsidiaries in favor of approval of the merger and the approval of any actions required in furtherance thereof.

In addition, we urge you to read carefully the accompanying proxy statement/prospectus (and the documents incorporated by reference into the accompanying proxy statement/prospectus), which includes important information about the merger agreement, the proposed mergers and the special meeting. Please pay particular attention to the section titled “Risk Factors” beginning on page 31 of the accompanying proxy statement/prospectus.

On behalf of the Regency Board, we thank you for your continued support.

Neither the Securities and Exchange Commission nor any state securities commission has approved or disapproved of the securities to be issued under the accompanying proxy statement/prospectus or determined that the accompanying proxy statement/prospectus is accurate or complete. Any representation to the contrary is a criminal offense.

The accompanying proxy statement/prospectus is dated March 24, 2015 and is first being mailed to the unitholders of Regency on or about March 25, 2015.

 

Sincerely,
/s/ Michael J. Bradley

Michael J. Bradley

 

President and Chief Executive Officer of Regency GP LLC on behalf of Regency Energy Partners LP


Table of Contents

 

LOGO

2001 Bryan Street, Suite 3700

Dallas, Texas 75201

NOTICE OF SPECIAL MEETING OF UNITHOLDERS

TO BE HELD ON APRIL 28, 2015

To the Unitholders of Regency Energy Partners LP:

Notice is hereby given that a special meeting of unitholders of Regency Energy Partners LP (“Regency”), will be held in Regency’s offices at 2001 Bryan Street, Suite 3700, Dallas, Texas 75201, on April 28, 2015 at 11:00 a.m., local time, solely for the following purposes:

 

    Merger proposal: To consider and vote on a proposal to adopt the Agreement and Plan of Merger, dated as of January 25, 2015, as amended by Amendment No. 1 thereto (the “amendment”), dated as of February 18, 2015 (as so amended and as may be further amended from time to time, the “merger agreement”), by and among Energy Transfer Partners, L.P. (“ETP”), Energy Transfer Partners GP, L.P., the general partner of ETP (“ETP GP”), Rendezvous I LLC, Rendezvous II LLC, Regency, Regency GP LP, the general partner of Regency (“Regency GP”), ETE GP Acquirer LLC (“ETE Acquirer”) and, solely for purposes of certain provisions therein, Energy Transfer Equity, L.P. (“ETE”), a composite copy of which, incorporating the amendment into the text of the initial agreement, is attached as Annex A to the proxy statement/prospectus accompanying this notice, and the transactions contemplated thereby;

 

    Adjournment proposal: To consider and vote on a proposal to approve the adjournment of the special meeting, if necessary to solicit additional proxies if there are not sufficient votes to adopt the merger agreement at the time of the special meeting; and

 

    Advisory compensation proposal: To consider and vote on a proposal to approve, on an advisory (non-binding) basis, the payments that will or may be paid by Regency to its named executive officers in connection with the merger.

These items of business, including the merger agreement and the proposed merger, are described in detail in the accompanying proxy statement/prospectus. The board of directors of Regency GP LLC, the general partner of Regency GP, and the conflicts committee of the board of directors of Regency GP LLC have determined that the merger agreement and the transactions contemplated thereby, including the merger, are fair and reasonable and in the best interests of Regency and its unaffiliated unitholders and recommend that Regency unitholders vote “FOR” the proposal to adopt the merger agreement and the transactions contemplated thereby and “FOR” the adjournment of the special meeting, if necessary to solicit additional proxies in favor of such adoption, and the board of directors of Regency GP LLC recommends that Regency unitholders vote “FOR” the advisory compensation proposal.

Only unitholders of record as of the close of business on March 24, 2015 are entitled to notice of the special meeting and to vote at the special meeting or at any adjournment or postponement thereof. A list of unitholders entitled to vote at the special meeting will be available in our offices located at 2001 Bryan Street, Suite 3700, Dallas, Texas 75201 during regular business hours for a period of ten days before the special meeting, and at the place of the special meeting during the meeting. Pursuant to the merger agreement, ETE and ETP have agreed to vote all of the limited partner interests in Regency owned beneficially or of record by ETE, ETP or their respective subsidiaries in favor of approval of the merger and the approval of any actions required in furtherance


Table of Contents

thereof, which includes the merger proposal and, if necessary, the adjournment proposal. As of March 24, 2015, ETE, ETP and their respective subsidiaries collectively held 88,529,775 Regency common units and 6,274,483 Class F units, representing approximately 22.58% of the Regency units entitled to vote at the special meeting.

Adoption of the merger agreement and the transactions contemplated thereby by the Regency unitholders is a condition to the consummation of the merger and requires the affirmative vote of holders of at least a majority of the outstanding Regency common units, Class F units and Series A Cumulative Convertible Preferred Units, voting together as a single class. Therefore, your vote is very important. Your failure to vote your units will have the same effect as a vote “AGAINST” the adoption of the merger agreement and the transactions contemplated thereby.

 

By order of the board of directors,
/s/ Todd Carpenter

Todd Carpenter

Senior Vice President and General Counsel

Dallas, Texas

March 24, 2015

YOUR VOTE IS IMPORTANT!

WHETHER OR NOT YOU EXPECT TO ATTEND THE SPECIAL MEETING IN PERSON, WE URGE YOU TO SUBMIT YOUR PROXY AS PROMPTLY AS POSSIBLE (1) BY TELEPHONE, (2) VIA THE INTERNET OR (3) BY MARKING, SIGNING AND DATING THE ENCLOSED PROXY CARD AND RETURNING IT IN THE PREPAID ENVELOPE PROVIDED. You may revoke your proxy or change your vote at any time before the special meeting. If your units are held in the name of a bank, broker or other fiduciary, please follow the instructions on the voting instruction card furnished to you by such record holder.

We urge you to read the accompanying proxy statement/prospectus, including all documents incorporated by reference into the accompanying proxy statement/prospectus, and its annexes carefully and in their entirety. If you have any questions concerning the merger, the adjournment vote, the advisory (non-binding) vote on the payments that will or may be paid by Regency to its named executive officers in connection with the merger, the special meeting or the accompanying proxy statement/prospectus or would like additional copies of the accompanying proxy statement/prospectus or need help voting your Regency units, please contact Regency’s proxy solicitor:

MacKenzie Partners, Inc.

105 Madison Avenue

New York, New York 10016

Toll-free: (800) 322-2885

Collect: (212) 929-5500


Table of Contents

ADDITIONAL INFORMATION

This proxy statement/prospectus incorporates by reference important business and financial information about ETP and Regency from other documents filed with the Securities and Exchange Commission (the “SEC”), that are not included in or delivered with this proxy statement/prospectus. See “Where You Can Find More Information.”

Documents incorporated by reference are available to you without charge upon written or oral request. You can obtain any of these documents by requesting them in writing or by telephone from the appropriate party at the following addresses and telephone numbers.

 

Energy Transfer Partners L.P.

Investor Relations

3738 Oak Lawn Avenue

Dallas, Texas 75219

(214) 981-0795

Regency Energy Partners LP

Investor Relations

2001 Bryan Street, Suite 3700

Dallas, Texas 75201

(214) 750-1771

To receive timely delivery of the requested documents in advance of the special meeting, you should make your request no later than April 20, 2015.

ABOUT THIS DOCUMENT

This document, which forms part of a registration statement on Form S-4 filed with the SEC by ETP (File No. 333-202319), constitutes a prospectus of ETP under Section 5 of the Securities Act of 1933, as amended (the “Securities Act”), with respect to the ETP common units to be issued pursuant to the merger agreement. This document also constitutes a notice of meeting and a proxy statement under Section 14(a) of the Securities Exchange Act of 1934, as amended (the “Exchange Act”), with respect to the special meeting of Regency unitholders, at which Regency unitholders will be asked to consider and vote on, among other matters, a proposal to adopt the merger agreement and the transactions contemplated thereby.

You should rely only on the information contained in or incorporated by reference into this proxy statement/prospectus. No one has been authorized to provide you with information that is different from that contained in, or incorporated by reference into, this proxy statement/prospectus. This proxy statement/prospectus is dated March 24, 2015. The information contained in this proxy statement/prospectus is accurate only as of that date or, in the case of information in a document incorporated by reference, as of the date of such document, unless the information specifically indicates that another date applies. Neither the mailing of this proxy statement/prospectus to Regency unitholders nor the issuance by ETP of its common units pursuant to the merger agreement will create any implication to the contrary.

This proxy statement/prospectus does not constitute an offer to sell, or a solicitation of an offer to buy, any securities, or the solicitation of a proxy, in any jurisdiction in which or from any person to whom it is unlawful to make any such offer or solicitation in such jurisdiction.

The information concerning ETP contained in this proxy statement/prospectus or incorporated by reference has been provided by ETP, and the information concerning Regency contained in this proxy statement/prospectus or incorporated by reference has been provided by Regency.


Table of Contents

TABLE OF CONTENTS

 

     Page  

QUESTIONS AND ANSWERS

     1   

SUMMARY

     10   

The Parties

     10   

The Merger

     10   

The GP Merger

     10   

Merger Consideration

     10   

Treatment of General Partner Interest and Incentive Distribution Rights

     11   

Treatment of Equity Awards

     11   

The Special Meeting; Units Entitled to Vote; Required Vote

     12   

Recommendation of the Regency Conflicts Committee, the Regency Board and Their Reasons for the Merger

     13   

Opinion of the Financial Advisor to the Regency Conflicts Committee

     13   

ETP Unitholder Approval is Not Required

     13   

Directors and Executive Officers of ETP After the Merger

     14   

Ownership of ETP After the Merger

     14   

Interests of Directors and Executive Officers of Regency in the Merger

     14   

Interests of ETE and ETP in the Merger

     15   

Risk Factors Relating to the Merger and Ownership of ETP Common Units

     15   

Material U.S. Federal Income Tax Consequences of the Merger

     16   

Accounting Treatment of the Merger

     16   

Listing of ETP Common Units; Delisting and Deregistration of Regency Common Units

     17   

No Appraisal Rights

     17   

Conditions to Consummation of the Mergers

     17   

Amendment of ETP Partnership Agreement

     18   

Regulatory Approvals and Clearances Required for the Merger

     18   

No Solicitation by Regency of Alternative Proposals

     19   

Change in Regency Board Recommendation

     20   

Termination of the Merger Agreement

     20   

Expenses

     21   

Termination Fee

     21   

Comparison of Rights of ETP Unitholders and Regency Unitholders

     21   

Litigation Relating to the Merger

     22   

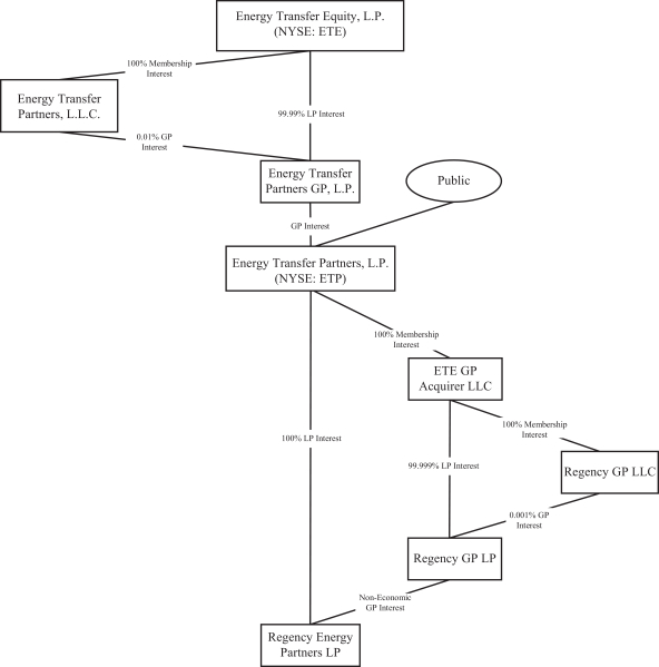
Corporate Structure Prior to and Following the Mergers

     22   

Selected Historical Consolidated Financial Data of ETP

     24   

Selected Historical Consolidated Financial Data of Regency

     24   

Selected Unaudited Pro Forma Financial Information

     26   

Unaudited Comparative Per Unit Information

     28   

Comparative Unit Prices and Distributions

     29   

RISK FACTORS

     31   

Risk Factors Relating to the Merger

     31   

Risk Factors Relating to the Ownership of ETP Common Units

     38   

CAUTIONARY STATEMENT REGARDING FORWARD-LOOKING STATEMENTS

     39   

THE PARTIES

     41   

THE SPECIAL MEETING

     44   

THE MERGER

     49   

Effect of the Merger and the GP Merger

     49   

Background of the Merger

     51   

Recommendation of the Regency Conflicts Committee, the Regency Board and Their Reasons for the Merger

     60   

 

i


Table of Contents

Opinion of the Financial Advisor to the Regency Conflicts Committee

  64   

Unaudited Financial Projections of Regency

  73   

Reasons of the ETP Conflicts Committee and the ETP Board for the Merger

  74   

Interests of Directors and Executive Officers of Regency in the Merger

  76   

Interests of ETE and ETP in the Merger

  79   

No Appraisal Rights

  79   

No ETP Unitholder Approval

  79   

Accounting Treatment of the Merger

  79   

ETP Partnership Agreement Amendment

  79   

Regulatory Approvals and Clearances Required for the Merger

  79   

Directors and Executive Officers of ETP After the Merger

  80   

Listing of ETP Common Units

  80   

Delisting and Deregistration of Regency Common Units

  80   

Ownership of ETP After the Merger

  80   

Restrictions on Sales of ETP Common Units Received in the Merger

  81   

Litigation Relating to the Merger

  81   

PROPOSAL 1: THE MERGER AGREEMENT

  82   

The Mergers

  82   

Effective Time; Closing

  83   

Conditions to Consummation of the Mergers

  83   

Regency Unitholder Approval

  85   

No Solicitation by Regency of Alternative Proposals

  86   

Change in Regency Board Recommendation

  87   

Merger Consideration

  89   

Treatment of Equity Awards

  89   

Treatment of General Partner Interest and Incentive Distribution Rights

  90   

Adjustments to Prevent Dilution

  90   

Withholding

  90   

Distributions

  90   

Regulatory Matters

  91   

Termination of the Merger Agreement

  91   

Termination Fee

  92   

Expenses

  93   

Conduct of Business Pending the Consummation of the Merger

  94   

Indemnification; Directors’ and Officers’ Insurance

  96   

Financing Matters

  97   

Amendment of ETP Partnership Agreement

  97   

Amendment and Waiver

  97   

Remedies; Specific Performance

  98   

Representations and Warranties

  98   

Distributions

  100   

ETE’s and ETP’s Obligation to Vote Regency Units

  100   

Additional Agreements

  100   

ENERGY TRANSFER PARTNERS, L.P. UNAUDITED PRO FORMA FINANCIAL INFORMATION

  101   

MATERIAL U.S. FEDERAL INCOME TAX CONSEQUENCES OF THE MERGER

  108   

MATERIAL U.S. FEDERAL INCOME TAX CONSEQUENCES OF ETP COMMON UNIT OWNERSHIP

  113   

DESCRIPTION OF ETP COMMON UNITS

  133   

Where Common Units Are Traded

  133   

Quarterly Distributions

  133   

 

ii


Table of Contents

Transfer Agent and Registrar

  133   

Summary of Partnership Agreement

  133   

COMPARISON OF RIGHTS OF ETP UNITHOLDERS AND REGENCY UNITHOLDERS

  134   

PROPOSAL 2: ADJOURNMENT OF THE SPECIAL MEETING

  160   

PROPOSAL 3: ADVISORY VOTE ON RELATED COMPENSATION

  161   

LEGAL MATTERS

  162   

EXPERTS

  162   

WHERE YOU CAN FIND MORE INFORMATION

  163   

ANNEX A COMPOSITE AGREEMENT AND PLAN OF MERGER

  A-1   

ANNEX B OPINION OF J.P. MORGAN SECURITIES LLC

  B-1   

 

iii


Table of Contents

QUESTIONS AND ANSWERS

Set forth below are questions that you, as a unitholder of Regency, may have regarding the merger, the adjournment proposal, the advisory compensation proposal and the special meeting, and brief answers to those questions. You are urged to read carefully this proxy statement/prospectus and the other documents referred to in this proxy statement/prospectus in their entirety, including the composite merger agreement, which incorporates the text of the amendment into the text of the initial agreement and is attached as Annex A to this proxy statement/prospectus, and the documents incorporated by reference into this proxy statement/prospectus, because this section may not provide all of the information that is important to you with respect to the merger and the special meeting. You may obtain a list of the documents incorporated by reference into this proxy statement/prospectus in the section titled “Where You Can Find More Information.”

Q: Why am I receiving this proxy statement/prospectus?

A: ETP and Regency have agreed to a merger, pursuant to which Regency will merge with Rendezvous I LLC, a wholly owned subsidiary of ETP (“Merger Sub A”). Regency will continue its existence as the surviving entity and become a wholly owned subsidiary of ETP, but will cease to be a publicly traded limited partnership. In order to complete the merger, Regency unitholders must vote to adopt the merger agreement. Regency is holding a special meeting of its unitholders to obtain such unitholder approval. Regency unitholders will also be asked to approve, on an advisory (non-binding) basis, the payments that will or may be paid by Regency to its named executive officers in connection with the merger.

In the merger, ETP will issue ETP common units as part of the consideration to be paid to holders of Regency common units and Regency Class F common units (“Class F units”). This document is being delivered to you as both a proxy statement of Regency and a prospectus of ETP in connection with the merger. It is the proxy statement by which the board of directors (the “Regency Board”) of Regency GP LLC, the general partner of Regency GP, is soliciting proxies from you to vote on the adoption of the merger agreement and the transactions contemplated thereby at the special meeting or at any adjournment or postponement of the special meeting. It is also the prospectus by which ETP will issue ETP common units to you in the merger.

Q: What will happen in the merger?

A: In the merger, Regency will merge with Merger Sub A. Regency will be the surviving limited partnership in the merger and become a wholly owned subsidiary of ETP, but Regency will cease to be a publicly traded limited partnership.

Q: What will I receive in the merger?

A: If the merger is completed, each of your Regency common units will be cancelled and converted automatically into the right to receive (i) 0.4066 (the “exchange ratio”) ETP common units (the “unit consideration”) and (ii) an additional number of ETP common units equal to the quotient of $0.32 divided by the lesser of (x) the volume weighted average price of ETP common units on the New York Stock Exchange (the “NYSE”) for the five trading days ending on the third trading day immediately preceding the effective time of the merger and (y) the closing price of ETP common units on the NYSE on the third day immediately preceding the effective time of the merger, rounded to the nearest ten thousandth of a unit (the “additional unit consideration” and, together with the unit consideration, the “merger consideration”). Each of your Regency Class F units will be deemed to have converted automatically into Regency common units on a one-for-one basis and such common units will be converted automatically into the right to receive the merger consideration. Regency unitholders will not receive any fractional ETP common units in the merger. Instead, each holder of Regency common units or Class F units that are converted pursuant to the merger agreement who otherwise would have received a fraction of an ETP common unit will instead be entitled to receive a whole ETP common unit. Based on the closing price of ETP common units on the NYSE on January 23, 2015, the last trading day

 

1


Table of Contents

prior to the public announcement of the merger, the merger consideration represented approximately $26.89 in value for each Regency common unit and Class F unit. Based on the closing price of $56.26 for ETP common units on the NYSE on March 20, 2015, the most recent practicable trading day prior to the date of this proxy statement/prospectus, the merger consideration represented approximately $23.20 in value for each Regency common unit and Class F unit. The market price of ETP common units will fluctuate prior to the merger, and the market price of ETP common units when received by Regency unitholders after the merger is completed could be greater or less than the current market price of ETP common units. See “Risk Factors.”

Q: What will happen to my Regency phantom units, unit options and cash units in the merger?

A: If the merger is completed, each outstanding phantom unit of Regency (a “Regency phantom unit”) (except for Regency phantom units granted before December 16, 2011 and for Regency phantom units held by the chief executive officer and the non-employee directors of Regency, which will vest and convert, subject to applicable tax withholding, into the right to receive the merger consideration) will be converted into the right to receive an award of phantom units relating to ETP common units on the same terms and conditions as were applicable to the Regency phantom units, except that the number of ETP common units covered by the award will be equal to the number of Regency common units covered by the corresponding award of Regency phantom units multiplied by the sum of (i) the exchange ratio and (ii) the partial ETP common unit representing the additional unit consideration, rounded up to the nearest whole unit. Each outstanding option to purchase Regency common units (a “Regency unit option”) that is “in-the-money” will be deemed to be exercised on a net-issuance (i.e., cashless) basis and each net issued Regency common unit deemed to have been issued will be converted into the right to receive the merger consideration, subject to reduction for withholding taxes. Each Regency unit option that is “out-of-the-money” will be cancelled and terminated for no consideration. In addition, each outstanding award of cash units (“Regency cash units”) issued under the Regency Energy Partners LP Long-Term Incentive Cash Restricted Unit Plan representing the right to a cash payment based on the value of Regency common units will be converted into the right to receive an award of restricted cash units relating to ETP common units on generally the same terms and conditions as were applicable to the award of Regency cash units, except that the number of notional ETP common units relating to the award will be equal to the number of notional Regency common units relating to the corresponding award of Regency cash units multiplied by the sum of (i) the exchange ratio and (ii) the partial ETP common unit representing the additional unit consideration, rounded up to the nearest whole unit.

Q: What will happen to Regency Series A units in the merger?

A: If the merger is completed, each outstanding Series A Cumulative Convertible Preferred Unit of Regency (a “Series A unit”) will be cancelled and converted automatically into the right to receive a new preferred unit of ETP (an “ETP preferred unit”), with the same preferences, privileges, powers, duties and obligations that the Regency Series A units had immediately prior to the closing of the merger.

Q: What happens if the merger is not completed?

A: If the merger agreement is not adopted by Regency unitholders or if the merger is not completed for any other reason, you will not receive any form of consideration for your Regency units in connection with the merger. Instead, Regency will remain an independent publicly traded limited partnership and its common units will continue to be listed and traded on the NYSE. If the merger agreement is terminated under specified circumstances, including if Regency unitholder approval is not obtained, Regency will be required to pay all of the reasonably documented out-of-pocket expenses incurred by ETP and its affiliates in connection with the merger agreement and the transactions contemplated thereby, up to a maximum amount of $20 million. In addition, if the merger agreement is terminated in specified circumstances, including due to an adverse recommendation change having occurred, Regency may be required to pay ETP a termination fee of $450 million, less any expenses previously paid by Regency to ETP. Following payment of the termination fee, Regency will not be obligated to pay any additional expenses incurred by ETP or its affiliates. Please read

 

2


Table of Contents

“Proposal 1: The Merger Agreement—Expenses” and “—Termination Fee” beginning on page 92 of this proxy statement/prospectus.

Q: Will I continue to receive future distributions?

A: Before completion of the merger, Regency expects to continue to pay its regular quarterly cash distribution on its common units, which currently is $0.5025 per Regency common unit. However, ETP and Regency will coordinate the timing of distribution declarations leading up to the merger so that, in any quarter, a holder of Regency units will either receive distributions in respect of its Regency common units or Series A units or distributions in respect of the ETP common units or ETP preferred units, as applicable, that such holder will receive in the merger (but will not receive distributions in respect of both in any quarter). Receipt of the regular quarterly distribution will not reduce the merger consideration you receive. After completion of the merger, you will be entitled only to distributions on any ETP common units you receive in the merger and hold through the applicable distribution record date. While ETP provides no assurances as to the level or payment of any future distributions on its common units, and ETP determines the amount of its distributions each quarter, for the quarter ended December 31, 2014, ETP paid a cash distribution of $0.995 per ETP common unit on February 13, 2015 to holders of record as of the close of business on February 6, 2015.

Q: What am I being asked to vote on?

A: Regency’s unitholders are being asked to vote on the following proposals:

 

    Merger proposal: To adopt the merger agreement as amended by the amendment thereto, a composite copy of which, incorporating the amendment into the text of the initial agreement, is attached as Annex A to this proxy statement/prospectus, and the transactions contemplated thereby;

 

    Adjournment proposal: To approve the adjournment of the special meeting, if necessary to solicit additional proxies if there are not sufficient votes to adopt the merger agreement at the time of the special meeting; and

 

    Advisory compensation proposal: To approve, on an advisory (non-binding) basis, the payments that will or may be paid by Regency to its named executive officers in connection with the merger.

The approval of the merger proposal by Regency unitholders is a condition to the obligations of ETP and Regency to complete the merger. Neither the adjournment proposal nor the advisory compensation proposal is a condition to the obligations of ETP or Regency to complete the merger.

Q: Does the Regency Board recommend that Regency unitholders adopt the merger agreement and the transactions contemplated thereby?

A: Yes. The Regency Board and the conflicts committee of the Regency Board (the “Regency Conflicts Committee”) have approved the merger agreement and the transactions contemplated thereby, including the merger, and determined that these transactions are fair and reasonable and in the best interests of Regency and its unaffiliated unitholders. Therefore, the Regency Board and Regency Conflicts Committee recommend that you vote “FOR” the proposal to adopt the merger agreement and the transactions contemplated thereby at the special meeting. See “The Merger—Recommendation of the Regency Conflicts Committee, the Regency Board and Their Reasons for the Merger” beginning on page 60 of this proxy statement/prospectus. In considering the recommendation of the Regency Board and the Regency Conflicts Committee with respect to the merger agreement and the transactions contemplated thereby, including the merger, you should be aware that directors and executive officers of Regency are parties to agreements or participants in other arrangements that give them interests in the merger that may be different from, or in addition to, your interests as a unitholder of Regency. You should consider these interests in voting on this proposal. These different interests are described under “The Merger—Interests of Directors and Executive Officers of Regency in the Merger” beginning on page 76 of this proxy statement/prospectus.

 

3


Table of Contents

Q: What are the related compensation payments to Regency named executive officers and why am I being asked to vote on them?

A: The SEC has adopted rules that require Regency to seek an advisory (non-binding) vote on the compensation payments related to the merger. The related compensation payments are certain compensation payments that are tied to or based on the merger and that will or may be paid by Regency to its named executive officers in connection with the merger. This proposal is referred to as the advisory compensation proposal.

Q: Does the Regency Board recommend that unitholders approve the advisory compensation proposal?

A: Yes. The Regency Board unanimously recommends that you vote “FOR” the advisory compensation proposal. See “Proposal 3: Advisory Vote on Related Compensation” beginning on page 161 of this proxy statement/prospectus.

Q: What happens if the advisory compensation proposal is not approved?

A: Approval of the advisory compensation proposal is not a condition to completion of the merger. The vote is an advisory vote and is not binding. If the merger is completed, Regency will pay the related compensation to its named executive officers in connection with the merger even if Regency unitholders fail to approve the advisory compensation proposal.

Q: What unitholder vote is required for the approval of each proposal?

A: The following are the vote requirements for the Regency proposals:

 

    Merger proposal. The affirmative vote or consent of holders of at least a majority of the outstanding Regency common units, Class F units and Series A units, voting together as a single class. Accordingly, abstentions and unvoted units will have the same effect as votes “AGAINST” the proposal.

 

    Adjournment proposal. If a quorum is present at the meeting, the affirmative vote of at least a majority of the outstanding Regency common units, Class F units and Series A units, voting together as a single class; provided that, if a quorum is not present at the meeting, the affirmative vote of holders of a majority of the outstanding Regency common units, Class F units, and Series A units entitled to vote at such meeting represented either in person or by proxy, voting together as a single class, will be required to approve the proposal. Accordingly, abstentions and unvoted units will have the same effect as votes “AGAINST” the proposal.

 

    Advisory compensation proposal. The affirmative vote of at least a majority of the Regency common units, Class F units and Series A units, voting together as a single class. Accordingly, abstentions and unvoted units will have the same effect as votes “AGAINST” the proposal.

Pursuant to the merger agreement, ETE, which directly and indirectly owns all of the incentive distribution rights and general partner interests in ETP and Regency, and ETP have agreed to vote all of the limited partner interests in Regency owned beneficially or of record by ETE, ETP or their respective subsidiaries in favor of approval of the merger and the approval of any actions required in furtherance thereof, which includes the Regency merger proposal and, if necessary, the Regency adjournment proposal. As of March 24, 2015, ETE, ETP and their respective subsidiaries collectively held 88,529,775 Regency common units and 6,274,483 Class F units, representing approximately 22.58% of the Regency units entitled to vote at the special meeting.

Q: What constitutes a quorum for the special meeting?

A: At least a majority of the outstanding Regency common units, Class F units and Series A units, considered together as a single class, must be represented in person or by proxy at the special meeting in order to constitute a quorum.

 

4


Table of Contents

Q: When is this proxy statement/prospectus being mailed?

A: This proxy statement/prospectus and the proxy card are first being sent to Regency unitholders on or about March 25, 2015.

Q: Who is entitled to vote at the special meeting?

A: Holders of outstanding Regency common units, Class F units and Series A units outstanding as of the close of business on March 24, 2015, the record date, are entitled to one vote per unit at the special meeting.

As of the record date, there were approximately 411,707,950 Regency common units outstanding, 6,274,483 Class F units outstanding and 1,912,569 Series A units outstanding, all of which are entitled to vote at the special meeting.

Q: When and where is the special meeting?

A: The special meeting will be held in Regency’s offices at 2001 Bryan Street, Suite 3700, Dallas, Texas 75201, on April 28, 2015, at 11:00 a.m., local time.

Q: How do I vote my units at the special meeting?

A: There are four ways you may cast your vote. You may vote:

 

    In Person. If you are a unitholder of record, you may vote in person at the special meeting. Units held by a broker, bank or other nominee may be voted in person by you only if you obtain a legal proxy from the record holder (which is your broker, bank or other nominee) giving you the right to vote the units;

 

    Via the Internet. You may vote electronically via the Internet by accessing the Internet address provided on each proxy card (if you are a unitholder of record) or vote instruction card (if your units are held by a broker, bank or other nominee);

 

    By Telephone. You may vote by using the toll-free telephone number listed on the enclosed proxy card (if you are a unitholder of record) or vote instruction card (if your units are held by a broker, bank or other nominee); or

 

    By Mail. You may vote by filling out, signing and dating the enclosed proxy card (if you are a unitholder of record) or vote instruction card (if your units are held by a broker, bank or other nominee) and returning it by mail in the prepaid envelope provided.

Even if you plan to attend the special meeting in person, you are encouraged to submit your proxy as described above so that your vote will be counted if you later decide not to attend the special meeting.

If your units are held by a broker, bank or other nominee, also known as holding units in “street name,” you should receive instructions from the broker, bank or other nominee that you must follow in order to have your units voted. Please review such instructions to determine whether you will be able to vote via Internet or by telephone. The deadline for voting units by telephone or electronically through the Internet is 11:59 p.m. Eastern Time, April 27, 2015 (the “telephone/internet deadline”).

Q: If my units are held in “street name” by my broker, will my broker automatically vote my units for me?

A: No. If your units are held in an account at a broker or through another nominee, you must instruct the broker or other nominee on how to vote your units by following the instructions that the broker or other nominee provides to you with these materials. Most brokers offer the ability for unitholders to submit voting instructions by mail by completing a voting instruction card, by telephone and via the Internet.

 

5


Table of Contents

If you do not provide voting instructions to your broker, your units will not be voted on any proposal on which your broker does not have discretionary authority to vote. This is referred to in this proxy statement/prospectus and in general as a broker non-vote. In these cases, the broker can register your units as being present at the special meeting for purposes of determining a quorum, but will not be able to vote on those matters for which specific authorization is required. Under the current rules of the NYSE, brokers do not have discretionary authority to vote on any of the proposals, including the merger proposal. A broker non-vote will have the same effect as a vote “AGAINST” the merger proposal, the adjournment proposal and the advisory compensation proposal.

Q: How will my Regency units be represented at the special meeting?

A: If you submit your proxy by telephone, the Internet website or by signing and returning your proxy card, the officers named in your proxy card will vote your units in the manner you requested if you correctly submitted your proxy. If you sign your proxy card and return it without indicating how you would like to vote your units, your proxy will be voted as the Regency Board recommends, which is:

 

    Merger proposal: “FOR” the adoption of the merger agreement and the transactions contemplated thereby;

 

    Adjournment proposal: “FOR” the approval of the adjournment of the special meeting, if necessary to solicit additional proxies if there are not sufficient votes to adopt the merger agreement at the time of the special meeting; and

 

    Advisory compensation proposal: “FOR” the approval, on an advisory (non-binding) basis, of the payments that will or may be paid by Regency to its named executive officers in connection with the merger.

Q: Who may attend the special meeting?

A: Regency unitholders (or their authorized representatives) and Regency’s invited guests may attend the special meeting. All attendees at the special meeting should be prepared to present government-issued photo identification (such as a driver’s license or passport) for admittance.

Q: Is my vote important?

A: Yes, your vote is very important. If you do not submit a proxy or vote in person at the special meeting, it will be more difficult for Regency to obtain the necessary quorum to hold the special meeting. In addition, an abstention or your failure to submit a proxy or to vote in person will have the same effect as a vote “AGAINST” the adoption of the merger agreement and the transactions contemplated thereby. If you hold your units through a broker or other nominee, your broker or other nominee will not be able to cast a vote on such adoption without instructions from you. The Regency Board recommends that Regency unitholders vote “FOR” the Regency merger proposal.

Q: Can I revoke my proxy or change my voting instructions?

A: Yes. If you are a unitholder of record, you may revoke or change your vote at any time before the telephone/internet deadline or before the polls close at the special meeting by:

 

    sending a written notice, no later than the telephone/internet deadline, to Regency Energy Partners LP at 2001 Bryan Street, Suite 3700, Dallas, Texas 75201, Attention: Corporate Secretary, that bears a date later than the date of the proxy and is received prior to the special meeting and states that you revoke your proxy;

 

    submitting a valid, later-dated proxy by mail, telephone or Internet that is received prior to the special meeting; or

 

6


Table of Contents
    attending the special meeting and voting by ballot in person (your attendance at the special meeting will not, by itself, revoke any proxy that you have previously given).

If you hold your Regency units through a broker or other nominee, you must follow the directions you receive from your broker or other nominee in order to revoke your proxy or change your voting instructions.

Q: What happens if I sell my units after the record date but before the special meeting?

A: The record date for the special meeting is earlier than the date of the special meeting and earlier than the date that the merger is expected to be completed. If you sell or otherwise transfer your Regency units after the record date but before the date of the special meeting, you will retain your right to vote at the special meeting. However, you will not have the right to receive the merger consideration to be received by Regency’s unitholders in the merger. In order to receive the merger consideration, you must hold your Regency units through completion of the merger.

Q: What does it mean if I receive more than one proxy card or vote instruction card?

A: Your receipt of more than one proxy card or vote instruction card may mean that you have multiple accounts with Regency’s transfer agent or with a brokerage firm, bank or other nominee. If voting by mail, please sign and return all proxy cards or vote instruction cards to ensure that all of your units are voted. Each proxy card or vote instruction card represents a distinct number of units and it is the only means by which those particular units may be voted by proxy.

Q: Am I entitled to appraisal rights if I vote against the adoption of the merger agreement?

A: No. Appraisal rights are not available in connection with the merger under the Delaware Revised Uniform Limited Partnership Act (the “Delaware LP Act”) or under the Regency partnership agreement.

Q: Is completion of the merger subject to any conditions?

A: Yes. In addition to the adoption of the merger agreement by Regency unitholders, completion of the merger requires the receipt of the necessary governmental clearances and the satisfaction or, to the extent permitted by applicable law, waiver of the other conditions specified in the merger agreement.

Q: When do you expect to complete the merger?

A: ETP and Regency are working towards completing the merger promptly. ETP and Regency currently expect to complete the merger shortly following the conclusion of the meeting, subject to receipt of Regency unitholder approval, regulatory approvals and clearances and other usual and customary closing conditions. However, no assurance can be given as to when, or if, the merger will occur.

Q: What are the expected U.S. federal income tax consequences to a Regency unitholder as a result of the transactions contemplated by the merger agreement?

A: It is anticipated that no gain or loss will be recognized by a Regency unitholder solely as a result of the merger, other than (i) such unitholder’s distributive share of any gain recognized by Regency as a result of the merger (which, as described below, is expected to be zero) or (ii) to the extent any net decrease in such unitholder’s share of partnership liabilities pursuant to Section 752 of the Internal Revenue Code of 1986, as amended (the “Code”), exceeds such unitholder’s adjusted tax basis in its Regency units at the closing of the merger. Please read “Risk Factors—Risk Factors Relating to the Merger” and “Material U.S. Federal Income Tax Consequences of the Merger—Tax Consequences of the Merger to Regency Unitholders.”

 

7


Table of Contents

Q: Under what circumstances could the merger result in a Regency unitholder recognizing taxable income or gain?

A: For U.S. federal income tax purposes, Regency will be deemed to contribute all of its assets to ETP in exchange for ETP units and the assumption of Regency’s liabilities, followed by a liquidation of Regency in which ETP units are distributed to Regency unitholders. In addition, as a result of the merger, Regency unitholders who receive ETP units will become limited partners of ETP for U.S. federal income tax purposes and will be allocated a share of ETP’s nonrecourse liabilities. Each Regency unitholder will be treated as receiving a deemed cash distribution equal to the excess, if any, of such unitholder’s share of nonrecourse liabilities of Regency immediately before the merger over such unitholder’s share of nonrecourse liabilities of ETP immediately following the merger. If the amount of any deemed cash distribution received by a Regency unitholder exceeds such unitholder’s basis in his Regency units, such unitholder will recognize gain in an amount equal to such excess. While there can be no assurance, ETP and Regency expect that most Regency unitholders will not recognize gain in this manner. The amount and effect of any gain that may be recognized by Regency unitholders will depend on the Regency unitholder’s particular situation, including the ability of the Regency unitholder to utilize any suspended passive losses. For additional information, please read “Material U.S. Federal Income Tax Consequences of the Merger—Tax Consequences of the Merger to Regency,” “Material U.S. Federal Income Tax Consequences of the Merger—Tax Consequences of the Merger to Regency Unitholders” and “Risk Factors Relating to the Merger.”

Q: What are the expected U.S. federal income tax consequences for a Regency unitholder of the ownership of ETP common units after the merger is completed?

A: Each Regency unitholder who becomes an ETP common unitholder as a result of the merger will, as is the case for existing ETP common unitholders, be allocated such unitholder’s distributive share of ETP’s income, gains, losses, deductions and credits. In addition to U.S. federal income taxes, such a holder will be subject to other taxes, including state and local income taxes, unincorporated business taxes, and estate, inheritance or intangibles taxes that may be imposed by the various jurisdictions in which ETP conducts business or owns property or in which the unitholder is resident. Please read “Material U.S. Federal Income Tax Consequences of ETP Common Unit Ownership.”

Q: Assuming the merger closes before December 31, 2015, how many Schedules K-1 will I receive if I am a Regency unitholder?

A: You will receive two Schedules K-1, one from Regency, which will describe your share of Regency’s income, gain, loss and deduction for the portion of the tax year that you held Regency units prior to the effective time of the merger, and one from ETP, which will describe your share of ETP’s income, gain, loss and deduction for the portion of the tax year you held ETP common units following the effective time of the merger.

Q: What do I need to do now?

A: Carefully read and consider the information contained in and incorporated by reference into this proxy statement/prospectus, including its annexes. Then, please vote your Regency units in accordance with the instructions described above.

If you hold units through a broker or other nominee, please instruct your broker or nominee to vote your units by following the instructions that the broker or nominee provides to you with these materials.

Q: Should I send in my unit certificates now?

A: No. Regency unitholders should not send in their unit certificates at this time. After completion of the merger, ETP’s exchange agent will send you a letter of transmittal and instructions for exchanging your Regency

 

8


Table of Contents

common units and Class F units for the merger consideration and your Series A units for ETP preferred units. Unless you specifically request to receive ETP unit certificates, the ETP common units and ETP preferred units you receive in the merger will be issued in book-entry form.

Q: Whom should I call with questions?

A: Regency unitholders should call MacKenzie Partners, Inc., Regency’s proxy solicitor, with any questions about the merger or the special meeting, or to obtain additional copies of this proxy statement/prospectus, proxy cards or voting instruction forms.

 

9


Table of Contents

SUMMARY

This summary highlights selected information from this proxy statement/prospectus. You are urged to read carefully the entire proxy statement/prospectus and the other documents referred to in this proxy statement/prospectus because the information in this section does not provide all of the information that might be important to you with respect to the merger agreement, the merger and the other matters being considered at the special meeting. See “Where You Can Find More Information.” Each item in this summary refers to the page of this proxy statement/prospectus on which that subject is discussed in more detail.

The Parties (See page 41)

Energy Transfer Partners, L.P., is a Delaware limited partnership with common units traded on the NYSE under the symbol “ETP.” ETP is engaged in the transportation and storage of natural gas, natural gas liquids (“NGLs”) and crude oil and the retail marketing of gasoline and middle distillates through its wholly owned operating subsidiaries. Energy Transfer Partners GP, L.P., a Delaware limited partnership, is ETP’s general partner, and Rendezvous I LLC and Rendezvous II LLC are wholly owned subsidiaries of ETP.

Regency Energy Partners LP, is a Delaware limited partnership with common units traded on the NYSE under the symbol “RGP.” Regency is a growth-oriented limited partnership engaged in the gathering and processing, compression, treating and transportation of natural gas; the transportation, fractionation and storage of NGLs; the gathering, transportation and terminaling of oil (crude and/or condensate, a lighter oil) received from producers; natural gas marketing and trading; and the management of coal and natural resource properties in the United States. Regency GP LP, a Delaware limited partnership, is Regency’s general partner. ETE GP Acquirer LLC, a Delaware limited liability company, is the sole member of Regency GP LLC and the indirect owner of Regency GP.

Energy Transfer Equity, L.P. is a Delaware limited partnership with common units traded on the NYSE under the symbol “ETE.” ETE directly and indirectly owns all of the incentive distribution rights and general partner interests in ETP and Regency. ETE is a party to the merger agreement solely for purposes of certain provisions therein.

The Merger (See page 49)

Subject to the terms and conditions of the merger agreement and in accordance with Delaware law, the merger agreement provides for the merger of Regency with Merger Sub A. Regency will survive the merger and become a wholly owned subsidiary of ETP.

The GP Merger (See page 49)

Subject to the terms and conditions of the merger agreement and in accordance with Delaware law, and concurrently with the merger, ETE Acquirer will merge with Rendezvous II LLC (“Merger Sub B”). ETE Acquirer will survive the GP merger and become a wholly owned subsidiary of ETP (the “GP merger” and, together with the merger, the “mergers”).

Merger Consideration (See page 89)

Common Units. The merger agreement provides that, at the effective time, each Regency common unit issued and outstanding or deemed issued and outstanding as of immediately prior to the effective time (excluding Regency common units that are owned immediately prior to the effective time by Regency or its subsidiaries, which will be cancelled and cease to exist) will be converted into the right to receive (i) 0.4066 ETP common units and (ii) an additional number of ETP common units equal to the quotient of $0.32 divided by the

 

 

10


Table of Contents

lesser of (x) the volume weighted average price of ETP common units as reported on the NYSE for the five trading days ending on the third trading day immediately preceding the effective time of the merger and (y) the closing price of ETP common units on the NYSE on the third day immediately preceding the effective time of the merger, rounded to the nearest ten thousandth of a unit.

Class F Units. Each Class F unit issued and outstanding as of immediately prior to the effective time will be deemed to have been converted into an equal number of Regency common units, which will be converted into the right to receive the merger consideration.

Series A Units. Each Series A unit issued and outstanding as of immediately prior to the effective time will be converted into the right to receive an ETP preferred unit. The ETP preferred units will contain the same preferences, privileges, powers, duties and obligations that the Regency Series A units had immediately prior to the closing of the merger.

Treatment of General Partner Interest and Incentive Distribution Rights (See page 90)

As a result of the merger, the general partner interest in Regency outstanding immediately prior to the effective time will be converted into a non-economic general partner interest and Regency GP will continue as the sole general partner of Regency. In addition, the incentive distribution rights in Regency outstanding immediately prior to the effective time will be cancelled. ETP and Regency have agreed that, upon consummation of the mergers, the percentage interest represented by the ETP general partner interest will be increased to equal the sum of (i) the percentage interest of the ETP general partner interest immediately prior to the effective time, as adjusted to give effect to the issuance of ETP common units in the merger, and (ii) the percentage interest in ETP that would be represented by the Regency general partner interest immediately prior to the effective time, as adjusted to give effect to the issuance of ETP common units in the merger. In connection with the mergers, ETP GP will receive the right to any capital account in Regency associated with the Regency general partner interest and incentive distribution rights immediately prior to the merger.

Treatment of Equity Awards (See page 89)

Phantom Units. At the effective time, each outstanding Regency phantom unit (except for Regency phantom units granted before December 16, 2011 and for Regency phantom units held by the chief executive officer and the non-employee directors of Regency, which will vest and convert, subject to applicable tax withholding, into the right to receive the merger consideration), will be converted into the right to receive an award of phantom units relating to ETP common units on the same terms and conditions as were applicable to the Regency phantom units, except that the number of ETP common units covered by the award will be equal to the number of Regency common units covered by the corresponding award of Regency phantom units multiplied by the sum of (i) the exchange ratio and (ii) the partial ETP common unit representing the additional unit consideration, rounded up to the nearest whole unit.

Unit Options. Each outstanding Regency unit option that is “in-the-money” will at the effective time be deemed to be exercised on a net-issuance (i.e., cashless) basis and each net issued Regency common unit deemed to have been issued will be converted into the right to receive the merger consideration, subject to reduction for withholding taxes. Each Regency unit option that is “out-of-the-money” will be cancelled and terminated for no consideration.

Cash Units. Each outstanding award of Regency cash units issued under the Regency Energy Partners LP Long-Term Incentive Cash Restricted Unit Plan will at the effective time be converted into the right to receive an award of restricted cash units relating to ETP common units on generally the same terms and conditions as were applicable to the award of Regency cash units, except that the number of notional ETP common units relating to the award will be equal to the number of notional Regency common units relating to the corresponding award of

 

 

11


Table of Contents

Regency cash units multiplied by the sum of (i) the exchange ratio and (ii) the partial ETP common unit representing the additional unit consideration, rounded up to the nearest whole unit.

The Special Meeting; Units Entitled to Vote; Required Vote (See page 44)

Meeting. The special meeting will be held in Regency’s offices at 2001 Bryan Street, Suite 3700, Dallas, Texas 75201, on April 28, 2015, at 11:00, local time. At the special meeting, Regency unitholders will be asked to vote on the following proposals:

 

    Merger proposal: To adopt the merger agreement as amended by the amendment thereto, a composite copy of which, incorporating the amendment into the text of the initial agreement, is attached as Annex A to this proxy statement/prospectus, and the transactions contemplated thereby;

 

    Adjournment proposal: To approve the adjournment of the special meeting, if necessary to solicit additional proxies if there are not sufficient votes to adopt the merger agreement at the time of the special meeting; and

 

    Advisory compensation proposal: To approve, on an advisory (non-binding) basis, the payments that will or may be paid by Regency to its named executive officers in connection with the merger.

Record Date. Only Regency unitholders of record at the close of business on March 24, 2015 will be entitled to receive notice of and to vote at the special meeting. As of the close of business on the record date of March 24, 2015, there were approximately 411,707,950 Regency common units, 6,274,483 Class F units and 1,912,569 Series A units outstanding and entitled to vote at the meeting. Each holder of Regency common units, Class F units and Series A units is entitled to one vote for each unit owned as of the record date.

Required Vote. To adopt the merger agreement and the transactions contemplated thereby, holders of at least a majority of the outstanding Regency common units, Class F units and Series A units, together as a single class, must vote in favor of such adoption. Regency cannot complete the merger unless its unitholders adopt the merger agreement and the transactions contemplated thereby. Because approval is based on the affirmative vote of at least a majority of the outstanding Regency common units, Class F units and Series A units, voting together as a single class, a Regency unitholder’s failure to vote, an abstention from voting or the failure of a Regency unitholder who holds his or her units in “street name” through a broker or other nominee to give voting instructions to such broker or other nominee will have the same effect as a vote “AGAINST” adoption of the merger agreement.

To approve the adjournment of the special meeting, if necessary to solicit additional proxies if there are not sufficient votes to adopt the merger agreement at the time of the special meeting and if a quorum is present at the meeting, holders of at least a majority of the outstanding Regency common units, Class F units and Series A units, voting together as a single class, must vote in favor of the proposal; provided that, if a quorum is not present at the meeting, the affirmative vote of holders of a majority of the outstanding Regency common units, Class F units and Series A units entitled to vote at such meeting represented either in person or by proxy, voting together as a single class, is required to approve the proposal. Because approval of this proposal is based on the affirmative vote of at least a majority of the outstanding Regency common units, Class F units and Series A units, voting together as a single class, if a quorum is present at the special meeting, a Regency unitholder’s failure to vote, an abstention from voting or the failure of a Regency unitholder who holds his or her units in “street name” through a broker or other nominee to give voting instructions to such broker or other nominee will have the same effect as a vote “AGAINST” approval of this proposal.

To approve, on an advisory (non-binding) basis, the payments that will or may be paid by Regency to its named executive officers in connection with the merger, holders of at least a majority of the outstanding Regency common units, Class F units and Series A units, voting together as a single class, must vote in favor of the proposal. Because approval of this proposal is based on the affirmative vote of at least a majority of the

 

 

12


Table of Contents

outstanding Regency common units, Class F units and Series A units, voting together as a single class, a Regency unitholder’s failure to vote, an abstention from voting or the failure of a Regency unitholder who holds his or her units in “street name” through a broker or other nominee to give voting instructions to such broker or other nominee will have the same effect as a vote “AGAINST” approval of this proposal.

Unit Ownership of and Voting by Regency’s Directors, Executive Officers and Affiliates. As of March 24, 2015, Regency’s directors and executive officers and their affiliates (including ETE, ETP and their respective subsidiaries) beneficially owned and had the right to vote 88,529,775 Regency common units and 6,274,483 Class F units at the special meeting, which represent 22.58% of the Regency units entitled to vote at the special meeting. It is expected that Regency’s directors and executive officers will vote their units “FOR” the adoption of the merger agreement and the transactions contemplated thereby, although none of them has entered into any agreement requiring them to do so. Additionally, under the terms of the merger agreement, ETE and ETP have agreed to vote all of the Regency common units and Class F units owned beneficially or of record by ETE, ETP or their respective subsidiaries in favor of the merger.

Recommendation of the Regency Conflicts Committee, the Regency Board and Their Reasons for the Merger (See page 60)

The Regency Board and the Regency Conflicts Committee recommend that Regency unitholders vote “FOR” the adoption of the merger agreement and the transactions contemplated thereby.

In the course of reaching its decision to approve the merger agreement and the transactions contemplated by the merger agreement, the Regency Board considered a number of factors in its deliberations. For a more complete discussion of these factors, see “The Merger—Recommendation of the Regency Conflicts Committee, the Regency Board and Their Reasons for the Merger.”

Opinion of the Financial Advisor to the Regency Conflicts Committee (See page 64)

On January 25, 2015, J.P. Morgan Securities LLC (“J.P. Morgan”) rendered its oral opinion to the Regency Conflicts Committee and the Regency Board, which opinion was subsequently confirmed in writing, that, as of such date and based upon and subject to the factors and assumptions set forth in its opinion, the merger consideration to be paid to the holders of Regency common units, other than ETE, ETP and their respective affiliates, in the merger was fair, from a financial point of view, to such unitholders.

The full text of the written opinion of J.P. Morgan dated January 25, 2015, which sets forth the assumptions made, matters considered and limits on the review undertaken, is attached as Annex B to this proxy statement/prospectus and is incorporated herein by reference. Regency unitholders are urged to read the opinion in its entirety. J.P. Morgan’s written opinion is addressed to the Regency Conflicts Committee and the Regency Board, is directed only to the merger consideration to be paid to holders of Regency common units (other than ETE, ETP and their respective affiliates) and does not constitute a recommendation to any Regency unitholder as to how such Regency unitholder should vote with respect to the transactions contemplated by the merger agreement. The summary of the opinion of J.P. Morgan set forth in this proxy statement/prospectus is qualified in its entirety by reference to the full text of such opinion included as Annex B.

ETP Unitholder Approval is Not Required (See page 79)

ETP unitholders are not required to adopt the merger agreement or approve the merger or the issuance of ETP common units in connection with the merger.

 

 

13


Table of Contents

Directors and Executive Officers of ETP After the Merger (See page 80)

ETP GP has direct responsibility for conducting ETP’s business and for managing its operations. Because ETP GP is a limited partnership, its general partner, Energy Transfer Partners, L.L.C. (“ETP GP LLC”), is ultimately responsible for the business and operations of ETP. Thus, the board of directors and officers of ETP GP LLC make decisions on ETP’s behalf. ETP expects that the directors and executive officers of ETP GP LLC immediately prior to the merger will continue as the directors and executive officers of ETP GP LLC after the merger, except that Thomas E. Long, Executive Vice President and Chief Financial Officer of Regency, is expected to become the Chief Financial Officer of ETP GP LLC and Martin Salinas, ETP GP LLC’s current Chief Financial Officer, will not be retained by ETP.

Ownership of ETP After the Merger (See page 80)

ETP will issue approximately 172 million ETP common units to former Regency unitholders pursuant to the merger. Based on the number of ETP common units outstanding as of the date of this proxy statement/prospectus, immediately following the completion of the merger, ETP expects to have approximately million common units outstanding. Regency unitholders are therefore expected to hold approximately 35% of the aggregate number of ETP common units outstanding immediately after the merger and approximately 25% of ETP’s total units of all classes. Holders of ETP common units are not entitled to elect the directors of the board of directors (the “ETP Board”) of Energy Transfer Partners, L.L.C., the general partner of ETP GP, and have only limited voting rights on matters affecting ETP’s business.

Interests of Directors and Executive Officers of Regency in the Merger (See page 76)

Regency’s directors and executive officers have financial interests in the merger that are different from, or in addition to, the interests of Regency unitholders generally. The members of the Regency Board were aware of and considered these interests, among other matters, in evaluating and negotiating the merger agreement and the merger, and in recommending to Regency’s unitholders that the merger agreement be adopted.

These interests include:

 

    Certain members of the Regency Board are members of the ETE board of directors and are executives of ETE.

 

    Certain executive officers of Regency have been offered roles at ETE and ETP following the completion of the merger.

 

    The directors and officers of Regency are entitled to continued indemnification and insurance coverage under the merger agreement.

 

    The Regency phantom units held by the chief executive officer and non-employee directors of Regency, as well as the Regency phantom units granted before December 16, 2011 held by other officers of Regency, will vest and convert, subject to applicable tax withholding, into the right to receive the merger consideration, and the Regency phantom units granted after December 16, 2011 held by other executive officers of Regency will be converted into the right to receive an award of phantom units relating to ETP common units on the same terms and conditions as were applicable to the Regency phantom units, except that the number of ETP common units covered by the award will be equal to the number of Regency common units multiplied by the sum of (i) the exchange ratio and (ii) the partial ETP common unit representing the additional unit consideration, rounded up to the nearest whole unit.

 

 

14


Table of Contents

Interests of ETE and ETP in the Merger (See page 79)

ETE holds a controlling ownership interest in each of ETP and Regency. ETE controls ETP through ETE’s ownership of ETP GP, which owns 100% of the general partner interest and incentive distribution rights in ETP, and through ETE’s ownership of all of the Class H units and Class I units of ETP. ETE controls Regency through ETE’s ownership of ETE Acquirer and Regency GP LLC, which own Regency GP. Regency GP owns 100% of the general partner interest and incentive distribution rights in Regency. ETE also owns, directly and through a wholly owned subsidiary, approximately 14.0% of the limited partner interest in Regency and ETP, through a wholly owned subsidiary, owns an additional 7.6% limited partner interest in Regency and all of the Regency Class F units.

Under the terms of the merger agreement, ETE and ETP have agreed to vote all of the Regency common units and Class F units owned beneficially or of record by ETE, ETP or their respective subsidiaries in favor of the merger.

Risk Factors Relating to the Merger and Ownership of ETP Common Units (See page 31)

Regency unitholders should consider carefully all the risk factors together with all of the other information included or incorporated by reference in this proxy statement/prospectus before deciding how to vote. Risks relating to the merger and ownership of ETP common units are described in the section titled “Risk Factors.” Some of these risks include, but are not limited to, those described below:

 

    Because the market price of ETP common units will fluctuate prior to the consummation of the merger, Regency unitholders cannot be sure of the market value of the ETP common units they will receive as unit consideration relative to the value of Regency common units and Class F units they exchange, or of the number of ETP common units they will receive as additional unit consideration.

 

    ETP and Regency may be unable to obtain the regulatory clearances required to complete the merger or, in order to do so, ETP and Regency may be required to comply with material restrictions or satisfy material conditions.

 

    The merger agreement contains provisions that limit Regency’s ability to pursue alternatives to the merger, which could discourage a potential competing acquirer of Regency from making a favorable alternative transaction proposal and, in specified circumstances, including if unitholder approval is not obtained or if the merger agreement is terminated due to an adverse recommendation change having occurred, could require Regency to reimburse up to $20.0 million of ETP’s out-of-pocket expenses and pay a termination fee to ETP of $450 million, less any previous expense reimbursements by Regency. Following payment of the termination fee, Regency will not be obligated to pay any additional expenses by ETP or its affiliates.

 

    Directors and officers of Regency have certain interests that are different from those of Regency unitholders generally.

 

    Regency unitholders will have a reduced ownership in the combined organization after the merger and will exercise less influence over management.

 

    ETP common units to be received by Regency unitholders as a result of the merger have different rights from Regency common units.

 

    No ruling has been requested with respect to the U.S. federal income tax consequences of the merger.

 

    The intended U.S. federal income tax consequences of the merger are dependent upon ETP and Regency being treated as partnerships for U.S. federal income tax purposes.

 

    Regency common unitholders could recognize taxable income or gain for U.S. federal income tax purposes as a result of the merger.

 

 

15


Table of Contents
    ETP GP and Regency GP are owned by ETE. This may result in conflicts of interest.

 

    ETP common unitholders have limited voting rights and are not entitled to elect ETP GP or the directors of the ETP Board.

 

    ETP’s tax treatment depends on its status as a partnership for federal income tax purposes, as well as its not being subject to a material amount of entity-level taxation by individual states or local entities. If the IRS treats ETP as a corporation or ETP becomes subject to a material amount of entity-level taxation for state or local tax purposes, it would substantially reduce the amount of cash available for payment for distributions on ETP’s common units.

Material U.S. Federal Income Tax Consequences of the Merger (See page 108)

Tax matters associated with the merger are complicated. The U.S. federal income tax consequences of the merger to a Regency unitholder will depend, in part, on such unitholder’s own personal tax situation. The tax discussions contained herein focus on the U.S. federal income tax consequences generally applicable to individuals who are residents or citizens of the United States that hold their Regency units as capital assets, and these discussions have only limited application to other unitholders, including those subject to special tax treatment. Regency unitholders are urged to consult their tax advisors for a full understanding of the U.S. federal, state, local and foreign tax consequences of the merger that will be applicable to them.

In connection with the merger, Regency expects to receive an opinion from Baker Botts L.L.P. to the effect that (i) Regency will not recognize any income or gain as a result of the merger (other than any gain resulting from any decrease in partnership liabilities pursuant to Section 752 of the Code); (ii) holders of Regency common units will not recognize any income or gain as a result of the merger (other than any gain resulting from any decrease in partnership liabilities pursuant to Section 752 of the Code); provided that such opinion will not extend to any holder who acquired Regency common units from Regency in exchange for property other than cash; and (iii) at least 90% of the gross income of Regency for the most recent four complete calendar quarters ending before the closing date for which the necessary financial information is available is from sources treated as “qualifying income” within the meaning of Section 7704(d) of the Code.

In connection with the merger, ETP expects to receive an opinion from Latham & Watkins LLP to the effect that (i) neither ETP nor ETP GP will recognize any income or gain as a result of the merger (other than any gain resulting from any decrease in partnership liabilities pursuant to Section 752 of the Code); (ii) no gain or loss will be recognized by holders of ETP common units as a result of the merger (other than any gain resulting from any decrease in partnership liabilities pursuant to Section 752 of the Code); and (iii) at least 90% of the combined gross income of each of ETP and Regency for the most recent four complete calendar quarters ending before the closing date for which the necessary financial information is available is from sources treated as “qualifying income” within the meaning of Section 7704(d) of the Code.

Opinions of counsel, however, are subject to certain limitations and are not binding on the Internal Revenue Service (“IRS”) and no assurance can be given that the IRS would not successfully assert a contrary position regarding the merger and the opinions of counsel. In addition, such opinions will be based upon certain factual assumptions and representations made by the officers of ETP, ETP GP, Regency and Regency GP and any of their respective affiliates. Please read “Material U.S. Federal Income Tax Consequences of the Merger” for a more complete discussion of the U.S. federal income tax consequences of the merger.

Accounting Treatment of the Merger (See page 79)

ETP and Regency are under the common control of ETE. Therefore, in accordance with accounting principles generally accepted in the United States, ETP will account for the merger as a reorganization of entities

 

 

16


Table of Contents

under common control and will use the historical cost basis method of accounting. Under this method of accounting, ETP will retrospectively adjust its financial statements to reflect the consolidation of Regency beginning May 26, 2010 (the date ETE acquired Regency GP).

Listing of ETP Common Units; Delisting and Deregistration of Regency Common Units (See page 80)

ETP common units are currently listed on the NYSE under the ticker symbol “ETP.” It is a condition to closing that the ETP common units to be issued in the merger to Regency unitholders be approved for listing on the NYSE, subject to official notice of issuance.

Regency common units are currently listed on the NYSE under the ticker symbol “RGP.” If the merger is completed, Regency common units will cease to be listed on the NYSE and will be deregistered under the Exchange Act.

No Appraisal Rights (See page 79)

Appraisal rights are not available in connection with the merger under the Delaware LP Act or under the Regency partnership agreement.

Conditions to Consummation of the Mergers (See page 83)

ETP and Regency currently expect to complete the merger shortly following the conclusion of the meeting, subject to receipt of required Regency unitholder and regulatory approvals and clearances and to the satisfaction or waiver of the other conditions to the transactions contemplated by the merger agreement described below.

As more fully described in this proxy statement/prospectus, each party’s obligation to complete the transactions contemplated by the merger agreement depends on a number of customary closing conditions being satisfied or, where legally permissible, waived, including the following:

 

    the merger agreement and the transactions contemplated thereby must have been approved by the affirmative vote or consent of the holders of at least a majority of the outstanding Regency common units, Class F units and Series A units as of the record date, voting together as a single class;

 

    the waiting period applicable to the merger, if any, under the Hart-Scott-Rodino Antitrust Improvements Act of 1976, as amended (the “HSR Act”), must have been terminated or expired;

 

    no law, injunction, judgment or ruling enacted, promulgated, issued, entered, amended or enforced by any governmental authority will be in effect enjoining, restraining, preventing or prohibiting the consummation of the transactions contemplated by the merger agreement or making the consummation of such transactions illegal;

 

    the registration statement of which this proxy statement/prospectus forms a part must have been declared effective by the SEC and must not be subject to any stop order or proceedings initiated or threatened by the SEC; and

 

    the ETP common units to be issued in the merger must have been approved for listing on the NYSE, subject to official notice of issuance.

The obligation of ETP to effect the merger is subject to the satisfaction or waiver of the following additional conditions:

 

   

the representations and warranties of Regency in the merger agreement being true and correct both when made and at and as of the date of the closing of the merger, subject to certain standards, including

 

 

17


Table of Contents
 

materiality and material adverse effect qualifications, as described under “Proposal 1: The Merger Agreement—Conditions to Consummation of the Merger;”

 

    Regency and Regency GP having performed, in all material respects, all obligations required to be performed by them under the merger agreement;

 

    the receipt of an officer’s certificate executed by an executive officer of Regency certifying that the two preceding conditions have been satisfied; and

 

    ETP having received from Latham & Watkins LLP, tax counsel to ETP, a written opinion regarding certain U.S. federal income tax matters, as described under “Proposal 1: The Merger Agreement—Conditions to Consummation of the Merger.”

The obligation of Regency to effect the merger is subject to the satisfaction or waiver of the following additional conditions:

 

    the representations and warranties of ETP in the merger agreement being true and correct both when made and at and as of the date of the closing of the merger, subject to certain standards, including materiality and material adverse effect qualifications, as described under “Proposal 1: The Merger Agreement—Conditions to Consummation of the Merger;”

 

    ETP, ETP GP, Merger Sub A, and Merger Sub B having performed, in all material respects, all obligations required to be performed by them under the merger agreement;

 

    the receipt of an officer’s certificate executed by an executive officer of ETP certifying that the two preceding conditions have been satisfied;

 

    Regency having received from Baker Botts L.L.P., tax counsel to Regency, a written opinion regarding certain U.S. federal income tax matters, as described under “Proposal 1: The Merger Agreement—Conditions to Consummation of the Merger”; and

 

    ETP GP having executed and delivered to Regency an amendment to the ETP partnership agreement (the “ETP partnership agreement amendment”), as described under “Proposal 1: The Merger Agreement—Conditions to Consummation of the Merger”

Amendment of ETP Partnership Agreement (See page 97)

In conjunction with the merger, ETP GP will enter into the ETP partnership agreement amendment, providing for (i) the reduction by ETE, as the holder of ETP’s incentive distribution rights, of (x) $20 million in quarterly distributions in respect of such rights for four consecutive quarters commencing with the first quarter for which the related record date occurs on or following the closing and (y) $15 million in quarterly distributions in respect of such rights for 16 consecutive quarters thereafter, (ii) the creation and issuance of the ETP preferred units and (iii) a change in the definition of “Operating Surplus” in the ETP partnership agreement to provide that such term will include an amount equal to the operating surplus of Regency. See “The Merger—ETP Partnership Agreement Amendment.”

Regulatory Approvals and Clearances Required for the Merger (See page 79)

Consummation of the merger is subject to the expiration or termination of the applicable waiting period under the HSR Act, if any. On February 11, 2015, ETP and Regency filed Notification and Report Forms with the Antitrust Division of the Department of Justice (the “Antitrust Division”) and the Federal Trade Commission (the “FTC”). On February 24, 2015, the FTC granted early termination of the waiting period under the HSR Act. See “The Merger—Regulatory Approvals and Clearances Required for the Merger.”

 

 

18


Table of Contents

No Solicitation by Regency of Alternative Proposals (See page 86)

Under the merger agreement, Regency has agreed that it will not, and will cause its subsidiaries and use reasonable best efforts to cause its and its subsidiaries’ directors, officers, employees, investment bankers, financial advisors, attorneys, accountants, agents and other representatives not to, directly or indirectly:

 

    solicit, initiate, knowingly facilitate, knowingly encourage (including by way of furnishing confidential information) or knowingly induce or take any other action intended to lead to any inquiries or any proposals that constitute the submission of an alternative proposal;

 

    grant approval to any person to acquire 20% or more of any partnership securities issued by Regency without such person being subject to the limitations in Regency’s partnership agreement that prevents certain persons or groups that beneficially own 20% or more of any outstanding partnership securities of any class then outstanding from voting any partnership securities of such party on any matter; or

 

    except as permitted by the merger agreement, enter into any confidentiality agreement, merger agreement, letter of intent, agreement in principle, unit purchase agreement, asset purchase agreement or unit exchange agreement, option agreement or other similar agreement relating to an alternative proposal.

In addition, the merger agreement requires Regency and its subsidiaries to (i) cease and cause to be terminated any discussions or negotiations with any persons conducted prior to the execution of the merger agreement regarding an alternative proposal, (ii) request the return or destruction of all confidential information previously provided to any such persons and (iii) immediately prohibit any access by any persons (other than the other party and its representatives) to any physical or electronic data room relating to a possible alternative proposal.

Notwithstanding these restrictions, the merger agreement provides that, under specified circumstances at any time prior to Regency unitholders voting in favor of adopting the merger agreement, Regency may furnish information, including confidential information, with respect to it and its subsidiaries to, and participate in discussions or negotiations with, any third party that makes a written alternative proposal that the Regency Board (upon the recommendation of the Regency Conflicts Committee) believes is bona fide so long as (after consultation with its financial advisors and outside legal counsel) the Regency Board determines in good faith that (i) such alternative proposal constitutes or could reasonably be expected to lead to or result in a superior proposal, (ii) failure to furnish such information or participate in such discussions would be inconsistent with the Regency Board’s duties under the Regency partnership agreement and (iii) such alternative proposal did not result from a material breach of the no solicitation provisions in the merger agreement.

Regency has also agreed in the merger agreement that it (i) will promptly, and in any event within 24 hours after receipt, notify ETP of any alternative proposal or any request for information or inquiry with regard to any alternative proposal and the identity of the person making any such alternative proposal, request or inquiry (including providing ETP with copies of any written materials received from or on behalf of such person relating to such proposal, offer, request or inquiry) and (ii) will provide ETP the terms, conditions and nature of any such alternative proposal, request or inquiry. In addition, Regency agrees to keep ETP reasonably informed of all material developments affecting the status and terms of any such alternative proposals, offers, inquiries or requests (and promptly provide ETP with copies of any written materials received by it or that it has delivered to any third party making an alternative proposal that relate to such proposals, offers, requests or inquiries) and of the status of any such discussions or negotiations.

 

 

19


Table of Contents

Change in Regency Board Recommendation (See page 87)

The merger agreement provides that Regency will not, and will cause its subsidiaries and use reasonable best efforts to cause its representatives not to, directly or indirectly, withdraw, modify or qualify, or propose publicly to withdraw, modify or qualify, in a manner adverse to ETP, the recommendation of the Regency Board that Regency’s unitholders adopt the merger agreement or publicly recommend the approval or adoption of, or publicly approve or adopt, or propose to publicly recommend, approve or adopt, any alternative proposal. In addition, subject to certain limitations, if Regency receives an alternative proposal it will, within five business days of receipt of a written request from ETP, publicly reconfirm the recommendation of the Regency Board that Regency’s unitholders adopt the merger agreement and Regency may not unreasonably withhold, delay (beyond the five business day period) or condition such public reconfirmation.

Regency’s taking or failing to take, as applicable, any of the actions described above is referred to as an “adverse recommendation change.”

Subject to the satisfaction of specified conditions in the merger agreement described under “Proposal 1: The Merger Agreement—Change in Regency Board Recommendation,” the Regency Board may, at any time prior to the adoption of the merger agreement by Regency unitholders, effect an adverse recommendation change in response to either (i) any alternative proposal constituting a superior proposal or (ii) a changed circumstance that was not known to or reasonably foreseeable by the Regency Board prior to the date of the merger agreement, in each case if the Regency Board, upon the recommendation of the Regency Conflicts Committee and after consultation with its outside legal counsel and financial advisors, determines in good faith that the failure to take such action would be inconsistent with its duties under the Regency partnership agreement or applicable law.

Termination of the Merger Agreement (See page 91)

ETP or Regency may terminate the merger agreement at any time prior to the effective time:

 

    by mutual written consent;

 

    by either ETP or Regency:

 

    if the merger has not occurred on or before December 31, 2015 (the “outside date”); provided, that the right to terminate is not available to a party if the inability to satisfy such condition was due to the failure of such party to perform any of its obligations under the merger agreement or if the other party has filed and is pursuing an action seeking specific performance pursuant to the terms of the agreement;

 

    if any governmental authority has issued a final and nonappealable law, injunction, judgment or ruling that enjoins or otherwise prohibits the consummation of the transactions contemplated by the merger agreement or makes the transactions contemplated by the merger agreement illegal; provided, however, that the right to terminate is not available to a party if such final law, injunction, judgment or rule was due to the failure of such party to perform any of its obligations under the agreement; or

 

    if the unitholders of Regency do not adopt the merger agreement at the special meeting or any adjournment or postponement of such meeting;

 

    by ETP:

 

    if an adverse recommendation change by the Regency Board shall have occurred;

 

   

if prior to the adoption of the merger agreement by Regency unitholders, Regency is in willful breach of its obligations to (i) duly call, give notice of and hold a special meeting of Regency unitholders for the purpose of obtaining unitholder approval of the merger agreement, use its

 

 

20


Table of Contents
 

reasonable best efforts to solicit proxies from unitholder in favor of such adoption and, through the Regency Board, recommend the adoption of the merger agreement to Regency unitholders or (ii) comply with the requirements described under “Proposal 1: The Merger Agreement—No Solicitation by Regency of Alternative Proposals,” in each case, subject to certain exceptions discussed in “Proposal 1: The Merger Agreement—Termination of the Merger Agreement;” or

 

    if there is a breach by Regency of any of its representations, warranties, covenants or agreements in the merger agreement such that certain closing conditions would not be satisfied, or if capable of being cured, such breach has not been cured within 30 days following delivery of written notice of such breach by Regency, subject to certain exceptions discussed in “Proposal 1: The Merger Agreement—Termination of the Merger Agreement;”

 

    by Regency:

 

    if there is a breach by ETP of any of its representations, warranties, covenants or agreements in the merger agreement such that certain closing conditions would not be satisfied, or if capable of being cured, such breach has not been cured within 30 days following delivery of written notice of such breach by ETP, subject to certain exceptions discussed in “Proposal 1: The Merger Agreement—Termination of the Merger Agreement”; or

 

    prior to the adoption of the merger agreement by Regency’s unitholders, in order to enter into (concurrently with such termination) any agreement, understanding or arrangement providing for a superior proposal in accordance with the requirements described under “Proposal 1: The Merger Agreement—No Solicitation by Regency of Alternative Proposals,” including payment of the termination fee.

Expenses (See page 93)

Generally, all fees and expenses incurred in connection with the transactions contemplated by the merger agreement will be the obligation of the respective party incurring such fees and expenses.

In addition, following a termination of the merger agreement in specified circumstances, including if Regency unitholder approval is not obtained, Regency will be required to pay all of the reasonably documented out-of-pocket expenses incurred by ETP and its affiliates in connection with the merger agreement and the transactions contemplated thereby, up to a maximum amount of $20.0 million. Following payment of the termination fee, Regency will not be obligated to pay any additional expenses incurred by ETP or its affiliates.

Termination Fee (See page 92)

Following termination of the merger agreement under specified circumstances, including due to an adverse recommendation change having occurred, Regency will be required to pay ETP a termination fee of $450 million, less any expenses previously reimbursed by Regency pursuant to the merger agreement. Following payment of the termination fee, Regency will not be obligated to pay any additional expenses incurred by ETP or its affiliates.

Comparison of Rights of ETP Unitholders and Regency Unitholders (See page 134)

Regency unitholders will own ETP common units following the completion of the merger, and their rights associated with those ETP common units will be governed by the ETP partnership agreement, which differs in a number of respects from the Regency partnership agreement, and the Delaware LP Act.

 

 

21


Table of Contents

Litigation Relating to the Merger (See page 81)

Following the public announcement of the merger, nine putative unitholder class action and/or derivative action lawsuits were filed against Regency GP, the members of the Regency Board, ETP, ETP GP, ETE and, in the non-derivative actions, Regency. Six of the nine actions were filed in the United States District Court for the Northern District of Texas, and the other three actions were filed one in each of the 162nd, 134th and 192nd Judicial District Courts of Dallas County, Texas. Among other remedies, the plaintiffs seek to enjoin the transactions contemplated by the merger agreement. For more information, please read “The Merger—Litigation Relating to the Merger.”

Corporate Structure Prior to and Following the Mergers

The following represents the simplified corporate structure of ETE, ETP and Regency prior to the mergers:

 

 

LOGO

 

 

22


Table of Contents

The following represents the simplified corporate structure of ETE, ETP and Regency following the completion of the mergers:

 

LOGO

 

 

23


Table of Contents

Selected Historical Consolidated Financial Data of ETP

The following table shows ETP’s selected audited historical consolidated financial data as of and for each of the years ended December 31, 2014, 2013, 2012, 2011 and 2010 and are derived from ETP’s consolidated financial statements.

You should read the following historical financial data in conjunction with “Management’s Discussion and Analysis of Financial Condition and Results of Operations” and the consolidated financial statements and the related notes thereto set forth in ETP’s Annual Report on Form 10-K for the year ended December 31, 2014, which is incorporated by reference into this proxy statement/prospectus. See “Where You Can Find More Information.”

 

    Historical  
(Dollars in millions, except per unit data)   Year Ended December 31,  
    2014     2013     2012     2011     2010  

Statement of Operations Data:

         

Total revenues

  $ 51,158      $ 46,339      $ 15,702      $ 6,799      $ 5,843   

Operating income

    2,475        1,541        1,394        1,247        1,065   

Income from continuing operations

    1,489        735        1,757        700        623   

Basic net income (loss) per limited partner unit

    1.77        (0.18     4.43        1.10        1.20   

Diluted net income (loss) per limited partner unit

    1.77        (0.18     4.42        1.10        1.19   

Cash distributions per unit

    3.8600        3.6125        3.5750        3.5750        3.5750   

Balance Sheet Data (at period end):

         

Total assets

    48,221        43,702        43,230        15,519        12,150   

Long-term debt, less current maturities

    18,332        16,451        15,442        7,388        6,405   

Total equity

    18,264        16,288        17,332        6,350        4,743   

Other Financial Data:

         

Capital expenditures:

         

Maintenance (accrual basis)

    343        343        313        134        99   

Growth (accrual basis)

    4,135        2,112        2,736        1,350        1,276   

Cash paid for acquisitions

    1,562        1,737        1,364        1,972        178   

Selected Historical Consolidated Financial Data of Regency

The following summary historical consolidated balance sheet data as of December 31, 2014, 2013, 2012, 2011 and 2010 and the summary historical consolidated statement of operations for the years ended December 31, 2014, 2013, 2012 and 2011 and for the period from January 1, 2010 to May 25, 2010 and the period from May 26, 2010 to December 31, 2010, are derived from Regency’s audited historical consolidated financial statements. On April 30, 2013, Regency acquired Southern Union Gathering Company, LLC (“SUGS”). Regency accounted for the acquisition in a manner similar to the pooling of interest method of accounting as it was a transaction between commonly controlled entities. Under this method of accounting, Regency reflected historical balance sheet data for Regency and SUGS instead of reflecting the fair market value of SUGS assets and liabilities from the date of acquisition forward. Regency retrospectively adjusted its financial statements to include the balances and operations of SUGS from March 26, 2012 (the date upon which common control began). The SUGS acquisition does not impact historical earnings per unit as pre-acquisition earnings were allocated to predecessor equity. As a result of this accounting treatment, the balances and operations of SUGS are included in the financial data of both ETP and Regency for the period from March 26, 2012 to April 30, 2013.

 

 

24


Table of Contents

You should read the following historical consolidated financial data in conjunction with “Management’s Discussion and Analysis of Financial Condition and Results of Operations” and the consolidated financial statements and the related notes thereto set forth in Regency’s Annual Report on Form 10-K for the year ended December 31, 2014, which is incorporated by reference into this proxy statement/prospectus. See “Where You Can Find More Information.”

 

  Successor   Predecessor  
  Year Ended December 31,   Period
from
May 26,
2010 to
December 31,
2010
  Period
from
January 1,
2010 to
May 25,
2010
 
(Dollars in millions, except per unit data) 2014   2013   2012   2011  

Statement of Operations Data:

 

Total revenues

$ 4,951    $ 2,521    $ 2,000    $ 1,434    $ 716    $ 505   

Total operating costs and expenses

  4,968      2,466      1,970      1,394      702      485   
 

 

 

   

 

 

   

 

 

   

 

 

   

 

 

   

 

 

 

Operating (loss) income

  (17   55      30      40      14      20   

Other income and deductions:

 

Income from unconsolidated affiliates

  195      135      105      120      54      16   

Interest expense, net

  (304   (164   (122   (103   (48   (35

Loss on debt refinancing, net

  (25   (7   (8   —        (16   (2

Other income and deductions, net

  12      7      29      17      (8   (4
 

 

 

   

 

 

   

 

 

   

 

 

   

 

 

   

 

 

 

Income (loss) from continuing operations before income taxes

  (139   26      34      74      (4   (5

Income tax expense (benefit)

  3      (1   —        —        1      —     
 

 

 

   

 

 

   

 

 

   

 

 

   

 

 

   

 

 

 

Income (loss) from continuing operations

  (142   27      34      74      (5   (5

Discontinued operations:

 

Net income (loss) from operations of east Texas assets

  —        —        —        —        (1   —     
 

 

 

   

 

 

   

 

 

   

 

 

   

 

 

   

 

 

 

Net income (loss)

  (142   27      34      74      (6   (5

Net income (loss) attributable to noncontrolling interest

  (15   (8   (2   (2   —        —     
 

 

 

   

 

 

   

 

 

   

 

 

   

 

 

   

 

 

 

Net income (loss) attributable to Regency Energy Partners LP

$ (157 $ 19    $ 32    $ 72    $ (6 $ (5
 

 

 

   

 

 

   

 

 

   

 

 

   

 

 

   

 

 

 

Basic and diluted income (loss) from continuing operations per common and subordinated unit:

 

Basic income (loss) from continuing operations per common and subordinated unit

$ (0.57 $ 0.17    $ 0.16    $ 0.39    $ (0.09 $ (0.10

Diluted income (loss) from continuing operations per common and subordinated units

$ (0.57 $ 0.17    $ 0.13    $ 0.32    $ (0.09 $ (0.10

Distributions per common and subordinated unit

  1.975      1.87      1.84      1.81      0.89      0.89   

Basic and diluted income (loss) from discontinued operations

$ —      $ —      $ —      $ —      $ (0.01 $ —     

Basic net income (loss) per unit

$ (0.57 $ 0.17    $ 0.16    $ 0.39    $ (0.10 $ (0.10

Diluted net income (loss) per common and subordinated unit

$ (0.57   0.17      0.13      0.32      (0.10   (0.10

 

 

25


Table of Contents
    Successor  
    December 31,
2014
    December 31,
2013
    December 31,
2012
    December 31,
2011
 
(Dollars in millions)                        

Balance Sheet Data (at period end):

       

Property, plant and equipment, net

  $ 9,217      $ 4,418      $ 3,686      $ 1,886   

Total assets

    17,103        8,782        8,123        5,568   

Long-term debt (long-term portion only)

    6,641        3,310        2,157        1,687   

Series A Preferred Units

    33        32        73        71   

Partners’ capital and noncontrolling interest

    9,585        4,916        5,340        3,531   

Selected Unaudited Pro Forma Financial Information

The following selected unaudited pro forma condensed consolidated balance sheet data as of December 31, 2014 reflects the merger as if it occurred on December 31, 2014. The unaudited pro forma condensed consolidated statement of continuing operations data for the years ended December 31, 2014, 2013 and 2012 reflect the merger as if it occurred on January 1, 2012.

The following selected unaudited pro forma combined financial information has been prepared for illustrative purposes only and is not necessarily indicative of what the combined organization’s condensed financial position or results of operations actually would have been had the merger been completed as of the dates indicated. In addition, the unaudited pro forma combined financial information does not purport to project the future financial position or operating results of the combined organization. Future results may vary significantly from the results reflected because of various factors. The following selected unaudited pro forma combined financial information should be read in conjunction with the section entitled “Energy Transfer Partners, L.P. Unaudited Pro Forma Financial Information” and related notes included in this proxy statement/prospectus.

Unaudited Pro Forma Condensed Consolidated Balance Sheet Data as of December 31, 2014

 

     ETP
Historical
     Regency
Historical
     Pro Forma
Adjustments
    ETP Pro
Forma for
Merger
 
(in millions)                           

Total assets

   $ 48,221       $ 17,103       $ (2,650   $ 62,674   
  

 

 

    

 

 

    

 

 

   

 

 

 

Total current liabilities

$ 6,040    $ 756    $ (112 $ 6,684   

Total long-term debt, less current maturities

  18,332      6,641      —        24,973   

Total equity

  18,264      9,585      (2,538   25,311   

Total liabilities and equity

$ 48,221    $ 17,103    $ (2,650 $ 62,674   
  

 

 

    

 

 

    

 

 

   

 

 

 

 

 

26


Table of Contents

Unaudited Pro Forma Condensed Consolidated Statement of Continuing Operations for the Year Ended December 31, 2014

 

(in millions except per unit data)    ETP
Historical
     Regency
Historical
    Pro Forma
Adjustments
    ETP Pro
Forma for
Regency

Merger
 

Revenues

   $ 51,158       $ 4,951      $ (524   $ 55,585   

Income from Continuing Operations

   $ 1,489       $ (142   $ (114   $ 1,233   
  

 

 

    

 

 

   

 

 

   

 

 

 

Limited Partners’ Allocation of Income from Continuing Operations

$ 525    $ (199 $ 9    $ 335   

Income from Continuing Operations per Common Unit:

Basic

$ 1.58    $ (0.57 $ 0.72   
  

 

 

    

 

 

     

 

 

 

Diluted

$ 1.58    $ (0.57 $ 0.72   
  

 

 

    

 

 

     

 

 

 

Unaudited Pro Forma Condensed Consolidated Statement of Continuing Operations for the Year Ended December 31, 2013

 

(in millions except per unit data)    ETP
Historical
    Regency
Historical
     Pro Forma
Adjustments
    ETP Pro
Forma for
Regency
Merger
 

Revenues

   $ 46,339      $ 2,521       $ (514   $ 48,346   

Income from Continuing Operations

   $ 735      $ 27       $ (54   $ 708   
  

 

 

   

 

 

    

 

 

   

 

 

 

Limited Partners’ Allocation of Income from Continuing Operations

$ (78 $ 34    $ (18 $ (62

Income (Loss) from Continuing Operations per Common Unit:

Basic

$ (0.23 $ 0.17    $ (0.15
  

 

 

   

 

 

      

 

 

 

Diluted

$ (0.23 $ 0.17    $ (0.15
  

 

 

   

 

 

      

 

 

 

Unaudited Pro Forma Condensed Consolidated Statement of Continuing Operations for the Year Ended December 31, 2012

 

(in millions except per unit data)    ETP
Historical
     Regency
Historical
     Pro Forma
Adjustments
    ETP Pro
Forma for
Regency
Merger
 

Revenues

   $ 15,702       $ 2,000       $ (708   $ 16,994   

Income from Continuing Operations

   $ 1,757       $ 34       $ (36   $ 1,755   
  

 

 

    

 

 

    

 

 

   

 

 

 

Limited Partners’ Allocation of Income from Continuing Operations

$ 1,224    $ 27    $ (6 $ 1,245   

Income from Continuing Operations per Common Unit:

Basic

$ 4.93    $ 0.16    $ 3.92   
  

 

 

    

 

 

      

 

 

 

Diluted

$ 4.91    $ 0.13    $ 3.89   
  

 

 

    

 

 

      

 

 

 

 

 

27


Table of Contents

Unaudited Comparative Per Unit Information

The table below sets forth historical and unaudited pro forma combined per unit information of ETP and Regency.

Historical Per Unit Information of ETP and Regency

The historical per unit information of ETP and Regency set forth in the table below is derived from the audited consolidated financial statements as of and for the years ended December 31, 2014 and 2013 for each of ETP and Regency.

Pro Forma Combined Per Unit Information of ETP

The unaudited pro forma combined per unit information of ETP set forth in the table below gives effect to the merger under the purchase method of accounting, as if the merger had been effective on January 1, 2012, in the case of income from continuing operations per unit and cash distributions data, and December 31, 2014, in the case of book value per unit data, and, in each case, assuming that a number of ETP common units equal to 0.4066 plus the number of ETP common units that would represent the additional unit consideration if the merger had been effective on such date have been issued in exchange for each outstanding Regency common unit and Class F unit, after giving effect to the settlement of outstanding Regency phantom units, Regency unit options and Regency cash units in accordance with the merger agreement. The unaudited pro forma combined per unit information of ETP is derived from the audited consolidated financial statements as of and for the years ended December 31, 2014 and 2013 for each of ETP and Regency.

Equivalent Pro Forma Combined Per Unit Information of Regency

The unaudited Regency equivalent pro forma per unit amounts set forth in the table below are calculated by multiplying the unaudited pro forma combined per unit amounts of ETP by the sum of the exchange ratio of 0.4066 and the number of ETP common units that would represent the additional unit consideration if the merger had been effective on January 1, 2012 or December 31, 2014, as applicable.

General

You should read the information set forth below in conjunction with the selected historical financial information of ETP and Regency included elsewhere in this proxy statement/prospectus and the historical financial statements and related notes of ETP and Regency that are incorporated into this proxy statement/prospectus by reference. See “—Selected Historical Consolidated Financial Data of ETP,” “— Selected Historical Consolidated Financial Data of Regency” and “Where You Can Find More Information.”

The accounting for an acquisition of a business is based on the authoritative guidance for business combinations. Purchase accounting requires, among other things, that the assets acquired and liabilities assumed be recognized at their fair values as of the date the merger is completed. The allocation of the purchase price is dependent upon certain valuations of Regency’s assets and liabilities and other studies that have yet to commence or progress to a stage where there is sufficient information for a definitive measurement. Accordingly, the pro forma adjustments reflect the assets and liabilities of Regency at their preliminary estimated fair values. Differences between these preliminary estimates and the final purchase accounting will occur, and these differences could have a material impact on the unaudited pro forma combined per unit information set forth in the following table.

 

 

28


Table of Contents

The unaudited pro forma per unit information of ETP does not purport to represent the actual results of operations that ETP would have achieved or distributions that would have been declared had the companies been combined during these periods or to project the future results of operations that ETP may achieve or the distributions it may pay after the merger.

 

     As of and for the Year Ended
December 31, 2014
    As of and for the Year Ended
December 31, 2013
 
     (in millions, except per unit data)  

Historical—ETP

    

Income from continuing operations

   $ 1,489      $ 735   

Distribution per common unit declared for the period

   $ 3.8600      $ 3.6125   

Book value per limited partner unit

   $ 29.49      $ 28.08   
     As of and for the Year Ended
December 31, 2014
    As of and for the Year Ended
December 31, 2013
 
     (in millions, except per unit data)  

Historical—Regency

    

Income from continuing operations

   $ (142   $ 27   

Distribution per common unit declared for the period

   $ 1.975      $ 1.87   

Book value per limited partner unit

   $ 20.81      $ 18.38   
     As of and for the Year Ended
December 31, 2014
    As of and for the Year Ended
December 31, 2013
 
     (in millions, except per unit data)  

Pro Forma Combined

    

Income from continuing operations

   $ 1,233      $ 708   

Book value per limited partner unit

   $ 34.83      $ 29.26   

Comparative Unit Prices and Distributions

ETP common units are currently listed on the NYSE under the ticker symbol “ETP.” Regency common units are currently listed on the NYSE under the ticker symbol “RGP.” The table below sets forth, for the calendar quarters indicated, the high and low sale prices per ETP common unit on the NYSE and per Regency common unit on the NYSE. The table also shows the amount of cash distributions declared on ETP common units and Regency common units, respectively, for the calendar quarters indicated.

 

     ETP Common Units      Regency Common Units  
     High      Low      Cash
Distributions
     High      Low      Cash
Distributions
 

2015

                 

First quarter (through March 20, 2015)

   $ 66.58       $ 53.25         —         $ 27.27       $ 20.45         —     

2014

                 

Fourth quarter

   $ 69.66       $ 53.12       $ 0.99500       $ 32.86       $ 22.07       $ 0.5025   

Third quarter

     64.13         54.64         0.97500         33.57         29.54         0.5025   

Second quarter

     58.20         53.62         0.95500         32.22         25.67         0.4900   

First quarter

     57.00         52.49         0.93500         27.91         25.29         0.4800   

2013

                 

Fourth quarter

     57.31         50.60         0.92000         29.52         23.86         0.4750   

Third quarter

     54.85         49.40         0.90500         29.35         25.57         0.4700   

Second quarter

     53.00         45.16         0.89375         27.15         23.70         0.4650   

First quarter

     50.71         43.67         0.89375         25.66         22.03         0.4600   

 

 

29


Table of Contents

The following table presents per unit closing prices of ETP common units and Regency common units on (i) January 23, 2015, the last trading day before the public announcement of the merger, and (ii) on March 20, 2015, the most recent practicable trading day before the date of this proxy statement/prospectus. This table also presents the equivalent market value per Regency common unit on such dates. The equivalent market value per Regency common unit has been determined by multiplying the closing prices of ETP common units on those dates by the sum of the exchange ratio and the number of ETP common units representing the additional unit consideration if the merger had been effective on such date.

 

     ETP
Common
Units
     Regency
Common
Units
     Equivalent
Market
Value per
Regency
Common
Unit
 

January 23, 2015

   $ 65.34       $ 23.75       $ 26.85   

March 20, 2015

   $ 56.26       $ 23.14       $ 23.20   

Although the exchange ratio is fixed, the market prices of ETP common units and Regency common units will fluctuate prior to the consummation of the merger and the market value of the unit consideration portion of the merger consideration ultimately received by Regency unitholders will depend on the closing price of ETP common units on the day the merger is consummated. Likewise, the number of ETP common units that will ultimately be received by unitholders as the additional unit consideration will depend on either (i) the volume weighted average price of ETP common units on the NYSE for the five trading days ending on the third trading day immediately preceding the effective time of the merger or (ii) the closing price of ETP common units on the NYSE on the third day immediately preceding the effective time of the merger, whichever is lower. Thus, Regency unitholders will not know the exact market value of the merger consideration or the total number of ETP common units they will receive until the closing of the merger.

 

 

30


Table of Contents

RISK FACTORS

In addition to the other information included and incorporated by reference into this proxy statement/prospectus, including the matters addressed in the section titled “Cautionary Statement Regarding Forward-Looking Statements,” you should carefully consider the following risks before deciding whether to vote for the adoption of the merger agreement. In addition, you should read and carefully consider the risks associated with each of ETP and Regency and their respective businesses. These risks can be found in ETP’s and Regency’s respective Annual Reports on Form 10-K for the year ended December 31, 2014, which are filed with the SEC and incorporated by reference into this proxy statement/prospectus. For further information regarding the documents incorporated into this proxy statement/prospectus by reference, please see the section titled “Where You Can Find More Information.” Realization of any of the risks described below, any of the events described under “Cautionary Statement Regarding Forward-Looking Statements” or any of the risks or events described in the documents incorporated by reference could have a material adverse effect on ETP’s, Regency’s or the combined organization’s businesses, financial condition, cash flows and results of operations and could result in a decline in the trading prices of their respective common units.

Risk Factors Relating to the Merger

Because the market price of ETP common units will fluctuate prior to the consummation of the merger, Regency unitholders cannot be sure of the market value of the ETP common units they will receive as unit consideration relative to the value of Regency common units or Class F units they exchange, or of the number of ETP common units they will receive as additional unit consideration.

The market value of the unit consideration that Regency unitholders will receive in the merger will depend on the trading price of ETP’s common units at the closing of the merger. The exchange ratio that determines the number of ETP common units that Regency unitholders will receive as unit consideration in the merger is fixed. This means that there is no mechanism contained in the merger agreement that would adjust the number of ETP common units that Regency unitholders will receive as the unit consideration based on any decreases in the trading price of ETP common units. Unit price changes may result from a variety of factors (many of which are beyond ETP’s or Regency’s control), including:

 

    changes in ETP’s business, operations and prospects;

 

    changes in market assessments of ETP’s business, operations and prospects;

 

    interest rates, general market, industry and economic conditions and other factors generally affecting the price of ETP common units; and

 

    federal, state and local legislation, governmental regulation and legal developments in the businesses in which ETP operates.

Because the merger will be completed after the special meeting, at the time of the meeting, you will not know the exact market value of the ETP common units that the Regency unitholders will receive upon completion of the merger. If ETP’s common unit price at the closing of the merger is less than ETP’s common unit price on the date that the merger agreement was signed, then the market value of the unit consideration received by Regency unitholders will be less than contemplated at the time the merger agreement was signed.

Similarly, because the number of ETP common units Regency unitholders will receive as the additional unit consideration depends on the price of ETP common units over the days leading up to the closing of the merger, Regency unitholders cannot be sure of the total number of ETP common units they will receive for the Regency common units or Class F units they exchange.

 

31


Table of Contents

ETP and Regency may be unable to obtain the regulatory clearances required to complete the merger or, in order to do so, ETP and Regency may be required to comply with material restrictions or satisfy material conditions.

The merger is subject to review by the Antitrust Division and the FTC under the HSR Act, and potentially by state regulatory authorities. The closing of the merger is subject to the condition that there is no law, injunction, judgment or ruling by a governmental authority in effect enjoining, restraining, preventing or prohibiting the merger contemplated by the merger agreement. ETP and Regency can provide no assurance that all required regulatory clearances will be obtained. If a governmental authority asserts objections to the merger, ETP or Regency may be required to divest some assets in order to obtain antitrust clearance. There can be no assurance as to the cost, scope or impact of the actions that may be required to obtain antitrust or other regulatory approval. If ETP or Regency takes such actions, it could be detrimental to it or to the combined organization following the consummation of the merger. Furthermore, these actions could have the effect of delaying or preventing completion of the proposed merger or imposing additional costs on or limiting the revenues or cash available for distribution of the combined organization following the consummation of the merger. See “Proposal 1: The Merger Agreement—Regulatory Matters.”

Although the parties received early termination of the statutory waiting period under the HSR Act on February 24, 2015, the Antitrust Division or the FTC could take action under the antitrust laws to prevent or rescind the merger, require the divestiture of assets or seek other remedies. Additionally, state attorneys general could seek to block or challenge the merger as they deem necessary or desirable in the public interest at any time, including after completion of the transaction. In addition, in some circumstances, a third party could initiate a private action under antitrust laws challenging or seeking to enjoin the merger, before or after it is completed. ETP may not prevail and may incur significant costs in defending or settling any action under the antitrust laws.

The fairness opinion rendered to the Regency Conflicts Committee and the Regency Board by J.P. Morgan was based on J.P. Morgan’s financial analysis and considered factors such as market and other conditions then in effect, and financial forecasts and other information made available to J.P. Morgan, as of the date of the opinion. As a result, the opinion does not reflect changes in events or circumstances after the date of such opinion, including the amendment to the merger agreement. The Regency Conflicts Committee has not obtained, and does not expect to obtain, an updated fairness opinion from J.P. Morgan reflecting changes in circumstances that may have occurred since the signing of the merger agreement.

The fairness opinion rendered to the Regency Conflicts Committee and the Regency Board by J.P. Morgan was provided in connection with, and at the time of, the evaluation of the merger and the merger agreement by the Regency Conflicts Committee and the Regency Board. The opinion was based on the financial analyses performed, which considered market and other conditions then in effect, and financial forecasts and other information made available to J.P. Morgan, as of the date of the opinion, which may have changed, or may change, after the date of the opinion. The Regency Conflicts Committee and the Regency Board have not obtained an updated opinion as of the date of the amendment to the merger agreement or as of the date of this proxy statement/prospectus from J.P. Morgan and do not expect to obtain an updated opinion prior to completion of the merger. Changes in the operations and prospects of ETP or Regency, general market and economic conditions and other factors that may be beyond the control of ETP and Regency, and on which the fairness opinion was based, may have altered the value of ETP or Regency or the prices of ETP common units or Regency common units since the date of such opinion, or may alter such values and prices by the time the merger is completed. The opinion does not speak as of any date other than the date of the opinion. For a description of the opinion that J.P. Morgan rendered to the Regency Conflicts Committee and the Regency Board, please refer to “The Merger—Opinion of the Financial Advisor to the Regency Conflicts Committee.”

 

32


Table of Contents

Regency is subject to provisions that limit its ability to pursue alternatives to the merger, which could discourage a potential competing acquirer of Regency from making a favorable alternative transaction proposal and, in specified circumstances under the merger agreement, would require Regency to reimburse up to $20.0 million of ETP’s out-of-pocket expenses and pay a termination fee to ETP of $450 million less any previous expense reimbursements.

Under the merger agreement, Regency is restricted from entering into alternative transactions. Unless and until the merger agreement is terminated, subject to specified exceptions (which are discussed in more detail in “Proposal 1: The Merger Agreement—No Solicitation by Regency of Alternative Proposals”), Regency is restricted from soliciting, initiating, knowingly facilitating, knowingly encouraging or knowingly inducing or negotiating, any inquiry, proposal or offer for a competing acquisition proposal with any person. In addition, Regency may not grant approval to any person to acquire 20% or more of any class of its outstanding units without such person losing the ability to vote on any matter under the Regency partnership agreement. Under the merger agreement, in the event of a potential change by the Regency Board of its recommendation with respect to the proposed merger in light of a superior proposal, Regency must provide ETP with five days’ notice to allow ETP to propose an adjustment to the terms and conditions of the merger agreement. These provisions could discourage a third party that may have an interest in acquiring all or a significant part of Regency from considering or proposing that acquisition, even if such third party were prepared to pay consideration with a higher per unit market value than the merger consideration, or might result in a potential competing acquirer of Regency proposing to pay a lower price than it would otherwise have proposed to pay because of the added expense of the termination fee that may become payable in specified circumstances.

If the merger agreement is terminated under specified circumstances, including if the Regency unitholder approval is not obtained, then Regency will be required to pay all of the reasonably documented out-of-pocket expenses incurred by ETP and its affiliates in connection with the merger agreement and the transactions contemplated thereby, up to a maximum amount of $20.0 million. In addition, if the merger agreement is terminated in specified circumstances, including due to an adverse recommendation change having occurred, Regency will be required to pay ETP a termination fee of $450 million, less any expenses previously paid by Regency. Following payment of the termination fee, Regency will not be obligated to pay any additional expenses incurred by ETP or its affiliates. Please read “Proposal 1: The Merger Agreement—Expenses” and “—Termination Fee.” If such a termination fee is payable, the payment of this fee could have material and adverse consequences to the financial condition and operations of Regency. For a discussion of the restrictions on soliciting or entering into a takeover proposal or alternative transaction and the ability of the Regency Board to change its recommendation, see “Proposal 1: The Merger Agreement—No Solicitation by Regency of Alternative Proposals” and “—Change in Regency Board Recommendation.”

Directors and executive officers of Regency have certain interests that are different from those of Regency unitholders generally.

Directors and executive officers of Regency are parties to agreements or participants in other arrangements that give them interests in the merger that may be different from, or be in addition to, your interests as a unitholder of Regency. You should consider these interests in voting on the merger. These different interests are described under “The Merger—Interests of Directors and Executive Officers of Regency in the Merger.”

ETP or Regency may have difficulty attracting, motivating and retaining executives and other employees in light of the merger.

Uncertainty about the effect of the merger on ETP or Regency employees may have an adverse effect on the combined organization. This uncertainty may impair these companies’ ability to attract, retain and motivate personnel until the merger is completed. Employee retention may be particularly challenging during the pendency of the merger, as employees may feel uncertain about their future roles with the combined organization. In addition, Regency may have to provide additional compensation in order to retain employees. If employees of Regency depart because of issues relating to the uncertainty and difficulty of integration or a desire

 

33


Table of Contents

not to become employees of the combined organization, the combined organization’s ability to realize the anticipated benefits of the merger could be reduced.

ETP and Regency are subject to business uncertainties and contractual restrictions while the proposed merger is pending, which could adversely affect each party’s business and operations.

In connection with the pending merger, it is possible that some customers, suppliers and other persons with whom ETP or Regency have business relationships may delay or defer certain business decisions or, might decide to seek to terminate, change or renegotiate their relationship with ETP or Regency as a result of the merger, which could negatively affect ETP’s and Regency’s respective revenues, earnings and cash available for distribution, as well as the market price of ETP common units and Regency common units, regardless of whether the merger is completed.

Under the terms of the merger agreement, each of ETP and Regency is subject to certain restrictions on the conduct of its business prior to completing the merger, which may adversely affect its ability to execute certain of its business strategies. Such limitations could negatively affect each party’s businesses and operations prior to the completion of the merger. Furthermore, the process of planning to integrate two businesses and organizations for the post-merger period can divert management attention and resources and could ultimately have an adverse effect on each party. For a discussion of these restrictions, see “Proposal 1: The Merger Agreement—Conduct of Business Pending the Consummation of the Merger.”

ETP and Regency will incur substantial transaction-related costs in connection with the merger.

ETP and Regency expect to incur a number of non-recurring transaction-related costs associated with completing the merger, combining the operations of the two organizations and achieving desired synergies. These fees and costs will be substantial. Non-recurring transaction costs include, but are not limited to, fees paid to legal, financial and accounting advisors, filing fees and printing costs. Additional unanticipated costs may be incurred in the integration of the businesses of ETP and Regency. There can be no assurance that the elimination of certain duplicative costs, as well as the realization of other efficiencies related to the integration of the two businesses, will offset the incremental transaction-related costs over time. Thus, any net benefit may not be achieved in the near term, the long term or at all.

Failure to successfully combine the businesses of ETP and Regency in the expected time frame may adversely affect the future results of the combined organization, and, consequently, the value of the ETP common units that Regency unitholders receive as part of the merger consideration.

The success of the proposed merger will depend, in part, on the ability of ETP to realize the anticipated benefits and synergies from combining the businesses of ETP and Regency. To realize these anticipated benefits, the businesses must be successfully combined. If the combined organization is not able to achieve these objectives, or is not able to achieve these objectives on a timely basis, the anticipated benefits of the merger may not be realized fully or at all. In addition, the actual integration may result in additional and unforeseen expenses, which could reduce the anticipated benefits of the merger. These integration difficulties could result in declines in the market value of ETP’s common units and, consequently, result in declines in the market value of the ETP common units that Regency unitholders receive as part of the merger consideration.

The merger is subject to conditions, including certain conditions that may not be satisfied on a timely basis, if at all. Failure to complete the merger, or significant delays in completing the merger, could negatively affect the trading prices of ETP common units and Regency common units and the future business and financial results of ETP and Regency.

The completion of the merger is subject to a number of conditions. The completion of the merger is not assured and is subject to risks, including the risk that approval of the merger by Regency unitholders or by governmental agencies is not obtained or that other closing conditions are not satisfied. If the merger is not

 

34


Table of Contents

completed, or if there are significant delays in completing the merger, the trading prices of ETP common units and Regency common units and the respective future business and financial results of ETP and Regency could be negatively affected, and each of them will be subject to several risks, including the following:

 

    the parties may be liable for damages to one another under the terms and conditions of the merger agreement;

 

    negative reactions from the financial markets, including declines in the price of ETP common units or Regency common units due to the fact that current prices may reflect a market assumption that the merger will be completed;

 

    having to pay certain significant costs relating to the merger, including, in certain circumstances, the reimbursement by Regency of up to $20.0 million of ETP’s expenses and a termination fee of $450 million less any previous expense reimbursements by Regency, as described in “Proposal 1: The Merger Agreement—Expenses” and “—Termination Fee”; and

 

    the attention of management of ETP and Regency will have been diverted to the merger rather than each organization’s own operations and pursuit of other opportunities that could have been beneficial to that organization.

If the merger is approved by Regency unitholders, the date that Regency unitholders will receive the merger consideration is uncertain.

As described in this proxy statement/prospectus, completing the proposed merger is subject to several conditions, not all of which are controllable or waiveable by ETP or Regency. Accordingly, if the proposed merger is approved by Regency unitholders, the date that Regency unitholders will receive the merger consideration depends on the completion date of the merger, which is uncertain.

Regency’s financial estimates are based on various assumptions that may not prove to be correct.

The financial estimates set forth in the forecast included under “The Merger—Unaudited Financial Projections of Regency” are based on assumptions of, and information available to, Regency at the time they were prepared and provided to the Regency Board and the Regency Conflict Committee and its financial advisors. Regency does not know whether such assumptions will prove correct. Any or all of such estimates may turn out to be wrong. Such estimates can be adversely affected by inaccurate assumptions or by known or unknown risks and uncertainties, many of which are beyond Regency’s control. Many factors mentioned in this proxy statement/prospectus, including the risks outlined in this “Risk Factors” section and the events or circumstances described under “Cautionary Statement Regarding Forward-Looking Statements,” will be important in determining Regency’s future results. As a result of these contingencies, actual future results may vary materially from Regency’s estimates. In view of these uncertainties, the inclusion of Regency’s financial estimates in this proxy statement/prospectus is not and should not be viewed as a representation that the forecast results will be achieved.

Regency’s financial estimates were not prepared with a view toward public disclosure, and such financial estimates were not prepared with a view toward compliance with published guidelines of any regulatory or professional body. Further, any forward-looking statement speaks only as of the date on which it is made, and Regency undertakes no obligation, other than as required by applicable law, to update its financial estimates herein to reflect events or circumstances after the date those financial estimates were prepared or to reflect the occurrence of anticipated or unanticipated events or circumstances.

The financial estimates included in this proxy statement/prospectus have been prepared by, and are the responsibility of, Regency. Moreover, neither Regency’s independent accountants, Grant Thornton LLP, nor any other independent accountants, have compiled, examined or performed any procedures with respect to Regency’s prospective financial information contained herein, nor have they expressed any opinion or any other form of assurance on such information or its achievability, and, accordingly, Grant Thornton LLP assumes no

 

35


Table of Contents

responsibility for, and disclaims any association with, Regency’s prospective financial information. The reports of Grant Thornton LLP incorporated by reference herein relate exclusively to the historical financial information of the entities named in those reports and do not cover any other information in this proxy statement/prospectus and should not be read to do so. See “The Merger—Unaudited Financial Projections of Regency” for more information.

The number of outstanding ETP common units will increase as a result of the merger, which could make it more difficult for ETP to pay the current level of quarterly distributions.

As of March 24, 2015, there were more than 327 million ETP common units outstanding. ETP will issue approximately 172 million common units in connection with the merger. Accordingly, the aggregate dollar amount required to pay the current per unit quarterly distribution on all ETP common units will increase, which could increase the likelihood that ETP will not have sufficient funds to pay the current level of quarterly distributions to all ETP unitholders. Using a $0.995 per ETP common unit distribution (the amount ETP paid with respect to the fourth fiscal quarter of 2014 on February 13, 2015 to holders of record as of February 6, 2015), the aggregate cash distribution paid to ETP unitholders totaled approximately $529.1 million (net of $59.0 million of distributions that were reinvested), including a distribution of $145.3 million to ETP GP in respect of its general partner interest and ownership of incentive distribution rights. The combined pro forma ETP distribution with respect to the fourth fiscal quarter of 2014, had the merger been completed prior to such distribution, would have resulted in $0.979 per unit being distributed on approximately 529 million ETP common units, or a total of approximately $777 million including a distribution of $249 million to ETP GP in respect of its general partner interest and incentive distribution rights. As a result, ETP would have been required to distribute an additional $16 million in order to maintain the distribution level of $0.995 per ETP common unit payable with respect to the fourth fiscal quarter of 2014.

Regency unitholders will have a reduced ownership after the merger and will exercise less influence over management.

When the merger occurs, each Regency unitholder that receives ETP common units will become a unitholder of ETP with a percentage ownership of the combined organization that is much smaller than such unitholder’s percentage ownership of Regency. In addition, ETP unitholders have only limited voting rights on matters affecting ETP’s business and, therefore, limited ability to influence management’s decisions regarding ETP’s business. Because of this, Regency unitholders will have less influence on the management and policies of ETP than they have now on the management and policies of Regency.

ETP common units to be received by Regency unitholders as a result of the merger have different rights from Regency common units.

Following completion of the merger, Regency unitholders will no longer hold Regency common units, but will instead be unitholders of ETP. There are important differences between the rights of Regency unitholders and the rights of ETP unitholders. See “Comparison of Rights of ETP Unitholders and Regency Unitholders” for a discussion of the different rights associated with ETP common units and Regency common units.

No ruling has been obtained with respect to the U.S. federal income tax consequences of the merger.

No ruling has been or will be requested from the IRS with respect to the U.S. federal income tax consequences of the merger. Instead, ETP and Regency are relying on the opinions of their respective counsel as to the U.S. federal income tax consequences of the merger, and such counsel’s conclusions may not be sustained if challenged by the IRS. Please read “Material U.S. Federal Income Tax Consequences of the Merger.”

 

36


Table of Contents

The expected U.S. federal income tax consequences of the merger are dependent upon ETP and Regency being treated as partnerships for U.S. federal income tax purposes.

The treatment of the merger as nontaxable to ETP and Regency unitholders is dependent upon ETP and Regency each being treated as a partnership for U.S. federal income tax purposes. If ETP or Regency were treated as a corporation for U.S. federal income tax purposes, the consequences of the merger would be materially different and the merger would likely be a fully taxable transaction to a Regency unitholder.

Regency unitholders could recognize taxable income or gain for U.S. federal income tax purposes as a result of the merger.

For U.S. federal income tax purposes, Regency will be deemed to contribute all of its assets to ETP in exchange for ETP units and the assumption of Regency’s liabilities followed by a liquidation of Regency in which ETP units are distributed to Regency unitholders. In addition, as a result of the merger, Regency unitholders who receive ETP units will become limited partners of ETP for U.S. federal income tax purposes and will be allocated a share of ETP’s nonrecourse liabilities. Each Regency unitholder will be treated as receiving a deemed cash distribution equal to the excess, if any, of such unitholder’s share of nonrecourse liabilities of Regency immediately before the merger over such unitholder’s share of nonrecourse liabilities of ETP immediately following the merger. If the amount of any deemed cash distribution received by a Regency unitholder exceeds such unitholder’s basis in his Regency units, such unitholder will recognize gain in an amount equal to such excess. While there can be no assurance, ETP and Regency expect that most Regency unitholders will not recognize gain in this manner. The amount and effect of any gain that may be recognized by Regency unitholders will depend on the Regency unitholder’s particular situation, including the ability of the Regency unitholder to utilize any suspended passive losses. For additional information, please read “Material U.S. Federal Income Tax Consequences of the Merger—Tax Consequences of the Merger to Regency” and “Material U.S. Federal Income Tax Consequences of the Merger—Tax Consequences of the Merger to Regency Unitholders.”

A Regency unitholder’s holding period for ETP common units received in the merger may be shorter than such holder’s holding period in the surrendered Regency common units.

As a result of the merger, Regency will be deemed to contribute its assets to ETP in exchange for ETP units, followed by a liquidation of Regency in which ETP units are distributed to Regency unitholders. A Regency unitholder’s holding period in the ETP units received in the merger will not be determined by reference to its holding period in the surrendered Regency units. Instead, a Regency unitholder’s holding period in the ETP units received in the merger that are attributable to Regency’s capital assets or assets used in its business as defined in Section 1231 of the Code will include Regency’s holding period in those assets. The holding period for ETP units received by a Regency unitholder attributable to other assets of Regency, such as inventory and receivables will begin on the day following the merger.

Lawsuits have been filed against Regency, Regency GP, the members of the Regency Board, ETP, ETP GP and ETE challenging the merger, and any injunctive relief or adverse judgment, including for monetary damages, could prevent the merger from occurring or could have a material adverse effect on Regency, ETP or the combined company following the merger.

Regency, Regency GP, the members of the Regency Board, ETP, ETP GP and ETE are named defendants in purported class actions and derivative petitions brought by purported Regency unitholders in Dallas County, Texas, generally alleging claims of breach of duties under Regency’s partnership agreement, breach of the implied covenant of good faith and fair dealing in connection with the merger, and aiding and abetting arising out of the defendants’ pursuit of the merger by way of an allegedly conflicted and unfair process. Similar lawsuits have been filed in the United States District Court for the Northern District of Texas. The plaintiffs in these lawsuits seek to enjoin the defendants from proceeding with or consummating the merger and, to the extent that the merger is implemented before relief is granted, plaintiffs seek to have the merger rescinded. Plaintiffs also

 

37


Table of Contents

seek money damages and attorneys’ fees. One of the conditions to the completion of the merger is that no order, decree, or injunction of any court or agency of competent jurisdiction shall be in effect, and no law shall have been enacted or adopted, that enjoins, prohibits, or makes illegal consummation of any of the transactions contemplated by the merger agreement. A preliminary injunction could delay or jeopardize the completion of the merger, and an adverse judgment granting permanent injunctive relief could indefinitely enjoin completion of the merger. An adverse judgment for rescission or for monetary damages could have a material adverse effect on Regency, ETP or the combined company following the merger.

Risk Factors Relating to the Ownership of ETP Common Units

In addition to the risks described above, ETP is, and will continue to be, subject to the risks described in ETP’s Annual Report on Form 10-K for the fiscal year ended December 31, 2014 as updated by any subsequent Quarterly Reports on Form 10-Q and Current Reports on Form 8-K, all of which are filed with the SEC and incorporated by reference into this proxy statement/prospectus. See “Where You Can Find More Information” for the location of information incorporated by reference in this proxy statement/prospectus.

 

38


Table of Contents

CAUTIONARY STATEMENT REGARDING FORWARD-LOOKING STATEMENTS

This proxy statement/prospectus and the documents incorporated herein by reference contain forward-looking statements. These forward-looking statements are identified as any statement that does not relate strictly to historical or current facts. They use words such as “anticipate,” “believe,” “intend,” “plan,” “projection,” “forecast,” “strategy,” “position,” “continue,” “estimate,” “expect,” “may,” or the negative of those terms or other variations of them or comparable terminology. Forward-looking statements are also found under “The Merger—Unaudited Financial Projections of Regency.” In particular, statements, express or implied, concerning future actions, conditions or events, future operating results, the ability to generate sales, income or cash flow, to realize cost savings or other benefits associated with the merger, to service debt or to make distributions are forward-looking statements. Forward-looking statements are not guarantees of performance. They involve risks, uncertainties and assumptions. Future actions, conditions or events and future results of operations may differ materially from those expressed in these forward-looking statements. Many of the factors that will determine actual results are beyond the ability of ETP or Regency to control or predict. Specific factors which could cause actual results to differ from those in the forward-looking statements include:

 

    the ability to complete the merger;

 

    the ability to obtain requisite regulatory and unitholder approval and the satisfaction of the other conditions to the consummation of the merger;

 

    the potential impact of the announcement or consummation of the merger on relationships, including with employees, suppliers, customers, competitors and credit rating agencies;

 

    ETP’s ability to successfully integrate Regency’s operations and employees and to realize synergies and cost savings;

 

    any distribution increases by ETP or Regency;

 

    the amount of natural gas, crude oil and refined products transported in the pipelines and gathering systems of ETP or Regency;

 

    volatility in the price of oil, natural gas, NGLs and coal;

 

    ETP’s and Regency’s access to capital to fund organic growth projects and acquisitions, including significant acquisitions and their ability to obtain debt or equity financing on satisfactory terms;

 

    declines in the credit markets and the availability of credit for producers connected to ETP’s and Regency’s respective pipelines, Regency’s gathering and processing facilities, and for customers of ETP’s and Regency’s contract services business;

 

    the level of creditworthiness of, and performance by, the customers and counter parties of ETP and Regency;

 

    the use of derivative financial instruments to hedge commodity and interest rate risks;

 

    the amount of collateral required to be posted from time to time in transactions;

 

    changes in commodity prices and the projected demand for and supply of natural gas, NGLs and coal, interest rates and demand for the services of ETP and Regency;

 

    any impairment write-downs of ETP’s or Regency’s assets;

 

    changes in governmental regulation or enforcement practices with respect to the midstream sector of the natural gas industry and the coal industry, especially with respect to environmental, health and safety matters, including with respect to emissions levels applicable to coal-burning power generators and permissible levels of mining runoff;

 

    the occurrence of unusual weather and other natural phenomena or operating conditions including force majeure events;

 

39


Table of Contents
    environmental risks affecting the production, gathering and processing of natural gas or the mining of coal reserves;

 

    industry changes including the impact of consolidations and changes in competition among natural gas midstream companies and among producers in the coal industry generally;

 

    the ability of ETP and Regency to acquire natural gas midstream assets and new sources of natural gas supply and connections to third-party pipelines on satisfactory terms;

 

    the ability of ETP and Regency to retain existing or acquire new natural gas midstream customers and coal lessees;

 

    regulation of transportation rates on ETP’s and Regency’s natural gas and NGL pipelines;

 

    the ability to obtain indemnification related to cleanup liabilities and to clean up any released hazardous materials on satisfactory terms;

 

    the ability to obtain required approvals for construction or modernization of ETP’s or Regency’s facilities and the timing of production from such facilities;

 

    uncertainties relating to the effects of regulatory guidance on permitting under the Clean Water Act and the outcome of current and future litigation regarding mine permitting;

 

    risks and uncertainties relating to general domestic and international economic (including inflation, interest rates and financial and credit markets) and political conditions;

 

    the effect of accounting pronouncements issued periodically by accounting standard setting boards; and

 

    unfavorable results of litigation and the fruition of contingencies referred to in the notes to the financial statements contained in the reports incorporated by reference into this proxy statement/prospectus.

Unless expressly stated otherwise, forward-looking statements are based on the expectations and beliefs of the respective managements of ETP and Regency, based on information currently available, concerning future events affecting ETP and Regency. Although ETP and Regency believe that these forward-looking statements are based on reasonable assumptions, they are subject to uncertainties and factors related to ETP’s and Regency’s operations and business environments, all of which are difficult to predict and many of which are beyond ETP’s and Regency’s control. Any or all of the forward-looking statements in this proxy statement/prospectus may turn out to be wrong. They can be affected by inaccurate assumptions or by known or unknown risks and uncertainties. The foregoing list of factors should not be construed to be exhaustive. Many factors mentioned in this proxy statement/prospectus, including the risks outlined under the caption “Risk Factors” contained in ETP’s and Regency’s Exchange Act reports incorporated herein by reference, will be important in determining future results, and actual future results may vary materially. There is no assurance that the actions, events or results of the forward-looking statements will occur, or, if any of them do, when they will occur or what effect they will have on ETP’s and Regency’s results of operations, financial condition, cash flows or distributions. In view of these uncertainties, ETP and Regency caution that investors should not place undue reliance on any forward-looking statements. Further, any forward-looking statement speaks only as of the date on which it is made, and, except as required by law, ETP and Regency undertake no obligation to update or revise any forward-looking statement to reflect events or circumstances after the date on which it is made or to reflect the occurrence of anticipated or unanticipated events or circumstances.

 

40


Table of Contents

THE PARTIES

Energy Transfer Partners, L.P.

ETP, a Delaware limited partnership, is one of the largest publicly traded master limited partnerships in the United States in terms of equity market capitalization. ETP common units trade on the NYSE under the symbol “ETP.” ETP is managed by its general partner, ETP GP, and ETP GP is managed by its general partner, ETP GP LLC, which is owned by ETE, another publicly traded master limited partnership. ETP GP LLC is ultimately responsible for the business and operations of ETP GP and conducts ETP’s business and operations, and the board of directors and officers of ETP GP LLC make decisions on ETP’s behalf.

The activities in which ETP is engaged, all of which are in the United States, are as follows:

 

    Natural gas operations, including the following:

 

    natural gas midstream and intrastate transportation and storage through La Grange Acquisition, L.P.; and

 

    interstate natural gas transportation and storage through Energy Transfer Interstate Holdings, LLC (“ET Interstate”) and Panhandle Eastern Pipe Line Company, LP (“Panhandle”). ET Interstate is the parent company of Transwestern Pipeline Company, LLC, ETC Fayetteville Express Pipeline, LLC, ETC Tiger Pipeline, LLC, CrossCountry Energy, LLC and Rover Pipeline LLC. Panhandle is the parent company of Trunkline Gas Company, LLC and Sea Robin Pipeline Company, LLC;

 

    Liquids operations, including NGL transportation, storage and fractionation services primarily through Lone Star NGL LLC (“Lone Star”); and

 

    Product and crude oil operations, including the following:

 

    product and crude oil transportation through Sunoco Logistics Partners L.P.; and

 

    retail marketing of gasoline and middle distillates through Sunoco, Inc., Susser Holdings Corporation and Sunoco LP.

The address of ETP’s and ETP GP’s principal executive offices is 3738 Oak Lawn Avenue, Dallas, Texas 75219, and the telephone number at this address is (214) 981-0700.

Regency Energy Partners LP

Regency Energy Partners LP is a Delaware limited partnership with common units traded on the NYSE under the symbol “RGP.” Regency is a growth-oriented limited partnership engaged in the gathering and processing, compression, treating and transportation of natural gas; the transportation, fractionation and storage of NGLs; the gathering, transportation and terminaling of oil (crude and/or condensate, a lighter oil) received from producers; the gathering and disposing of salt water; natural gas and NGL marketing and trading; and the management of coal and natural resource properties in the United States.

Regency focuses on providing midstream services in some of the most prolific natural gas producing regions in the United States, including the Eagle Ford, Haynesville, Barnett, Fayetteville, Marcellus, Utica, Bone Spring, Avalon and Granite Wash shales. Regency’s assets are primarily located in Texas, Louisiana, Arkansas, West Virginia, Pennsylvania, Ohio Mississippi, Alabama, New Mexico and the mid-continent region of the United States, which includes Kansas, Colorado and Oklahoma.

 

41


Table of Contents

Regency divides its operations into six business segments:

 

    Gathering and Processing. Regency provides “wellhead-to-market” services to producers of natural gas, which include transporting raw natural gas from the wellhead through gathering systems, processing raw natural gas to separate NGLs from the raw natural gas and selling or delivering pipeline-quality natural gas and NGLs to various markets and pipeline systems, the gathering of oil (crude and/or condensate, a lighter oil) received from producers, the gathering and disposing of salt water, and natural gas and NGL marketing and trading. This segment also includes:

 

    Regency’s 60% membership interest in Edwards Lime Gathering LLC, which operates natural gas gathering, oil pipeline and oil stabilization facilities in south Texas;

 

    Regency’s 33.33% membership interest in Ranch Westex JV LLC, which process natural gas delivered from NGL-rich shale formations in west Texas;

 

    Regency’s 51% membership interest in Aqua — PVR Water Services, LLC, which transports and supplies fresh water to natural gas producers in the Marcellus shale in Pennsylvania;

 

    Regency’s 75% membership interest in Ohio River System LLC, which will operate a natural gas gathering system in the Utica shale in Ohio;

 

    Regency’s 50% membership interest in Mi Vida JV LLC, which will own and operate a cryogenic processing plant and related facilities in west Texas; and

 

    Regency’s 50% limited partner interest in Sweeny Gathering LP, which operates a natural gas gathering system in east Texas.

 

    Natural Gas Transportation. Regency owns a 49.99% general partner interest in RIGS Haynesville Partnership Co., which owns the Regency Intrastate Gas System, a 450-mile intrastate pipeline that delivers natural gas from northwest Louisiana to downstream pipelines and markets, and a 50% membership interest in Midcontinent Express Pipeline LLC, which owns a 500-mile interstate natural gas pipeline stretching from southeast Oklahoma through northeast Texas, northern Louisiana and central Mississippi to an interconnect with the Transcontinental Gas Pipe Line system in Butler, Alabama. This segment also includes Gulf States Transmission LLC, which owns a 10-mile interstate pipeline that extends from Harrison County, Texas to Caddo Parish, Louisiana.

 

    NGL Services. Regency owns a 30% membership interest in Lone Star, an entity owning a diverse set of midstream energy assets including NGL pipelines, storage, fractionation and processing facilities located in Texas, New Mexico, Mississippi and Louisiana.

 

    Contract Services. Regency owns and operates a fleet of compressors used to provide turn-key natural gas compression services for customer specific systems. Regency also owns and operates a fleet of equipment used to provide treating services, such as carbon dioxide and hydrogen sulfide removal, natural gas cooling, dehydration and BTU management.

 

    Natural Resources. Regency is involved in the management and leasing of coal properties and the related collection of royalties. Regency also earns revenues from other land management activities, such as selling standing timber, leasing coal-related infrastructure facilities and collecting oil and gas royalties. This segment also includes Regency’s 50% interest in Coal Handling Solutions LLC, Kingsport Handling LLC, and Kingsport Services LLC, now known as Materials Handling Solutions LLC, which own and operate end-user coal handling facilities. Regency purchased the remaining interests in these companies effective December 31, 2014.

 

    Corporate. The corporate segment comprises Regency’s corporate assets.

Regency GP is the general partner of Regency, and Regency GP has direct responsibility for conducting Regency’s business and for managing its operations. Because Regency GP is a limited partnership, its general partner, Regency GP LLC, is ultimately responsible for the business and operations of Regency GP and conducts its business and operations.

 

42


Table of Contents

The address of Regency’s and Regency GP’s principal executive offices is 2001 Bryan Street, Suite 3700, Dallas, Texas 75201, and the telephone number at this address is (214) 750-1771.

Energy Transfer Equity, L.P.

Energy Transfer Equity, L.P. is a Delaware limited partnership, publicly traded on the NYSE under the symbol “ETE.” ETE directly and indirectly owns equity interests in ETP and Regency.

The address of ETE’s principal executive offices is 3738 Oak Lawn Avenue, Dallas, Texas 75219, and the telephone number at this address is (214) 981-0700.

ETE GP Acquirer LLC

ETE GP Acquirer LLC is a Delaware limited liability company and a direct, wholly owned subsidiary of ETE. ETE Acquirer indirectly owns all of the outstanding partnership interests in Regency GP.

The address of ETE Acquirer’s principal executive offices is 3738 Oak Lawn Avenue, Dallas, Texas 75219, and the telephone number at this address is (214) 981-0700.

Rendezvous I LLC and Rendezvous II LLC

Each of Rendezvous I LLC (“Merger Sub A”) and Rendezvous II LLC (“Merger Sub B”) is a Delaware limited liability company and a wholly owned subsidiary of ETP. Merger Sub A and Merger Sub B were formed on February 18, 2015 solely for the purpose of consummating the merger and the GP merger, as applicable, and have no operating assets. Neither Merger Sub A nor Merger Sub B has carried on any activities to date, except for activities incidental to its formation and activities undertaken in connection with the transactions contemplated by the merger agreement.

The address of Merger Sub A’s and Merger Sub B’s principal executive offices is 3738 Oak Lawn Avenue, Dallas, Texas 75219, and the telephone number at this address is (214) 981-0700.

 

43


Table of Contents

THE SPECIAL MEETING

Regency is providing this proxy statement/prospectus to its unitholders in connection with the solicitation of proxies to be voted at the special meeting of unitholders that Regency has called for, among other things, the purpose of holding a vote upon a proposal to adopt the merger agreement and the transactions contemplated thereby and at any adjournment or postponement thereof. This proxy statement/prospectus constitutes a proxy statement of Regency in connection with the special meeting of Regency unitholders and a prospectus for ETP in connection with the issuance by ETP of its common units in connection with the merger. This proxy statement/prospectus is first being mailed to Regency’s unitholders on or about March 25, 2015, and provides Regency unitholders with the information they need to know to be able to vote or instruct their vote to be cast at the special meeting of Regency unitholders.

Date, Time and Place

The special meeting will be held in Regency’s offices at 2001 Bryan Street, Suite 3700, Dallas, Texas 75201, on April 28, 2015, at 11:00 a.m., local time.

Purpose

At the special meeting, Regency unitholders will be asked to vote solely on the following proposals:

 

    Merger proposal: To adopt the merger agreement and the transactions contemplated thereby;

 

    Adjournment proposal: To approve the adjournment of the special meeting, if necessary to solicit additional proxies if there are not sufficient votes to adopt the merger agreement at the time of the special meeting; and

 

    Advisory compensation proposal: To approve, on an advisory (non-binding) basis, the payments that will or may be paid by Regency to its named executive officers in connection with the merger.

Recommendation of the Regency Board

The Regency Board recommends that unitholders of Regency vote:

 

    Merger proposal: “FOR” the adoption of the merger agreement and the transactions contemplated thereby;

 

    Adjournment proposal: “FOR” the approval of the adjournment of the special meeting, if necessary to solicit additional proxies if there are not sufficient votes to adopt the merger agreement at the time of the special meeting; and

 

    Advisory compensation proposal: “FOR” the approval on an advisory (non-binding) basis, of the payments that will or may be paid by Regency to its named executive officers in connection with the merger.

The Regency Board and the Regency Conflicts Committee have (i) determined that the merger agreement and the merger are fair and reasonable and in the best interests of Regency and its unaffiliated unitholders, and (ii) approved the merger and the merger agreement, and the Regency Board has resolved to recommend adoption of the merger agreement and the transactions contemplated thereby to the Regency unitholders. See “The Merger—Recommendation of the Regency Conflicts Committee, the Regency Board and Their Reasons for the Merger.”

In considering the recommendation of the Regency Board with respect to the merger agreement and the transactions contemplated thereby, you should be aware that some of Regency’s directors and executive officers may have interests that are different from, or in addition to, the interests of Regency unitholders more generally. See “The Merger—Interests of Directors and Executive Officers of Regency in the Merger.”

 

44


Table of Contents

Record Date; Outstanding Units; Units Entitled to Vote

The record date for the special meeting is March 24, 2015. Only Regency unitholders of record at the close of business on the record date will be entitled to receive notice of and to vote at the special meeting or any adjournment or postponement of the meeting.

As of the close of business on the record date of March 24, 2015, there were approximately 411,707,950 Regency common units, 6,274,483 Class F units and 1,912,569 Series A units outstanding and entitled to vote at the meeting. Each Regency common unit, Class F units and Series A unit is entitled to one vote.

If at any time any person or group (other than Regency GP and its affiliates, including ETP and ETE) beneficially owns 20% or more of any class of Regency units, such person or group loses voting rights on all of its units and such units will not be considered “outstanding.” This loss of voting rights does not apply to (i) any person or group who acquired 20% or more of any class of Regency units from Regency GP or its affiliates, (ii) any person or group who directly or indirectly acquired 20% or more of any class of Regency units from that person or group described in clause (i) provided Regency GP notified such transferee that such loss of voting rights did not apply, or (iii) any person or group who acquired 20% or more of any class of units issued by Regency with the prior approval of the Regency Board.

A complete list of Regency unitholders entitled to vote at the special meeting will be available for inspection at the principal place of business of Regency during regular business hours for a period of no less than ten days before the special meeting and at the place of the special meeting during the meeting.

Quorum

A quorum of unitholders represented in person or by proxy at the special meeting is required to vote on adoption of the merger agreement at the special meeting, but not to vote on approval of any adjournment of the meeting. At least a majority of the outstanding Regency common units, Class F units and Series A units, voting together as a single class, must be represented in person or by proxy at the meeting in order to constitute a quorum. Any abstentions and broker non-votes will be counted in determining whether a quorum is present at the special meeting.

Required Vote

To adopt the merger agreement and the transactions contemplated thereby, holders of at least a majority of the outstanding Regency common units, Class F units and Series A units, together as a single class, must vote in favor of adoption of the merger agreement and the transactions contemplated thereby. Because approval is based on the affirmative vote of at least a majority of the outstanding Regency common units, Class F units and Series A units, voting together as a single class, a Regency unitholder’s failure to submit a proxy card or to vote in person at the special meeting or an abstention from voting, or the failure of a Regency unitholder who holds his or her units in “street name” through a broker or other nominee to give voting instructions to such broker or other nominee, will have the same effect as a vote “AGAINST” the adoption of the merger agreement and the transactions contemplated thereby.

To approve the adjournment of the special meeting, if necessary to solicit additional proxies if there are not sufficient votes to adopt the merger agreement at the time of the special meeting and if a quorum is present at the meeting, holders of at least a majority of the outstanding Regency common units, Class F units and Series A units, voting together as a single class, must vote in favor of the proposal; provided that, if a quorum is not present at the meeting, the affirmative vote of holders of a majority of the outstanding Regency common units, Class F units and Series A units entitled to vote at such meeting represented either in person or by proxy, voting together as a single class, is required to approve the proposal. Because approval of this proposal is based on the affirmative vote of at least a majority of the outstanding Regency common units, Class F units and Series A

 

45


Table of Contents

units, voting together as a single class, if a quorum is present at the special meeting, a Regency unitholder’s failure to vote, an abstention from voting or the failure of a Regency unitholder who holds his or her units in “street name” through a broker or other nominee to give voting instructions to such broker or other nominee will have the same effect as a vote “AGAINST” approval of this proposal.

To approve, on an advisory (non-binding) basis, the payments that will or may be paid by Regency to its named executive officers in connection with the merger, holders of at least a majority of the outstanding Regency common units, Class F units and Series A units, voting together as a single class, must vote in favor of the proposal. Because approval of this proposal is based on the affirmative vote of at least a majority of the outstanding Regency common units, Class F units and Series A units, voting together as a single class, a Regency unitholder’s failure to vote, an abstention from voting or the failure of a Regency unitholder who holds his or her units in “street name” through a broker or other nominee to give voting instructions to such broker or other nominee will have the same effect as a vote “AGAINST” approval of this proposal.

Unit Ownership of and Voting by Regency’s Directors, Executive Officers and Affiliates

As of March 24, 2015, Regency’s directors and executive officers and their affiliates (including ETE, ETP and their respective subsidiaries) beneficially owned and had the right to vote 88,529,775 Regency common units and 6,274,483 Class F units at the special meeting, which represent approximately 23% of the Regency units entitled to vote at the special meeting. It is expected that Regency’s directors and executive officers will vote their units “FOR” the adoption of the merger agreement and the transactions contemplated thereby, although none of them has entered into any agreement requiring them to do so. Under the terms of the merger agreement, ETE and ETP have agreed to vote all of the Regency common units and Class F units owned beneficially or of record by ETE, ETP or their respective subsidiaries in favor of the merger.

Voting of Units by Holders of Record

If you are entitled to vote at the special meeting and hold your units in your own name, you can submit a proxy or vote in person by completing a ballot at the special meeting. However, Regency encourages you to submit a proxy before the special meeting even if you plan to attend the special meeting in order to ensure that your units are voted. A proxy is a legal designation of another person to vote your Regency units on your behalf. If you hold units in your own name, you may submit a proxy for your units by:

 

    calling the toll-free number specified on the enclosed proxy card and follow the instructions when prompted;

 

    accessing the Internet website specified on the enclosed proxy card and follow the instructions provided to you; or

 

    filling out, signing and dating the enclosed proxy card and mailing it in the prepaid envelope included with these proxy materials.

When a unitholder submits a proxy by telephone or through the Internet, his or her proxy is recorded immediately. Regency encourages its unitholders to submit their proxies using these methods whenever possible. If you submit a proxy by telephone or the Internet website, please do not return your proxy card by mail.

All units represented by each properly executed and valid proxy received before the special meeting will be voted in accordance with the instructions given on the proxy. If a Regency unitholder executes a proxy card without giving instructions, the Regency units represented by that proxy card will be voted as the Regency Board recommends, which is:

 

    Merger proposal: “FOR” the adoption of the merger agreement and the transactions contemplated thereby;

 

46


Table of Contents
    Adjournment proposal: “FOR” the approval of the adjournment of the special meeting, if necessary to solicit additional proxies if there are not sufficient votes to adopt the merger agreement at the time of the special meeting; and

 

    Advisory compensation proposal: “FOR” the approval, on an advisory (non-binding) basis, of the payments that will or may be paid by Regency to its named executive officers in connection with the merger.

Your vote is important. Accordingly, please submit your proxy by telephone, through the Internet or by mail, whether or not you plan to attend the meeting in person. Proxies must be received by 11:59 p.m., Eastern Time, on April 27, 2015.

Voting of Units Held in Street Name

If your units are held in an account at a broker or through another nominee, you must instruct the broker or other nominee on how to vote your units by following the instructions that the broker or other nominee provides to you with these proxy materials. Most brokers offer the ability for unitholders to submit voting instructions by mail by completing a voting instruction card, by telephone and via the Internet.

If you do not provide voting instructions to your broker, your units will not be voted on any proposal on which your broker does not have discretionary authority to vote. This is referred to in this proxy statement/prospectus and in general as a broker non-vote. In these cases, the broker or other nominee can register your units as being present at the special meeting for purposes of determining a quorum, but will not be able to vote your units on those matters for which specific authorization is required. Under the current rules of the NYSE, brokers do not have discretionary authority to vote on any of the proposals, including the Regency merger proposal. A broker non-vote of a Regency common unit will have the same effect as a vote “AGAINST” the Regency merger proposal, the Regency adjournment proposal and the Regency advisory compensation proposal.

If you hold units through a broker or other nominee and wish to vote your units in person at the special meeting, you must obtain a proxy from your broker or other nominee and present it to the inspector of election with your ballot when you vote at the special meeting.

Revocability of Proxies; Changing Your Vote

You may revoke your proxy and/or change your vote at any time before your proxy is voted at the special meeting. If you are a unitholder of record, you can do this by:

 

    sending a written notice, no later than the telephone/internet deadline, to Regency Energy Partners LP at 2001 Bryan Street, Suite 3700, Dallas, Texas 75201, Attention: Corporate Secretary, that bears a date later than the date of the proxy and is received prior to the special meeting and states that you revoke your proxy;

 

    submitting a valid, later-dated proxy by mail, telephone or Internet that is received prior to the special meeting; or

 

    attending the special meeting and voting by ballot in person (your attendance at the special meeting will not, by itself, revoke any proxy that you have previously given).

If you hold your Regency units through a broker or other nominee, you must follow the directions you receive from your broker or other nominee in order to revoke your proxy or change your voting instructions.

Solicitation of Proxies

This proxy statement/prospectus is furnished in connection with the solicitation of proxies by the Regency Board to be voted at the special meeting. Regency will bear all costs and expenses in connection with the

 

47


Table of Contents

solicitation of proxies. Regency has engaged MacKenzie Partners, Inc. to assist in the solicitation of proxies for the meeting and Regency estimates it will pay MacKenzie Partners, Inc. a fee of approximately $50,000 for these services. Regency has also agreed to reimburse MacKenzie Partners, Inc. for reasonable out-of-pocket expenses and disbursements incurred in connection with the proxy solicitation and to indemnify MacKenzie Partners, Inc. against certain losses, costs and expenses. In addition, Regency may reimburse brokerage firms and other persons representing beneficial owners of Regency common units for their reasonable expenses in forwarding solicitation materials to such beneficial owners. Proxies may also be solicited by certain of Regency’s directors, officers and employees by telephone, electronic mail, letter, facsimile or in person, but no additional compensation will be paid to them.

Unitholders should not send unit certificates with their proxies.

A letter of transmittal and instructions for the surrender of Regency common unit certificates will be mailed to Regency unitholders shortly after the completion of the merger.

No Other Business

Under the Regency partnership agreement, the business to be conducted at the special meeting will be limited to the purposes stated in the notice to Regency unitholders provided with this proxy statement/prospectus.

Adjournments

Adjournments may be made for the purpose of, among other things, soliciting additional proxies. If a quorum exists, an adjournment may be made from time to time with approval of at least a majority of the outstanding Regency common units, Class F units and Series A units, voting together as a single class. If a quorum does not exist, an adjournment may be made from time to time with the approval of at least a majority of the votes present in person or by proxy at the time of the vote. Regency is not required to notify unitholders of any adjournment of 45 days or less if the time and place of the adjourned meeting are announced at the meeting at which the adjournment is taken, unless after the adjournment a new record date is fixed for the adjourned meeting. At any adjourned meeting, Regency may transact any business that it might have transacted at the original meeting, provided that a quorum is present at such adjourned meeting. Proxies submitted by Regency unitholders for use at the special meeting will be used at any adjournment or postponement of the meeting. References to the special meeting in this proxy statement/prospectus are to such special meeting as adjourned or postponed.

Assistance

If you need assistance in completing your proxy card or have questions regarding the special meeting, please contact MacKenzie Partners, Inc. toll-free at (800) 322-2885 (banks and brokers call collect at (212) 929-5500).

 

48


Table of Contents

THE MERGER

This section of the proxy statement/prospectus describes the material aspects of the proposed merger. This section may not contain all of the information that is important to you. You should carefully read this entire proxy statement/prospectus and the documents incorporated herein by reference, including the full text of the merger agreement and the amendment thereto, for a more complete understanding of the merger. A copy of the composite merger agreement, which incorporates the amendment into the text of the initial agreement, is attached as Annex A hereto. In addition, important business and financial information about each of ETP and Regency is included in or incorporated into this proxy statement/prospectus by reference. See “Where You Can Find More Information.”

Effect of the Merger and the GP Merger

Subject to the terms and conditions of the merger agreement and in accordance with Delaware law, the merger agreement provides for (i) the merger of Regency with Merger Sub A and (ii) the merger of ETE Acquirer with Merger Sub B. Regency, which is sometimes referred to following the merger as the surviving entity, and ETE Acquirer, which is sometimes referred to following the GP merger as the GP merger surviving entity, will survive the mergers, and the separate limited liability company existence of Merger Sub A and Merger Sub B will cease. As a result of the mergers, ETP will become the sole limited partner of Regency and Regency GP will remain the sole general partner of Regency. Further, ETP, will become the sole member of ETE Acquirer and, as a result, will own, directly or indirectly, all of the outstanding membership and partnership interests, as applicable, in Regency GP LLC and Regency GP. After the completion of the mergers, the certificate of limited partnership of Regency in effect immediately prior to the effective time will be the certificate of limited partnership of the surviving entity, until amended in accordance with its terms and applicable law, and the Regency partnership agreement in effect immediately prior to the effective time will be the agreement of limited partnership of the surviving entity, until amended in accordance with its terms and applicable law. After the completion of the GP merger, the certificate of formation and the limited liability company agreement of ETE Acquirer in effect immediately prior to the effective time of the GP merger will be the certificate of formation and the limited liability company agreement of the GP merger surviving entity (except to the extent the limited liability company agreement is amended by the merger agreement to reflect the admission of ETP as the sole member of ETE Acquirer), in each case, until amended in accordance with its terms and applicable law.

The merger agreement provides that, at the effective time, each Regency common unit issued and outstanding or deemed issued and outstanding as of immediately prior to the effective time will be converted into the right to receive (i) 0.4066 ETP common units and (ii) an additional number of ETP common units equal to the quotient of $0.32 divided by the lesser of (x) the volume weighted average price of ETP common units on the NYSE for the five trading days ending on the third trading day immediately preceding the effective time of the merger and (y) the closing price of ETP common units on the NYSE on the third day immediately preceding the effective time of the merger, rounded to the nearest ten thousandth of a unit. Each Class F unit issued and outstanding as of immediately prior to the effective time will be deemed to have been converted automatically into a Regency common unit, and such common unit will be converted automatically into the right to receive the merger consideration. Each Series A unit issued and outstanding as of immediately prior to the effective time will be converted into the right to receive an ETP preferred unit having the same preferences, privileges, powers, duties and obligations that the Regency Series A units had immediately prior to the closing of the merger. Any Regency securities that are owned by Regency or any of its subsidiaries immediately prior to the effective time will be cancelled without any conversion or payment of consideration in respect thereof. ETP’s common units had a value of $65.24 per unit, based on the closing price of ETP common units on the NYSE, as of January 23, 2015, the last date prior to the public announcement of the merger, and a value of $56.26 per unit, based on the closing price of ETP common units on March 20, 2015, the most recent practicable trading day prior to the date of this proxy statement/prospectus.

Because the exchange ratio was fixed at the time the merger agreement was executed and because the market value of ETP common units and Regency common units will fluctuate prior to the consummation of the

 

49


Table of Contents

merger, Regency unitholders cannot be sure of the value of the unit consideration they will receive relative to the value of Regency common units or Class F units that they are exchanging. For example, decreases in the market value of ETP common units will negatively affect the value of the unit consideration that Regency unitholders receive, and increases in the market value of Regency common units may mean that the merger consideration that such unitholders receive will be worth less than the market value of the Regency common units that they are exchanging. Additionally, because the number of ETP common units Regency unitholders will receive as the additional unit consideration depends on the price of ETP common units over the days leading up to the closing of the merger, Regency unitholders cannot be sure of the total number of ETP common units they will receive for the Regency common units or Class F units they exchange. See “Risk Factors—Risk Factors Relating to the Merger—Because the market price of ETP common units will fluctuate prior to the consummation of the merger, Regency unitholders cannot be sure of the market value of the ETP common units they receive as unit consideration relative to the value of the Regency common units they exchange, or of the number of ETP common units they will receive as additional unit consideration.”

ETP will not issue any fractional units in the merger. Instead, each holder of Regency common units or Class F units that are converted pursuant to the merger agreement who otherwise would have received a fraction of an ETP common unit will instead be entitled to receive a whole ETP common unit.

Each award of Regency phantom units (except for Regency phantom units granted before December 16, 2011 and for Regency phantom units held by the chief executive officer and the non-employee directors of Regency, which will vest and convert, subject to applicable tax withholding, into the right to receive the merger consideration) that is outstanding immediately prior to the effective time, automatically and without any action on the part of the holder of such Regency phantom unit, will at the effective time be converted into the right to receive an award of phantom units relating to ETP common units on the same terms and conditions as were applicable to the award of Regency phantom units, except that the number of ETP common units covered by the award will be the number of Regency phantom units covered by the award multiplied by the sum of (i) the exchange ratio and (ii) the partial ETP common unit representing the additional unit consideration, rounded up to the nearest whole unit.

Each outstanding Regency unit option that was granted under a Regency equity incentive plan and that has a per unit exercise price greater than the closing price of a Regency unit on the NYSE on the last trading day prior to closing of the merger (“in-the-money” unit options) will be deemed to have been exercised on a net-issuance (i.e., cashless) basis immediately prior to the effective time and each net issued Regency common unit deemed to have been issued will be converted into the right to receive the merger consideration on the same terms as issued and outstanding Regency common units, subject to reduction for withholding taxes. No fractional ETP common units will be paid to holders of Regency unit options. Any other award of an option to purchase Regency common units representing the right to a cash payment based on the value of Regency units will be canceled at the effective time of the merger for no consideration.

Each outstanding award of Regency cash units will, automatically and without any action on the part of the holder of such cash unit, be converted into the right to receive an award of cash units relating to ETP common units on the same terms and conditions as were applicable to the award of Regency cash units, except that the number of notional units that upon vesting entitles the holder to receive an amount of cash equal to the fair market value of an ETP common unit will be equal to the number of notional Regency common units related to the corresponding award of Regency cash units multiplied by the sum of (i) the exchange ratio and (ii) the partial ETP common unit representing the additional unit consideration, rounded up to the nearest whole unit. Prior to the effective time, the general partner of Regency GP will adopt an amendment to the Regency Energy Partners LP Long-Term Incentive Cash Restricted Unit Plan to permit the treatment of Regency cash units in the merger described above.

As a result of the merger, the general partner interest in Regency outstanding immediately prior to the effective time will be converted into a non-economic general partner interest and Regency GP will continue as the sole general partner of Regency. In addition, the incentive distribution rights in Regency outstanding

 

50


Table of Contents

immediately prior to the effective time will be cancelled. ETP and Regency have agreed that, upon consummation of the mergers, the percentage interest represented by the ETP general partner interest will be increased to equal the sum of (i) the percentage interest of the ETP general partner interest immediately prior to the effective time, as adjusted to give effect to the issuance of ETP common units in the merger, and (ii) the percentage interest in ETP that would be represented by the Regency general partner interest immediately prior to the effective time, as adjusted to give effect to the issuance of ETP common units in the merger. In connection with the mergers, ETP GP will receive the right to any capital account in Regency associated with the Regency general partner interest and incentive distribution rights immediately prior to the merger. See the section entitled “Proposal 1: The Merger Agreement” for further information.

Background of the Merger

The senior management and boards of directors of each of ETP and Regency regularly review operational and strategic opportunities to maximize value for investors of ETP and Regency, respectively. In connection with these reviews, the management and boards of directors of ETP and Regency from time to time evaluate potential transactions that would further their respective strategic objectives.

ETE controls both of ETP and Regency through its indirect ownership of the general partner interests in each company. In addition, ETE owns, directly and through its wholly owned subsidiaries, all of the incentive distribution rights in ETP and all of the ETP Class H units and ETP Class I units. ETE also owns, directly and through its wholly owned subsidiaries, all of the incentive distribution rights in Regency and 57.2 million Regency common units, representing an approximate 14.0% limited partner interest in Regency. ETP owns, through its subsidiary, 31.4 million Regency common units, representing an approximate 7.6% limited partner interest in Regency, and all of the Regency Class F units.

As part of ETP’s and Regency’s strategy to maximize value for investors, both ETP and Regency have from time to time evaluated transactions with each other. For example, in 2011, ETP and Regency formed a joint venture, Lone Star, to acquire the NGL storage, fractionation and transportation business of Louis Dreyfus Highbridge Energy LLC. ETP and Regency continue to jointly own Lone Star, with ETP having a 70% ownership interest and Regency having a 30% ownership interest. In addition, in April 2013, Southern Union Company, a former subsidiary of ETP, contributed to Regency all of the outstanding membership interests in Southern Union Gathering Company, LLC and its subsidiaries, which owned a 5,600-mile gathering system and approximately 500 million cubic feet per day of natural gas and NGL processing and treating facilities in West Texas and New Mexico.

On January 13, 2015, ETP contacted a representative of Latham & Watkins LLP (“Latham”) regarding the potential engagement of Latham as legal advisor to the ETP Board.

On January 16, 2015, the ETP Board and the ETE board of directors (the “ETE Board”) held a joint meeting to discuss ETP management’s analysis related to a potential merger with Regency. At this meeting, after reviewing and discussing the merits of the proposed transaction based on the deal terms recommended by ETP management, the ETP Board approved making a proposal to Regency on those terms, which included an exchange ratio of 0.4044 ETP common units per Regency common unit and a one-time cash make-whole payment of approximately $137 million (to be divided among Regency unitholders pro rata to offset the expected difference between ETP’s quarterly distributions and Regency’s quarterly distributions for one year following the closing of the merger), based on an assumed incentive distribution subsidy from ETE in the amount of $60.0 million per year for each of the five years following the closing of the merger. The ETP Board determined that the proposal would be subject to approval of the conflicts committee of the ETP Board (the “ETP Conflicts Committee”).

On January 16, 2015, Michael J. Bradley, President and Chief Executive Officer of Regency GP LLC, the general partner of Regency GP, and Thomas E. Long, Executive Vice President and Chief Financial Officer of Regency GP LLC, met with Kelcy L. Warren, Chief Executive Officer of ETP GP LLC and Chairman of the ETP

 

51


Table of Contents

Board, and Jamie Welch, Group Chief Financial Officer of LE GP, LLC, the general partner of ETE, and a member of the ETP Board, for initial discussions on a proposed transaction. At that meeting, ETP formally proposed an offer to Regency, whereby Regency unitholders would receive 0.4044 ETP common units per Regency common unit, representing a 12.5% premium to Regency’s unit price based on the previous day’s closing price, and a one-time, cash make-whole payment of approximately $137 million (to be divided among Regency unitholders pro rata to offset the expected difference between ETP’s quarterly distributions and Regency’s quarterly distributions for one year following the closing of the merger). Combined with the unit consideration, ETP’s offer implied a price of $24.59 per Regency common unit and represented a 14.2% premium to Regency’s closing unit price on January 15, 2015. In addition, ETP proposed that it would assume Regency’s outstanding senior notes and refinance Regency’s outstanding revolver borrowings. Messrs. Warren and Welch indicated that ETP’s proposal also assumed an incentive distribution subsidy from ETE in the amount of $60.0 million per year for each of the five years following the closing of the merger. The parties discussed that, under the proposed structure, the transaction would be subject to the approval of the Regency Board, the ETP Board and the unitholders of each of Regency and ETP, as well as customary regulatory approvals.

On January 16, 2015, the Regency Board held a telephonic meeting, at which Messrs. Bradley and Long, along with a representative from Baker Botts L.L.P. (“Baker Botts”), legal counsel to Regency, and Todd Carpenter, Senior Vice President and General Counsel of Regency GP LLC, informed the Regency Board of ETP’s offer. At the meeting, senior management of Regency noted that, in light of the recent commodity price volatility and changes in the capital markets, a transaction with ETP could provide Regency’s operations with the needed scale, diversification and investment grade balance sheet to pursue its growth projects. The Regency Board determined that the proposal would be subject to approval of the Regency Conflicts Committee and that it would be appropriate to delegate authority to the Regency Conflicts Committee to review the proposed transaction. The formal resolutions delegating authority to the Regency Conflicts Committee (consistent with the deliberations of the Regency Board on January 16, 2015) were adopted by the Regency Board on January 22, 2015. On January 16, 2015, the Regency Board also appointed Richard Brannon to the Regency Board and, on January 20, 2015, the Regency Board appointed Mr. Brannon to the Regency Conflicts Committee.

Following the Regency Board meeting, on January 16, 2015, Mr. Long contacted a representative of J.P. Morgan about potentially serving as financial advisor to the Regency Conflicts Committee.

On January 16, 2015, Latham emailed an initial draft of the merger agreement to Baker Botts and Regency. The draft merger agreement provided for an exchange ratio of 0.4044 ETP common units per Regency common unit, a cash make-whole payment of approximately $137 million (to be divided among Regency unitholders pro rata to offset the expected difference between ETP’s quarterly distributions and Regency’s quarterly distributions for one year following the closing of the merger) and certain deal protection provisions, including a 4.25% breakup fee in the event the merger agreement was terminated under certain circumstances. The draft merger agreement also specified the proposed incentive distribution subsidy amounts as described above. After distribution of the draft merger agreement, representatives of Latham and Baker Botts had a telephonic discussion regarding certain structural aspects of the merger and the draft merger agreement.

On January 16, 2015, Regency contacted a representative of Akin Gump Strauss Hauer & Feld LLP (“Akin Gump”), the Regency Conflicts Committee’s legal counsel on prior matters, to discuss their potential engagement by the Regency Conflicts Committee regarding the proposed merger.

On January 18, 2015, Mr. Carpenter held a call with representatives of Baker Botts to discuss issues identified in the initial draft of the merger agreement and related issues regarding the proposed transaction, including structuring, regulatory and business issues.

On January 19, 2015, Messrs. Bradley, Long and Carpenter held a call with Mr. Brannon and James W. Bryant, members of the Regency Board, along with representatives of each of Baker Botts and Akin Gump, to discuss general issues and strategy with regard to the proposed transaction. In a separate session, representatives of Baker Botts and representatives of Akin Gump met again to discuss issues identified in the initial draft of the

 

52


Table of Contents

merger agreement and related matters. Later on January 19, 2015, representatives of Akin Gump held a call with representatives of Latham to discuss the status and timing of the proposed transaction.

From January 19 through January 20, 2015, Latham reviewed with David K. Skidmore, Chairman of the ETP Conflicts Committee, and other representatives of ETP draft resolutions of the ETP Board delegating authority to the ETP Conflicts Committee to review and evaluate any potential conflicts of interest arising in connection with the proposed transaction and to determine whether to approve the proposed transaction and to recommend approval of the proposed transaction to the ETP Board.

On January 20, 2015, the ETP Board authorized the ETP Conflicts Committee, consisting of Mr. Skidmore and Michael K. Grimm, to review and evaluate any potential conflicts of interest arising in connection with the proposed transaction and to determine whether to approve the proposed transaction, and to recommend approval of the proposed transaction to the ETP Board.

On January 20, 2015, representatives of Latham and Baker Botts met in person with Thomas P. Mason, Senior Vice President and General Counsel of ETP GP LLC, and Messrs. Bradley, Long and Carpenter to discuss Regency management’s comments to the initial draft merger agreement. The key issues discussed at the meeting were Regency management’s proposals to (i) narrow the restrictions on Regency’s ability to engage in certain business activities after the execution of the merger agreement, (ii) restrict the ability of ETE to engage in certain business activities after the execution of the merger agreement, (iii) require the vote of a majority of the unaffiliated Regency unitholders to approve the merger, (iv) require ETP to agree to certain non-solicitation covenants similar to those applicable to Regency in the initial draft merger agreement and (v) require that ETP and ETE vote all of their units in Regency and ETP in favor of the merger.

On January 20, 2015, the Regency Conflicts Committee, consisting of Messrs. Brannon and Bryant, had a call with representatives of Akin Gump to confirm their engagement by the Regency Conflicts Committee and to discuss (i) the independence of the members of the Regency Conflicts Committee, (ii) the duties and responsibilities of the Regency Conflicts Committee, (iii) the potential engagement of a financial advisor and (iv) the proposed transaction. Later on January 20, 2015, the Regency Conflicts Committee had another call with representatives of Akin Gump and with representatives of a potential financial advisor, J.P. Morgan, to discuss J.P. Morgan’s experience, qualifications and prior relationships with Regency, ETP and their respective affiliates, including fees paid to J.P. Morgan by such parties and whether any investments had been made by members of the J.P. Morgan team in the parties involved in the proposed transaction. Following this call, the Regency Conflicts Committee had a separate call with representatives of Akin Gump to discuss the potential engagement of J.P. Morgan as financial advisor to the Regency Conflicts Committee. The Regency Conflicts Committee determined to engage J.P. Morgan, subject to successful negotiation of an engagement letter.

On January 20, 2015, Messrs. Welch and Mason made a presentation to Messrs. Bradley, Long and Carpenter, the Regency Conflicts Committee, the ETP Conflicts Committee, representatives from Barclays Capital Inc. (“Barclays”) (which was being considered by the ETP Conflicts Committee for retention as its financial advisor), J.P. Morgan, Latham, Baker Botts and Akin Gump regarding ETP’s business and operations, including a review of ETP’s intrastate transportation and storage; interstate transportation and storage; midstream; liquids transportation and services; logistics; retail marketing; and other assets, as well as ETP’s future expected growth projects. They also reviewed the two-year financial projections for the business detailed in ETP’s financial forecast provided to Regency and J.P. Morgan. Mr. Welch later provided Regency and J.P. Morgan with electronic copies of the presentation and financial forecast. Following the presentation and extensive questions and answers, the parties agreed that representatives of ETP would discuss the forecast and address follow-up questions in a subsequent meeting. Following Messrs. Welch and Mason’s presentation, Messrs. Bradley, Long and Carpenter, the Regency Conflicts Committee, Baker Botts and Akin Gump held a separate meeting to discuss strategy, timing and the status of the proposed transaction.

On January 21, 2015, the ETP Conflicts Committee engaged Richards, Layton & Finger, P.A. (“RLF”) as its legal counsel.

 

53


Table of Contents

On January 21, 2015, ETP provided J.P. Morgan with detailed financial information regarding ETP.

On January 21, 2015, the ETP Conflicts Committee held a telephonic meeting with ETP management and a separate telephonic meeting with RLF to discuss the proposed transaction and the potential engagement by the ETP Conflicts Committee of Barclays as its financial advisor.

On January 21, 2015, the Regency Conflicts Committee held a series of meetings with Akin Gump to discuss the terms in the initial draft merger agreement. Also on January 21, 2015, Baker Botts distributed a legal due diligence request and a revised draft of the merger agreement to ETP and Latham. Also on January 21, 2015, Messrs. Bradley, Long and Carpenter, the Regency Conflicts Committee, the ETP Conflicts Committee, Mr. Mason, Baker Botts, Latham, Akin Gump, Barclays and J.P. Morgan held a meeting to discuss legal and business due diligence matters related to Regency’s business. Messrs. Bradley, Long and Carpenter made a presentation regarding Regency’s business, including a review of its assets, as well as Regency’s future expected growth projects. Following the presentation and extensive questions and answers, the parties agreed that Regency would discuss the Regency financial forecast and address follow-up questions in a subsequent meeting. Later on January 21, 2015, Regency provided J.P. Morgan and Barclays with detailed financial information regarding Regency, including electronic copies of its presentation and financial forecast. Messrs. Bradley, Long and Carpenter reviewed the two-year financial projections for the business detailed in Regency’s financial forecast previously provided to ETP, J.P. Morgan and Barclays with J.P. Morgan and Barclays. Representatives of Baker Botts and Akin Gump were present at the meeting.

From January 21 to January 25, 2015, ETP provided written and telephonic responses to the Regency due diligence request.

Early on January 22, 2015, the ETP Conflicts Committee held a telephonic meeting with members of ETP management, RLF and Latham to discuss the proposed transaction and the potential engagement of Barclays as the ETP Conflicts Committee’s financial advisor. Later that day, the ETP Conflicts Committee determined to engage Barclays as its financial advisor with respect to the proposed transaction.

On January 22, 2015, Latham emailed a written due diligence request to Regency and Baker Botts. From January 22 to January 25, 2015, Regency provided written and telephonic responses to the ETP due diligence request.

On January 22, 2015, the ETP Conflicts Committee held a telephonic meeting with Barclays and RLF to discuss the financial analysis being performed by Barclays with respect to the proposed transaction. At that meeting, RLF also provided the ETP Conflicts Committee with an overview of the terms of the merger agreement and a summary of legal issues to be considered by the ETP Conflicts Committee.

On January 22, 2015, RLF provided Latham with preliminary comments to the draft merger agreement that had been distributed by Baker Botts.

On January 22, 2015, Latham emailed a revised draft of the merger agreement to Baker Botts, Akin Gump and Regency and then had a meeting with such parties to discuss various legal due diligence issues regarding the proposed transaction. Throughout the day on January 22, 2015, Regency, the Regency Conflicts Committee, Baker Botts and Akin Gump held multiple meetings to discuss Latham’s most recent draft of the merger agreement.

On January 22, 2015, the Regency Board adopted resolutions specifying the delegation of authority to the Regency Conflicts Committee. The Regency Conflicts Committee then executed engagement letters with J.P. Morgan and Morris, Nichols, Arsht & Tunnell LLP (“Morris Nichols”) to act as the Regency Conflicts Committee’s financial and outside Delaware legal advisors, respectively. Representatives of J.P. Morgan then met with the Regency Conflicts Committee and representatives of Akin Gump to present their preliminary financial analyses with respect to Regency and ETP. The Regency Conflicts Committee then discussed with its

 

54


Table of Contents

advisors possible responses to the ETP offer. The Regency Conflicts Committee then met with Mr. Mason to convey Regency’s counterproposal on certain financial terms of the proposed transaction. In particular, Regency proposed a 0.425 exchange ratio, a cash payment equal to the expected difference between ETP’s quarterly distributions and Regency’s quarterly distributions for a period of two years following the closing (as adjusted for the exchange ratio), a 3.0% breakup fee and a condition to the closing that a majority of the unaffiliated unitholders of Regency vote to approve the transaction.

On January 23, 2015, Baker Botts emailed a revised draft of the merger agreement to Latham, RLF, ETP and Akin Gump.

On January 23, 2015, a telephonic meeting was held among the ETP Conflicts Committee, RLF, Barclays and members of ETP management at which ETP management summarized for the ETP Conflicts Committee, and provided its views on, the proposal from Regency. ETP management recommended to the ETP Conflicts Committee that ETP respond to Regency’s proposal by either proposing (i)(A) an exchange ratio of 0.4044 ETP common units for each Regency common unit, (B) a cash make-whole payment to cover the expected difference between ETP’s quarterly distributions and Regency’s quarterly distributions for one year following the closing, (C) a 4% breakup fee, and (D) that the proposed transaction be subject to approval by a simple majority vote of Regency’s outstanding units, or (ii)(A) an exchange ratio of 0.3999 ETP common units for each Regency common unit, (B) a cash make-whole payment to cover the expected difference between ETP’s quarterly distributions and Regency’s quarterly distributions for two years following the closing, (C) a 4% breakup fee, and (D) that the proposed transaction be subject to approval by a simple majority vote of Regency’s outstanding units.

On January 23, 2015, the ETP Conflicts Committee held an additional telephonic meeting with Barclays and RLF to discuss possible responses to Regency’s proposal. At that meeting, the Barclays representatives discussed with the ETP Conflicts Committee its analysis of the terms of Regency’s proposal and the effect of the proposal on ETP, Regency and ETE. Following that meeting, the ETP Conflicts Committee, ETP management, Barclays and RLF held a telephonic meeting to discuss how to respond to Regency’s proposal. At that meeting, the ETP Conflicts Committee informed ETP management that the incentive distribution subsidy from ETE should be increased by an amount sufficient to keep the common unitholders of ETP other than ETE and its affiliates (the “unaffiliated ETP unitholders”) from suffering dilution as a result of the proposed transaction during the first year after closing of the proposed transaction. On the basis that ETE would be willing to provide such an incentive distribution subsidy, the ETP Conflicts Committee authorized ETP management to provide the Regency Conflicts Committee with the option to choose either of the two proposals recommended by ETP management earlier in the day.

On January 23, 2015, ETP management, with the approval of the ETP Conflicts Committee, conveyed the two options discussed above as a counterproposal to Regency. Following ETP’s counterproposal, Latham distributed a revised draft of the merger agreement to all parties, and the parties then held multiple meetings throughout the day and evening of January 23, 2015 to negotiate pricing and other business structuring issues.

On January 23, 2015, the ETP Conflicts Committee held two additional telephonic meetings with RLF, one of which was also attended by Barclays, to discuss the proposed transaction. Among the items presented to the ETP Conflicts Committee and discussed were Barclays’ preliminary financial analysis of the proposed transaction and the effect of such proposal on ETP, Regency and ETE, the status of the merger agreement being negotiated in connection with the proposed transaction and the duties and obligations of the ETP Conflicts Committee in connection with the proposed transaction.

On January 23, 2015, the Regency Conflicts Committee reviewed the terms of ETP’s counterproposal, considered the advice of its legal and financial advisors, and determined not to accept either option specified by ETP in its counterproposal. The Regency Conflicts Committee determined to present a new proposal, consisting

 

55


Table of Contents

of an exchange ratio of 0.4088 plus a cash make-whole payment to cover the expected difference between ETP’s quarterly distributions and Regency’s quarterly distributions for one year following the closing. The Regency Conflicts Committee then met with Mr. Mason to present this proposal and explained that the aggregate merger consideration would need to be comprised of an exchange ratio and a cash payment that would result in a total 15.0% premium to Regency unitholders. Following Regency’s proposal, the representatives of ETP met with Latham to discuss the details of Regency’s proposal.

After trading on the NYSE closed on January 23, 2015, a telephonic meeting was held among the ETP Conflicts Committee, members of ETP management, RLF, Latham and Barclays to discuss the Regency proposal. At that meeting, ETP management reported to the ETP Conflicts Committee that ETE was willing to increase the incentive distribution subsidy from ETE from $60.0 million to $80.0 million for the first year following the closing of the merger but the subsidy would remain at $60.0 million for each of the four years thereafter, and that the increase for the first year following the closing would be expected to keep the unaffiliated ETP unitholders from suffering dilution as a result of the proposed transaction during the first year after closing. On the basis that ETE would be willing to provide such an incentive distribution subsidy, and after considering the three-day and five-day volume weighted average price (“VWAP”) of Regency common units and the closing price of ETP common units on January 23, 2015, the ETP Conflicts Committee instructed ETP management to respond to Regency’s proposal by proposing an exchange ratio of 0.4066 ETP common units for each Regency common unit, a cash make-whole payment to cover the expected difference between ETP’s quarterly distributions and Regency’s quarterly distributions for one year following the closing, a 4% breakup fee and approval to be based on a simple majority vote of the outstanding Regency units. This proposal had an implied offer value of $26.88 per Regency common unit, representing a 13.2% premium to the closing price of Regency common units on January 23, 2015, a 15.3% premium to the three-day VWAP of Regency common units as of January 23, 2015 and a 17.2% premium to the five-day VWAP of Regency common units as of January 23, 2015.

On January 23, 2015, the ETE Board held a meeting at which ETE management provided an update on the status of the negotiations between ETP and Regency and presented the financial analysis prepared by ETE management related to the financial impact of the proposed merger on ETE based on the terms then being considered by ETP and Regency, as well as the proposed incentive distribution subsidy. At this meeting, the ETE Board determined that Matt Ramsey and Rick Turner, two independent directors of ETE, would spearhead the review of the financial impact of the proposed transaction, including the proposed incentive distribution subsidy, on ETE. Following the meeting, the ETE Board engaged Potter Anderson & Corroon, LLP to provide legal advice to the ETE Board with respect to the proposed transaction.

On January 23, 2015, ETP management called Regency management and proposed an exchange ratio of 0.4066 and a cash payment of $0.31 per Regency unit. Regency management conveyed that proposal to the Regency Conflicts Committee.

Later on January 23, 2015, the Regency Conflicts Committee met and discussed such counterproposal as a rejection to its 15% premium with a 0.4088 ETP unit exchange ratio, but accepted the proposal in principle, subject to additional financial analysis to determine whether the proposed exchange ratio and the cash payment would provide, in the aggregate, a 15.0% premium to Regency’s VWAP for several trading days as compared to the closing price of ETP common units on January 23, 2015.

On January 24, 2015, Barclays, J.P. Morgan, Mr. Long and Mr. Welch had multiple discussions regarding the specific financial analysis related to the calculation of the five-day VWAP for Regency common units, as well as the cash amount necessary to achieve the 15.0% premium that the Regency Conflicts Committee had requested in order to approve the proposed transaction. Following these discussions, it was determined that an exchange ratio of 0.4066 and a cash payment of $0.32 per Regency unit would achieve the desired 15.0% premium for Regency common units. The combination of the 0.4066 exchange ratio and $0.32 cash payment had an implied offer value of $26.89 per Regency common unit, representing a 13.2% premium to the closing price of Regency common units on January 23, 2015, a 15.3% premium to the three-day VWAP of Regency common units as of January 23, 2015 and

 

56


Table of Contents

a 17.2% premium to the five-day VWAP of Regency common units as of January 23, 2015. Following such discussions, on January 24, 2015, the Regency Conflicts Committee met and reviewed such information and the merger agreement.

On January 24, 2015, Baker Botts emailed a revised draft of the merger agreement to Latham, RLF and ETP, which included the 0.4066 exchange ratio, a cash make-whole payment equal to $0.32 per Regency unit and an incentive distribution subsidy from ETE to ETP of $80.0 million for the first year following the closing of the merger and $60.0 million for each of the four years thereafter.

On January 24, 2015, the ETP Conflicts Committee held a telephonic meeting with ETP management, Barclays, RLF and Latham at which ETP management reported to the ETP Conflicts Committee regarding the negotiations with Regency and the proposed cash payment to Regency unitholders of $0.32 per Regency unit.

On January 24, 2015, the ETP Conflicts Committee held a telephonic meeting with Barclays and RLF to consider the proposed transaction. At the meeting, (i) Barclays presented the ETP Conflicts Committee with its financial analysis of the terms agreed to in the proposed transaction, (ii) RLF summarized the terms of the merger agreement, and (iii) the ETP Conflicts Committee discussed factors that supported approving the proposed transaction and factors that did not support approving the proposed transaction. Following such discussion, the ETP Conflicts Committee unanimously (i) determined in good faith that the proposed transaction, including the merger agreement and the transactions contemplated thereby, on substantially the terms set forth in the merger agreement, including the incentive distribution subsidy from ETE, are advisable, fair and reasonable to, and in the best interests of ETP and the unaffiliated ETP unitholders, (ii) approved the proposed transaction (including the merger agreement) upon substantially the terms and conditions set forth in the merger agreement (taking into account the incentive distribution subsidy from ETE), and (iii) recommended that the ETP Board approve the merger agreement (including the consummation of the transactions contemplated thereby) and the proposed transaction, submit the merger agreement to the limited partners of ETP for approval and cause ETP to enter into the merger agreement and consummate the proposed transaction upon substantially the terms and conditions set forth in the merger agreement (subject to obtaining the requisite approval of limited partners of ETP).

On January 24, 2015, at an ETP Board meeting duly called and held, the ETP Conflicts Committee advised the ETP Board that it had approved the merger agreement and recommended that the ETP Board approve the merger agreement and submit the merger agreement to ETP’s limited partners for approval. Following this recommendation, the ETP Board determined that it is in the best interests of ETP GP and its partners and ETP and its partners, and declared it advisable, for ETP GP and ETP to enter into the merger agreement, and the ETP Board approved and adopted the merger agreement and the transactions contemplated thereby, including the merger.

On January 25, 2015, the Regency Conflicts Committee met with J.P. Morgan and Akin Gump. At the meeting J.P. Morgan presented and discussed its financial analyses with respect to the proposed transaction. Following the presentation, at the request of the Regency Conflicts Committee, J.P. Morgan rendered its oral opinion to the Regency Conflicts Committee (which was subsequently confirmed in writing by delivery of J.P. Morgan’s written opinion addressed to the Regency Conflicts Committee and the Regency Board as of the same date) as to the fairness, from a financial point of view, of the consideration to be paid to Regency’s common unitholders, other than ETE, ETP and their respective affiliates, in the proposed transaction. Following discussion of the terms and conditions of the merger agreement and the fairness opinion with its advisors, the Regency Conflicts Committee then determined in good faith that the merger was fair and reasonable and in the best interest of Regency and the Regency unaffiliated unitholders. The Regency Conflicts Committee unanimously approved and determined to recommend the merger and the merger agreement. The Regency Board then convened a duly called and held telephonic meeting, during which, at the request of the Regency Conflicts Committee, J.P. Morgan rendered its oral opinion (which was subsequently confirmed in writing) described above to the Regency Board. Representatives of Baker Botts also participated in the Regency Board meeting. Pursuant to the Regency Conflicts Committee’s recommendation, the Regency Board then approved the merger and the merger agreement on the same terms (with John W. McReynolds and Mr. Ramsey abstaining).

 

57


Table of Contents

On January 25, 2015, the parties finalized and executed the merger agreement.

On January 26, 2015, prior to the opening of trading on the NYSE, the parties issued a press release announcing the transaction.

From February 2, 2015 to February 9, 2015, ETP management and Latham discussed a possible change in the structure of the merger from a direct merger of Regency into ETP to a reverse triangular merger in which Regency would merge with a newly formed, wholly owned subsidiary of ETP, with Regency surviving the merger as a wholly owned subsidiary of ETP. The parties discussed how this possible change in structure would provide greater deal certainty for Regency and ETP and other benefits of the change.

On February 9, 2015, Latham and RLF discussed ETP’s proposal to change the structure of the merger. The parties also discussed ETP’s primary rationale for the change in merger structure, as well as the consequences of the change, including the elimination of an ETP unitholder vote with respect to the transaction.

On February 10, 2015, the ETP Conflicts Committee held a telephonic meeting with RLF. At the meeting, RLF described the proposal to change the structure of the merger, and the ETP Conflicts Committee and RLF discussed possible advantages and disadvantages with respect to the change in structure from the perspective of ETP and the unaffiliated ETP unitholders. Also at that meeting, RLF described to the ETP Conflicts Committee the provisions of the merger agreement that required the ETP Board to refer any proposed amendment to the merger agreement to the ETP Conflicts Committee and provide it with not less than two business days to make a recommendation with respect thereto. The ETP Conflicts Committee instructed RLF (i) to ensure that the ETP Board would make such a referral before the ETP Conflicts Committee is asked to consider an amendment, and (ii) to ask ETP management to provide the ETP Conflicts Committee with a presentation that includes the benefits of the change in structure to ETP and the unaffiliated ETP unitholders, as well as the potential issues related to such change. Following the meeting, between February 10, 2015 and February 18, 2015, ETP management, Latham and RLF conferred multiple times to discuss the benefits and issues associated with the change in structure to ETP and the unaffiliated ETP unitholders and to develop the requested presentation.

On February 10, 2015, Latham emailed an initial draft of the amended and restated merger agreement reflecting the change in the merger structure to RLF, Baker Botts, Akin Gump and Regency.

On February 14, 2015, Baker Botts emailed a revised draft of the amended and restated merger agreement to ETP, Latham and Akin Gump.

On February 16, 2015, Latham emailed a draft of an amendment to the merger agreement (the “merger agreement amendment”) to ETP, Latham and RLF, which reflected the changes included in the amended and restated merger agreement draft delivered by Baker Botts on February 14, 2015. In addition, the merger agreement amendment included a change in the merger consideration such that holders of Regency common units would receive, in lieu of the cash consideration, $0.32 in additional ETP common units based on the VWAP of the ETP common units for the five trading days ending on the third trading day immediately preceding the effective time of the merger.

On February 17, 2015, the ETP Board and the ETE Board held a joint meeting to discuss the proposed merger agreement amendment, pursuant to which the structure of the merger would be changed as described above (and, as a result, the ETP unitholder vote would be eliminated) and the cash component of the merger consideration would be changed as described above. At the meeting, the ETP Board authorized the ETP Conflicts Committee to review and evaluate any potential conflicts of interest arising in connection with the proposed merger agreement amendment and to determine whether or not to approve, and to recommend that the ETP Board approve, the proposed merger agreement amendment.

On February 17, 2015, Baker Botts emailed a revised draft of the merger agreement amendment to ETP, Latham, Akin Gump and RLF.

 

58


Table of Contents

On February 18, 2015, the Regency Conflicts Committee held a telephonic meeting with Akin Gump and J.P. Morgan to discuss the merger agreement amendment. While the Regency Conflicts Committee understood that it was under no obligation to renegotiate or agree to an amendment, it was willing to consider the merger agreement amendment if it would be in the best interests of Regency and its unaffiliated unitholders. After discussion, the Regency Conflicts Committee determined that the change in the structure was positive for the Regency unitholders because the elimination of the requirement for ETP to obtain unitholder approval removed the risk of a negative ETP unitholder vote, thereby providing additional deal certainty for the Regency unitholders. The Regency Conflicts Committee also discussed the effects of agreeing to change the form of the cash make-whole consideration (which represented approximately 1.5% of the total consideration) to additional ETP common units. The Regency Conflicts Committee discussed the benefits to the Regency unitholders of receiving additional ETP common units instead of being required to take cash at the closing, which would allow this portion of the merger consideration to be tax-deferred to the Regency unitholders. The Regency Conflicts Committee and its advisors discussed alternative methodologies for calculating the number of units to be issued for the make-whole payment. The Regency Conflicts Committee noted that any Regency unitholder who wanted the $0.32 cash at closing would be required to sell the incremental ETP common units received, incur a brokerage commission in connection with that sale, and pay tax on any difference between the amount received and that unitholder’s basis in the units sold. As a result, the Regency Conflicts Committee determined to ask ETP to increase the value of the make-whole payment equal to two years of incremental Regency distributions. The Regency Conflicts Committee also discussed with Regency management its concern that the new merger structure may impact ETP’s ability to improve the credit rating with respect to Regency’s outstanding senior notes to investment grade status because Regency would be a subsidiary of ETP post-merger instead of merged into ETP. The Regency Conflicts Committee communicated its response and concerns to representatives of ETP, who indicated the two-year make-whole payment would probably be rejected. The Regency Conflicts Committee requested that the value of the ETP additional common units be increased to at least $0.33 per Regency common unit.

On February 18, 2015, Latham emailed a revised draft of the merger agreement amendment to RLF, Baker Botts, Akin Gump and Regency.

On February 18, 2015, ETP management conveyed to the Regency Conflicts Committee that it was not willing to agree to the Regency Conflicts Committee’s proposed increases to the value of the make-whole payment but that it was willing to change the method by which the additional units would be calculated to a method based on the lesser of (i) the closing price of ETP common units on the third business day prior to closing or (ii) the five-day VWAP three business days prior to closing in order to provide greater value to Regency’s unitholders. Management of ETP also confirmed that their proposed plan to achieve an investment grade rating for Regency’s senior notes in this new structure would be for ETP to guarantee Regency’s senior notes, as ETP management had previously discussed with the rating agencies prior to execution of the merger agreement. Later that day, Latham emailed a revised draft of the merger agreement amendment to RLF, Baker Botts, Akin Gump and Regency, which incorporated the formula described above for calculating the additional ETP common unit consideration.

On the evening of February 18, 2015, at a meeting of the Regency Conflicts Committee duly called and held, at which representatives of Akin Gump participated, the Regency Conflicts Committee determined in good faith that the merger agreement amendment was fair and reasonable and in the best interest of Regency and the unaffiliated Regency unitholders. The Regency Conflicts Committee unanimously approved and determined to recommend that the Regency Board approve the merger agreement amendment. Later on February 18, 2015, at a telephonic Regency Board meeting duly called and held, at which representatives of Baker Botts participated, the Regency Conflicts Committee advised the Regency Board that the committee had approved the merger agreement amendment and recommended that the Regency Board approve the merger agreement amendment. Upon deliberation following the Regency Conflicts Committee’s recommendation, the Regency Board then approved the merger agreement amendment (with Messrs. McReynolds and Ramsey abstaining).

 

59


Table of Contents

On the evening of February 18, 2015, the ETP Conflicts Committee held a telephonic meeting with Barclays and RLF to consider the merger agreement amendment. At the meeting, (i) RLF presented the ETP Conflicts Committee with a document prepared by RLF, Latham and ETP management summarizing the potential benefits and disadvantages of the change in structure to ETP and the unaffiliated ETP unitholders and the ETP Conflicts Committee considered those benefits and disadvantages and others it viewed as relevant, (ii) Barclays representatives discussed with the ETP Conflicts Committee its analysis relating to the financial impact of the merger agreement amendment, and (iii) RLF summarized the terms of the merger agreement amendment. Following such discussion, the ETP Conflicts Committee unanimously (i) determined in good faith that the merger agreement amendment and the transactions contemplated thereby, on the terms set forth in the merger agreement and the merger agreement amendment, are advisable, fair and reasonable to, and in the best interests of ETP and the unaffiliated ETP unitholders, (ii) approved the merger agreement amendment upon the terms and conditions set forth in the merger agreement and the merger agreement amendment, and (iii) recommended that the ETP Board approve the merger agreement amendment and cause ETP to enter into the merger agreement amendment.

On the evening of February 18, 2015, at an ETP Board meeting duly called and held, at which representatives of Latham participated, the ETP Conflicts Committee advised the ETP Board that it had approved the merger agreement amendment and recommended that the ETP Board approve the merger agreement amendment. Following this recommendation, the ETP Board (i) determined that it is in the best interests of ETP GP and its partners and ETP and its partners, and declared it advisable, for ETP GP and ETP to enter into the merger agreement amendment, and (ii) approved and adopted the merger agreement amendment and the transactions contemplated thereby.

Following the Regency and ETP Board meetings, on February 18, 2015, the parties finalized and executed the merger agreement amendment.

Recommendation of the Regency Conflicts Committee, the Regency Board and Their Reasons for the Merger

The Regency Conflicts Committee consists of two independent directors: Richard D. Brannon (Chairman) and James W. Bryant. The Regency Board authorized the Regency Conflicts Committee to (i) review, evaluate and negotiate with ETP the terms and conditions of the merger, together with the form, terms and provisions of the merger agreement, on behalf of Regency, (ii) make a recommendation to the Regency Board whether to approve the merger and (iii) determine whether to give or withhold the Regency Conflicts Committee’s approval of the merger.

The Regency Conflicts Committee retained Akin Gump as its outside legal counsel, Morris Nichols as its outside Delaware legal counsel and J.P. Morgan as its financial advisor. The Regency Conflicts Committee oversaw the performance of financial and legal due diligence by its advisors, conducted an extensive review and evaluation of ETP’s proposal and maintaining the status quo, and conducted extensive negotiations with ETP and its representatives with respect to the merger agreement and other related agreements. Regency retained Baker Botts as its outside legal counsel.

The Regency Conflicts Committee, by unanimous vote at a meeting held on January 25, 2015, (i) determined that the merger is fair and reasonable and in the best interests of Regency and Regency’s common unitholders, other than ETE, ETP and their respective affiliates (the “unaffiliated Regency unitholders”), (ii) approved the merger and the execution and delivery of the merger agreement, which approval constituted “Special Approval” as defined in the Regency partnership agreement, (iii) recommended approval of the merger agreement by the limited partners of Regency and (iv) recommended that the Regency Board approve the merger, authorize the entry into the merger agreement, submit the merger agreement to a vote of limited partners of Regency and recommend approval of the merger agreement by the limited partners of Regency. The Regency Conflicts Committee, by unanimous vote at a meeting held on February 18, 2015, (i) determined that the amendment to the merger agreement is fair and reasonable and in the best interests of Regency and the unaffiliated Regency unitholders, (ii) approved the amendment to the merger agreement and the execution and delivery thereof, which approval constituted “Special Approval” as defined in the Regency partnership

 

60


Table of Contents

agreement, (iii) recommended approval of the amendment to the merger agreement by the limited partners of Regency and (iv) recommended that the Regency Board authorize the entry into the amendment to the merger agreement.

Based on the Regency Conflicts Committee’s recommendation, the Regency Board (with Messrs. McReynolds and Ramsey abstaining), at a meeting held on January 25, 2015, (i) determined that the merger is in the best interests of Regency and the unaffiliated Regency unitholders, (ii) approved the merger, the merger agreement and the execution, delivery and performance of the merger agreement and (iii) directed that the merger agreement be submitted to a vote of limited partners of Regency. Further, based on the Regency Conflicts Committee’s recommendation, the Regency Board (with Messrs. McReynolds and Ramsey abstaining), at a meeting held on February 18, 2015, (i) determined that the amendment to the merger agreement is in the best interests of Regency and the unaffiliated Regency unitholders and (ii) approved the amendment to the merger agreement and the execution, delivery and performance thereof.

The Regency Conflicts Committee and the Regency Board viewed the following factors as being generally positive or favorable in coming to their determinations and recommendation with respect to the merger:

 

    The merger agreement provides for Regency unitholders to receive 0.4066 ETP common units plus the additional unit consideration for each Regency common unit and a reduction of ETE’s incentive distribution rights by an aggregate of $320 million over five years ($80 million in the first year and $60 million per year for the following four years), which they believed constituted an improvement over ETP’s initial proposal of 0.4044 ETP common units and approximately $137 million in a “keep-whole” cash payment to be divided pro rata amongst the Regency common unitholders and a reduction of ETE’s incentive distribution rights by an aggregate $300 million over five years ($60 million in each year).

 

    The merger consideration, with an implied value of $26.89 per Regency common unit based upon the closing price of ETP common units on January 23, 2015, represents a:

 

    13.2% premium to the closing price of Regency common units of $23.75 on January 23, 2015;

 

    15.3% premium to the volume weighted average price of Regency common units for the last three trading days ending January 23, 2015; and

 

    17.2% premium to the volume weighted average price of Regency common units for the last five trading days ending January 23, 2015.

 

    The Regency Conflicts Committee retained financial and legal advisors with knowledge and experience with respect to public merger and acquisition transactions, MLPs, Regency’s and ETP’s industry generally, and Regency and ETP particularly, as well as substantial experience advising MLPs and other companies with respect to transactions similar to the merger.

 

    J.P. Morgan prepared financial analyses with respect to Regency and ETP, including a public companies analysis and a dividend discount model analysis, and rendered its opinion to the Regency Conflicts Committee and the Regency Board to the effect that, as of January 25, 2015, and based upon and subject to the factors and assumptions set forth in its opinion, the merger consideration to be paid to unaffiliated Regency unitholders was fair, from a financial point of view, to such unitholders.

 

    The merger provides Regency unitholders equity ownership in an entity with a diversified platform of assets and substantially lower cost of capital, which is expected to provide greater ability to pursue accretive capital projects and acquisitions that would provide for higher distribution growth.

 

    On a pro forma basis after giving effect to the merger, ETP will be the second largest midstream MLP in the United States, with an expected enterprise value of approximately $87 billion, which, among other things, consolidates midstream assets across multiple basins, builds a major presence in the Marcellus and Utica basins with an increased presence in the Permian and Eagle Ford basins, creates an increased upside to ETP’s intrastate gas system, creates significant synergies, provides an extensive geographic asset base and the financial capacity to make additional accretive capital investments.

 

61


Table of Contents
    The Regency equity exchange ratio, which represents a substantial portion of the consideration payable to Regency unitholders, is fixed and therefore the value of the consideration payable to Regency common unitholders will increase in the event that the market price of ETP common units increases prior to the closing of the merger.

 

    The merger is expected to create operating efficiencies and cost savings in administrative and interest costs as well as other combined benefits.

 

    The resulting combined entity is expected to have a strong balance sheet and maintain an investment grade rating. The resulting combined entity’s balance sheet and lower cost of capital will allow Regency’s unitholders to benefit from the investment grade rating of the combined entity and reduce the cost of the funding of Regency’s approximately $2 billion budgeted capital program in a lower commodity price environment.

 

    The merger consideration generally will not be taxable for U.S. federal income tax purposes to Regency’s common unitholders.

 

    The terms of the merger agreement, principally:

 

    the provisions allowing the Regency Conflicts Committee and the Regency Board to withdraw or change their recommendation of the merger agreement in the event of a superior proposal or intervening events if any of them makes a good faith determination that the failure to change its recommendation would be inconsistent with its duties under Regency’s partnership agreement or applicable law;

 

    the provisions allowing Regency to participate in negotiations with a third party in response to an unsolicited alternative proposal, which may, in certain circumstances, result in a superior proposal;

 

    the fact that the provisions do not provide for a vote of ETP unitholders to approve the merger;

 

    the provisions requiring ETE and ETP to vote their Regency units in favor of the merger;

 

    the operating covenants for ETP providing protection to Regency unitholders by restricting ETP’s ability to take certain actions prior to the closing of the merger that could reduce the value of ETP common units received by Regency unitholders in the merger;

 

    the limited conditions and exceptions to the material adverse effect closing condition and other closing conditions; and

 

    the consummation of the merger is not conditioned on financing.

 

    The Regency Conflicts Committee believed that potential alternative transactions with third parties were not achievable due to ETE’s control of Regency’s general partner. In addition, the Regency Conflicts Committee considered maintaining the status quo and the impact on Regency’s business plan in light of the fundamental change in the commodity price environment and changes in the capital markets.

The Regency Conflicts Committee and the Regency Board considered the following factors to be generally negative or unfavorable in making their determinations and recommendation with respect to the merger:

 

    The Regency unitholders will receive ETP common units that, at least through 2016, are expected to pay a lower distribution as compared to the expected distribution on Regency common units during that period.

 

    The Regency Conflicts Committee was not authorized to, and did not, conduct an auction process or other solicitation of interest from third parties for the acquisition of Regency. Because ETE, an affiliate of ETP, controls Regency’s general partner, it was unrealistic to expect or pursue an unsolicited third party acquisition proposal or offer for the assets or control of Regency, and it was unlikely that the Regency Conflicts Committee could conduct a meaningful auction for the acquisition of the assets or control of Regency.

 

62


Table of Contents
    Although the merger is subject to approval by a majority of the outstanding Regency units entitled to vote at the special meeting, the vote includes Regency units held by ETP, ETE and their affiliates, and there is no requirement of a separate approval by the unaffiliated Regency unitholders.

 

    The exchange ratio, which represents a substantial portion of the consideration to Regency unitholders, is fixed and therefore the value of the consideration payable to Regency common unitholders will decrease in the event that the market price of ETP common units decreases relative to any change in the market price of Regency common units prior to the closing of the merger.

 

    There is risk that the potential benefits sought in the merger might not be fully realized.

 

    The merger may not be completed in a timely manner, or at all, which could result in significant costs and disruption to Regency’s normal business.

 

    Certain terms of the merger agreement, principally:

 

    the provisions limiting the ability of Regency to solicit, or to consider unsolicited, offers from third parties for Regency;

 

    the provisions requiring Regency to hold a unitholder meeting as soon as practicable to approve the merger, even in the event the Regency Conflicts Committee or Regency Board changes its recommendation with respect to such approval;

 

    the break-up fee payable by Regency in connection with termination of the merger agreement as a result of a superior proposal for Regency;

 

    the Regency Conflicts Committee did not have ultimate authority to determine whether to proceed with the merger and the Regency Board reserved the right to move forward with the merger in the absence of approval by the Regency Conflicts Committee;

 

    Regency common unitholders are not entitled to dissenter or appraisal rights under the merger agreement, Regency’s partnership agreement or Delaware law; and

 

    Regency common unitholders will be foregoing the potential benefits, if any, that could be realized by remaining as unitholders of Regency as a standalone entity.

 

    Litigation may occur in connection with the merger and such litigation may increase costs and result in a diversion of management focus.

 

    Some of the directors and officers of Regency have interests in the merger that are different from, or in addition to, the interests of Regency’s unitholders generally. Please read “The Merger—Interests of Directors and Executive Officers of Regency in the Merger.”

The foregoing discussion is not intended to be exhaustive, but is intended to address the material information and principal factors considered by the Regency Conflicts Committee and the Regency Board in considering the merger. In view of the number and variety of factors and the amount of information considered, the Regency Conflicts Committee and the Regency Board did not find it practicable to, and did not make specific assessments of, quantify or otherwise assign relative weights to, the specific factors considered in reaching its determination. In addition, the Regency Conflicts Committee and the Regency Board did not undertake to make any specific determination as to whether any particular factor, or any aspect of any particular factor, was favorable or unfavorable to its ultimate determination, and individual members of the Regency Conflicts Committee and the Regency Board may have given different weights to different factors. The Regency Conflicts Committee and the Regency Board made their recommendations based on the totality of information presented to, and the investigation conducted by, the Regency Conflicts Committee and the Regency Board. It should be noted that certain statements and other information presented in this section are forward-looking in nature and, therefore, should be read in light of the factors discussed under the heading “Cautionary Statement Regarding Forward-Looking Statements.”

 

 

63


Table of Contents

The Regency Conflicts Committee and the Regency Board each recommend that Regency unitholders vote “FOR” the approval of the merger agreement and “FOR” the adjournment of the special meeting, if necessary to solicit additional proxies if there are not sufficient votes to approve the merger agreement at the time of the special meeting, and the Regency Board recommends that Regency unitholders vote “FOR” the advisory compensation proposal.

Opinion of the Financial Advisor to the Regency Conflicts Committee

Pursuant to an engagement letter dated January 22, 2015, Regency retained J.P. Morgan as the financial advisor to the Regency Conflicts Committee in connection with the merger.

At meetings of the Regency Conflicts Committee and the Regency Board on January 25, 2015, J.P. Morgan rendered its oral opinion to the Regency Conflicts Committee and the Regency Board, which opinion was subsequently confirmed in writing, that, as of such date and based upon and subject to the factors and assumptions set forth in its opinion, the merger consideration to be paid to holders of Regency common units, other than ETE, ETP and their respective affiliates, in the merger was fair, from a financial point of view, to such unitholders. The issuance of J.P. Morgan’s opinion was approved by a fairness committee of J.P. Morgan. No limitations were imposed by the Regency Board or the Regency Conflicts Committee upon J.P. Morgan with respect to the investigations made or procedures followed by it in rendering its opinions.

The full text of the written opinion of J.P. Morgan dated January 25, 2015, which sets forth the assumptions made, matters considered and limits on the review undertaken, is attached as Annex B to this proxy statement/prospectus and is incorporated herein by reference. Regency unitholders are urged to read the opinion in its entirety. J.P. Morgan’s written opinion is addressed to the Regency Conflicts Committee and the Regency Board, is directed only to the merger consideration to be paid to holders of Regency common units (other than ETE, ETP and their respective affiliates) and does not constitute a recommendation to any Regency unitholder as to how such Regency unitholder should vote with respect to the transactions contemplated by the merger agreement. The summary of the opinion of J.P. Morgan set forth in this proxy statement/prospectus is qualified in its entirety by reference to the full text of such opinion.

In arriving at its opinion, J.P. Morgan, among other things:

 

    reviewed a draft of the merger agreement dated January 25, 2015;

 

    reviewed certain publicly available business and financial information concerning Regency and ETP and the industries in which they operate;

 

    compared the proposed financial terms of the merger with the publicly available financial terms of certain transactions involving companies J.P. Morgan deemed relevant and the consideration paid for such companies;

 

    compared the financial and operating performance of Regency and ETP with publicly available information concerning certain other companies J.P. Morgan deemed relevant and reviewed the current and historical market prices of the Regency common units and the ETP common units and certain publicly traded securities of such other companies;

 

    reviewed certain internal financial analyses and forecasts prepared by the management of Regency relating to its business and by the management of ETP relating to its business, as well as the estimated amount and timing of the cost savings and related expenses and synergies expected to result from the merger (referred to in this section as the “estimated synergies”);

 

    reviewed certain financial forecasts relating to the business of Regency based on certain publicly available financial forecasts and adjustments thereto reviewed by the management of Regency, which forecasts were approved by Regency’s management as reasonable for use in J.P. Morgan’s analysis;

 

 

64


Table of Contents
    reviewed certain financial forecasts relating to the business of ETP based on certain publicly available financial forecasts and adjustments thereto reviewed by the management of ETP, which forecasts were approved by Regency’s management as reasonable for use in J.P. Morgan’s analysis; and

 

    performed such other financial studies and analyses and considered such other information as J.P. Morgan deemed appropriate for the purposes of its opinion.

J.P. Morgan also held discussions with the Regency Conflicts Committee and certain members of the management of Regency and ETP with respect to certain aspects of the merger, and the past and current business operations of Regency and ETP, the financial condition and future prospects and operations of Regency and ETP, the effects of the merger on the financial condition and future prospects of Regency and ETP, and certain other matters J.P. Morgan believed necessary or appropriate to its inquiry.

In giving its opinion, J.P. Morgan relied upon and assumed the accuracy and completeness of all information that was publicly available or was furnished to or discussed with J.P. Morgan by Regency and ETP or otherwise reviewed by or for J.P. Morgan, and J.P. Morgan did not independently verify, nor did J.P. Morgan assume any responsibility or liability for independently verifying, any such information or its accuracy or completeness. J.P. Morgan did not conduct and was not provided with any valuation or appraisal of any assets or liabilities, nor did J.P. Morgan evaluate the solvency of Regency or ETP under any state or federal laws relating to bankruptcy, insolvency or similar matters. In relying on financial analyses and forecasts provided to it or derived therefrom, including the estimated synergies referred to above, J.P. Morgan assumed that they were reasonably prepared based on assumptions reflecting the best currently available estimates and judgments by management as to the expected future results of operations and financial condition of Regency and ETP to which such analyses or forecasts relate. J.P. Morgan expressed no view as to such analyses or forecasts (including the estimated synergies) or the assumptions on which they were based. J.P. Morgan also assumed that the merger and the other transactions contemplated by the merger agreement will have the tax consequences described in discussions with, and materials furnished to J.P. Morgan by, representatives of Regency, and will be consummated as described in the merger agreement, and that the definitive merger agreement would not differ in any material respect from the draft thereof furnished to J.P. Morgan. As of the date on which J.P. Morgan delivered its opinion, the merger agreement contemplated the payment of $0.32 in cash (referred to in this section as the “cash consideration”) in lieu of the additional unit consideration. J.P. Morgan also assumed that the representations and warranties made by Regency and ETP in the merger agreement were and will be true and correct in all respects material to J.P. Morgan’s analysis. J.P. Morgan is not a legal, regulatory or tax expert and relied on the assessments made by advisors to Regency with respect to such issues. J.P. Morgan further assumed that all material governmental, regulatory or other consents and approvals necessary for the consummation of the merger will be obtained without any adverse effect on Regency or ETP or on the contemplated benefits of the merger.

The projections furnished to J.P. Morgan for Regency for the years ending December 31, 2015 and 2016 were prepared by the management of Regency. Regency’s management does not normally prepare projections beyond two years. Accordingly, the projections furnished to J.P. Morgan for Regency for the years ending December 31, 2017, 2018 and 2019 (together with the 2015 and 2016 projections, referred to in this section as the “Regency projections”) were based on selected equity research reports and adjustments thereto reviewed by the management of Regency and approved by the management of Regency as reasonable for use in J.P. Morgan’s analysis. The projections furnished to J.P. Morgan for ETP for the years ending December 31, 2015 and 2016 were prepared by the management of ETP. ETP management does not normally prepare projections beyond two years. Accordingly, the projections furnished to J.P. Morgan for ETP for the years ending December 31, 2017, 2018 and 2019 (together with the 2015 and 2016 projections, referred to in this section as the “ETP projections”) were based on selected equity research reports and adjustments thereto reviewed by the management of ETP and approved by the management of Regency as reasonable for use in J.P. Morgan’s analysis. Neither Regency nor ETP publicly discloses internal management projections of the type provided to J.P. Morgan in connection with J.P. Morgan’s analysis of the merger, and such projections were not prepared with a view toward public

 

65


Table of Contents

disclosure. These projections were based on numerous variables and assumptions that are inherently uncertain and may be beyond the control of management, including, without limitation, factors related to general economic and competitive conditions and prevailing interest rates. Accordingly, actual results could vary significantly from those set forth in such projections.

J.P. Morgan’s opinion is necessarily based on economic, market and other conditions as in effect on, and the information made available to J.P. Morgan as of, the date of such opinion. Subsequent developments may affect J.P. Morgan’s opinion, and J.P. Morgan does not have any obligation to update, revise or reaffirm such opinion. J.P. Morgan did not update, revise or reaffirm its opinion in connection with the amendment to the merger agreement dated as of February 18, 2015. J.P. Morgan’s opinion is limited to the fairness, from a financial point of view, of the merger consideration to be paid to holders of Regency common units (other than ETE, ETP and their respective affiliates) and J.P. Morgan has expressed no opinion as to the fairness of any consideration paid in connection with the merger to ETE, ETP, their respective affiliates, the holders of any other class of securities, creditors or other constituencies of Regency or as to the underlying decision by Regency to engage in the merger. Furthermore, J.P. Morgan expressed no opinion with respect to the amount or nature of any compensation to any officers, directors, or employees of any party to the merger, or any class of such persons relative to the consideration to be paid to the holders of the Regency common units in the merger or with respect to the fairness of any such compensation. J.P. Morgan expressed no opinion as to the price at which the Regency common units or the ETP common units will trade at any future time.

J.P. Morgan was not authorized to and did not solicit any expressions of interest from any other parties with respect to the sale of all or any part of Regency or any alternative transaction.

The terms of the merger agreement, including the consideration payable to the holders of Regency common units, were determined through arm’s length negotiations between the Regency Conflicts Committee and ETP, and the decision to enter into the merger agreement was solely that of the Regency Conflicts Committee, the Regency Board and the ETP Board. J.P. Morgan’s opinion and financial analyses were only one of the many factors considered by the Regency Conflicts Committee and the Regency Board in their evaluation of the merger and should not be viewed as determinative of the views of the Regency Conflicts Committee or the Regency Board or management with respect to the merger or the consideration payable in the merger.

In accordance with customary investment banking practice, J.P. Morgan employed generally accepted valuation methods in reaching its opinion. The following is a summary of the material financial analyses utilized by J.P. Morgan in connection with providing its opinion.

Public Companies Analysis

Using publicly available information, J.P. Morgan compared selected financial data of Regency and ETP with similar data for selected publicly traded companies engaged in businesses which J.P. Morgan judged to be analogous to Regency’s or ETP’s.

For Regency, the companies selected by J.P. Morgan, which are referred to below as the Gathering and Processing MLP Peers, were as follows:

 

    Targa Resources Partners LP

 

    MarkWest Energy Partners, L.P.

 

    EnLink Midstream Partners, LP

 

    DCP Midstream Partners, LP

 

    Enable Midstream Partners, LP

 

    Crestwood Midstream Partners LP

 

66


Table of Contents
    Midcoast Energy Partners, L.P.

 

    Southcross Energy Partners, L.P.

For ETP, the companies selected by J.P. Morgan, which are referred to below as the Diversified MLP Peers, were as follows:

 

    Enterprise Products Partners L.P.

 

    Williams Partners L.P.

 

    Plains All American Pipeline, L.P.

 

    Spectra Energy Partners, LP

 

    Enbridge Energy Partners, L.P.

 

    ONEOK Partners, L.P.

These companies were selected, among other reasons, because they are publicly traded master limited partnerships with operations and businesses that, for the purposes of J.P. Morgan’s analysis, may be considered similar to those of Regency and ETP based on the nature of their assets and operations. However, none of the companies selected is identical or directly comparable to Regency or ETP, and certain of these companies may have characteristics that are materially different from those of Regency and ETP. The analyses necessarily involve complex considerations and judgments concerning differences in financial and operational characteristics of the companies involved and other factors that could affect the companies differently than would affect Regency or ETP.

For each company listed above, J.P. Morgan calculated and compared various financial multiples and ratios based on publicly available information as of January 23, 2015. For each of the following analyses performed by J.P. Morgan, estimated financial data for the selected companies were based on (except as otherwise noted) the Regency projections and the ETP projections (in the case of Regency and ETP, respectively) and information obtained from FactSet Research Systems and selected equity research reports (in the case of the other selected companies). The information J.P. Morgan calculated for each of the selected companies included:

 

    Multiple of firm value (calculated based on fully diluted limited partner unit (“LP”) equity value using the treasury stock method plus an estimated value of the general partner interest, plus debt, minority interest and preferred equity, less cash and cash equivalents) to estimated EBITDA (calculated as earnings before interest, taxes, depreciation and amortization) for the years ending December 31, 2015 and 2016;

 

    Multiple of price (using the unit price as of January 23, 2015) to estimated distributable cash flow (“DCF”) per common unit for the years ending December 31, 2015 and 2016; and

 

    The current (based on the latest announced quarterly distribution) and estimated calendar year 2015 and 2016 distribution yields, calculated as the current or estimated distribution per LP unit divided by the common unit price as of January 23, 2015.

 

67


Table of Contents

Results of the analysis for Regency and ETP, respectively, are as follows:

Regency

Gathering and Processing MLP Peers

 

     Firm value /
estimated
EBITDA
     Price / DCF per
common unit
     Distribution yield  
     2015E      2016E      2015E      2016E      Current     2015E     2016E  

Mean

     12.3x         10.0x         11.0x         10.0x         8.3     9.0     9.7

Median

     11.9x         10.6x         11.6x         10.8x         7.2     7.8     8.5

J.P. Morgan also calculated the same financial multiples and ratios for Regency, both at the implied offer price in the merger and at the market price as of January 23, 2015, based on both the Regency projections and selected equity research reports (referred to as “street estimates” in the below table).

 

     Firm value /
estimated
EBITDA
     Price / DCF per
Regency
common unit
     Distribution yield  
     2015E      2016E      2015E      2016E      Current     2015E     2016E  

Regency (based on street estimates)

     12.5x         11.0x         11.1x         10.4x         8.5     8.9     9.4

Regency (based on Regency projections)

     12.3x         10.9x         11.9x         11.3x         8.5     8.5     8.7

Regency (based on street estimates at implied offer price)

     13.4x         11.8x         12.6x         11.7x         7.5     7.8     8.3

Regency (based on Regency projections at implied offer price)

     13.2x         11.7x         13.5x         12.8x         7.5     7.5     7.7

J.P. Morgan did not rely solely on the quantitative results of the selected public company analysis, but also made qualitative judgments concerning differences between the business, financial and operating characteristics and prospects of Regency and the selected companies that could affect the public trading values of each in order to provide a context in which to consider the results of the quantitative analysis. These qualitative judgments related primarily to the differing sizes, growth prospects, asset profiles and capital structures between Regency and the companies included in the selected public company analysis. While all of the selected companies referred to above were used in deriving the mean and median multiples, J.P. Morgan considered Targa Resources Partners LP, DCP Midstream Partners, LP, Enable Midstream Partners, LP and Crestwood Midstream Partners LP to be the companies that were the most similar to Regency, and relied on the multiples calculated for those companies in the relative valuation analysis described below. Based on the results of this analysis, J.P. Morgan selected multiple reference ranges for Regency of 11.0x—14.5x and 9.5x—11.5x for firm value to estimated 2015 and 2016 EBITDA, respectively; ranges of 9.0x—13.0x and 9.0x—11.0x for price per common unit to estimated 2015 and 2016 DCF per common unit, respectively; and ranges of 10.0%—7.5%, 10.0%—8.0%, and 11.0%—8.5% for current and estimated 2015 and 2016 distribution yields, respectively.

After applying such ranges to the appropriate metrics for Regency based on the Regency projections, the analysis indicated the following implied equity value per Regency common unit ranges (resulting per unit values were in all cases rounded to the nearest $0.25 per unit):

Regency Implied Equity Value Per Regency Common Unit Range

 

     Firm value /
estimated
EBITDA
     Price / DCF per
Regency

common unit
     Distribution yield  
     2015E      2016E      2015E      2016E      Current      2015E      2016E  

Low

   $ 19.25       $ 18.50       $ 18.00       $ 18.75       $ 20.00       $ 20.00       $ 18.75   

High

   $ 31.25       $ 26.25       $ 25.75       $ 23.00       $ 26.75       $ 25.00       $ 24.25   

 

68


Table of Contents

The ranges of implied equity values per Regency common unit were compared to the Regency common unit closing price of $23.75 on January 23, 2015 and the implied consideration per Regency common unit of $26.89 based on the exchange ratio, cash consideration and the ETP common unit closing price of $65.34 on January 23, 2015.

ETP

Diversified MLP Peers

 

     Firm value /
estimated
EBITDA
     Price / DCF per
common unit
     Distribution yield  
     2015E      2016E      2015E      2016E      Current     2015E     2016E  

Mean

     15.0x         13.2x         16.0x         15.1x         5.6     5.8     6.2

Median

     15.1x         12.9x         16.0x         14.9x         5.5     5.7     6.1

J.P. Morgan also calculated the same financial multiples for ETP based on both the ETP projections and street estimates.

 

     Firm value /
estimated
EBITDA
     Price / DCF per
ETP common unit
     Distribution yield  
     2015E      2016E      2015E      2016E      Current     2015E     2016E  

ETP (based on street estimates)

     15.1x         14.9x         14.5x         14.4x         6.0     6.4     6.6

ETP (based on ETP projections)

     14.5x         13.4x         15.0x         14.4x         6.1     6.4     6.7

J.P. Morgan did not rely solely on the quantitative results of the selected public company analysis, but also made qualitative judgments concerning differences between the business, financial and operating characteristics and prospects of ETP and the selected companies that could affect the public trading values of each in order to provide a context in which to consider the results of the quantitative analysis. These qualitative judgments related primarily to the differing sizes, growth prospects, asset profiles and capital structures between ETP and the companies included in the selected public company analysis. While all of the selected companies referred to above were used in deriving the mean and median multiples, J.P. Morgan considered Enterprise Products Partners L.P. and Williams Partners L.P. to be the companies that were the most similar to ETP, and relied on the multiples calculated for those companies in the relative valuation analysis described below. Based on the results of this analysis, J.P. Morgan selected multiple reference ranges for ETP of 13.0x—16.0x and 11.5x—13.5x for firm value to estimated 2015 and 2016 EBITDA, respectively; ranges of 13.0x—16.0x and 12.0x—15.5x for price per common unit to estimated 2015, and 2016 DCF per common unit, respectively; and ranges of 7.0%—5.5%, 7.25%—5.75%, and 7.75%—6.25% for current and estimated 2015 and 2016 distribution yields, respectively.

After applying such ranges to the appropriate metrics for ETP based on the ETP projections, the analysis indicated the following implied equity value per ETP common unit ranges (resulting per unit values were in all cases rounded to the nearest $0.25 per unit):

ETP Implied Equity Value Per ETP Common Unit Range

 

     Firm value /
estimated
EBITDA
     Price / DCF per
ETP common unit
     Distribution yield  
     2015E      2016E      2015E      2016E      Current      2015E      2016E  

Low

   $ 49.25       $ 43.25       $ 56.75       $ 54.25       $ 56.75       $ 57.75       $ 56.75   

High

   $ 81.50       $ 66.50       $ 70.00       $ 70.25       $ 72.25       $ 72.75       $ 70.50   

 

69


Table of Contents

The ranges of implied equity values per ETP common unit were compared to ETP common unit closing price of $65.34 on January 23, 2015.

Dividend Discount Model Analysis

J.P. Morgan conducted a dividend discount model analysis for the purpose of determining the fully diluted equity value per unit for the Regency common units and the ETP common units. A dividend discount model analysis is a method of evaluating the equity value of a company using estimates of the future distributions to unitholders generated by the company and taking into consideration the time value of money with respect to those future distributions by calculating their “present value.” “Present value” refers to the current value of future distributions to unitholders paid by the company, and is obtained by discounting those future distributions back to the present using a discount rate that takes into account macro-economic assumptions and estimates of risk, the opportunity cost of capital, capitalized returns and other appropriate factors.

The projected distribution stream per Regency common unit for the years 2015 through 2019 was based on the Regency projections, and was discounted to present value using a range of discount rates from 8.0% to 11.0%, which was chosen by J.P. Morgan based upon an analysis of the cost of equity of Regency. J.P. Morgan also calculated a range of terminal values for Regency at the end of the five-year period ending 2019 by applying a perpetual distribution growth rate ranging from 0% to 2.0% to the projected distribution stream in 2019 to calculate a range of terminal period distributions, then applying a distribution yield range of 7.5% to 10.0% to those terminal period distributions. “Terminal value” refers to the capitalized value of all distributions to common unitholders expected to be paid by Regency for periods beyond the Regency projections. The range of terminal values was then discounted to present value using a range of discount rates from 8.0% to 11.0%. The dividend discount model analysis indicated a range of implied equity values of between $22.25 and $30.50 per Regency common unit (rounded to the nearest $0.25). The range of implied equity value per Regency common unit was compared to the Regency common unit closing price of $23.75 on January 23, 2015 and the implied consideration per Regency common unit of $26.89 based on the exchange ratio, cash consideration and the ETP common unit closing price of $65.34 on January 23, 2015.

The projected distribution stream per ETP common unit for the years 2015 through 2019 was based on the ETP projections, and was discounted to present value using a range of discount rates from 8.0% to 10.0%, which was chosen by J.P. Morgan based upon an analysis of the cost of equity of ETP. J.P. Morgan also calculated a range of terminal values for ETP at the end of the five-year period ending 2019 by applying a perpetual distribution growth rate ranging from 0% to 2.0% to the projected distribution stream in 2019 to calculate a range of terminal period distributions, then applying a distribution yield range of 5.5% to 7.0% to those terminal period distributions. The range of terminal values was then discounted to present value using a range of discount rates from 8.0% to 10.0%. The dividend discount model analysis indicated a range of implied equity values of between $62.50 and $82.00 per ETP common unit (rounded to the nearest $0.25). The range of implied equity value per unit was compared to ETP’s common unit closing price of $65.34 on January 23, 2015.

 

70


Table of Contents

Relative Valuation Analysis

Based upon the implied equity values for Regency and ETP calculated in its public companies analysis and the implied equity values for Regency and ETP calculated in its dividend discount model analysis described above, J.P. Morgan calculated an implied range of exchange ratios. For each comparison, J.P. Morgan compared the highest equity value for Regency to the lowest equity value for ETP to derive the highest implied exchange ratio for Regency common unitholders implied by each set of reference ranges. J.P. Morgan also compared the lowest equity value for Regency to the highest equity value for ETP to derive the lowest implied exchange ratio for Regency common unitholders implied by each set of reference ranges. The implied ranges of the exchange ratio resulting from this analysis were:

 

     Implied Exchange
Ratio
 
     Low      High  

Public Companies Analysis

     

Firm value to 2015E EBITDA

     0.2362x         0.6345x   

Firm value to 2016E EBITDA

     0.2782x         0.6069x   

Price to 2015E DCF per common unit

     0.2571x         0.4537x   

Price to 2016E DCF per common unit

     0.2669x         0.4240x   

Current distribution yield

     0.2768x         0.4714x   

2015E distribution yield

     0.2749x         0.4329x   

2016E distribution yield

     0.2660x         0.4273x   

Dividend Discount Model Analysis

     0.2713x         0.4880x   

The implied ranges of the exchange ratio for Regency common unitholders were compared to the exchange ratio (including cash consideration) for the merger of 0.4115x.

Other Information

J.P. Morgan also reviewed for informational purposes, among other things, the following:

 

    historical trading prices during the 52-week period ended January 23, 2015, of Regency common units and ETP common units of $20.50 to $33.50 per unit and $52.75 to $69.75 per unit, respectively;

 

    (1) the implied historical exchange ratios during the two-year period ended January 23, 2015 calculated by dividing the daily closing price per Regency common unit by that of an ETP common unit for each trading day during that period and (2) the average of those daily implied historical exchange ratios for the one-week, ten-day, one-month, three-month, six-month, one-year and two-year periods ending January 23, 2015, resulting in the following average implied exchange ratios for the periods indicated:

 

    

1-week

   10-day      1-month      3-month      6-month      1-year      2-year  

Average

   0.3626x      0.3628x         0.3640x         0.4109x         0.4724x         0.4898x         0.5009x   

 

    Wall Street equity analysts’ price targets for the Regency common units and ETP common units of approximately $23.00 to $34.00 and $65.00 to $80.00, respectively, yielding an implied exchange ratio of 0.2875x to 0.5231x;

 

   

the potential pro forma financial effects of the merger, taking into account, among other things, the estimated synergies, on (1) Regency’s estimated DCF per Regency common unit and distributions per Regency common unit, both with and without the cash consideration payable to the holders of the Regency common units in the merger, during the years ending December 31, 2015 and 2016; (2) ETP’s estimated DCF per ETP common unit and distributions per ETP common unit during the years ending December 31, 2015 and 2016; and (3) ETE’s estimated DCF per unit and distributions per unit during

 

71


Table of Contents
 

the years ending December 31, 2015 and 2016. Based on the exchange ratio in the merger, this analysis indicated that, on a pro forma basis, the merger could be dilutive to Regency’s estimated DCF per Regency common unit and distributions per Regency common unit during the years ending December 31, 2015 and 2016 when not adjusting for the cash payment in connection with the merger; accretive to Regency’s estimated DCF per Regency common unit and distributions per Regency common unit during the year ending December 31, 2015 and dilutive during the year ending December 31, 2016 when adjusting for the cash payment in connection with the merger; accretive to ETP’s estimated DCF per ETP common unit and neutral to distributions per ETP common unit during the year ending December 31, 2015 and accretive to both ETP’s estimated DCF per ETP common unit and distributions per ETP common unit during the year ending December 31, 2016; and accretive to ETE’s estimated DCF to the general partner during the years ending December 31, 2015 and 2016; and

 

    multiples of firm value to estimated EBITDA and equity value to estimated DCF per common unit (in each case calculated based on equity research estimates for the fiscal year following the year of announcement) paid in selected pending and/or completed precedent transactions which, when applying a selected range of such multiples to Regency’s estimated EBITDA and DCF per Regency common unit for the year ending December 31, 2016 (based on the Regency projections), indicated implied per unit equity reference ranges of approximately $22.75 to $36.25 and $23.75 to $29.75, respectively.

Miscellaneous

The foregoing summary of certain material financial analyses does not purport to be a complete description of the analyses or data presented by J.P. Morgan. The preparation of a fairness opinion is a complex process and is not necessarily susceptible to partial analysis or summary description. J.P. Morgan believes that the foregoing summary and its analyses must be considered as a whole and that selecting portions of the foregoing summary and these analyses, without considering all of its analyses as a whole, could create an incomplete view of the processes underlying the analyses and its opinion. In arriving at its opinion, J.P. Morgan did not attribute any particular weight to any analyses or factors considered by it and did not form an opinion as to whether any individual analysis or factor (positive or negative), considered in isolation, supported or failed to support its opinion. Rather, J.P. Morgan considered the totality of the factors and analyses performed in determining its opinion. Analyses based upon forecasts of future results are inherently uncertain, as they are subject to numerous factors or events beyond the control of the parties and their advisors. Accordingly, forecasts and analyses used or made by J.P. Morgan are not necessarily indicative of actual future results, which may be significantly more or less favorable than suggested by those analyses. Moreover, J.P. Morgan’s analyses are not and do not purport to be appraisals or otherwise reflective of the prices at which businesses actually could be bought or sold. None of the selected companies reviewed as described in the above summary is identical to Regency or ETP. However, the companies selected were chosen because they are publicly traded companies with operations and businesses that, for purposes of J.P. Morgan’s analysis, may be considered similar to those of Regency and ETP. The analyses necessarily involve complex considerations and judgments concerning differences in financial and operational characteristics of the companies involved and other factors that could affect the companies compared to Regency and ETP and the transactions compared to the merger.

As a part of its investment banking business, J.P. Morgan and its affiliates are continually engaged in the valuation of businesses and their securities in connection with mergers and acquisitions, investments for passive and control purposes, negotiated underwritings, secondary distributions of listed and unlisted securities, private placements, and valuations for estate, corporate and other purposes. J.P. Morgan was selected to advise the Regency Conflicts Committee with respect to the merger on the basis of such experience and its familiarity with Regency.

For services rendered in connection with the merger, Regency has agreed to pay J.P. Morgan a fee of $6,750,000, $1,000,000 of which was payable upon delivery by J.P. Morgan of its opinion and the remainder of

 

72


Table of Contents

which will become payable only if the merger is consummated. In addition, Regency has agreed to reimburse J.P. Morgan for its expenses incurred in connection with its services, including the fees and disbursements of counsel, and will indemnify J.P. Morgan against certain liabilities, including liabilities arising under federal securities laws.

During the two years preceding the date of its opinion, J.P. Morgan and its affiliates have had commercial or investment banking relationships with Regency and ETP, for which it and such affiliates have received customary compensation. Such services for Regency and its subsidiaries during such period have included acting as joint lead arranger of a credit facility for Regency Gas Services LP in November 2014, acting as joint bookrunner on a bond offering by Regency in April 2013, acting as a joint bookrunner on a bond offering by Regency in February 2014, and acting as financial advisor to Regency in connection with its acquisition of Southern Union Gas Services, Ltd. in April 2013. J.P. Morgan and its affiliates have received approximately $6 million of fees from Regency during the two years preceding the delivery of J.P. Morgan’s opinion in connection with commercial or investment banking relationships with Regency (other than services rendered in connection with the merger). Such services for ETP and its affiliates during such period have included acting as bookrunner on a bond offering by ETP in September 2013, acting as a bookrunner on a bond offering by ETP’s subsidiary Sunoco Logistics Partners L.P. (“Sunoco Logistics”) in January 2013, and acting as a joint bookrunner on an equity offering for Sunoco Logistics in September 2014. J.P. Morgan and its affiliates have received approximately $13 million of fees from ETP during the two years preceding the delivery of J.P. Morgan’s opinion in connection with commercial or investment banking relationships with ETP. In addition, during such two year period, J.P. Morgan has provided Treasury and Securities services to Regency, and has provided Treasury and Securities services and Asset and Wealth Management services to ETP. In the ordinary course of their businesses, J.P. Morgan and its affiliates may actively trade the debt and equity securities of Regency or ETP for their own accounts or for the accounts of customers and, accordingly, they may at any time hold long or short positions in such securities.

Unaudited Financial Projections of Regency

Regency does not as a matter of course make public projections as to earnings or other results. However, the management of Regency has prepared prospective financial information to assist the Regency Board and the Regency Conflicts Committee in evaluating Regency’s operations and prospects, and for use in connection with discussions with third parties regarding possible combination transactions. The accompanying summary prospective financial information was not prepared with a view toward public disclosure or with a view toward complying with the guidelines established by the American Institute of Certified Public Accountants with respect to prospective financial information, but, in the view of Regency’s management was, based on certain growth assumptions, prepared on a reasonable basis, reflected the best currently available estimates and judgments, and presented, to the best of Regency’s management’s knowledge and belief, the expected course of action and the expected future financial performance of Regency. However, this information is not fact. None of the unaudited financial projections reflect any impact of the transactions.

Neither ETP’s nor Regency’s independent auditors, nor any other independent accountants, have compiled, examined or performed any procedures with respect to the prospective financial information contained herein, nor have they expressed any opinion or any other form of assurance on such information or its achievability, and assume no responsibility for the prospective financial information. The reports of the independent registered public accounting firms incorporated by reference into this proxy statement/prospectus relate to the historical financial information of ETP and Regency, respectively. Such reports do not extend to the unaudited financial projections and should not be read to do so.

 

73


Table of Contents

The following table sets forth projected financial information for Regency for the fiscal years ended December 31, 2015 and 2016.

 

     Year Ending
December 31,
 
     2015E      2016E  
     (dollars in
millions, except
per unit amounts)
 

EBITDA

   $ 1,419       $ 1,611   

Distributable cash flow

   $ 936       $ 1,122   

Distributable cash flow per LP unit

   $ 1.99       $ 2.09   

Distribution per LP unit

   $ 2.01       $ 2.07   

Reasons of the ETP Conflicts Committee and the ETP Board for the Merger

In connection with the merger, the ETP Board established the ETP Conflicts Committee, consisting of two independent directors to (i) review and evaluate any potential conflicts arising in connection with the merger and (ii) determine whether or not to approve, and recommend that the ETP Board approve, the merger. The ETP Conflicts Committee conducted an extensive review and evaluation of the proposed transaction.

The ETP Conflicts Committee retained RLF as its outside legal counsel and Barclays as its financial advisor. ETP retained Latham as its outside legal counsel.

The ETP Conflicts Committee, by unanimous vote at a meeting held on January 24, 2015, (i) determined that the merger, including the merger agreement and the transactions contemplated thereby, on the terms and conditions set forth in the merger agreement, including the reduction in ETE’s incentive distribution rights, are advisable, fair and reasonable to, and in the best interests of, ETP and the holders of ETP common units other than ETE and its affiliates (the “ETP unaffiliated unitholders”), (ii) approved the merger (including the merger agreement) upon the terms and conditions set forth in the merger agreement (taking into account the reduction in ETE’s incentive distribution rights) and (iii) recommended that the ETP Board approve the merger agreement (including the consummation of the transactions contemplated thereby) and the merger and cause ETP to enter into the merger agreement and consummate the merger upon the terms and conditions set forth in the merger agreement. Additionally, the ETP Conflicts Committee, by unanimous vote at a meeting held on February 18, 2015, (i) determined that the amendment to the merger agreement and the transactions contemplated thereby, on the terms and conditions set forth in the merger agreement and the amendment to the merger agreement, are advisable, fair and reasonable to, and in the best interests of, ETP and the ETP unaffiliated unitholders, (ii) approved the amendment to the merger agreement upon the terms and conditions set forth in the merger agreement and the amendment to the merger agreement and (iii) recommended that the ETP Board approve the amendment to the merger agreement (including the consummation of the transactions contemplated thereby) and cause ETP to enter into such amendment and consummate the transactions contemplated thereby upon the terms and conditions set forth in the merger agreement and the amendment to the merger agreement.

Based, in part, on the ETP Conflicts Committee’s recommendation, the ETP Board, at a meeting held on January 24, 2015, (i) determined that it is in the best interests of ETP GP and its partners and ETP and its partners, and declared it advisable, for ETP GP and ETP to enter into the merger agreement and (ii) approved and adopted the merger agreement and the transactions contemplated thereby, including the merger. Further, based, in part, on the ETP Conflicts Committee’s recommendation, the ETP Board, at a meeting held on February 18, 2015, (i) determined that it is in the best interests of ETP GP and its partners and ETP and its partners, and declared it advisable, for ETP GP and ETP to enter into the amendment to the merger agreement and (ii) approved and adopted the amendment to the merger agreement and the transactions contemplated thereby.

 

74


Table of Contents

The reasons for the ETP Conflicts Committee and the ETP Board approving the merger agreement, the amendment thereto and the mergers at this time include:

 

    The opportunity for ETP to benefit from any future earnings and growth of Regency after the Regency common units cease to be publicly traded.

 

    The structure of the merger, which does not require ETP unitholder approval, enhances deal certainty.

 

    The value created in the merger for the unitholders of the combined company by creating a larger company that will be well diversified both geographically, with operations in substantially all major producing areas in the United States (including an increased presence in the Marcellus and Utica Shales), and across business lines.

 

    The favorable timing of the merger for ETP in light of the overall current market conditions and the outlook for the midstream services industry as they relate to ETP’s competitive position, financial condition, future distributions and growth prospects.

 

    The improved overall economics and capital deployment for ETP’s midstream business (including with respect to the Permian Basin) as a result of the merger.

 

    The simplified organizational structure recognized by 100% ownership of Lone Star as a result of the merger, including with respect to the management of Lone Star.

 

    Regency’s attractive backlog of fee-based organic growth projects (with minimum volume commitments) that are expected to enhance ETP’s cash flow growth.

 

    The opportunity for ETP and Regency to achieve synergies in the form of cost savings and other efficiencies related to the simplification of their organizational structure, including reduced SEC filing requirements and other costs of Regency as a public company.

 

    The $320 million of aggregate distributions over a five-year period that ETE agreed to forego with respect to its incentive distribution rights in ETP.

 

    The fact that, following the merger, it is anticipated that, during the first year following the merger the distributions to be received by ETP common unitholders will be approximately the same as the distributions that would have been received by ETP if the merger were not completed and, during the second year following the merger, the distributions to be received by ETP common unitholders will be higher than the distributions that they would have received from ETP if the merger were not completed.

 

    The potential to refinance Regency indebtedness at a lower cost of capital.

 

    The elimination of risks arising from potential conflicts between ETP and Regency as a result of common ownership of ETP GP and Regency GP .

 

    The relatively low execution risk in integrating businesses due to existing shared services.

The foregoing discussion is not intended to be exhaustive, but is intended to address the material information and many of the principal factors considered by the ETP Conflicts Committee and the ETP Board in considering the merger. In view of the number and variety of factors and the amount of information considered, the ETP Conflicts Committee and the ETP Board did not find it practicable to, and did not make specific assessments of, quantify or otherwise assign relative weights to, the specific factors considered in reaching its determination. In addition, the ETP Conflicts Committee and the ETP Board did not undertake to make any specific determination as to whether any particular factor, or any aspect of any particular factor, was favorable or unfavorable to its ultimate determination, and individual members of the ETP Conflicts Committee and the ETP Board may have given different weights to different factors. The ETP Conflicts Committee and the ETP Board made their recommendations based on the totality of information presented to, and the investigation conducted by, the ETP Conflicts Committee and the ETP Board. It should be noted that certain statements and other information presented in this section are forward-looking in nature and, therefore, should be read in light of the factors discussed under the heading “Cautionary Statement Regarding Forward-Looking Statements.”

 

75


Table of Contents

Interests of Directors and Executive Officers of Regency in the Merger

In considering the recommendation of the Regency Board that you vote to adopt the merger agreement, you should be aware that aside from their interests as unitholders of Regency, Regency’s directors and executive officers have interests in the merger that are different from, or in addition to, those of other unitholders of Regency generally. The members of the Regency Board were aware of and considered these interests, among other matters, in evaluating and negotiating the merger agreement and the merger, and in recommending to the unitholders of Regency that the merger agreement be adopted. See “—Background of the Merger” and “—Recommendation of the Regency Conflicts Committee, the Regency Board and Their Reasons for the Merger.” Regency’s unitholders should take these interests into account in deciding whether to vote “FOR” the adoption of the merger agreement. These interests are described in more detail below, and certain of them are quantified in the narrative and the table below.

Treatment of Regency Equity-Based Awards

Under the merger agreement, outstanding equity-based awards held by Regency’s directors and executive officers immediately prior to the effective time will be treated as described below. For an estimate of the amounts that would be payable to Regency’s named executive officers on settlement of their unvested equity-based awards, see “—Golden Parachute Compensation” below.

Regency Phantom Units.

Immediately prior to the effective time, (i) Regency phantom units held by Mr. Bradley and the non-employee directors of Regency, Messrs. Bryant, Gray, Ramsey and Brannon and (ii) Regency phantom units held by Messrs. Long and Holotik and granted prior to December 16, 2011 will vest and convert, subject to applicable tax withholding, into the right to receive the merger consideration. Under the merger agreement, each other Regency phantom unit that is outstanding as of immediately prior to the Effective Time will cease to relate to or represent a right to receive Regency common units and will be converted, at the effective time, into the right to receive an award of phantom units relating to ETP common units on the same terms and conditions as were applicable to the corresponding award of Regency phantom units, except that the number of ETP common units covered by the award will be equal to the number of Regency common units covered by the corresponding award of Regency phantom units multiplied by the sum of (i) the exchange ratio and (ii) the partial ETP common unit representing the additional unit consideration, rounded up to the nearest whole unit.

As of March 9, 2015, the Regency executive officers held the following numbers of outstanding Regency phantom units:

 

Name of Executive Officer

   Number of
Outstanding
Regency
Phantom
Units
 

Michael J. Bradley

     248,771 (1) 

Thomas E. Long

     101,133 (2) 

Jim Holotik

     81,733 (3) 

Richard Rehm

     36,856   

Todd Carpenter

     17,000   

 

(1) All of Mr. Bradley’s Regency phantom units will vest immediately prior to the effective time of the merger.
(2) Includes 7,700 Regency phantom units granted prior to December 16, 2011 that will vest immediately prior to the effective time of the merger
(3) Includes 4,700 Regency phantom units granted prior to December 16, 2011 that will vest immediately prior to the effective time of the merger.

 

76


Table of Contents

As of March 9, 2015, the Regency directors who are not employees of Regency or its affiliates held the following numbers of outstanding Regency phantom units, all of which will vest immediately prior to the effective time of the merger.

 

Name of Director

   Number of
Outstanding Regency
Phantom Units
 

Richard D. Brannon

     2,500   

James W. Bryant

     12,957   

Rodney L. Gray

     12,957   

Matthew S. Ramsey

     6,637   

Indemnification and Insurance

The Regency partnership agreement requires Regency, among other things, to indemnify the directors and executive officers of Regency GP LLC, the general partner of Regency GP, against certain liabilities that may arise by reason of their service as directors or officers.

In addition, the merger agreement provides that, for a period of six years from the effective time, ETP, the surviving entity and the GP merger surviving entity shall indemnify, defend and hold harmless each officer or director of Regency or any of its subsidiaries and also with respect to any such person, in their capacity as a director, officer, employee, member, trustee or fiduciary of another corporation, foundation, partnership, joint venture, trust, pension or other employee benefit plan or enterprise (whether or not such other entity or enterprise is affiliated with Regency) serving at the request of or on behalf of Regency or any of its subsidiaries and together with such person’s heirs, executors or administrators against any cost or expenses (including attorneys’ fees), judgments, fines, losses, claims, damages or liabilities and amounts paid in settlement in connection with any actual or threatened claim, action, suit, proceeding or investigation, whether civil, criminal, administrative, investigative or otherwise and whether or not such claim, action, suit, proceeding or investigation results in a formal civil or criminal litigation or regulatory action.

In addition, pursuant to the terms of the merger agreement, Regency’s directors and executive officers will be entitled to certain ongoing indemnification and coverage under directors’ and officers’ liability insurance policies from the surviving entity. Such indemnification and insurance coverage is further described in the section entitled “The Merger Agreement—Indemnification; Directors’ and Officers’ Insurance.”

Conversion of Class F Units

ETP indirectly owns all of the outstanding Class F units. ETE, which owns the general partner of ETP also owns Regency’s general partner and has ability to appoint all of Regency’s directors. In connection with the merger, all of the Class F units issued and outstanding as of immediately prior to the effective time will be deemed to have been converted into an equal number of Regency common units, which will be converted into the right to receive the merger consideration.

New Arrangements with ETP

Following the completion of the merger, Mr. Bradley will become an officer of ETE and Mr. Long will be appointed as chief financial officer of ETP. In addition, prior to the effective time, ETE, ETP and their affiliates may initiate negotiations of agreements, arrangements and understandings with Messrs. Bradley and Long, as well as other Regency executive officers, regarding compensation and benefits and may enter into definitive agreements regarding employment with, or the right to participate in the equity of, ETE, ETP or their affiliates, in each case on a going-forward basis following completion of the merger. However, as of the date of this filing, no such agreements with respect to any Regency executive officer exist.

 

77


Table of Contents

Golden Parachute Compensation

Regency’s named executive officers do not have any employment agreements that call for payments of termination or severance benefits or that provide for any payments in the event of a change in control. Regency’s long-term incentive plans provide for immediate vesting of all unvested awards in the event of a change in control, as defined in each of our long-term incentive plans. For purposes of the Regency GP LLC Long-Term Incentive Plan (the “2006 Plan”), the merger will constitute a change in control and unvested awards granted under the 2006 Plan will vest and convert into the right to receive the merger consideration. The Regency Energy Partners LP 2011 Long-Term Incentive Plan (the “2011 Plan”) contains a different definition of change in control than the 2006 Plan and no such change of control will occur in connection with the merger for purposes of the 2011 Plan. For a discussion of the treatment of Regency equity-based awards held by Regency’s named executive officers see “—Treatment of Regency Equity-Based Awards” above.

In addition, Regency’s affiliates adopted the Energy Transfer Partners GP, L.P. Severance Plan and Summary Plan Description effective as of June 12, 2013 (the “Severance Plan”), and Regency’s employees, including its named executive officers, are covered by this Severance Plan. The Severance Plan provides for payment of certain severance benefits in the event of Qualifying Termination (as that term is defined in the Severance Plan). In general the Severance Plan provides payment of two weeks of annual base salary for each year or partial year of employment service with the Partnership up to a maximum of 52 weeks or one year of annual base salary (with a minimum of four weeks of annual base salary) and up to three months of continued group health insurance coverage. The Severance Plan also provides that Regency may determine to pay benefits in addition to those provided under the Severance Plan based on special circumstances, which additional benefits will be unique and non-precedent setting. The Severance Plan is available to all salaried employees on a nondiscriminatory basis. The merger is not currently expected to result in a Qualifying Termination for any of Regency’s named executive officers; therefore, no amounts would be payable to the named executive officers under the Severance Plan.

The information set forth below is required by Item 402(t) of Regulation S-K regarding compensation that is based on or otherwise relates to the merger which the current Regency named executive officers could receive in connection with this merger. The amounts in the table below were calculated using the following assumptions: (i) the consummation of the merger occurred on February 25, 2015, and (ii) the price per share of the Regency common units for purposes of calculating accelerated equity awards is $25.08, which is the average closing market price of Regency’s common units over the first five business days following the first public announcement of the merger. Values shown below do not take into account any increase in compensation that may occur following the date of this proxy statement/prospectus or following the merger. Some of the assumptions used in the table below are based upon information not currently available and, as a result, the actual amounts to be received by any of the individuals below may differ from the amounts set forth below.

 

Name

   Cash (1)      Equity (2)      Perquisites/
Benefits (3)
     Total  

Michael J. Bradley

   $ 120,820       $ 6,239,177       $ 3,597       $ 6,363,594   

Thomas E. Long

     63,660         193,166         4,119         260,945   

Jim Holotik

     119,780         117,876         2,877         240,533   

Richard Rehm

     56,110         —           5,106         61,216   

Todd Carpenter

     80,776         —           4,119         84,895   

 

(1) Amounts in this column would only be paid upon a Qualifying Termination.
(2) Amounts in this column reflect the value of the Regency phantom units that will vest upon the completion of the merger. Except with respect to Mr. Bradley, these include only those Regency phantom units granted under the 2006 Plan. See “—Treatment of Regency Equity-Based Awards—Regency Phantom Units” above.
(3) Amounts in this column represent COBRA payments by Regency, assuming the executive is enrolled in Regency’s health plans following a Qualifying Termination.

 

78


Table of Contents

Interests of ETE and ETP in the Merger

ETE holds a controlling ownership interest in each of ETP and Regency. ETE controls ETP through ETE’s ownership of ETP GP, which owns 100% of the general partner interest and incentive distribution rights in ETP, and through ETE’s ownership of all of the Class H units and Class I units of ETP. ETE controls Regency through ETE’s ownership of ETE Acquirer and Regency GP LLC, which own Regency GP. Regency GP owns 100% of the general partner interest and incentive distribution rights in Regency. ETE also owns, directly and through a wholly owned subsidiary, approximately 14.0% of the limited partner interest in Regency and ETP, through a wholly owned subsidiary, owns an additional 7.6% limited partner interest in Regency and all of the Regency Class F units.

ETE and ETP have agreed that, until the effective time or termination of the merger agreement, they will vote their respective limited partner interests in Regency in favor of approval of the merger and the approval of any actions required in furtherance thereof.

No Appraisal Rights

Appraisal rights are not available in connection with the merger under the Delaware LP Act or under the Regency partnership agreement.

No ETP Unitholder Approval

ETP unitholders are not required to approve the merger agreement or the merger or the issuance of common units in connection with the merger.

Accounting Treatment of the Merger

ETP and Regency are under the common control of ETE. Therefore, in accordance with accounting principles generally accepted in the United States, ETP will account for the merger as a reorganization of entities under common control and will use the historical cost basis method of accounting. Under this method of accounting, ETP will retrospectively adjust its financial statements to reflect the consolidation of Regency beginning May 26, 2010 (the date ETE acquired Regency GP).

ETP Partnership Agreement Amendment

In conjunction with the merger, ETP GP will enter into the ETP partnership agreement amendment, providing for (i) the reduction by ETE, as the holder of ETP’s incentive distribution rights, of (x) $20 million in quarterly distributions in respect of such rights for four consecutive quarters commencing with the first quarter for which the related record date occurs on or following the closing and (y) $15 million in quarterly distributions in respect of such rights for 16 consecutive quarters thereafter, (ii) the creation and issuance of the ETP preferred units and (iii) a change in the definition of “Operating Surplus” in the ETP partnership agreement to provide that such term will include an amount equal to the operating surplus of Regency.

Regulatory Approvals and Clearances Required for the Merger

The following is a summary of the material regulatory requirements for completion of the transactions contemplated by the merger agreement. There can be no guarantee if and when any of the consents or approvals required for the transactions contemplated by the merger agreement will be obtained or as to the conditions that such consents and approvals may contain.

Under the HSR Act, and related rules, certain transactions, including the merger, may not be completed until notifications have been given and information furnished to the Antitrust Division and the FTC and all statutory waiting period requirements have been satisfied. On February 11, 2015, ETP and Regency filed Notification and Report Forms (“HSR Forms”) with the Antitrust Division and the FTC. On February 24, 2015, the FTC granted early termination of the waiting period under the HSR Act.

 

79


Table of Contents

At any time before or after the effective time, the Antitrust Division or the FTC could take action under the antitrust laws, including seeking to prevent the merger, to rescind the merger or to conditionally approve the merger upon the divestiture of assets of ETP or Regency or subject to other remedies. In addition, U.S. state attorneys general could take action under the antitrust laws as they deem necessary or desirable in the public interest including without limitation seeking to enjoin the completion of the merger or permitting completion subject to regulatory concessions or conditions. Private parties may also seek to take legal action under the antitrust laws under some circumstances. There can be no assurance that a challenge to the merger on antitrust grounds will not be made or, if such a challenge is made, that it would not be successful.

ETP and Regency have agreed to (including to cause their respective subsidiaries to) use their reasonable best efforts to resolve any objections that a governmental authority may assert under antitrust laws with respect to the transactions contemplated by the merger agreement, including the merger, and to avoid or eliminate each and every impediment under any antitrust law that may be asserted by any governmental authority with respect to the merger, in each case, so as to enable the closing of the merger to occur as promptly as practicable and in any event no later than the outside date, and including agreeing to dispose or hold separate certain assets or agreeing to a non-compete or other restriction. Notwithstanding the foregoing, Regency has agreed not to commit to any disposal, hold separate of other restriction related to it or its subsidiaries businesses, operations or assets without ETP’s prior written consent.

Directors and Executive Officers of ETP After the Merger

ETP GP has direct responsibility for conducting ETP’s business and for managing its operations. Because ETP GP is a limited partnership, its general partner, ETP GP LLC, is ultimately responsible for the business and operations of ETP. Thus, the ETP Board and officers of ETP GP LLC make decisions on ETP’s behalf. ETP expects that the directors and executive officers of ETP GP LLC immediately prior to the merger will continue as the directors and executive officers of ETP GP LLC after the merger, except that Thomas E. Long, Executive Vice President and Chief Financial Officer of Regency, is expected to become the Chief Financial Officer of ETP GP LLC and Martin Salinas, ETP GP LLC’s current Chief Financial Officer, will not be retained by ETP.

Listing of ETP Common Units

It is a condition to closing that the ETP common units to be issued in the merger to Regency unitholders be approved for listing on the NYSE, subject to official notice of issuance.

Delisting and Deregistration of Regency Common Units

If the merger is completed, Regency common units will cease to be listed on the NYSE and will be deregistered under the Exchange Act.

Ownership of ETP After the Merger

ETP will issue approximately 172 million ETP common units to former Regency unitholders pursuant to the merger. Further, the number of ETP common units outstanding will increase after the date of this proxy statement/prospectus if ETP sells additional common units to the public. Based on the number of ETP common units outstanding as of the date of this proxy statement/prospectus, immediately following the completion of the merger, ETP expects to have approximately 500 million common units outstanding. Regency unitholders are therefore expected to hold approximately 35% of the aggregate number of ETP common units outstanding immediately after the merger and approximately 25% of ETP’s total units of all classes. Holders of ETP common units (similarly to holders of Regency common units) are not entitled to elect ETP’s general partner or the directors of the ETP Board and have only limited voting rights on matters affecting ETP’s business. Please read “Comparison of Rights of ETP Unitholders and Regency Unitholders” for additional information.

 

80


Table of Contents

Restrictions on Sales of ETP Common Units Received in the Merger

Regency common units issued in the merger will not be subject to any restrictions on transfer arising under the Securities Act or the Exchange Act, except for ETP common units issued to any Regency unitholder who may be deemed to be an “affiliate” of ETP after the completion of the merger. This proxy statement/prospectus does not cover resales of ETP common units received by any person upon the completion of the merger, and no person is authorized to make any use of this proxy statement/prospectus in connection with any resale.

Litigation Relating to the Merger

Following the public announcement of the merger, nine putative unitholder class action and/or derivative action lawsuits were filed against Regency GP, the members of the Regency Board, ETP, ETP GP, ETE and, in the non-derivative actions, Regency, asserting claims relating to the proposed merger.

On February 3, 2015, William Engel and Enno Seago, purported Regency unitholders, filed a class action petition on behalf of Regency’s common unitholders and a derivative suit on behalf of the Regency in the 162nd Judicial District Court of Dallas County, Texas (the “Engel Lawsuit”). The lawsuit names as defendants Regency GP, the members of the Regency Board, ETP, ETP GP, ETE and, as a nominal party, Regency. The Engel Lawsuit alleges that (i) Regency GP’s directors breached duties to Regency and Regency’s unitholders by employing a conflicted and unfair process and failing to maximize the merger consideration; (2) Regency GP’s directors breached the implied covenant of good faith and fair dealing by engaging in a flawed merger process; and (3) the non-director defendants aided and abetted in these claimed breaches. The plaintiffs seek an injunction preventing the defendants from closing the transactions contemplated by the merger agreement or an order rescinding the transactions if they have already been completed. The plaintiffs also seek money damages and court costs, including attorney’s fees.

On February 9, 2015, Stuart Yeager, a purported Regency unitholder, filed a class action petition on behalf of Regency’s common unitholders and a derivative suit on behalf of Regency in the 134th Judicial District Court of Dallas County, Texas and, on February 10, 2015, Lucien Coggia a purported Regency unitholder, filed a class action petition on behalf of Regency’s common unitholders and a derivative suit on behalf of Regency in the 192nd Judicial District Court of Dallas County, Texas. The allegations, claims, and relief sought in these suits are nearly identical to those in the Engel Lawsuit.

On February 3, 2015, Linda Blankman, a purported Regency unitholder, filed a class action complaint on behalf of Regency’s common unitholders in the United States District Court for the Northern District of Texas (the “Blankman Lawsuit”). The allegations and claims in the Blankman Lawsuit are similar to those in the Engel Lawsuit. However, the Blankman Lawsuit does not allege any derivative claims and includes Regency as a defendant rather than a nominal party. The lawsuit also omits one of the Regency Board’s directors, Richard Brannon, who was named in the Engel Lawsuit. The Blankman Lawsuit alleges that Regency GP’s directors breached their fiduciary duties to the unitholders by failing to maximize the value of Regency, failing to properly value Regency, and ignoring conflicts of interest. The plaintiff also asserts a claim against the non-director defendants for aiding and abetting the directors’ alleged breach of fiduciary duty. The Blankman Lawsuit seeks the same relief that the plaintiffs seek in the Engel Lawsuit.

Since the filing of the complaint in the Blankman Lawsuit, five additional complaints have been filed by purported Regency unitholders in the United States District Court for the Northern District of Texas, including by (i) Edwin Bazini ( February 6, 2015), (ii) Mark Hinnau (February 11, 2015), (iii) Stephen Weaver (February 11, 2015), (iv) Adrian Dieckman (February 11, 2015) and (v) Irwin Berlin (February 13, 2015). The allegations, claims and relief sought in these lawsuits are similar to those in the Blankman Lawsuit.

Each of the lawsuits described above is at a preliminary stage. None of Regency, ETP, ETE or their respective affiliates can predict the outcome of these or any other lawsuits that might be filed, nor can they predict the amount of time and expense that will be required to resolve the lawsuits. Regency and the other defendants named in the lawsuits intend to defend vigorously against these and any other actions.

 

81


Table of Contents

PROPOSAL 1: THE MERGER AGREEMENT

The following describes the material provisions of the merger agreement and the amendment thereto, a composite copy of which, incorporating the amendment into the text of the initial agreement, is attached as Annex A to this proxy statement/prospectus and incorporated by reference herein. The description in this section and elsewhere in this proxy statement/prospectus is qualified in its entirety by reference to the merger agreement. This summary does not purport to be complete and may not contain all of the information about the merger agreement that is important to you. ETP and Regency encourage you to read carefully the merger agreement in its entirety before making any decisions regarding the mergers as it is the legal document governing the mergers.

The merger agreement and this summary of its terms have been included to provide you with information regarding the terms of the merger agreement. Factual disclosures about ETP, Regency or any of their respective subsidiaries or affiliates contained in this proxy statement/prospectus or their respective public reports filed with the SEC may supplement, update or modify the factual disclosures about ETP, Regency or their respective subsidiaries or affiliates contained in the merger agreement and described in this summary. The representations, warranties and covenants made in the merger agreement by ETP, Regency and ETE Acquirer were qualified and subject to important limitations agreed to by ETP, Regency and ETE Acquirer in connection with negotiating the terms of the merger agreement. In particular, in your review of the representations and warranties contained in the merger agreement and described in this summary, it is important to bear in mind that the representations and warranties were negotiated with the principal purposes of allocating risk between the parties to the merger agreement, rather than establishing matters as facts. The representations and warranties may also be subject to a contractual standard of materiality different from those generally applicable to unitholders and reports and documents filed with the SEC and in some cases were qualified by confidential disclosures that were made by each party to the other, which disclosures are not reflected in the merger agreement or otherwise publicly disclosed. Moreover, information concerning the subject matter of the representations and warranties may have changed since the date of the merger agreement and subsequent developments or new information qualifying a representation or warranty may have been included in this proxy statement/prospectus. For the foregoing reasons, the representations, warranties and covenants or any descriptions of those provisions should not be read alone.

The Mergers

Subject to the terms and conditions of the merger agreement and in accordance with Delaware law, the merger agreement provides for the merger of Regency with Merger Sub A. Regency, which is sometimes referred to following the merger as the surviving entity, will survive the merger, and the separate limited liability company existence of Merger Sub A will cease. After the completion of the merger, the certificate of limited partnership of Regency in effect immediately prior to the effective time will be the certificate of limited partnership of the surviving entity, until amended in accordance with its terms and applicable law, and the Regency partnership agreement in effect immediately prior to the effective time will be the agreement of limited partnership of the surviving entity, until amended in accordance with its terms and applicable law.

The merger agreement also provides, subject to the terms and conditions of the merger agreement and in accordance with Delaware law, for the merger of ETE Acquirer with Merger Sub B. ETE Acquirer, which is sometimes referred to following the GP merger as the GP merger surviving entity, will survive the GP merger, and the separate limited liability company existence of Merger Sub B will cease. After the completion of the GP merger, the certificate of formation and the limited liability company agreement of ETE Acquirer in effect immediately prior to the effective time will be the certificate of formation and the limited liability company agreement of the GP merger surviving entity (except to the extent the limited liability company agreement is amended by the merger agreement to reflect the admission of ETP as the sole member of ETE Acquirer), in each case, until amended in accordance with its terms and applicable law.

 

82


Table of Contents

Effective Time; Closing

The effective time of the merger will be at such time that Regency files with the Secretary of State of the State of Delaware a certificate of merger, executed in accordance with the relevant provisions of the Delaware LP Act and the Delaware Limited Liability Company Act (the “Delaware LLC Act”), or at such other date or time as is agreed to by ETP and Regency and specified in the certificate of merger. The effective time of the GP merger will be at such time that ETE Acquirer files with the Secretary of State of the State of Delaware a certificate of merger, executed in accordance with the relevant provisions of the Delaware LP Act and the Delaware LLC Act, or such other date or time as is agreed to by ETP and ETE Acquirer and specified in the certificate of merger.

Unless the parties agree otherwise, the closing of the mergers will occur at 9:00 a.m., local time, on the second business day after the satisfaction or waiver of the conditions to the merger provided in the merger agreement (other than conditions that by their nature are to be satisfied at the closing of the merger, but subject to the satisfaction or waiver of those conditions), or at such other date or time as ETP and Regency agree. For further discussion of the conditions to the merger, see “—Conditions to Consummation of the Mergers.”

ETP and Regency currently expect to complete the mergers shortly following the conclusion of the meeting, subject to receipt of required unitholder and regulatory approvals and to the satisfaction or waiver of the other conditions to the transactions contemplated by the merger agreement described below.

Conditions to Consummation of the Mergers

ETP and Regency may not complete the mergers unless each of the following conditions is satisfied or waived, if waiver is permitted by applicable law:

 

    the merger agreement and the transactions contemplated thereby must have been adopted by the affirmative vote or consent of the holders of at least a majority of the outstanding Regency common units, Class F units and Series A units, voting together as a single class;

 

    the waiting period applicable to the merger under the HSR Act, if any, must have been terminated or expired;

 

    no law, injunction, judgment or ruling enacted, promulgated, issued, entered, amended or enforced by any governmental authority will be in effect enjoining, restraining, preventing or prohibiting the consummation of transactions contemplated by the merger agreement or making the consummation of such transactions illegal;

 

    the registration statement of which this proxy statement/prospectus forms a part must have been declared effective by the SEC and must not be subject to any stop order or proceedings initiated or threatened by the SEC; and

 

    the ETP common units to be issued in the merger must have been approved for listing on the NYSE, subject to official notice of issuance.

The obligations of ETP, ETP GP, Merger Sub A and Merger Sub B to effect the merger are subject to the satisfaction or waiver of the following additional conditions:

 

   

the representations and warranties of Regency in the merger agreement being true and correct both when made and at and as of the date of the closing of the merger, except to the extent expressly made as of an earlier date, in which case as of such date, except where the failure of such representations and warranties to not be so true and correct (without giving effect to any limitation as to material adverse effect or materiality contained in any individual representation or warranty), does not have and would not reasonably be expected to have, individually or in the aggregate, a material adverse effect on Regency (apart from certain identified representations and warranties (i) that there will not have been a

 

83


Table of Contents
 

material adverse effect on Regency from December 31, 2013 through the closing date, with respect to the authority to execute the merger agreement and consummate the transactions contemplated thereby and that the adoption of the merger agreement by the affirmative vote or consent of the holders of at least a majority of the outstanding Regency common units, Class F units and Series A units, voting together as a single class, is the only approval of the holders of any equity interests in Regency that is required for approval of the transactions contemplated by the merger agreement, which in each case must be true and correct in all respects, and (ii) with respect to Regency’s capitalization, which must be true and correct in all respects other than immaterial misstatements and omissions);

 

    Regency, Regency GP and ETE Acquirer having performed, in all material respects, all obligations required to be performed by them under the merger agreement;

 

    the receipt of an officer’s certificate executed by an executive officer of Regency certifying that the two preceding conditions have been satisfied; and

 

    ETP having received from Latham & Watkins LLP, tax counsel to ETP, a written opinion dated as of the date of the closing of the merger to the effect that for U.S. federal income tax purposes (i) neither ETP nor ETP GP will recognize any income or gain as a result of the merger (other than any gain resulting from any decrease in partnership liabilities pursuant to Section 752 of the Code); (ii) no gain or loss will be recognized by holders of ETP common units as a result of the merger (other than any gain resulting from any decrease in partnership liabilities pursuant to Section 752 of the Code); and (iii) at least 90% of the combined gross income of each of ETP and Regency for the most recent four complete calendar quarters ending before the closing date for which the necessary financial information is available is from sources treated as “qualifying income” within the meaning of Section 7704(d) of the Code.

The obligations of Regency to effect the merger are subject to the satisfaction or waiver of the following additional conditions:

 

    the representations and warranties of ETP in the merger agreement being true and correct both when made and at and as of the date of the closing of the merger, except to the extent expressly made as of an earlier date, in which case as of such date, except where the failure of such representations and warranties to be so true and correct (without giving effect to any limitation as to material adverse effect or materiality contained in any individual representation or warranty), does not have and would not reasonably be expected to have, individually or in the aggregate, a material adverse effect on ETP (apart from certain identified representations and warranties (i) providing that there will not have been a material adverse effect on ETP from December 31, 2013 through the closing date and with respect to the authority to execute the merger agreement and consummate the transactions, which must be true and correct in all respects, and (ii) with respect to ETP’s capitalization, which must be true and correct in all respects other than immaterial misstatements and omissions);

 

    ETP, ETP GP, Merger Sub A and Merger Sub B having performed, in all material respects, all obligations required to be performed by them under the merger agreement;

 

    the receipt of an officer’s certificate executed by an executive officer of ETP certifying that the two preceding conditions have been satisfied;

 

   

Regency having received from Baker Botts L.L.P., tax counsel to Regency, a written opinion dated as of the date of the closing of the merger to the effect that for U.S. federal income tax purposes, (i) Regency will not recognize any income or gain as a result of the merger (other than any gain resulting from any decrease in partnership liabilities pursuant to Section 752 of the Code); (ii) holders of Regency common units will not recognize any income or gain as a result of the merger (other than any gain resulting from any decrease in partnership liabilities pursuant to Section 752 of the Code); provided that such opinion will not extend to any holder who acquired Regency common units from Regency in exchange for property other than cash; and (iii) at least 90% of the gross income of

 

84


Table of Contents
 

Regency for the most recent four complete calendar quarters ending before the closing date for which the necessary financial information is available is from sources treated as “qualifying income” within the meaning of Section 7704(d) of the Code; and

 

    ETP GP having executed and delivered to Regency the ETP partnership agreement amendment, dated effective as of the effective time of the merger.

For purposes of the merger agreement, the term “material adverse effect” means, when used with respect to a party to the merger agreement, any change, effect, event or occurrence that, individually or in the aggregate, (x) has had or would reasonably be expected to have a material adverse effect on the business, financial condition or results of operations of such party or its subsidiaries, taken as a whole, or (y) prevents or materially impedes, interferes with or hinders the consummation of the transactions contemplated by the merger agreement, including the merger, on or before the outside date; provided, however, that any adverse changes, effects, events or occurrences resulting from or due to any of the following will be disregarded in determining whether there has been a material adverse effect: (i) changes, effects, events or occurrences generally affecting the United States or global economy, the financial, credit, debt, securities or other capital markets or political, legislative or regulatory conditions or changes in the industries in which such party operates; (ii) the announcement or pendency of the merger agreement or the transactions contemplated thereby or the performance of the merger agreement (including, for the avoidance of doubt, performance of the parties’ reasonable best efforts obligations under the merger agreement in connection with obtaining regulatory approval); (iii) any change in the market price or trading volume of the limited partnership interests, shares of common stock or other equity securities of such party (it being understood and agreed that the foregoing will not preclude any other party to the merger agreement from asserting that any facts or occurrences giving rise to or contributing to such change that are not otherwise excluded from the definition of material adverse effect should be deemed to constitute, or be taken into account in determining whether there has been, or would reasonably be expected to be, a material adverse effect); (iv) acts of war or terrorism (or the escalation of the foregoing) or natural disasters or other force majeure events; (v) changes in any laws or regulations applicable to such party or applicable accounting regulations or principles or the interpretation thereof; (vi) any legal proceedings commenced by or involving any current or former member, partner or stockholder of such party (on their own or on behalf of such party) arising out of or related to the merger agreement or the transactions contemplated thereby; (vii) changes, effects, events or occurrences generally affecting the prices of oil, natural gas, natural gas liquids or coal or other commodities; (viii) any failure of a party to meet any internal or external projections, forecasts or estimates of revenues, earnings or other financial or operating metrics for any period (it being understood and agreed that the foregoing will not preclude any other party to the merger agreement from asserting that any facts or occurrences giving rise to or contributing to such failure that are not otherwise excluded from the definition of “material adverse effect” should be deemed to constitute, or be taken into account in determining whether there has been, or would reasonably be expected to be, a material adverse effect); and (ix) the taking of any action required by the merger agreement; provided, however, that changes, effects, events or occurrences referred to in clauses (i), (iv), (v) and (vii) above will be considered for purposes of determining whether there has been or would reasonably be expected to be a material adverse effect if and to the extent such state of affairs, changes, effects, events or occurrences has had or would reasonably be expected to have a disproportionate adverse effect on such party and its subsidiaries, taken as a whole, as compared to other companies of similar size operating in the industries in which such party and its subsidiaries operate.

Regency Unitholder Approval

Regency has agreed to hold a special meeting of its unitholders as soon as is practicable after the date of the merger agreement for the purpose of such unitholders voting on the adoption of the merger agreement and the transactions contemplated thereby. The merger agreement requires Regency to submit the merger agreement to a unitholder vote (i) even if the Regency Board no longer recommends adoption of the merger agreement and (ii) irrespective of the commencement, public proposal, public disclosure or communication to Regency of any alternative proposal (as described below). In addition, unless the Regency Board has effected an adverse recommendation change in accordance with the merger agreement as described in “—Change in Regency Board

 

85


Table of Contents

Recommendation,” Regency has agreed to use reasonable best efforts to solicit from its unitholders proxies in favor of the merger and to take all other action necessary or advisable to secure the adoption by its unitholders of the merger agreement and the transactions contemplated thereby. The Regency Board has approved the merger agreement and the transactions contemplated thereby and authorized that the merger agreement be submitted to the unitholders of Regency for their consideration.

For purposes of the merger agreement, the term “alternative proposal” means any inquiry, proposal or offer from any person or “group” (as defined in Section 13(d) of the Exchange Act), other than ETP, its subsidiaries and their respective affiliates, relating to any (i) direct or indirect acquisition (whether in a single transaction or a series of related transactions), outside of the ordinary course of business, of assets of Regency and its subsidiaries equal to 15% or more of Regency’s consolidated assets or to which 15% or more of Regency’s revenues or earnings on a consolidated basis are attributable, (ii) direct or indirect acquisition (whether in a single transaction or a series of related transactions) of beneficial ownership (within the meaning of Section 13 under the Exchange Act) of 15% or more of any class of equity securities of Regency, (iii) tender offer or exchange offer that if consummated would result in any person or “group” (as defined in Section 13(d) of the Exchange Act) beneficially owning 15% or more of any class of equity securities of Regency or (iv) merger, consolidation, unit exchange, share exchange, business combination, recapitalization, liquidation, dissolution or similar transaction involving Regency which is structured to permit any person or “group” (as defined in Section 13(d) of the Exchange Act) to acquire beneficial ownership of at least 15% of such party’s consolidated assets or equity interests; in each case, other than the transactions contemplated by the merger agreement.

No Solicitation by Regency of Alternative Proposals

The merger agreement contains detailed provisions prohibiting Regency from seeking an alternative proposal to the merger. Under these “no solicitation” provisions, Regency has agreed that it will not, and will cause its subsidiaries and use reasonable best efforts to cause its and its subsidiaries’ directors, officers, employees, investment bankers, financial advisors, attorneys, accountants, agents and other representatives not to, directly or indirectly:

 

    solicit, initiate, knowingly facilitate, knowingly encourage (including by way of furnishing confidential information) or knowingly induce or take any other action intended to lead to any inquiries or any proposals that constitute the submission of an alternative proposal;

 

    grant approval to any person to acquire 20% or more of any partnership securities issued by Regency without such person being subject to the limitations in the Regency partnership agreement that prevents certain persons or groups that beneficially own 20% or more of any outstanding partnership securities of any class then outstanding from voting any partnership securities of Regency on any matter; or

 

    except as permitted by the merger agreement, enter into any confidentiality agreement, merger agreement, letter of intent, agreement in principle, unit purchase agreement, asset purchase agreement or unit exchange agreement, option agreement or other similar agreement relating to an alternative proposal.

In addition, the merger agreement requires Regency and its subsidiaries to (i) cease and cause to be terminated any discussions or negotiations with any persons conducted prior to the execution of the merger agreement regarding an alternative proposal, (ii) request the return or destruction of all confidential information previously provided to any such persons and (iii) immediately prohibit any access by any persons (other than ETP and its representatives) to any physical or electronic data room relating to a possible alternative proposal.

Notwithstanding these restrictions, the merger agreement provides that, under specified circumstances at any time prior to Regency unitholders voting in favor of adopting the merger agreement, Regency may furnish information, including confidential information, with respect to it and its subsidiaries to, and participate in discussions or negotiations with, any third party that makes a written alternative proposal that the Regency Board (upon the recommendation of the Regency Conflicts Committee) believes is bona fide so long as (after

 

86


Table of Contents

consultation with its financial advisors and outside legal counsel) the Regency Board (upon the recommendation of the Regency Conflicts Committee) determines in good faith that (i) such alternative proposal constitutes or could reasonably be expected to lead to or result in a superior proposal, (ii) failure to furnish such information or participate in such discussions would be inconsistent with the Regency Board’s duties under the Regency partnership agreement and (iii) such alternative proposal did not result from a material breach of the no solicitation provisions in the merger agreement.

Regency has also agreed in the merger agreement that it (i) will promptly, and in any event within 24 hours after receipt, notify ETP of any alternative proposal or any request for information or inquiry with regard to any alternative proposal and the identity of the person making any such alternative proposal, request or inquiry (including providing ETP with copies of any written materials received from or on behalf of such person relating to such proposal, offer, request or inquiry) and (ii) will provide ETP with the terms, conditions and nature of any such alternative proposal, request or inquiry. In addition, Regency agrees to keep ETP reasonably informed of all material developments affecting the status and terms of any such alternative proposals, offers, inquiries or requests (and promptly provide ETP with copies of any written materials received by it or that it has delivered to any third party making an alternative proposal that relate to such proposals, offers, requests or inquiries) and of the status of any such discussions or negotiations.

The merger agreement permits Regency or the Regency Board to issue a “stop, look and listen” communication pursuant to Rule 14d-9(f) or comply with Rule 14d-9 and Rule 14e-2 under the Exchange Act if the Regency Board determines in good faith (after consultation with outside legal counsel) that the failure to take such action would be reasonably likely to constitute a violation of applicable law.

For purposes of the merger agreement, a superior proposal means a bona fide unsolicited written offer, obtained after the date of the merger agreement and not in breach of Regency’s no solicitation obligations described above (other than an immaterial breach) to acquire, directly or indirectly, 80% or more of the outstanding equity securities of Regency or 80% or more of the assets of Regency and its subsidiaries on a consolidated basis, made by a third party, which is on terms and conditions that the Regency Board determines in its good faith to be (i) reasonably capable of being consummated in accordance with its terms, taking into account legal, regulatory, financial, financing and timing aspects of the proposal, and (ii) if consummated, more favorable to Regency’s unitholders (in their capacity as unitholders) from a financial point of view than the transactions contemplated by the merger agreement, taking into account at the time of such determination any changes to the terms of the merger agreement that as of that time had been committed to by ETP in writing.

Change in Regency Board Recommendation

The merger agreement provides that Regency will not, and will cause its subsidiaries and use reasonable best efforts to cause its representatives not to, directly or indirectly, withdraw, modify or qualify, or propose publicly to withdraw, modify or qualify, in a manner adverse to ETP, the recommendation of the Regency Board that its unitholders adopt the merger agreement or publicly recommend the approval or adoption of, or publicly approve or adopt, or propose to publicly recommend, approve or adopt, any alternative proposal. In addition, if Regency receives an alternative proposal it will, within five business days of receipt of a written request from ETP, publicly reconfirm the recommendation of the Regency Board that its unitholders adopt the merger agreement and Regency may not unreasonably withhold, delay (beyond the five business day period) or condition such public reconfirmation; provided, that ETP is not permitted to make such request on more than one occasion in respect of each alternative proposal and each material modification to an alternative proposal, if any.

Regency’s taking or failing to take, as applicable, any of the actions described above is referred to as an “adverse recommendation change.”

Notwithstanding the terms described above or any other term of the merger agreement to the contrary, subject to the conditions described below, the Regency Board and the Regency Conflicts Committee may, at any time prior to the adoption of the merger agreement by the Regency unitholders, effect an adverse

 

87


Table of Contents

recommendation change in response to either (i) an alternative proposal or (ii) changed circumstance (as defined below), in each case if the Regency Board, upon the recommendation of the Regency Conflicts Committee and after consultation with its outside legal counsel and financial advisors, determines in good faith that the failure to take such action would be inconsistent with its duties under the Regency partnership agreement or applicable law, and the following conditions have been met:

 

    if the Regency Board intends to effect such adverse recommendation change in response to an alternative proposal:

 

    such alternative proposal is bona fide, in writing and has not been withdrawn or abandoned;

 

    the Regency Board (upon the recommendation of the Regency Conflicts Committee) has determined, after consultation with its outside legal counsel and financial advisors, that such alternative proposal constitutes a superior proposal as described below;

 

    Regency has provided prior written notice to ETP of the intention of the Regency Board to effect an adverse recommendation change, and such notice has specified the identity of the person making such alternative proposal, the material terms and conditions of such alternative proposal, and complete copies of any written proposal or offers (including proposed agreements) received by Regency in connection with such alternative proposal;

 

    during the period that commences on the date of delivery of the above-described notice and ends on the date that is the fifth calendar day following the date of such delivery, Regency must have (1) negotiated with ETP in good faith to make such adjustments to the terms and conditions of the merger agreement as would permit the Regency Board not to effect an adverse recommendation change and (2) kept ETP reasonably informed with respect to the status and changes in the material terms and conditions of such alternative proposal or other change in circumstances related thereto; provided, that any material revisions to such alternative proposal (including any change in the purchase price) will require delivery of a subsequent notice and a subsequent notice period, except that such subsequent notice period will expire upon the later of (x) the end of the initial notice period and (y) the date that is the third calendar day following the date of the delivery of such subsequent notice; and

 

    the Regency Board must have considered all revisions to the terms of the merger agreement irrevocably offered in writing by ETP and, at the end of the notice period, must have determined in good faith that (i) such alternative proposal continues to constitute a superior proposal and (ii) failure to effect an adverse recommendation change would be inconsistent with its duties under the Regency partnership agreement or applicable law, in each case even if such revisions were to be given effect; or

 

    if the Regency Board intends to effect such adverse recommendation change in response to a changed circumstance:

 

    Regency has provided prior written notice to the other party of the intention of the Regency Board to effect an adverse recommendation change, and such notice has specified the details of such changed circumstance and the reasons for the adverse recommendation change;

 

    during the period that commences on the date of delivery of the above-described notice and ends on the date that is the fifth calendar day following the date of such delivery, Regency must have (i) negotiated with the other party in good faith to make such adjustments to the terms and conditions of the merger agreement as would permit the Regency Board not to effect an adverse recommendation change and (ii) kept ETP reasonably informed of any change in circumstances related thereto; and

 

    the Regency Board must have considered all revisions to the terms of the merger agreement irrevocably offered in writing by ETP and, at the end of the notice period, must have determined in good faith (upon the recommendation of the Regency Conflicts Committee) that the failure to effect an adverse recommendation change would be inconsistent with its duties under the Regency partnership agreement or applicable law even if such revisions were to be given effect.

 

88


Table of Contents

As used in the merger agreement, a changed circumstance means a material event, circumstance, change or development, in each case that arises or occurs after the date of the merger agreement and was not, prior to such date, known to or reasonably foreseeable by the Regency Board; provided, however, that in no event will the receipt, existence or terms of an alternative proposal or any matter relating thereto or consequence thereof constitute a changed circumstance.

Merger Consideration

The merger agreement provides that, at the effective time, each Regency common unit issued and outstanding or deemed issued and outstanding as of immediately prior to the effective time will be converted into the right to receive (i) 0.4066 ETP common units and (ii) an additional number of ETP common units equal to the quotient of $0.32 divided by the lesser of (x) the volume weighted average price of ETP common units as reported on the NYSE for the five trading days ending on the third trading day immediately preceding the effective time of the merger and (y) the closing price of ETP common units on the NYSE on the third trading day immediately preceding the effective time of the merger, rounded to the nearest ten thousandth of a unit. Each Class F unit issued and outstanding as of immediately prior to the effective time will be converted automatically into Regency common units on a one-for-one basis and such common units will be converted automatically into the right to receive the merger consideration. Each Series A unit issued and outstanding as of immediately prior to the effective time will be converted into the right to receive an ETP preferred unit having the same preferences, privileges, powers, duties and obligations that the Series A units had immediately prior to the closing of the merger. Any Regency securities that are owned by Regency or any of its subsidiaries immediately prior to the effective time will be cancelled without any conversion or payment of consideration in respect thereof.

ETP will not issue any fractional units in the merger. Instead, each holder of Regency common units or Class F units that are converted pursuant to the merger agreement who otherwise would have received a fraction of a Regency common unit will be entitled to receive a whole ETP common unit.

Treatment of Equity Awards

Under the merger agreement, equity-based awards held by Regency’s directors and executive officers as of the effective time will be treated at the effective time as follows:

Phantom Units. Each award of Regency phantom units (except for Regency phantom units granted before December 16, 2011 and for Regency phantom units held by the chief executive officer and the non-employee directors of Regency, which will vest and convert, subject to applicable tax withholding, into the right to receive the merger consideration) that is outstanding immediately prior to the effective time, automatically and without any action on the part of the holder of such Regency phantom unit, will at the effective time be converted into the right to receive an award of phantom units relating to ETP common units on the same terms and conditions as were applicable to the award of Regency phantom units, except that the number of ETP common units covered by the award will be equal to the number of Regency common units covered by the corresponding award of Regency phantom units multiplied by the sum of (i) the exchange ratio and (ii) the partial ETP common unit representing the additional unit consideration, rounded up to the nearest whole unit.

Unit Options. Each outstanding Regency unit option that was granted under a Regency equity incentive plan and that has a per unit exercise price greater than the closing price of a Regency unit on the NYSE on the last trading day prior to closing of the merger (“in-the-money” unit options) will be deemed to have been exercised on a net-issuance (i.e., cashless) basis immediately prior to the effective time and each net issued Regency common unit deemed to have been issued will be converted into the right to receive the merger consideration on the same terms as issued and outstanding Regency common units, subject to reduction for withholding taxes. No fractional ETP common units will be paid to holders of Regency unit options. Any other award of an option to purchase Regency common units will be canceled and terminated at the effective time of the merger for no consideration.

 

89


Table of Contents

Cash Units. Each outstanding award of Regency cash units will, automatically and without any action on the part of the holder of such cash unit, be converted into the right to receive an award of restricted cash units relating to ETP common units on the same terms and conditions as were applicable to the award of Regency cash units, except that the number of notional ETP common units that upon vesting entitles the holder to receive an amount of cash equal to the fair market value of an ETP common unit will be equal to the number of notional Regency common units related to the corresponding award of Regency cash units multiplied by the sum of (i) the exchange ratio and (ii) the partial ETP common unit representing the additional unit consideration, rounded up to the nearest whole unit. Prior to the effective time, the general partner of Regency GP will adopt an amendment to the Regency Energy Partners LP Long-Term Incentive Cash Restricted Unit Plan to permit the treatment of Regency cash units in the merger described above.

Regency Equity Plans. As of the effective time, ETP will assume the obligations of Regency under the Regency equity plans and will assume such plans for the purposes of employing such plans to make grants of equity-based awards of ETP common units following the closing of the merger.

Treatment of General Partner Interest and Incentive Distribution Rights

As a result of the merger, the general partner interest in Regency outstanding immediately prior to the effective time will be converted into a non-economic general partner interest and Regency GP will continue as the sole general partner of Regency. In addition, the incentive distribution rights in Regency outstanding immediately prior to the effective time will be cancelled. ETP and Regency have agreed that, upon consummation of the mergers, the percentage interest represented by the ETP general partner interest will be increased to equal the sum of (i) the percentage interest of the ETP general partner interest immediately prior to the effective time, as adjusted to give effect to the issuance of ETP common units in the merger, and (ii) the percentage interest in ETP that would be represented by the Regency general partner interest immediately prior to the effective time, as adjusted to give effect to the issuance of ETP common units in the merger. In connection with the mergers, ETP GP will receive the right to any capital account in Regency associated with the Regency general partner interest and incentive distribution rights immediately prior to the merger.

Adjustments to Prevent Dilution

Prior to the effective time, each of the unit consideration, the additional unit consideration and the consideration to be paid to holders of Series A units will be appropriately adjusted to reflect fully the effect of any unit dividend, subdivision, reclassification, recapitalization, split, split-up, unit distribution, combination, exchange of units or similar transaction with respect to Regency common units, Class F units or Series A units or ETP common units to provide the holders of Regency common units, Class F units and Series A units the same economic effect as contemplated by the merger agreement prior to such event.

Withholding

ETP and the exchange agent will be entitled to deduct and withhold from the consideration otherwise payable to a holder of Regency common units, Class F units, Series A units, Regency phantom units, Regency unit options and Regency cash units such amounts as are required to be deducted and withheld with respect to the making of such payment under the Code, or under any provision of applicable U.S. federal, state, local or foreign tax law. To the extent that deduction and withholding is required, such deduction and withholding will be taken in ETP common units. To the extent withheld, such withheld ETP common units will be treated as having been paid to the former holder of Regency common units, Class F units, Series A units, Regency phantom units, Regency unit options and Regency cash units, as applicable, in respect of whom such withholding was made.

Distributions

No distributions with respect to ETP common units or ETP preferred units issued in the merger will be paid to the holder of any unsurrendered certificates until such certificates are surrendered. Following such surrender,

 

90


Table of Contents

there will be paid, without interest, to the record holder of ETP common units or ETP preferred units issued in exchange therefor (i) at the time of such surrender, all distributions payable in respect of any such ETP common units or ETP preferred units, as applicable, with a record date after the effective time and a payment date on or prior to the date of such surrender and not previously paid and (ii) at the appropriate payment date, the distributions payable with respect to such ETP common units and ETP preferred units with a record date after the effective time but with a payment date subsequent to such surrender. For purposes of distributions in respect of ETP common units and ETP preferred units, all ETP common units and ETP preferred units to be issued pursuant to the merger will be entitled to distributions as if issued and outstanding as of the effective time.

Regulatory Matters

See “The Merger—Regulatory Approvals and Clearances Required for the Merger” for a description of the material regulatory requirements for the completion of the merger.

ETP and Regency have agreed to (including to cause their respective subsidiaries to) use their reasonable best efforts to resolve any objections that a governmental authority or any other person may assert under antitrust laws with respect to the merger, and to avoid or eliminate each and every impediment under any antitrust law that may be asserted by any governmental authority with respect to the merger, in each case, so as to enable the closing of the mergers to occur as promptly as practicable and in any event no later than the outside date. Notwithstanding the foregoing, Regency has agreed not to commit to any disposal, hold separate of other restriction related to it or its subsidiaries businesses, operations or assets without ETP’s prior written consent.

Termination of the Merger Agreement

ETP or Regency may terminate the merger agreement at any time prior to the effective time, whether before or after the Regency unitholders have approved the merger agreement, by mutual written consent.

In addition, either ETP or Regency may terminate the merger agreement at any time prior to the effective time by written notice to the other party:

 

    if the merger has not occurred on or before the outside date; provided, that the right to terminate the merger agreement if the merger has not occurred on or before the outside date will not be available to a party (i) if the inability to satisfy the conditions to closing was due to the failure of such party to perform any of its obligations under the merger agreement or (ii) if the other party has filed (and is then pursuing) an action seeking specific performance to enforce the obligations under the merger agreement;

 

    if any governmental authority has issued a final and nonappealable law, injunction, judgment or ruling that enjoins or otherwise prohibits the consummation of the transactions contemplated by the merger agreement or makes the transactions contemplated by the merger agreement illegal; provided, however, that the right to terminate for this reason will not be available if the prohibition was due to the failure of the terminating party to perform any of its obligations under the merger agreement; or

 

    if the Regency unitholders do not adopt the merger agreement at the special meeting of Regency unitholders called for such purpose or any adjournment or postponement of such meeting.

In addition, ETP may terminate the merger agreement:

 

    if an adverse recommendation change shall have occurred;

 

   

if prior to the adoption of the merger agreement by Regency’s unitholders, Regency is in willful breach of its obligations to (i) duly call, give notice of and hold a special meeting of Regency’s unitholders for the purpose of obtaining unitholder approval of the merger agreement, use its reasonable best efforts to solicit proxies from unitholders in favor of such adoption and, through the Regency Board, recommend the adoption of the merger agreement to Regency’s unitholders or (ii) comply with the requirements

 

91


Table of Contents
 

applicable to the other party described under “—No Solicitation by Regency of Alternative Proposals;” other than in the case where (A) such willful breach is a result of an isolated action by a Regency representative (other than a director or officer of Regency) and not caused by, or within the knowledge of, Regency and (B) Regency takes appropriate actions to remedy such willful breach upon discovery thereof; provided, that the right to terminate the merger agreement for this reason will not be available to ETP if it is then in material breach of any of its representations, warranties, covenants or agreements under the merger agreement; or

 

    if there is a breach by Regency of any of its representations, warranties, covenants or agreements in the merger agreement such that certain closing conditions would not be satisfied, or if capable of being cured, such breach has not been cured within 30 days following delivery of written notice of such breach by ETP; provided that ETP will not have the right to terminate the merger agreement for this reason if ETP is then in material breach of any of its representations, warranties, covenants or agreements contained in the merger agreement.

In addition, Regency may terminate the merger agreement:

 

    if there is a breach by ETP of any of its representations, warranties, covenants or agreements in the merger agreement such that certain closing conditions would not be satisfied, or if capable of being cured, such breach has not been cured within 30 days following delivery of written notice of such breach by Regency; provided that Regency will not have the right to terminate the merger agreement for this reason if Regency is then in material breach of any of its representations, warranties, covenants or agreements contained in the merger agreement; or

 

    prior to the adoption of the merger agreement by Regency unitholders, in order to enter into (concurrently with such termination) any agreement, understanding or arrangement providing for a superior proposal in accordance with Regency’s obligation to comply with the requirements described under “—No Solicitation by Regency of Alternative Proposals,” provided that Regency must concurrently with such termination pay to ETP the termination fee.

In some cases, termination of the merger agreement will require Regency to reimburse up to $20.0 million of ETP’s expenses and pay a termination fee to ETP (less any expenses previously reimbursed), as described below under “—Termination Fee” and “—Expenses.” Following payment of the termination fee, Regency will not be obligated to pay any additional expenses incurred by ETP or its affiliates.

Termination Fee

The merger agreement provides that Regency is required to pay a termination fee to ETP of $450.0 million, less any expenses of ETP previously reimbursed by Regency, as described below under “—Expenses,” to ETP:

 

    if (i) an alternative proposal was publicly proposed or publicly disclosed prior to, and not withdrawn at the time of, the date of the special meeting of Regency unitholders called for the purpose of adopting the merger agreement (or, if the special meeting of Regency unitholders did not occur, prior to the date on which the merger agreement was terminated as a result of the failure to consummate the merger prior to the outside date), (ii) the merger agreement is terminated by either party (A) as a result of the failure to consummate the merger prior to the outside date or (B) because the merger agreement was not adopted at the special meeting of Regency unitholders called for such purpose and (iii) Regency enters into a definitive agreement with respect to, or consummates, any alternative proposal during the 12-month period following the date on which the merger agreement is terminated (whether or not such alternative proposal is the same alternative proposal referred to in clause (i)); provided, that for purposes of the payment of the termination fee described above, the term “alternative proposal” has the meaning provided under “—Regency Unitholder Approval,” except that the references to “15% or more” will be deemed to be references to “50% or more”;

 

92


Table of Contents
    if ETP terminates the merger agreement due to:

 

    an adverse recommendation change having occurred; or

 

    Regency being, prior to the adoption of the merger agreement by Regency unitholders, in willful breach of its obligations to (i) duly call, give notice of and hold a special meeting of its unitholders for the purpose of obtaining unitholder approval of the merger agreement, use its reasonable best efforts to solicit proxies from unitholders in favor of such adoption and, through the Regency Board, recommend the adoption of the merger agreement to Regency unitholders or (ii) comply with the requirements described under “—No Solicitation by Regency of Alternative Proposals;” other than in the case where (A) such willful breach is a result of an isolated action by a representative of Regency (other than a Regency director or officer) and not caused by, or within the knowledge of, Regency and (B) Regency takes appropriate actions to remedy such willful breach upon discovery thereof; or

 

    if Regency terminates the merger agreement:

 

    because the merger agreement was not adopted by Regency unitholders at a special meeting of Regency unitholders called for such purpose in a case where an adverse recommendation change has occurred; or

 

    prior to the receipt of the Regency unitholder approval, in order to enter into (concurrently with such termination) any agreement, understanding or arrangement providing for a superior proposal.

Expenses

Generally, all fees and expenses incurred in connection with the transactions contemplated by the merger agreement will be the obligation of the party incurring such fees and expenses.

In addition, Regency is required to pay the expenses of ETP in the event that the merger agreement is terminated:

 

    by Regency or ETP because the merger agreement was not adopted by Regency unitholders at a special meeting of Regency unitholders (or if Regency terminates the merger agreement pursuant to another termination right at a time when the agreement was terminable for this reason); or

 

    by ETP because there is a breach by Regency of any of its representations, warranties, covenants or agreements in the merger agreement such that certain closing conditions would not be satisfied, or if capable of being cured, such breach has not been cured within 30 days following delivery of written notice of such breach by ETP.

In such case, Regency promptly, but in no event later than three business days after receipt of an invoice therefor from ETP, will be required to pay ETP’s designee all of the reasonably documented out-of-pocket expenses (including all fees and expenses of counsel, accountants, investment bankers, financing sources, hedging counterparties, experts and consultants) incurred by ETP and its affiliates in connection with the merger agreement and the transactions contemplated thereby, up to a maximum amount of $20.0 million. In no event will Regency be required to make any such payment if, at the time of such termination, the merger agreement was terminable by it because there is a breach by ETP of any of its representations, warranties, covenants or agreements in the merger agreement such that certain closing conditions would not be satisfied, or if capable of being cured, such breach has not been cured within 30 days following delivery of written notice of such breach. Following payment of the termination fee, Regency will not be obligated to pay any additional expenses incurred by ETP or its affiliates.

 

93


Table of Contents

Conduct of Business Pending the Consummation of the Merger

Under the merger agreement, each of ETP and Regency has undertaken certain covenants that place restrictions on it and its respective subsidiaries from the date of the merger agreement until the earlier of the termination of the merger agreement in accordance with its terms and the effective time, unless the other party gives its prior written consent (which, in certain instances, cannot be unreasonably withheld, conditioned or delayed). In general, each party has agreed to (i) cause its respective business to be conducted in the ordinary course of business consistent with past practice, (ii) use commercially reasonable efforts to preserve intact its respective business organization, (iii) use commercially reasonable efforts to keep in full force and effect all material permits and insurance policies maintained by it, its subsidiaries and its joint ventures (other than, in the case of ETP, Sunoco Partners LLC, Sunoco GP LLC and their respective subsidiaries), other than changes to such policies made in the ordinary course of business and (iv) use commercially reasonable efforts to comply in all material respects with all applicable laws and the requirements of its respective material contracts.

Subject to certain exceptions set forth in the merger agreement and the disclosure schedules delivered by Regency to ETP in connection with the merger agreement, unless ETP consents in writing (which consent cannot be unreasonably withheld, conditioned or delayed), Regency will not, and will not permit any of its subsidiaries or joint ventures to, among other things, undertake the following actions:

 

    sell, transfer, lease, farmout or otherwise dispose of any properties or assets that (i) do not generate cash on a recurring basis and have a fair market value in excess of $25 million in the aggregate (except (A) pursuant to certain contracts listed in the disclosure schedules, (B) dispositions of obsolete or worthless equipment that is replaced with comparable or better equipment, (C) transactions in the ordinary course of business consistent with past practice or (D) sales or transfers to Regency or its subsidiaries) and (ii) generate cash on a recurring basis (including securities of Regency’s subsidiaries);

 

    make any capital expenditures (which includes, among others, any investments by contribution to capital) in excess of $100 million in the aggregate other than certain capital expenditures set forth on the disclosure schedules or as may be reasonably required to conduct emergency operations or repairs of any well, pipeline or other facility;

 

    directly or indirectly acquire (i) any entity, division, business or equity interest of any third party or, (ii) except in the ordinary course of business consistent with past practice, any assets that, in the aggregate, have a purchase price in excess of $50 million;

 

    make any loans or advances to any person other than (i) travel, relocation expenses and similar expenses or advances to employees in the ordinary course of business consistent with past practice, (ii) loans and advances to Regency or its subsidiaries and (iii) trade credit granted in the ordinary course of business consistent with past practice;

 

    (i) except for in connection with certain contracts relating to indebtedness or commodity derivative instruments entered into in compliance with Regency’s risk management policy and (other than in the case of non-competition agreements) as in the ordinary course of business consistent with past practice, enter into material contracts or terminate or amend in any material respect any material Regency contract or (ii) (A) waive any material rights under any material Regency contract, (B) enter into or extend the term or scope of any material Regency contract that materially restricts Regency or any of its subsidiaries from engaging in any line of business or in any geographic area, (C) enter into any material Regency contract that would be breached by, or require the consent of any third party in order to continue in full force following, consummation of the transactions contemplated by the merger agreement or (D) release any person from, or modify or waive any provision of, any standstill or confidentiality agreement related to a sale of Regency or any of its material subsidiaries;

 

   

except in the ordinary course of business as required by the terms, as of the date of the merger agreement, of any Regency benefit plan, (i) increase the compensation of any executive officer, (ii) pay any bonus or incentive compensation, (iii) grant any new equity or non-equity based compensation

 

94


Table of Contents
 

award, (iv) enter into, establish, amend or terminate any Regency benefit plan or any other agreement or arrangement which would be a Regency benefit plan if it were in effect on the date of the merger agreement, (v) except as provided in the disclosure schedules, accelerate the vesting or payment of any compensation or benefits under any Regency benefit plan or (vi) fund any Regency benefit plan or trust relating thereto;

 

    adopt a plan or agreement of complete or partial liquidation, dissolution, restructuring, recapitalization, merger, consolidation or other reorganization (other than transactions between wholly owned subsidiaries of Regency); or

 

    except as provided under any agreement entered into prior to the date of the merger agreement, pay, discharge, settle or satisfy any suit, action, claims or proceeding, in excess of $5 million individually or $10 million in the aggregate.

Regency has further agreed that, subject to certain exceptions in the merger agreement and the disclosure schedules delivered by Regency to ETP in connection with the merger agreement Regency will not, and will not permit any of its subsidiaries or joint ventures to, among other things, undertake the following actions without the consent of ETP (which consent may be withheld in ETP’s sole discretion):

 

    issue, sell, grant, dispose of, accelerate the vesting of or modify, any ownership or other limited partnership interests in Regency, voting securities or equity interests, or any securities convertible into or exchangeable for ownership or other interests in Regency, voting securities or equity interests, except that Regency may grant new awards of phantom units under the Regency equity plans in the ordinary course of business consistent with past practice, and may issue Regency common units (x) upon the settlement of phantom units or exercise of unit options, in each case, which are outstanding as of the date of the merger agreement and in accordance with the terms thereof, (y) upon the conversion of the Class F units or Series A units to Regency common units in accordance with the Regency partnership agreement or (z) as part of the issuance and sale from time to time of up to $500 million aggregate amount of Regency common units pursuant to Regency’s prospectus supplement (and accompanying base prospectus) filed with the SEC on December 24, 2014;

 

    redeem, purchase or otherwise acquire any ownership or other limited partnership interests in, voting securities or equity interests, except in connection with the settlement of tax withholding with respect to phantom units or unit options, in each case which are outstanding as of the date of the merger agreement and in accordance with the terms of such awards;

 

    declare, set aside for payment or pay any distribution on any Regency common units, Class F units, Series A units or other partnership interests, or otherwise make any payments to Regency unitholders in their capacity as such, other than (i) distributions by a subsidiary to its parent, (ii) Regency’s regular quarterly distribution up to $0.5025 per Regency common unit and (iii) Regency ‘s regular quarterly distribution with respect to the Series A units in accordance with the Regency partnership agreement;

 

    split, combine, subdivide or reclassify any Regency common units, Class F units, Series A units or other partnership interests;

 

    incur, refinance or assume any indebtedness for borrowed money or guarantee any such indebtedness for borrowed money or issue or sell any debt securities or options, warrants, calls or other rights to acquire any debt securities of Regency or any of its subsidiaries or joint ventures, except that Regency may:

 

    borrow under Regency’s existing credit facility (and to the extent such credit facility is increased);

 

    in addition to borrowings under the preceding bullet, borrow additional amounts up to $50 million; and

 

    borrow from or repay a subsidiary, and Regency’s subsidiaries may borrow from or repay Regency;

 

95


Table of Contents
    prepay or repurchase any long-term indebtedness for borrowed money or debt securities of Regency or any of its subsidiaries, other than revolving indebtedness, borrowings from Regency to a subsidiary and repayments or repurchases required pursuant to the terms of such indebtedness or debt securities;

 

    (i) change its fiscal year or method of tax accounting, (ii) make, change or revoke any material tax election, (iii) settle or compromise any material liability for taxes or (iv) file any material amended tax return;

 

    make any changes in financial accounting methods, principles or practices (or change an annual accounting period), except insofar as may be required by a change in GAAP or applicable law; or

 

    amend Regency’s certificate of limited partnership or the Regency partnership agreement.

Subject to certain exceptions set forth in the merger agreement and the disclosure schedules delivered by ETP to Regency in connection with the merger agreement, unless Regency consents in writing (which consent cannot be unreasonably withheld, conditioned or delayed), ETP has agreed to certain restrictions limiting the ability of it and its subsidiaries (other than Sunoco Partners LLC, Sunoco GP LLC and their respective subsidiaries) to, among other things:

 

    issue, sell, grant, dispose of, accelerate the vesting of or modify any limited partnership interests in ETP, voting securities or equity interests, or any securities convertible into or exchangeable for limited partnership interests in ETP, other than (i) in connection with the vesting or settlement of any equity or equity-based award that is outstanding on the date of the merger agreement or thereafter granted in accordance with their terms, (ii) issuances of up to $1 billion in connection with a transaction involving the acquisition of assets or equity interests, (iii) issuances exceeding $1 billion in connection with a transaction involving the acquisition of assets or equity interests as to which the ETP Board has received an opinion from a nationally recognized investment banking firm to the effect that such transaction is fair, from a financial point of view, to the ETP unitholders (any transaction described in clauses (i) and (ii), a parent acquisition transaction or (iv) the issuance and sale of up to $1.5 billion of ETP common units pursuant to pursuant to ETP’s prospectus supplement (and accompanying base prospectus) filed with the SEC on November 20, 2014;

 

    redeem, purchase or otherwise acquire any of ETP’s outstanding limited partnership interests, voting securities or equity interests, other than tax withholding with respect to, equity or equity-based awards outstanding on the date of the merger agreement or thereafter granted in accordance with their terms;

 

    declare, set aside for payment or pay any distribution on any ETP common units, or otherwise make any payments to ETP’s unitholders in their capacity as such other than (i) distributions by a direct or indirect subsidiary to its parent, (ii) ETP’s regular quarterly distribution and associated distributions to ETP GP or (iii) distributions in connection with a parent acquisition transaction;

 

    split, combine, subdivide or reclassify any ETP common units;

 

    amend ETP’s certificate of limited partnership or the ETP partnership agreement (other than amendments in connection with a parent acquisition transaction or approved by ETP GP or ETP’s unitholders as required under the ETP partnership agreement); or

 

    adopt a plan or agreement of complete or partial liquidation, dissolution, restructuring, recapitalization or other reorganization (other than transactions between wholly owned subsidiaries of ETP).

Indemnification; Directors’ and Officers’ Insurance

The merger agreement provides that, from and after the effective time, ETP, the surviving entity and the GP merger surviving entity will, to the fullest extent permitted by law, indemnify, defend and hold harmless, and provide advance and reimbursement of reasonable expenses to, all past and present directors and officers of Regency, Regency GP, ETE Acquirer or any of their respective subsidiaries, to the fullest extent that Regency, Regency GP, ETE Acquirer or any of their respective subsidiaries would be permitted to indemnify such indemnified persons.

 

96


Table of Contents

In addition, from and after the effective time and as provided by the merger agreement, ETP and ETP GP will (i) honor the provisions regarding the elimination of liability of directors, indemnification of officers, directors and employees and advancement of expenses contained in Regency’s charter documents and comparable governing instruments of Regency GP, ETE Acquirer and any of their respective subsidiaries immediately prior to the effective time and ensure that the organizational documents of the surviving entity and the GP merger surviving entity will, for a period of six years following the effective time, contain provisions no less favorable with respect to indemnification, advancement of expenses and exculpation than are presently set forth in such governing instruments and (ii) maintain in effect for six years from the effective time of the merger the current directors’ and officers’ liability insurance policies or Regency, Regency GP and/or ETE Acquirer covering acts or omissions occurring at or prior to the effective time with respect to such indemnified persons, so long as the surviving entity and the GP merger surviving entity are not required to expend more than an amount per year equal to 300% of current annual premiums paid by Regency, Regency GP and ETE Acquirer for such insurance. Regency, Regency GP or ETE Acquirer may, in its sole discretion prior to the effective time, purchase a “tail policy” with respect to acts or omissions occurring or alleged to have occurred prior to the effective time that were committed or alleged to have been committed by any past and present directors, officers and employees of Regency, Regency GP, ETE Acquirer or any of their respective subsidiaries in their capacity as such, so long as the cost of such policy does not exceed six times an amount equal to 300% of the current annual premiums paid by Regency, Regency GP or ETE Acquirer for directors’ and officers’ liability insurance policies and, if such a “tail policy” is purchased, ETP and ETP GP will have no further obligations with respect to maintaining directors’ and officers’ liability insurance.

Financing Matters

The merger agreement provides that Regency will, at ETP’s request, (i) call for prepayment or redemption, or prepay or redeem, (ii) attempt to renegotiate the terms of, (iii) commence an offer to purchase and/or consent solicitation or (iv) satisfy and discharge or defease any then-existing indebtedness for borrowed money of Regency; provided that Regency will not be obligated to take any such action (nor will Regency be required to incur any cost or liability in respect thereof) prior to the effective time of the merger.

Amendment of ETP Partnership Agreement

The merger agreement provides that ETP GP will amend the ETP partnership agreement, for no additional consideration or undertaking by Regency or by the unitholders of Regency, prior to and effective as of the effective time, to provide for, among other things, (i) the reduction by ETE, as the holder of ETP’s incentive distribution rights, of (x) $20 million in quarterly distributions in respect of such rights for four consecutive quarters commencing with the first quarter for which the related record date occurs on or following the closing and (y) $15 million in quarterly distributions in respect of such rights for 16 consecutive quarters thereafter, (ii) the creation and issuance of the ETP preferred units and (iii) a change in the definition of “Operating Surplus” in the ETP partnership agreement to provide that such term will include an amount equal to the operating surplus of Regency.

Amendment and Waiver

At any time prior to the effective time, whether before or after adoption of the merger agreement by Regency unitholders, the parties may, by written agreement and by action taken or authorized by the ETP Board and the Regency Board, amend the merger agreement; provided, however, that the ETP Board and the Regency Board may not take or authorize any such action unless it has first referred such action to the ETP Conflicts Committee and the Regency Conflicts Committee, as applicable, for its consideration, and permitted the ETP Conflicts Committee and the Regency Conflicts Committee, as applicable, not less than two business days to make a recommendation to the ETP Board and the Regency Board, as applicable, with respect thereto (for the avoidance of doubt, the ETP Board and the Regency Board will in no way be obligated to follow the recommendation of the ETP Conflicts Committee and the Regency Conflicts Committee, as applicable, and the

 

97


Table of Contents

ETP Board and the Regency Board, as applicable, will be permitted to take action following the expiration of such two business day period). Following approval of the merger and the other transactions contemplated by the merger agreement by Regency unitholders, no amendment or change to the provisions of the merger agreement will be made which by law would require further approval by Regency unitholders, without such approval.

Unless otherwise expressly set forth in the merger agreement, whenever a determination, decision, approval or consent of ETP or the ETP Board or of Regency or the Regency Board is required pursuant to the merger agreement, such determination, decision, approval or consent must be authorized by the ETP Board and the Regency Board, as applicable; provided, however, that the ETP Board and the Regency Board, as applicable, may not take or authorize any such action unless it has first referred such action to the ETP Conflicts Committee and the Regency Conflicts Committee, as applicable, for its consideration, and permitted the ETP Conflicts Committee and the Regency Conflicts Committee, as applicable, not less than two business days to make a recommendation to the ETP Board and the Regency Board, as applicable, with respect thereto (for the avoidance of doubt, the ETP Board and the Regency Board, as applicable, will in no way be obligated to follow the recommendation of the ETP Conflicts Committee or the Regency Conflicts Committee, as applicable, and the ETP Board and the Regency Board, as applicable, will be permitted to take action following the expiration of such two business day period).

At any time prior to the effective time, any party to the merger agreement may, to the extent legally allowed:

 

    waive any inaccuracies in the representations and warranties of any other party contained in the merger agreement;

 

    extend the time for the performance of any of the obligations or acts of any other party provided for in the merger agreement; or

 

    waive compliance by any other party with any of the agreements or conditions contained in the merger agreement, as permitted under the merger agreement.

Remedies; Specific Performance

The merger agreement provides that, in the event Regency pays the termination fee (described under “—Termination Fee”) to ETP when required, Regency will have no further liability to ETP or ETP GP. Notwithstanding any termination of the merger agreement, the merger agreement provides that nothing in the agreement (other than payment of the termination fee) will relieve any party from any liability for any failure to consummate the transactions when required pursuant to the merger agreement or any party from liability for fraud or a willful breach of any covenant or agreement contained in the merger agreement. The merger agreement also provides that the parties are entitled to obtain an injunction to prevent breaches of the merger agreement and to specifically enforce the merger agreement. In the event that ETP receives the termination fee, ETP may not seek any award of specific performance under the merger agreement.

Representations and Warranties

The merger agreement contains representations and warranties made by ETP, Regency and ETE Acquirer. These representations and warranties have been made solely for the benefit of the other parties to the merger agreement and:

 

    may be intended not as statements of fact or of the condition of the parties to the merger agreement or their respective subsidiaries, but rather as a way of allocating the risk to one of the parties if those statements prove to be inaccurate;

 

    have been qualified by disclosures that were made to the other party in connection with the negotiation of the merger agreement, which disclosures may not be reflected in the merger agreement;

 

98


Table of Contents
    may apply standards of materiality in a way that is different from what may be viewed as material to you or other investors; and

 

    were made only as of the date of the merger agreement or such other date or dates as may be specified in the merger agreement and are subject to more recent developments.

The representations and warranties made by both ETP, Regency and ETE Acquirer relate to, among other things:

 

    organization, formation, standing, power and similar matters;

 

    capital structure;

 

    approval and authorization of the merger agreement and the transactions contemplated by the merger agreement and any conflicts created by such transactions;

 

    required consents and approvals of governmental authorities in connection with the transactions contemplated by the merger agreement;

 

    absence of certain changes or events from December 31, 2013 through the date of the merger agreement and from the date of the merger agreement through the closing date;

 

    brokers and other advisors; and

 

    absence of additional representations and warranties.

Additional representations and warranties made only by ETP and Regency relate to, among other things:

 

    documents filed with the SEC, financial statements included in those documents and regulatory reports filed with governmental authorities;

 

    absence of undisclosed liabilities since December 31, 2013;

 

    legal proceedings;

 

    compliance with applicable laws and permits;

 

    information supplied in connection with this proxy statement/prospectus;

 

    tax matters;

 

    environmental matters;

 

    contracts of each party;

 

    property;

 

    opinion of financial advisor; and

 

    state takeover statutes.

Additional representations and warranties made only by Regency relate to, among other things:

 

    employee benefits;

 

    labor matters;

 

    intellectual property;

 

    insurance; and

 

    regulatory matters.

 

99


Table of Contents

Distributions

The merger agreement provides that, from the date of the merger agreement until the effective time, each of ETP and Regency will coordinate with the other regarding the declaration of any distributions in respect of ETP common units, Class F units, Series A units, ETP common units and ETP preferred units. The merger agreement also provides that holders of Regency common units, Class F units and Series A units will receive, for any quarter, either: (i) only distributions in respect of Regency common units, Class F units or Series A units or (ii) only distributions in respect of ETP common units or ETP preferred units, as applicable, that they receive in exchange therefor in the merger.

ETE’s and ETP’s Obligation to Vote Regency Units

Under the terms of the merger agreement, ETE and ETP have agreed to vote all of the Regency common units and Class F units owned beneficially or of record by ETE, ETP or their respective subsidiaries in favor of the merger. As of March 24, 2015, ETE, ETP and their respective subsidiaries collectively held 88,529,775 Regency common units and 6,274,483 Class F units, representing approximately 22.58% of the Regency units entitled to vote on the merger.

In addition, ETE has consented to, and has agreed to cause any of its subsidiaries that own Class H units to consent to, the issuance of ETP preferred units to the holders of Series A units as contemplated by the merger agreement.

Additional Agreements

The merger agreement also contains covenants relating to cooperation in the preparation of this proxy statement/prospectus and additional agreements relating to, among other things, access to information, notice of specified matters and public announcements. The merger agreement also obligates ETP to have ETP common units to be issued in connection with the merger approved for listing on the NYSE, subject to official notice of issuance, prior to the date of the consummation of the merger.

 

100


Table of Contents

ENERGY TRANSFER PARTNERS, L.P.

UNAUDITED PRO FORMA FINANCIAL INFORMATION

The following unaudited pro forma consolidated financial information of ETP reflects the pro forma impacts of ETP’s proposed merger with Regency.

The unaudited pro forma condensed consolidated balance sheet gives effect to the merger as if it had occurred on December 31, 2014; the unaudited pro forma condensed consolidated statements of operations assume that the merger was consummated on January 1, 2012. The unaudited pro forma condensed balance sheet and condensed consolidated statements of operations should be read in conjunction with (i) ETP’s Annual Report on Form 10-K for the year ended December 31, 2014, and (ii) Regency’s Annual Report on Form 10-K for the year ended December 31, 2014.

The unaudited pro forma condensed consolidated financial statements are for illustrative purposes only and are not necessarily indicative of the financial results that would have occurred if the merger had been consummated on the dates indicated, nor are they necessarily indicative of the financial position or results of operations in the future. The pro forma adjustments, as described in the accompanying notes, are based upon available information and certain assumptions that are believed to be reasonable as of the date of this document.

Under the terms of the merger agreement, holders of Regency common units and Class F units will receive 0.4066 ETP common units plus a number of additional ETP common units equal to $0.32 divided by the lesser of (i) the volume weighted average price of ETP common units for the five trading days ending on the third trading day immediately preceding the effective time of the merger and (ii) the closing price of ETP common units on the third trading day immediately preceding the effective time of the merger.

In addition, ETE, which owns the general partner and 100% of the incentive distribution rights of both Regency and ETP, has agreed to reduce the incentive distributions it receives from ETP by a total of $320 million over a five year period. The reduction in distributions will be $80 million in the first year following the closing of the merger and $60 million per year for the following four years. The merger is expected to close in the second quarter of 2015.

ETP and Regency are under common control of ETE; therefore, ETP expects to account for the merger at historical cost as a reorganization of entities under common control. Accordingly, ETP’s consolidated financial statements will be retrospectively adjusted to reflect consolidation of Regency beginning May 26, 2010 (the date ETE acquired Regency GP).

 

101


Table of Contents

Energy Transfer Partners, L.P. And Subsidiaries

Unaudited Pro Forma Condensed Consolidated Balance Sheet

December 31, 2014

(in millions)

 

     ETP
Historical
    Regency
Historical
     Pro Forma
Adjustments
           ETP Pro Forma
for Regency
Merger
 

CURRENT ASSETS:

            

Cash and cash equivalents

   $ 639      $ 24       $         $ 663   

Accounts receivable, net

     2,879        483         —             3,362   

Accounts receivable from related companies

     210        45         (116     a         139   

Inventories

     1,389        67         —             1,456   

Exchanges receivable

     44        —           —             44   

Price risk management assets

     7        75         —             82   

Other current assets

     271        9         17        a         297   
  

 

 

   

 

 

    

 

 

      

 

 

 

Total current assets

  5,439      703      (99   6,043   

PROPERTY, PLANT AND EQUIPMENT, net

  29,743      9,217      (53   a      38,907   

ADVANCES TO AND INVESTMENTS IN AFFILIATES

  3,840      2,418      (1,162   b      3,760   
  (1,336   c   

GOODWILL

  6,419      1,223      —        7,642   

INTANGIBLE ASSETS, net

  2,087      3,439      —        5,526   

OTHER NON-CURRENT ASSETS, net

  693      103      —        796   
  

 

 

   

 

 

    

 

 

      

 

 

 

Total assets

$ 48,221    $ 17,103    $ (2,650 $ 62,674   
  

 

 

   

 

 

    

 

 

      

 

 

 

CURRENT LIABILITIES:

Accounts payable

$ 2,992    $ 544    $    $ 3,536   

Accounts payable to related companies

  62      64      (105   a      21   

Exchanges payable

  183      —        —        183   

Price risk management liabilities

  21      —        —        21   

Accrued and other current liabilities

  1,774      148      (7   a      1,915   

Current maturities of long-term debt

  1,008      —        —        1,008   
  

 

 

   

 

 

    

 

 

      

 

 

 

Total current liabilities

  6,040      756      (112   6,684   

LONG-TERM DEBT, less current maturities

  18,332      6,641      —        24,973   

DEFERRED INCOME TAXES

  4,226      —        —        4,226   

NON-CURRENT PRICE RISK MANAGEMENT LIABILITIES

  138      16      —        154   

OTHER NON-CURRENT LIABILITIES

  1,206      72      —        1,278   

COMMITMENTS AND CONTINGENCIES

SERIES A PREFERRED UNITS

  —        33      —        33   

REDEEMABLE NONCONTROLLING INTERESTS

  15      —        —        15   

EQUITY:

General partner

  184      781      —        965   

Limited partners

  —     

Common unitholders

  10,430      8,531      (1,183   c      17,738   
  (40   a   

Class F Units

  —        153      (153   c      —     

Class H Units

  1,512      —        —        1,512   

Accumulated other comprehensive income (loss)

  (56   —        —        (56
  

 

 

   

 

 

    

 

 

      

 

 

 

Total partners' capital

  12,070      9,465      (1,376   20,159   

Noncontrolling interest

  6,194      120      (1,162   b      5,152   
  

 

 

   

 

 

    

 

 

      

 

 

 

Total equity

  18,264      9,585      (2,538   25,311   
  

 

 

   

 

 

    

 

 

      

 

 

 

Total liabilities and equity

$ 48,221    $ 17,103    $ (2,650 $ 62,674   
  

 

 

   

 

 

    

 

 

      

 

 

 

See accompanying notes to unaudited pro forma condensed consolidated financial statements.

 

102


Table of Contents

Energy Transfer Partners, L.P. And Subsidiaries

Unaudited Pro Forma Condensed Consolidated Statement Of Continuing Operations

For the Year Ended December 31, 2014

(in millions except per unit data)

 

     ETP
Historical
    Regency
Historical
    Pro Forma
Adjustments
           ETP Pro
Forma for
Regency
Merger
       

REVENUES

   $ 51,158      $ 4,951      $ (524     a       $ 55,585     

COSTS AND EXPENSES:

             

Cost of products sold

     45,540        3,452        (508     a         48,484     

Operating expenses

     1,636        448        —             2,084     

Depreciation and amortization

     1,130        541        —             1,671     

Selling, general and administrative

     377        158        —             535     

Gain on asset sales, net

     —          (1     —             (1  

Impairment charges and other

     —          370        —             370     
  

 

 

   

 

 

   

 

 

      

 

 

   

Total costs and expenses

  48,683      4,968      (508   53,143   
  

 

 

   

 

 

   

 

 

      

 

 

   

OPERATING INCOME

  2,475      (17   (16   2,442   

OTHER INCOME (EXPENSE):

Interest expense, net of interest capitalized

  (860   (304   —        (1,164

Equity in earnings of unconsolidated affiliates

  234      195      (98   b      331   

Gain on sale of AmeriGas common units

  177      —        —        177   

Losses on interest rate derivatives

  (157   —        —        (157

Other, net

  (25   (13   —        (38
  

 

 

   

 

 

   

 

 

      

 

 

   

INCOME FROM CONTINUING OPERATIONS BEFORE INCOME TAX EXPENSE

  1,844      (139   (114   1,591   

Income tax expense from continuing operations

  355      3      —        358   
  

 

 

   

 

 

   

 

 

      

 

 

   

INCOME FROM CONTINUING OPERATIONS

$ 1,489    $ (142 $ (114 $ 1,233   
  

 

 

   

 

 

   

 

 

      

 

 

   

ALLOCATION OF INCOME FROM CONTINUING OPERATIONS:

General Partner

$ 517    $ 31    $    $ 548   

Limited Partners

  525      (199   9      d      335   

Other Securities

  230      11      (7   d      234   

Noncontrolling Interests

  217      15      (116   b      116   
  

 

 

   

 

 

   

 

 

      

 

 

   
$ 1,489    $ (142 $ (114 $ 1,233   
  

 

 

   

 

 

   

 

 

      

 

 

   

INCOME FROM CONTINUING OPERATIONS PER COMMON UNIT:

Basic

$ 1.58    $ (0.57 $ 0.72   
  

 

 

   

 

 

        

 

 

   

Diluted

$ 1.58    $ (0.57 $ 0.72   
  

 

 

   

 

 

        

 

 

   

WEIGHTED AVERAGE LIMITED PARTNER UNITS:

Basic

  331.5      348.1      464.0      e   
  

 

 

   

 

 

        

 

 

   

Diluted

  332.8      348.1      465.3      e   
  

 

 

   

 

 

        

 

 

   

See accompanying notes to unaudited pro forma condensed consolidated financial statements.

 

103


Table of Contents

Energy Transfer Partners, L.P. and Subsidiaries

Unaudited Pro Forma Condensed Consolidated Statement of Continuing Operations

For the Year Ended December 31, 2013

(in millions except per unit data)

 

     ETP
Historical
    Regency
Historical
    Pro Forma
Adjustments
           ETP Pro
Forma for
Regency
Merger
       

Revenues

   $ 46,339      $ 2,521      $ (246     a       $ 48,346     
         (268     f        

Costs and Expenses:

             

Cost of products sold

     41,204        1,793        (228     a         42,546     
         (223     f        

Operating expenses

     1,388        296        (39     f         1,645     

Depreciation and amortization

     1,032        287        (21     f         1,298     

Selling, general and administrative

     485        88        (19     f         554     

Loss on asset sales, net

     —          2        —             2     

Impairment charges and other

     689        —          —             689     
  

 

 

   

 

 

   

 

 

      

 

 

   

Total costs and expenses

  44,798      2,466      (530   46,734   
  

 

 

   

 

 

   

 

 

      

 

 

   

Operating Income

  1,541      55      16      1,612   

Other Income (Expense):

Interest expense, net of interest capitalized

  (849   (164   —        (1,013

Equity in earnings of unconsolidated affiliates

  172      135      (64   b      235   
  (8   c   

Gain on sale of AmeriGas common units

  87      —        —        87   

Gains on interest rate derivatives

  44      —        —        44   

Non-operating environmental remediation

  (168   —        (168

Other, net

  5      —        2      f      7   
  

 

 

   

 

 

   

 

 

      

 

 

   

Income from Continuing Operations Before Income Tax Expense

  832      26      (54   804   

Income tax expense from continuing operations

  97      (1   —        96   
  

 

 

   

 

 

   

 

 

      

 

 

   

Income from Continuing Operations

$ 735    $ 27    $ (54 $ 708   
  

 

 

   

 

 

   

 

 

      

 

 

   

Allocation of Income from Continuing Operations:

General Partner

$ 507    $ 11    $ —      $ 518   

Limited Partners

  (78   34      (18   d      (62

Other Securities

  10      10      (8   d      12   

Noncontrolling Interests

  296      (28   (64   b      240   
  36      f   
  

 

 

   

 

 

   

 

 

      

 

 

   
$ 735    $ 27    $ (54 $ 708   
  

 

 

   

 

 

   

 

 

      

 

 

   

Income (Loss) from Continuing Operations per Common Unit:

Basic

$ (0.23 $ 0.17    $ (0.15
  

 

 

   

 

 

        

 

 

   

Diluted

$ (0.23 $ 0.17    $ (0.15
  

 

 

   

 

 

        

 

 

   

Weighted Average Limited Partner Units:

Basic

  343.4      196.2      418.1      e   
  

 

 

   

 

 

        

 

 

   

Diluted

  343.4      198.7      419.1      e   
  

 

 

   

 

 

        

 

 

   

See accompanying notes to unaudited pro forma condensed consolidated financial statements.

 

104


Table of Contents

Energy Transfer Partners, L.P. and Subsidiaries

Unaudited Pro Forma Condensed Consolidated Statement of Continuing Operations

For the Year Ended December 31, 2012

(in millions except per unit data)

 

     ETP
Historical
    Regency
Historical
    Pro Forma
Adjustments
           ETP Pro
Forma for
Regency

Merger
       

Revenues

   $ 15,702      $ 2,000      $ (47     a       $ 16,994     
         (661     f        

Costs and Expenses:

             

Cost of products sold

     12,266        1,387        (38     a         13,099     
         (516     f        

Operating expenses

     951        228        (1     a         1,116     
         (62     f        

Depreciation and amortization

     656        252        (51     f         857     

Selling, general and administrative

     435        100        (2     a         496     
         (37     f        

Loss on asset sales, net

     —          3        —             3     
  

 

 

   

 

 

   

 

 

      

 

 

   

Total costs and expenses

  14,308      1,970      (707   15,571   
  

 

 

   

 

 

   

 

 

      

 

 

   

Operating Income

  1,394      30      (1   1,423   

Other Income (Expense):

Interest expense, net of interest capitalized

  (665   (122   —        (787

Equity in earnings of unconsolidated affiliates

  142      105      (44   b      212   
  9      f   

Gain on deconsolidation of Propane Business

  1,057      —        —        1,057   

Loss on extinguishment of debt

  (115   (8   —        (123

Losses on interest rate derivatives

  (4   —        —        (4

Other, net

  11      29      1      f      41   
  

 

 

   

 

 

   

 

 

      

 

 

   

Income from Continuing Operations Before Income Tax Expense

  1,820      34      (35   1,819   

Income tax expense from continuing operations

  63      —        1      f      64   
  

 

 

   

 

 

   

 

 

      

 

 

   

Income from Continuing Operations

$ 1,757    $ 34    $ (36 $ 1,755   
  

 

 

   

 

 

   

 

 

      

 

 

   

Allocation of Income from Continuing Operations:

General Partner

$ 462    $ 9    $ —      $ 471   

Limited Partners

  1,224      27      (6   d      1,245   

Other Securities

  9      10      —        19   

Noncontrolling Interests

  62      (12   (44   b      20   
  14      f   
  

 

 

   

 

 

   

 

 

      

 

 

   
$ 1,757    $ 34    $ (36 $ 1,755   
  

 

 

   

 

 

   

 

 

      

 

 

   

Income from Continuing Operations per Common Unit:

Basic

$ 4.93    $ 0.16    $ 3.92   
  

 

 

   

 

 

        

 

 

   

Diluted

$ 4.91    $ 0.13    $ 3.89   
  

 

 

   

 

 

        

 

 

   

Weighted Average Limited Partner Units:

Basic

  248.3      167.5      317.3      e   
  

 

 

   

 

 

        

 

 

   

Diluted

  249.0      172.4      320.0      e   
  

 

 

   

 

 

        

 

 

   

See accompanying notes to unaudited pro forma condensed consolidated financial statements.

 

105


Table of Contents

Energy Transfer Partners, L.P.

Notes to Unaudited Pro Forma Financial Information

The unaudited pro forma condensed consolidated financial statements are for illustrative purposes only and are not necessarily indicative of the financial results that would have occurred if the merger had been consummated on the dates indicated, nor are they necessarily indicative of the financial position or results of operations in the future. The pro forma adjustments, as described in the accompanying notes, are based upon available information and certain assumptions that are believed to be reasonable as of the date of this document.

Pro Forma Adjustments

Following is a description of the pro forma adjustments made to the combined historical financial statements of ETP and Regency:

 

  a. Pro forma adjustments to eliminate related party balances and transactions between ETP and Regency, including commercial transactions, as well as fees for services provided under an operating and service agreement between ETP and Regency. These adjustments also include the elimination of profit recognized by a subsidiary of ETP from sales of equipment to Regency, including elimination of the cumulative amount of ETP’s profit related to such equipment sales included in Regency’s property, plant and equipment, net, as of December 31, 2014.

 

  b. Pro forma adjustments to eliminate Regency’s investment in Lone Star NGL LLC (“Lone Star”), a consolidated subsidiary of ETP. ETP owns a 70% interest in Lone Star, and Regency owns a 30% interest in Lone Star. Regency’s interest in Lone Star is reflected as a noncontrolling interest in ETP’s historical consolidated financial statements and is reflected as an equity method investment in Regency’s historical consolidated financial statements.

 

  c. Pro forma adjustment to eliminate limited partner interests in Regency held by a subsidiary of ETP. ETP indirectly owns 31.4 million Regency common units and all of the outstanding Regency Class F units; these interests were acquired in the SUGS Contribution (described below) on April 30, 2013. These limited partner interests are expected to convert to limited partner interests in ETP upon the closing of the merger, and the related amounts will subsequently be eliminated from ETP’s consolidated financial statements.

 

  d. Pro forma adjustments to limited partners’ income from continuing operations reflect the elimination of intercompany earnings between ETP and Regency. In addition, for the years ended December 31, 2014 and 2013, $7 million and $4 million, respectively, of income attributable to Regency’s Class F units was reclassified from “other securities” to “limited partners” based on the assumed conversion of Regency’s Class F units to common units.

 

  e. Pro forma weighted average limited partner units outstanding reflects (i) the assumed conversion of Regency’s common and Class F units to ETP common units, based on the weighted average of Regency’s common and Class F units outstanding during the respective periods multiplied by the conversion rate of 0.4066 and (ii) the assumed issuance of approximately 1.1 million additional ETP common units on January 1, 2012 based on the portion of the additional unit consideration described above. In addition, for the years ended December 31, 2014 and 2013, the pro forma weighted average also reflects the elimination of Regency common units held by a subsidiary of ETP (see additional information in note (c) above).

 

  f.

Pro forma adjustments to eliminate the results of operation of Southern Union Gas Services (“SUGS”) for the period from March 26, 2012 through April 30, 2013, as such results are included in the historical consolidated financial statements of both ETP and Regency. ETP contributed SUGS to Regency on April 30, 2013 (the “SUGS Contribution”). The SUGS Contribution was a reorganization of entities under common control; accordingly, Regency retrospectively adjusted its historical

 

106


Table of Contents
  consolidated financial statements to reflect the consolidation of SUGS beginning March 26, 2012 (the date that common control of SUGS began). ETP’s historical consolidated financial statements continued to reflect SUGS’ results of operations for March 26, 2012 through April 30, 2013. As a result, SUGS’ results of operations are included in the historical consolidated financial statements of both ETP and Regency for the period from March 26, 2012 through April 30, 2013.

 

107


Table of Contents

MATERIAL U.S. FEDERAL INCOME TAX CONSEQUENCES OF THE MERGER

The following is a discussion of the material U.S. federal income tax consequences of the merger that may be relevant to Regency common unitholders and ETP common unitholders. Unless otherwise noted, the legal conclusions set forth in the discussion relating to the consequences of the merger to Regency and its common unitholders are the opinion of Baker Botts L.L.P., counsel to Regency, as to the material U.S. federal income tax consequences relating to those matters. Unless otherwise noted, the legal conclusions set forth in the discussion relating to the consequences of the merger to ETP and its common unitholders are the opinion of Latham & Watkins LLP, counsel to ETP, as to the material U.S. federal income tax consequences relating to those matters. This discussion is based upon current provisions of the Code, existing and proposed Treasury regulations promulgated under the Code (the “Treasury Regulations”) and current administrative rulings and court decisions, all of which are subject to change, possibly with retroactive effect. Changes in these authorities may cause the tax consequences to vary substantially from the consequences described below.

This discussion does not purport to be a complete discussion of all U.S. federal income tax consequences of the merger. Moreover, the discussion focuses on Regency common unitholders and ETP common unitholders who are individual citizens or residents of the United States (for U.S. federal income tax purposes) and has only limited application to corporations, estates, trusts, nonresident aliens or other unitholders subject to specialized tax treatment, such as tax-exempt institutions, employee benefit plans, foreign persons, financial institutions, insurance companies, real estate investment trusts (REITs), individual retirement accounts (IRAs), mutual funds, traders in securities that elect mark-to-market, persons who hold Regency common units or ETP common units as part of a hedge, straddle or conversion transaction, persons who acquired Regency common units or ETP common units by gift, or directors and employees of Regency that received (or are deemed to receive) Regency common units as compensation or through the exercise (or deemed exercise) of options, unit appreciation rights, phantom units or restricted units granted under a Regency equity incentive plan. Also, the discussion assumes that the Regency common units and ETP common units are held as capital assets at the time of the merger (generally, property held for investment).

Neither ETP nor Regency has sought a ruling from the IRS with respect to any of the tax consequences discussed below, and the IRS would not be precluded from taking positions contrary to those described herein. As a result, no assurance can be given that the IRS will agree with all of the tax characterizations and the tax consequences described below. Some tax aspects of the merger are not certain, and no assurance can be given that the below-described opinions and/or the statements contained herein with respect to tax matters would be sustained by a court if contested by the IRS. Furthermore, the tax treatment of the merger may be significantly modified by future legislative or administrative changes or court decisions. Any modifications may or may not be retroactively applied.

Accordingly, ETP and Regency strongly urge each ETP unitholder and Regency unitholder to consult with, and depend upon, such unitholder’s own tax advisor in analyzing the U.S. federal, state, local and foreign tax consequences particular to the unitholder of the merger.

Tax Opinions Required as a Condition to Closing

No ruling has been or will be requested from the IRS with respect to the tax consequences of the merger. Instead, ETP and Regency will rely on the opinions of their respective counsel regarding the tax consequences of the merger.

It is a condition of ETP’s obligation to complete the merger that ETP receive an opinion of its counsel, Latham & Watkins LLP, to the effect that for U.S. federal income tax purposes:

 

    Neither ETP nor ETP GP will recognize any income or gain as a result of the merger (other than any gain resulting from any decrease in partnership liabilities pursuant to Section 752 of the Code);

 

108


Table of Contents
    no gain or loss will be recognized by holders of ETP common units as a result of the merger (other than any gain resulting from any decrease in partnership liabilities pursuant to Section 752 of the Code); and

 

    at least 90% of the combined gross income of each of ETP and Regency for the most recent four complete calendar quarters ending before the closing date for which the necessary financial information is available is from sources treated as “qualifying income” within the meaning of Section 7704(d) of the Code.

It is a condition of Regency’s obligation to complete the merger that Regency receive an opinion of its counsel, Baker Botts L.L.P., to the effect that for U.S. federal income tax purposes:

 

    Regency will not recognize any income or gain as a result of the merger (other than any gain resulting from any decrease in partnership liabilities pursuant to Section 752 of the Code);

 

    holders of Regency common units will not recognize any income or gain as a result of the merger (other than any gain resulting from any decrease in partnership liabilities pursuant to Section 752 of the Code); and

 

    at least 90% of the gross income of Regency for the most recent four complete calendar quarters ending before the closing date for which the necessary financial information is available is from sources treated as “qualifying income” within the meaning of Section 7704(d) of the Code.

The opinion of Baker Botts L.L.P. will not extend to any Regency common unitholder who acquired common units from Regency in exchange for property other than cash.

The opinions of counsel will assume that the merger will be consummated in the manner contemplated by, and in accordance with, the terms set forth in the merger agreement and described in this proxy statement/prospectus. In addition, the tax opinions delivered to ETP and Regency at closing will be based upon certain factual assumptions and representations made by the officers of ETP, ETP GP, Regency and Regency GP and any of their respective affiliates. If either ETP or Regency waives the receipt of the requisite tax opinion as a condition to closing and the changes to the tax consequences would be material, then this proxy statement/prospectus will be amended and recirculated and unitholder approval will be resolicited. Unlike a ruling, an opinion of counsel represents only that counsel’s best legal judgment and does not bind the IRS or the courts. Accordingly, no assurance can be given that the above-described opinions will be sustained by a court if contested by the IRS.

Assumptions Related to the U.S. Federal Income Tax Treatment of the Merger

The discussion below assumes that ETP will be classified as a partnership for U.S. federal income tax purposes at the time of the merger. Please read the discussion of the opinion of Latham & Watkins LLP that ETP is classified as a partnership for U.S. federal income tax purposes under “Material U.S. Federal Income Tax Consequences of ETP Common Unit Ownership—Partnership Status” below. The discussion below also assumes that Regency will be classified as a partnership for U.S. federal income tax purposes at the time of the merger. Please read the discussion of the opinion of Baker Botts L.L.P. that Regency is classified as a partnership for U.S. federal income tax purposes under “Material U.S. Federal Income Tax Consequences of the Merger—U.S. Federal Income Tax Treatment of the Merger.” Following the merger, a Regency common unitholder that receives ETP common units will be treated as a partner in ETP regardless of the U.S. federal income tax classification of Regency.

Additionally, the discussion below assumes that all of the liabilities of Regency that are deemed assumed by ETP in the merger qualify for an exception to the “disguised sale” rules. ETP and Regency believe that such liabilities qualify for one or more of the exceptions to the “disguised sale” rules and intend to take the position that neither ETP nor Regency will recognize any income or gain as a result of the “disguised sale” rules.

 

109


Table of Contents

U.S. Federal Income Tax Treatment of the Merger

Upon the terms and subject to the conditions set forth in the merger agreement, Regency will merge with Merger Sub A and become a wholly owned subsidiary of ETP, and all Regency units will be converted into the right to receive ETP units. For U.S. federal income tax purposes, the merger will be a “merger” of ETP and Regency within the meaning of Treasury Regulations promulgated under Section 708 of the Code, with ETP being treated as the continuing partnership and Regency being treated as the terminated partnership.

As a result, the following is deemed to occur for U.S. federal income tax purposes: (1) Regency will be deemed to contribute its assets to ETP in exchange for (i) the issuance to Regency of ETP units and (ii) the assumption of Regency’s liabilities and (2) Regency will be deemed to liquidate, distributing ETP units to the Regency unitholders in exchange for such Regency units (the “Assets-Over Form”).

The remainder of this discussion, except as otherwise noted, assumes that the merger and the transactions contemplated thereby will be treated for U.S. federal income tax purposes in the manner described above. For the purposes of this discussion under “U.S. Federal Income Tax Treatment of the Merger” with respect to Regency and its unitholders and based upon the factual representations made by Regency and Regency GP, Baker Botts L.L.P. is of the opinion that Regency will be treated as a partnership for federal income tax purposes immediately preceding the merger. The representations made by Regency and Regency GP upon which Baker Botts L.L.P. has relied in rendering its opinion include, without limitation: (1) neither Regency nor its operating company has elected or will elect to be treated, or is otherwise treated, as a corporation for federal income tax purposes and (2) for each taxable year, more than 90% of Regency’s gross income has been and will be income of a character that Baker Botts L.L.P. has opined is “qualifying income” within the meaning of Section 7704(d) of the Code.

Tax Consequences of the Merger to Regency

Under the Assets-Over Form, Regency will be deemed to contribute all of its assets to ETP in exchange for ETP units and the assumption of Regency’s liabilities. In general, the deemed contribution of assets from Regency to ETP in exchange for ETP units will not result in the recognition of gain or loss by Regency. Under Section 707 of the Code and the Treasury Regulations thereunder, a transfer of property by a partner to a partnership, coupled with a related transfer of money or other consideration (other than a partnership interest) by the partnership to such partner (including the partnership’s assumption of, or taking of property subject to, certain liabilities), may be characterized, in part, as a “disguised sale” of property, rather than as a non-taxable contribution of the property to the partnership. If the merger were characterized, in part, as a “disguised sale” of property by Regency, such disguised sale could result in substantial additional amounts of taxable gain being allocated to the Regency unitholders. ETP and Regency believe that all of the liabilities of Regency that are deemed assumed by ETP in the merger qualify for one or more exceptions to the “disguised sale” rules and intend to take the position that neither ETP nor Regency will recognize any income or gain as a result of the “disguised sale” rules.

Tax Consequences of the Merger to Regency Unitholders

Under the Assets-Over Form, Regency unitholders will be deemed to receive distributions in liquidation of Regency consisting of ETP units. In general, the receipt of ETP units will not result in the recognition of taxable gain or loss to a Regency unitholder. Any receipt of cash by a Regency unitholder (including, as discussed below, a deemed distribution of cash resulting from a net reduction in the amount of nonrecourse liabilities allocated to a Regency unitholder) will result in the recognition of taxable gain if such receipt exceeds the adjusted tax basis in the Regency units surrendered in the merger. The receipt of ETP units may trigger taxable gain under the disguised sale rules of section 707(a)(2)(B) of the Code for a Regency unitholder that contributed property in exchange for Regency units.

As a partner in Regency, a Regency unitholder is entitled to include the nonrecourse liabilities of Regency attributable to its Regency units in the tax basis of its Regency units. As a partner in ETP after the merger, a

 

110


Table of Contents

Regency unitholder will be entitled to include the nonrecourse liabilities of ETP attributable to the ETP units received in the merger in the tax basis of such units received. The nonrecourse liabilities of ETP will include the nonrecourse liabilities of Regency after the merger. The amount of nonrecourse liabilities attributable to a Regency unit or a ETP unit is determined under complex regulations under Section 752 of the Code.

If the nonrecourse liabilities attributable to the ETP units received by a Regency unitholder in the merger exceed the nonrecourse liabilities attributable to the Regency units surrendered by the Regency unitholder in the merger, the Regency unitholder’s tax basis in the ETP units received will be correspondingly higher than the unitholder’s tax basis in the Regency units surrendered. If the nonrecourse liabilities attributable to the ETP units received by a Regency unitholder in the merger are less than the nonrecourse liabilities attributable to the Regency units surrendered by the Regency unitholder in the merger, the Regency unitholder’s tax basis in the ETP units received will be correspondingly lower than the unitholder’s tax basis in the Regency units surrendered. Please read “Material U.S. Federal Income Tax Consequences of the Merger—Tax Basis and Holding Period of the ETP Units Received” below.

Any reduction in liabilities described in the preceding paragraph will be treated as a deemed cash distribution to the Regency unitholder. If the amount of any such deemed distribution of cash to the Regency unitholder exceeds such Regency unitholder’s tax basis in the Regency units surrendered, such Regency unitholder will recognize taxable gain in an amount equal to such excess. While there can be no assurance, ETP and Regency expect that most Regency unitholders will not recognize gain in this manner. However, the application of the rules governing the allocation of nonrecourse liabilities in the context of the merger is complex and subject to uncertainty. There can be no assurance that a Regency unitholder will not recognize gain as a result of the distributions deemed received by such Regency unitholder as a result of a net decrease in the amount of nonrecourse liabilities allocable to such Regency unitholder as a result of the merger. The amount and effect of any gain that may be recognized by an affected Regency unitholder will depend on the affected Regency unitholder’s particular situation, including the ability of the affected Regency unitholder to utilize any suspended passive losses. Depending on these factors, any particular affected Regency unitholder may, or may not, be able to offset all or a portion of any gain recognized. Each Regency unitholder should consult such unitholder’s own tax advisor in analyzing whether the merger causes such unitholder to recognize deemed distributions in excess of the tax basis of Regency units surrendered in the merger.

Tax Basis and Holding Period of the ETP Units Received

A Regency unitholder’s initial tax basis in its Regency units consisted of the amount the Regency unitholder paid for the Regency units plus the Regency unitholder’s share of Regency’s nonrecourse liabilities. That basis has been and will be increased by the Regency unitholder’s share of income and by any increases in the Regency unitholder’s share of nonrecourse liabilities. That basis has been and will be decreased, but not below zero, by distributions, by the Regency unitholder’s share of losses, by any decreases in the Regency unitholder’s share of nonrecourse liabilities and by the Regency unitholder’s share of expenditures that are not deductible in computing taxable income and are not required to be capitalized.

A Regency unitholder’s initial aggregate tax basis in the ETP units the Regency unitholder will receive in the merger will be equal to the Regency unitholder’s adjusted tax basis in the Regency units exchanged therefor, decreased by any basis attributable to the Regency unitholder’s share of Regency’s nonrecourse liabilities and increased by the Regency unitholder’s share of ETP’s nonrecourse liabilities immediately after the merger. In addition, a Regency unitholder’s tax basis in the ETP units received will be increased by the amount of any income or gain recognized by the Regency unitholder pursuant to the transactions contemplated by the merger.

As a result of the Assets-Over Form, a Regency unitholder’s holding period in the ETP units received in the merger will not be determined by reference to its holding period in the Regency units exchanged therefor. Instead, a Regency unitholder’s holding period in the ETP units received in the merger that are attributable to Regency’s capital assets or assets used in its business as defined in Section 1231 of the Code will include

 

111


Table of Contents

Regency’s holding period in those assets. The holding period for ETP units received by a Regency unitholder attributable to other assets of Regency, such as inventory and receivables, will begin on the day following the merger.

Effect of Termination of Regency’s Tax Year at Closing of Merger

Regency uses the year ending December 31 as its taxable year and the accrual method of accounting for U.S. federal income tax purposes. As a result of the merger, Regency’s taxable year will end as of the effective date of the merger, and Regency will be required to file a final U.S. federal income tax return for the taxable year ending upon the effective date of the merger. Each Regency unitholder will receive a Schedule K-1 from Regency for the taxable year ending upon the effective date of the merger and will be required to include in income its share of income, gain, loss and deduction for this period. In addition, a Regency unitholder who has a taxable year ending on a date other than December 31 and after the date the merger is effected must include its share of income, gain, loss and deduction in income for its taxable year, with the result that the Regency unitholder will be required to include in income for its taxable year its share of more than one year of income, gain, loss and deduction from Regency.

Tax Consequences of the Merger to ETP and Its Unitholders

Neither ETP nor its common unitholders will recognize any income or gain, or loss, for federal income tax purposes as a result of the merger other than any gain recognized as a result of decreases in partnership liabilities pursuant to Section 752 of the Code. Each ETP common unitholder’s share of ETP’s nonrecourse liabilities will be recalculated following the merger. Any resulting increase or decrease in a ETP common unitholder’s nonrecourse liabilities will result in a corresponding increase or decrease in such unitholder’s adjusted tax basis in its ETP common units. A reduction in a common unitholder’s share of nonrecourse liabilities would, if such reduction exceeds the unitholder’s tax basis in his or her ETP common units, under certain circumstances, result in the recognition of taxable gain by a ETP common unitholder. While there can be no assurance, ETP does not expect any ETP common unitholders to recognize gain in this manner.

 

112


Table of Contents

MATERIAL U.S. FEDERAL INCOME TAX CONSEQUENCES

OF ETP COMMON UNIT OWNERSHIP

This section is a summary of the material federal income tax consequences that may be relevant to individual citizens or residents of the U.S. owning ETP common units received in the merger and, unless otherwise noted in the following discussion, is the opinion of Latham & Watkins LLP insofar as it relates to legal conclusions with respect to matters of federal income tax law. This section is based upon current provisions of the Code, existing and proposed Treasury Regulations and current administrative rulings and court decisions, all of which are subject to change. Changes in these authorities may cause the tax consequences to vary substantially from the consequences described below. Unless the context otherwise requires, references in this section to ETP include its operating subsidiaries.

The following discussion does not comment on all federal income tax matters affecting ETP or its unitholders and does not describe the application of the alternative minimum tax that may be applicable to certain unitholders. Moreover, the discussion focuses on unitholders who are individual citizens or residents of the United States and has only limited application to corporations, estates, entities treated as partnerships for U.S. federal income tax purposes, trusts, nonresident aliens, U.S. expatriates and former citizens or long-term residents of the United States or other unitholders subject to specialized tax treatment, such as banks, insurance companies and other financial institutions, tax-exempt institutions, foreign persons (including, without limitation, controlled foreign corporations, passive foreign investment companies and non-U.S. persons eligible for the benefits of an applicable income tax treaty with the United States), IRAs, real estate investment trusts (REITs) or mutual funds, dealers in securities or currencies, traders in securities, U.S. persons whose “functional currency” is not the U.S. dollar, persons holding their units as part of a “straddle,” “hedge,” “conversion transaction” or other risk reduction transaction, and persons deemed to sell their units under the constructive sale provisions of the Code. In addition, the discussion only comments, to a limited extent, on state, local, and foreign tax consequences. Accordingly, ETP encourages each prospective unitholder to consult his own tax advisor in analyzing the state, local and foreign tax consequences particular to him of the ownership or disposition of common units and potential changes in applicable laws.

No ruling has been or will be requested from the IRS regarding any matter affecting ETP following the merger or the consequences of owning ETP common units received in the merger. Instead, ETP will rely on opinions of Latham & Watkins LLP. Unlike a ruling, an opinion of counsel represents only that counsel’s best legal judgment and does not bind the IRS or the courts. Accordingly, the opinions and statements made herein may not be sustained by a court if contested by the IRS. Any contest of this sort with the IRS may materially and adversely impact the market for the common units and the prices at which the common units trade. In addition, the costs of any contest with the IRS, principally legal, accounting and related fees, will be borne indirectly by ETP’s unitholders and ETP GP because the costs will reduce the cash available for distribution. Furthermore, the tax treatment of ETP, or of an investment in ETP, may be significantly modified by future legislative or administrative changes or court decisions. Any modifications may or may not be retroactively applied.

All statements as to matters of federal income tax law and legal conclusions with respect thereto, but not as to factual matters, contained in this section, unless otherwise noted, are the opinion of Latham & Watkins LLP and are based on the accuracy of the representations made by ETP.

For the reasons described below, Latham & Watkins LLP has not rendered an opinion with respect to the following specific federal income tax issues: (i) the treatment of a unitholder whose common units are loaned to a short seller to cover a short sale of common units (please read “—Tax Consequences of Common Unit Ownership—Treatment of Short Sales”); (ii) whether ETP’s monthly convention for allocating taxable income and losses is permitted by existing Treasury Regulations (please read “—Disposition of Common Units—Allocations Between Transferors and Transferees”); (iii) whether ETP’s method for taking into account Section 743 adjustments is sustainable in certain cases (please read “—Tax Consequences of Common Unit Ownership—Section 754 Election”); and (iv) whether a Regency common unitholder will be able to utilize

 

113


Table of Contents

suspended passive losses related to its Regency common units to offset income from ETP (please read “—Tax Consequences of Common Unit Ownership—Limitations on Deductibility of Losses” and “—Uniformity of Common Units”).

Partnership Status

A partnership is not a taxable entity and incurs no federal income tax liability. Instead, each partner of a partnership is required to take into account his share of items of income, gain, loss and deduction of the partnership in computing his federal income tax liability, regardless of whether cash distributions are made to him by the partnership. Distributions by a partnership to a partner are generally not taxable to the partnership or the partner, unless the amount of cash distributed to him is in excess of the partner’s adjusted basis in his partnership interest.

Section 7704 of the Code provides that publicly traded partnerships will, as a general rule, be taxed as corporations. However, an exception, referred to as the “Qualifying Income Exception,” exists with respect to publicly traded partnerships of which 90% or more of the gross income for every taxable year consists of “qualifying income.” Qualifying income includes income and gains derived from the exploration, development, mining or production, refining, transportation, storage, processing and marketing of any mineral or natural resource, including coal, timber, crude oil, natural gas and products thereof. Other types of qualifying income include interest (other than from a financial business), dividends, gains from the sale of real property and gains from the sale or other disposition of capital assets held for the production of income that otherwise constitutes qualifying income. ETP estimates that less than 5% of its current gross income is not qualifying income; however, this estimate could change from time to time. Based upon and subject to this estimate, the factual representations made by ETP and ETP GP, and a review of the applicable legal authorities, Latham & Watkins LLP is of the opinion that at least 90% of ETP’s current gross income constitutes qualifying income. The portion of ETP’s income that is qualifying income may change from time to time.

No ruling has been or will be sought from the IRS, and the IRS has made no determination, as to ETP’s status or the status of its operating subsidiaries for federal income tax purposes or whether ETP’s operations generate “qualifying income” under Section 7704 of the Code. Instead, ETP will rely on the opinion of Latham & Watkins LLP on such matters. It is the opinion of Latham & Watkins LLP that, based upon the Code, Treasury Regulations, published revenue rulings and court decisions and the representations described below that:

 

    ETP will be classified as a partnership for federal income tax purposes; and

 

    Each of ETP’s operating subsidiaries will, except as otherwise provided, be disregarded as an entity separate from ETP or will be treated as a partnership for federal income tax purposes.

In rendering its opinion, Latham & Watkins L.L.P. has relied on factual representations made by ETP and ETP GP. The representations upon which Latham & Watkins L.L.P. has relied include:

 

    With the exception of Citrus, LLC and any partnerships or limited liability companies owned directly or indirectly by ETP subsidiaries that are treated as corporations for U.S. federal income tax purposes, neither ETP nor any of its partnership or limited liability company subsidiaries has elected or will elect to be treated as a corporation for federal income tax purposes;

 

    for each taxable year, more than 90% of ETP’s gross income has been and will be income that Latham & Watkins LLP has opined or will opine is “qualifying income” within the meaning of Section 7704(d) of the Code; and

 

    each commodity hedging transaction that ETP treats as resulting in qualifying income has been and will be appropriately identified as a hedging transaction pursuant to applicable Treasury Regulations, and has been and will be associated with oil, gas or products thereof that are held or to be held by ETP in activities that Latham & Watkins LLP has opined or will opine result in qualifying income.

 

114


Table of Contents

ETP believes that these representations have been true in the past and expect that these representations will continue to be true in the future.

If ETP fails to meet the Qualifying Income Exception, other than a failure that is determined by the IRS to be inadvertent and that is cured within a reasonable time after discovery, in which case the IRS may also require ETP to make adjustments with respect to its unitholders or pay other amounts, ETP will be treated as if it had transferred all of its assets, subject to liabilities, to a newly formed corporation, on the first day of the year in which ETP fails to meet the Qualifying Income Exception, in return for stock in that corporation, and then distributed that stock to the unitholders in liquidation of their interests in ETP. This deemed contribution and liquidation should be tax-free to unitholders and ETP so long as, at that time, ETP does not have liabilities in excess of the tax basis of its assets. Thereafter, ETP would be treated as a corporation for federal income tax purposes.

If ETP were treated as an association taxable as a corporation in any taxable year, either as a result of a failure to meet the Qualifying Income Exception or otherwise, its items of income, gain, loss and deduction would be reflected only on its tax return rather than being passed through to its unitholders, and its net income would be taxed to ETP at corporate rates. In addition, any distribution made to a unitholder would be treated as either taxable dividend income, to the extent of ETP’s current or accumulated earnings and profits, or, in the absence of earnings and profits, a nontaxable return of capital, to the extent of the unitholder’s tax basis in his common units, or taxable capital gain, after the unitholder’s tax basis in his common units is reduced to zero. Accordingly, taxation as a corporation would result in a material reduction in a unitholder’s cash flow and after-tax return and thus would likely result in a substantial reduction of the value of the common units.

The discussion below is based on Latham & Watkins LLP’s opinion that ETP will be classified as a partnership for federal income tax purposes.

Limited Partner Status

Unitholders who have become limited partners of ETP will be treated as partners of ETP for federal income tax purposes. Also, unitholders whose common units are held in street name or by a nominee and who have the right to direct the nominee in the exercise of all substantive rights attendant to the ownership of their common units, will be treated as partners of ETP for federal income tax purposes.

A beneficial owner of common units whose units have been transferred to a short seller to complete a short sale would appear to lose his status as a partner with respect to those units for federal income tax purposes. Please read “—Tax Consequences of Common Unit Ownership Treatment of Short Sales.”

Income, gains, losses or deductions would not appear to be reportable by a unitholder who is not a partner for federal income tax purposes, and any cash distributions received by a unitholder who is not a partner for federal income tax purposes would therefore appear to be fully taxable as ordinary income. These holders are urged to consult their own tax advisors with respect to their tax consequences of holding common units in ETP. The references to “unitholders” in the discussion that follows are to persons who are treated as partners in ETP for federal income tax purposes.

Tax Consequences of Common Unit Ownership

Flow-Through of Taxable Income. Subject to the discussion below under “—Entity Level Collections,” ETP will not pay any federal income tax. Instead, each unitholder will be required to report on his income tax return his share of ETP’s income, gains, losses and deductions without regard to whether ETP makes cash distributions to him. Consequently, ETP may allocate income to a unitholder even if he has not received a cash distribution. Each unitholder will be required to include in income his allocable share of ETP’s income, gains, losses and deductions for ETP’s taxable year ending with or within his taxable year. ETP’s taxable year ends on December 31.

 

115


Table of Contents

Treatment of Distributions. Distributions by ETP to a unitholder generally will not be taxable to the unitholder for federal income tax purposes, except to the extent the amount of any such cash distribution exceeds his tax basis in his common units immediately before the distribution. ETP’s cash distributions in excess of a unitholder’s tax basis generally will be considered to be gain from the sale or exchange of the common units, taxable in accordance with the rules described under “—Disposition of Common Units” below. Any reduction in a unitholder’s share of ETP’s liabilities for which no partner, including ETP GP, bears the economic risk of loss, known as “nonrecourse liabilities,” will be treated as a distribution by ETP of cash to that unitholder. To the extent ETP’s distributions cause a unitholder’s “at risk” amount to be less than zero at the end of any taxable year, he must recapture any losses deducted in previous years. Please read “—Limitations on Deductibility of Losses.”

A decrease in a unitholder’s percentage interest in ETP because of ETP’s issuance of additional units will decrease his share of ETP’s nonrecourse liabilities, and thus will result in a corresponding deemed distribution of cash. This deemed distribution may constitute a non-pro rata distribution. A non-pro rata distribution of money or property may result in ordinary income to a unitholder, regardless of his tax basis in his common units, if the distribution reduces the unitholder’s share of ETP’s “unrealized receivables,” including depreciation recapture, depletion recapture and/or substantially appreciated “inventory items,” each as defined in Section 751 of the Code, and collectively, “Section 751 Assets.” To that extent, the unitholder will be treated as having been distributed his proportionate share of the Section 751 Assets and then having exchanged those assets with ETP in return for the non-pro rata portion of the actual distribution made to him. This latter deemed exchange will generally result in the unitholder’s realization of ordinary income, which will equal the excess of (i) the non-pro rata portion of that distribution over (ii) the unitholder’s tax basis (generally zero) for the share of Section 751 Assets deemed relinquished in the exchange.

Basis of Common Units. Please read “Material U.S. Federal Income Tax Consequences of the Merger—Tax Basis and Holding Period of the ETP Units Received” for a discussion of how to determine the initial tax basis of ETP units received in the merger. That basis will be increased by his share of ETP’s income and by any increases in his share of ETP’s nonrecourse liabilities. That basis will be decreased, but not below zero, by distributions from ETP, by the unitholder’s share of ETP’s losses, by any decreases in his share of ETP’s nonrecourse liabilities and by his share of ETP’s expenditures that are not deductible in computing taxable income and are not required to be capitalized. A unitholder will have no share of ETP’s debt that is recourse to ETP GP to the extent of ETP GP’s “net value” as defined in regulations under Section 752 of the Code, but will have a share, generally based on his share of profits, of ETP’s nonrecourse liabilities. Please read “—Disposition of Common Units—Recognition of Gain or Loss.”

Limitations on Deductibility of Losses. The deduction by a unitholder of his share of ETP’s losses will be limited to the tax basis in his units and, in the case of an individual unitholder, estate, trust or corporate unitholder (if more than 50% of the value of the corporate unitholder’s stock is owned directly or indirectly by or for five or fewer individuals or some tax-exempt organizations) to the amount for which the unitholder is considered to be “at risk” with respect to ETP’s activities, if that is less than his tax basis. A common unitholder subject to these limitations must recapture losses deducted in previous years to the extent that distributions cause his at-risk amount to be less than zero at the end of any taxable year. Losses disallowed to a unitholder or recaptured as a result of these limitations will carry forward and will be allowable as a deduction to the extent that his at-risk amount is subsequently increased, provided such losses do not exceed such common unitholder’s tax basis in his common units. Upon the taxable disposition of a common unit, any gain recognized by a unitholder can be offset by losses that were previously suspended by the at-risk limitation but may not be offset by losses suspended by the basis limitation. Any loss previously suspended by the at-risk limitation in excess of the gain recognized upon the taxable disposition of all of a unitholder’s common units would no longer be utilizable.

In general, a unitholder will be at risk to the extent of the tax basis of his units, excluding any portion of that basis attributable to his share of ETP’s nonrecourse liabilities, reduced by (i) any portion of that basis

 

116


Table of Contents

representing amounts otherwise protected against loss because of a guarantee, stop loss agreement or other similar arrangement and (ii) any amount of money he borrows to acquire or hold his units, if the lender of those borrowed funds owns an interest in ETP, is related to the unitholder or can look only to the units for repayment. A unitholder’s at-risk amount will increase or decrease as the tax basis of the unitholder’s units increases or decreases, other than tax basis increases or decreases attributable to increases or decreases in his share of ETP’s nonrecourse liabilities.

In addition to the basis and at-risk limitations on the deductibility of losses, the passive loss limitations generally provide that individuals, estates, trusts and some closely-held corporations and personal service corporations can deduct losses from passive activities, which are generally trade or business activities in which the taxpayer does not materially participate, only to the extent of the taxpayer’s income from those passive activities. The passive loss limitations are applied separately with respect to each publicly traded partnership. Consequently, any passive losses ETP generates will be available to offset only ETP’s passive income generated in the future and will not be available to offset income from other passive activities or investments, including ETP’s investments or a unitholder’s investments in other publicly traded partnerships, or a unitholder’s salary or active business income. Passive losses that are not deductible because they exceed a unitholder’s share of income ETP generates may be deducted in full when he disposes of his entire investment in ETP in a fully taxable transaction with an unrelated party. The passive loss limitations are applied after other applicable limitations on deductions, including the at-risk rules and the basis limitation.

A unitholder’s share of ETP’s net income may be offset by any of such unitholder’s suspended passive losses from ETP, but it may not be offset by any other current or carryover losses from other passive activities, including those attributable to other publicly traded partnerships.

There is no guidance as to whether suspended passive activity losses of Regency units will be available to offset passive activity income that is allocated from ETP after the merger to a former Regency unitholder. The IRS may contend that since ETP is not the same partnership as Regency, the passive loss limitation rules would not allow a former Regency unitholder to utilize such losses until such time as all of the former Regency unitholder’s ETP units are sold. An ETP unitholder may take the position, however, that ETP should be deemed a continuation of Regency for this purpose such that any suspended ETP losses would be available to offset ETP taxable income allocated to such unitholder. Because of the lack of guidance with respect to this issue, Latham & Watkins LLP is unable to opine as to whether suspended passive activity losses arising from Regency activities will be available to offset ETP taxable income allocated to a former Regency unitholder following the merger. If a unitholder has losses with respect to Regency units, it is urged to consult its own tax advisor.

Limitations on Interest Deductions. The deductibility of a non-corporate taxpayer’s “investment interest expense” is generally limited to the amount of that taxpayer’s “net investment income.” Investment interest expense includes:

 

    interest on indebtedness properly allocable to property held for investment;

 

    ETP’s interest expense attributed to portfolio income; and

 

    the portion of interest expense incurred to purchase or carry an interest in a passive activity to the extent attributable to portfolio income.

The computation of a unitholder’s investment interest expense will take into account interest on any margin account borrowing or other loan incurred to purchase or carry a common unit. Net investment income includes gross income from property held for investment and amounts treated as portfolio income under the passive loss rules, less deductible expenses, other than interest, directly connected with the production of investment income, but generally does not include gains attributable to the disposition of property held for investment or qualified dividend income. The IRS has indicated that the net passive income earned by a publicly traded partnership will be treated as investment income to its unitholders for purposes of the investment interest deduction limitation. In addition, the unitholder’s share of ETP’s portfolio income will be treated as investment income.

 

117


Table of Contents

Entity-Level Collections. If ETP or ETP GP are required or elect under applicable law to pay any federal, state, local or foreign income tax on behalf of any unitholder, ETP GP or any former unitholder, ETP is authorized to pay those taxes from ETP’s funds. That payment, if made, will be treated as a distribution of cash to the unitholder on whose behalf the payment was made. If the payment is made on behalf of a person whose identity cannot be determined, ETP is authorized to treat the payment as a distribution to all current unitholders. ETP is authorized to amend its partnership agreement in the manner necessary to maintain uniformity of intrinsic tax characteristics of units and to adjust later distributions, so that after giving effect to these distributions, the priority and characterization of distributions otherwise applicable under ETP’s partnership agreement is maintained as nearly as is practicable. Payments by ETP as described above could give rise to an overpayment of tax on behalf of an individual unitholder, in which event the unitholder would be required to file a claim in order to obtain a credit or refund.

Allocation of Income, Gain, Loss and Deduction. In general, if ETP has a net profit, its items of income, gain, loss and deduction will be allocated amongst its unitholders and ETP GP in accordance with their percentage interests in ETP. At any time that incentive distributions are made to ETP GP, gross income will be allocated to the recipients to the extent of such distributions. If ETP has a net loss, its items of income, gain, loss and deduction will be allocated first among its unitholders in accordance with their percentage interests in ETP to the extent of their positive capital accounts, and thereafter to ETP GP.

Specified items of ETP’s income, gain, loss and deduction will be allocated under Section 704(c) of the Code to account for any difference between the tax basis and fair market value of any property contributed to ETP that exists at the time of such contribution, referred to in this discussion as “Contributed Property.” The effect of these allocations, referred to as “Section 704(c) Allocations,” to a unitholder purchasing common units from ETP in an offering will be essentially the same as if the tax bases of ETP’s assets were equal to their fair market value at the time of such offering. Former Regency unitholders that receive ETP units in the merger will receive the Section 704(c) Allocations that otherwise would have been allocated to Regency pursuant to Section 704(c) of the Code had Regency simply contributed its assets to ETP in exchange for units. Under these rules for example, following the merger in the event that ETP divests itself of certain assets formerly owned by Regency (including through a distribution of such assets), all or a portion of any gain recognized as a result of a divestiture of such assets may be required to be allocated to the former Regency unitholders. In addition, a former Regency unitholder may also be required to recognize its share of Regency’s remaining “built-in gain” upon certain distributions by ETP to that unitholder of other ETP property (other than money) within seven years following the merger. No special distributions will be made to the former Regency unitholders with respect to any tax liability from such transactions.

In the event ETP issues additional common units or engages in certain other transactions in the future, ETP will make “Reverse Section 704(c) Allocations,” similar to the Section 704(c) Allocations described above, to ETP GP and all common unitholders immediately prior to such issuance or other transactions to account for the difference between the “book” basis for purposes of maintaining capital accounts and the fair market value of all property held by ETP at the time of such issuance or future transaction. In addition, items of recapture income will be allocated to the extent possible to the unitholder who was allocated the deduction giving rise to the treatment of that gain as recapture income in order to minimize the recognition of ordinary income by some unitholders. Finally, although ETP does not expect that its operations will result in the creation of negative capital accounts, if negative capital accounts nevertheless result, items of ETP’s income and gain will be allocated in an amount and manner sufficient to eliminate the negative balance as quickly as possible.

An allocation of items of ETP’s income, gain, loss or deduction, other than an allocation required by the Code to eliminate the difference between a partner’s “book” capital account, credited with the fair market value of Contributed Property, and “tax” capital account, credited with the tax basis of Contributed Property, referred to in this discussion as the “Book-Tax Disparity,” will generally be given effect for federal income tax purposes in determining a partner’s share of an item of income, gain, loss or deduction only if the allocation has

 

118


Table of Contents

“substantial economic effect.” In any other case, a partner’s share of an item will be determined on the basis of his interest in ETP, which will be determined by taking into account all the facts and circumstances, including:

 

    his relative contributions to ETP;

 

    the interests of all the partners in profits and losses;

 

    the interest of all the partners in cash flow; and

 

    the rights of all partners to distributions of capital upon liquidation.

Latham & Watkins LLP is of the opinion that, with the exception of the issues described in “—Section 754 Election,” “— Uniformity of Units” and “—Disposition of Common Units—Allocations Between Transferors and Transferees,” allocations under ETP’s partnership agreement will be given effect for federal income tax purposes in determining a partner’s share of an item of income, gain, loss or deduction.

Treatment of Short Sales. A unitholder whose units are loaned to a “short seller” to cover a short sale of units may be considered as having disposed of those units. If so, he would no longer be treated for tax purposes as a partner with respect to those units during the period of the loan and may recognize gain or loss from the disposition. As a result, during this period:

 

    any of ETP’s income, gain, deduction or loss with respect to those common units would not be reportable by the unitholder;

 

    any cash distributions received by the unitholder as to those units would be fully taxable; and

 

    while not entirely free from doubt, all of these distributions would appear to be ordinary income.

Because there is no direct or indirect controlling authority on the issue relating to partnership interests, Latham & Watkins LLP has not rendered an opinion regarding the tax treatment of a unitholder whose common units are loaned to a short seller to cover a short sale of common units; therefore, unitholders desiring to assure their status as partners and avoid the risk of gain recognition from a loan to a short seller are urged to consult a tax advisor to discuss whether it is advisable to modify any applicable brokerage account agreements to prohibit their brokers from borrowing and loaning their units. The IRS previously has announced that it is studying issues relating to the tax treatment of short sales of partnership interests. Please also read “—Disposition of Common Units—Recognition of Gain or Loss.”

Tax Rates. Currently, the highest marginal U.S. federal income tax rate applicable to ordinary income of individuals is 39.6% and the highest marginal U.S. federal income tax rate applicable to long-term capital gains (generally, capital gains on certain assets held for more than twelve months) of individuals is 20%. Such rates are subject to change by new legislation at any time.

In addition, a 3.8% Medicare tax, or NIIT, on certain net investment income earned by individuals, estates and trusts currently applies. For these purposes, net investment income generally includes a unitholder’s allocable share of ETP’s income and gain realized by a unitholder from a sale of units. In the case of an individual, the tax will be imposed on the lesser of (i) the unitholder’s net investment income and (ii) the amount by which the unitholder’s modified adjusted gross income exceeds $250,000 (if the unitholder is married and filing jointly or a surviving spouse), $125,000 (if the unitholder is married and filing separately) or $200,000 (in any other case). In the case of an estate or trust, the tax will be imposed on the lesser of (i) undistributed net investment income and (ii) the excess adjusted gross income over the dollar amount at which the highest income tax bracket applicable to an estate or trust begins. The U.S. Department of the Treasury and the IRS have issued guidance in the form of proposed and final Treasury Regulations regarding the NIIT. Prospective unitholders are urged to consult with their tax advisors as to the impact of the NIIT on an investment in ETP’s common units.

Section 754 Election. ETP has made the election permitted by Section 754 of the Code. That election is irrevocable without the consent of the IRS, unless there is a constructive termination of the partnership. Please

 

119


Table of Contents

read “—Disposition of Common Units—Constructive Termination.” The election generally permits ETP to adjust a common unit purchaser’s tax basis in its assets, which is referred to as the inside basis, under Section 743(b) of the Code to reflect his purchase price. The Section 743(b) adjustment does not apply to a person who purchases common units directly from ETP, and it belongs only to the purchaser and not to other unitholders. For purposes of this discussion, a unitholder’s inside basis in ETP’s assets will be considered to have two components: (i) his share of ETP’s tax basis in its assets, which is referred to as the common basis, and (ii) his Section 743(b) adjustment to that basis.

ETP has adopted the remedial allocation method as to all of its properties. Where the remedial allocation method is adopted, the Treasury Regulations under Section 743 of the Code require a portion of the Section 743(b) adjustment that is attributable to recovery property subject to depreciation under Section 168 of the Code whose book basis is in excess of its tax basis to be depreciated over the remaining cost recovery period for the property’s unamortized Book-Tax Disparity. Under Treasury Regulation Section 1.167(c)-1(a)(6), a Section 743(b) adjustment attributable to property subject to depreciation under Section 167 of the Code, rather than cost recovery deductions under Section 168, is generally required to be depreciated using either the straight-line method or the 150% declining-balance method. Under ETP’s partnership agreement, ETP GP is authorized to take a position to preserve the uniformity of units even if that position is not consistent with these and any other Treasury Regulations. Please read “—Uniformity of Common Units.”

ETP depreciates the portion of a Section 743(b) adjustment attributable to unrealized appreciation in the value of Contributed Property, to the extent of any unamortized Book-Tax Disparity, using a rate of depreciation or amortization derived from the depreciation or amortization method and useful life applied to the property’s unamortized Book-Tax Disparity, or treat that portion as non-amortizable to the extent attributable to property which is not amortizable. This method is consistent with the methods employed by other publicly traded partnerships but is arguably inconsistent with Treasury Regulation Section 1.167(c)-1(a)(6), which is not expected to directly apply to a material portion of ETP’s assets. To the extent this Section 743(b) adjustment is attributable to appreciation in value in excess of the unamortized Book-Tax Disparity, ETP will apply the rules described in the Treasury Regulations and legislative history. If ETP determines that this position cannot reasonably be taken, ETP may take a depreciation or amortization position under which all purchasers acquiring common units in the same month would receive depreciation or amortization, whether attributable to common basis or a Section 743(b) adjustment, based upon the same applicable rate as if they had purchased a direct interest in ETP’s assets. This kind of aggregate approach may result in lower annual depreciation or amortization deductions than would otherwise be allowable to some unitholders. Please read “—Uniformity of Common Units.” A unitholder’s tax basis for his common units is reduced by his share of ETP’s deductions (whether or not such deductions were claimed on an individual’s income tax return) so that any position ETP takes that understates deductions will overstate the unitholder’s basis in his common units, which may cause the unitholder to understate gain or overstate loss on any sale of such units. Please read “—Disposition of Common Units—Recognition of Gain or Loss.” Latham & Watkins LLP is unable to opine as to whether ETP’s method for taking into account Section 743 adjustments is sustainable for property subject to depreciation under Section 167 of the Code or if ETP uses an aggregate approach as described above, as there is no direct or indirect controlling authority addressing the validity of these positions. The IRS may challenge ETP’s position with respect to depreciating or amortizing the Section 743(b) adjustment ETP takes to preserve the uniformity of the units. If such a challenge were sustained, the gain from the sale of units might be increased without the benefit of additional deductions. Please read “— Uniformity of Common Units.”

A Section 754 election is advantageous if the transferee’s tax basis in his common units is higher than the units’ share of the aggregate tax basis of ETP’s assets immediately prior to the transfer. Conversely, a Section 754 election is disadvantageous if the transferee’s tax basis in his common units is lower than those units’ share of the aggregate tax basis of ETP’s assets immediately prior to the transfer. Thus, the fair market value of the units may be affected either favorably or unfavorably by the election. A basis adjustment is required regardless of whether a Section 754 election is made in the case of a transfer of an interest in ETP if ETP has a

 

120


Table of Contents

substantial built-in loss immediately after the transfer, or if ETP distributes property and has a substantial basis reduction. Generally a built-in loss or a basis reduction is substantial if it exceeds $250,000.

The calculations involved in the Section 754 election are complex and will be made on the basis of assumptions as to the value of ETP’s assets and other matters. For example, the allocation of the Section 743(b) adjustment among ETP’s assets must be made in accordance with the Code. The IRS could seek to reallocate some or all of any Section 743(b) adjustment allocated by ETP to its tangible assets to goodwill instead. Goodwill, as an intangible asset, is generally non-amortizable or amortizable over a longer period of time or under a less accelerated method than ETP’s tangible assets. ETP cannot assure you that the determinations it makes will not be successfully challenged by the IRS and that the deductions resulting from them will not be reduced or disallowed altogether. Should the IRS require a different basis adjustment to be made, and should, in ETP’s opinion, the expense of compliance exceed the benefit of the election, ETP may seek permission from the IRS to revoke its Section 754 election. If permission is granted, a subsequent purchaser of common units may be allocated more income than he would have been allocated had the election not been revoked.

Tax Treatment of Operations

Accounting Method and Taxable Year. ETP uses the year ending December 31 as its taxable year and the accrual method of accounting for federal income tax purposes. Each unitholder will be required to include in income his share of ETP’s income, gain, loss and deduction for ETP’s taxable year ending within or with his taxable year. In addition, a unitholder who has a taxable year ending on a date other than December 31 and who disposes of all of his units following the close of ETP’s taxable year but before the close of his taxable year must include his share of ETP’s income, gain, loss and deduction in income for his taxable year, with the result that he will be required to include in his income for his taxable year his share of more than twelve months of ETP’s income, gain, loss and deduction. Please read “— Disposition of Common Units—Allocations Between Transferors and Transferees.”

Tax Basis, Depreciation and Amortization. The tax basis of ETP’s assets will be used for purposes of computing depreciation and cost recovery deductions and, ultimately, gain or loss on the disposition of these assets. The federal income tax burden associated with the difference between the fair market value of ETP’s assets and their tax basis immediately prior to an offering of new units will be borne by ETP’s unitholders holding interests in ETP prior to such offering. Please read “—Tax Consequences of Common Unit Ownership—Allocation of Income, Gain, Loss and Deduction.”

To the extent allowable, ETP may elect to use the depreciation and cost recovery methods, including bonus depreciation to the extent available, that will result in the largest deductions being taken in the early years after assets subject to these allowances are placed in service. Please read “—Uniformity of Units.” Property ETP subsequently acquires or constructs may be depreciated using accelerated methods permitted by the Code.

If ETP disposes of depreciable or depletable property by sale, foreclosure or otherwise, all or a portion of any gain, determined by reference to the amount of depreciation and depletion previously deducted and the nature of the property, may be subject to the recapture rules and taxed as ordinary income rather than capital gain. Similarly, a unitholder who has taken cost recovery or depreciation deductions with respect to property ETP owns will likely be required to recapture some or all of those deductions as ordinary income upon a sale of his interest in ETP. Please read “—Tax Consequences of Common Unit Ownership—Allocation of Income, Gain, Loss and Deduction” and “—Disposition of Common Units Recognition of Gain or Loss.”

The costs ETP incurs in selling its units (called “syndication expenses”) must be capitalized and cannot be deducted currently, ratably or upon its termination. There are uncertainties regarding the classification of costs as organization expenses, which may be amortized by ETP, and as syndication expenses, which may not be amortized by ETP. The underwriting discounts and commissions ETP incurs will be treated as syndication expenses.

 

121


Table of Contents

Coal Income. Section 631 of the Code provides special rules by which gains or losses on the sale of coal may be treated, in whole or in part, as gains or losses from the sale of property used in a trade or business under Section 1231 of the Code. Specifically, if the owner of coal held for more than one year disposes of that coal under a contract by virtue of which the owner retains an economic interest in the coal under Section 631(c) of the Code, the gain or loss realized will be treated under Section 1231 of the Code as gain or loss from property used in a trade or business. Section 1231 gains and losses may be treated as capital gains and losses. Please read “—Sales of Coal Reserves or Timberland.” In computing such gain or loss, the amount realized is reduced by the adjusted depletion basis in the coal, determined as described in “—Coal Depletion.”

For purposes of Section 631(c), the coal generally is deemed to be disposed of on the day on which the coal is mined. Further, Treasury Regulations promulgated under Section 631 provide that advance royalty payments may also be treated as proceeds from sales of coal to which Section 631 applies and, therefore, such payment may be treated as capital gain under Section 1231. However, if the right to mine the related coal expires or terminates under the contract that provides for the payment of advance royalty payments or such right is abandoned before the coal has been mined, ETP may, pursuant to the Treasury regulations, file an amended return that reflects the payments attributable to unmined coal as ordinary income and not as received from the sale of coal under Section 631.

ETP’s royalties from coal leases generally will be treated as proceeds from sales of coal to which Section 631 applies. Accordingly, the difference between the royalties paid to ETP by the lessees and the adjusted depletion basis in the extracted coal generally will be treated as gain from the sale of property used in a trade or business, which may be treated as capital gain under Section 1231. Please read “—Sales of Coal Reserves or Timberland.” ETP’s royalties that do not qualify under Section 631(c) generally will be taxable as ordinary income in the year of sale.

Coal Depletion. In general, ETP is entitled to depletion deductions with respect to coal mined from the underlying mineral property. Subject to the limitations on the deductibility of losses discussed above, ETP generally is entitled to the greater of cost depletion limited to the basis of the property or percentage depletion. The percentage depletion rate for coal is 10%. If Section 631(c) applies to the disposition of the coal, however, ETP is not eligible for percentage depletion. Please read “—Coal Income.”

Depletion deductions ETP claims generally will reduce the tax basis of the underlying mineral property. Depletion deductions can, however, exceed the total tax basis of the mineral property. The excess of ETP’s percentage depletion deductions over the adjusted tax basis of the property at the end of the taxable year is subject to tax preference treatment in computing the alternative minimum tax, the consequences of which are not addressed herein. In addition, a corporate unitholder’s allocable share of the amount allowable as a percentage depletion deduction for any property will be reduced by 20% of the excess, if any, of that partner’s allocable share of the amount of the percentage depletion deductions for the taxable year over the adjusted tax basis of the mineral property as of the close of the taxable year.

Oil and Natural Gas Depletion. Subject to the limitations on deductibility of losses discussed above (please read “—Tax Consequences of Unit Ownership—Limitations on Deductibility of Losses”), unitholders may be entitled to depletion deductions with respect to ETP’s oil and natural gas royalty interests. The deduction is equal to the greater of cost depletion limited to the basis of the property or (if otherwise allowable) percentage depletion.

Percentage depletion is generally available with respect to unitholders who qualify under the independent producer exemption contained in Section 613A(c) of the Code. For this purpose, an independent producer is a person not directly or indirectly involved in the retail sale of oil, natural gas or derivative products or the operation of a major refinery. Percentage depletion is calculated as an amount generally equal to 15% of the unitholder’s gross income from the oil and gas property for the taxable year. A unitholder generally may deduct percentage depletion only to the extent the unitholder’s average daily production of domestic crude oil, or the natural gas equivalent, does not exceed 1,000 barrels. A limitation equal to the lower of 65% of taxable income or 100% of taxable income from the property further limits the deduction for the taxable year.

 

122


Table of Contents

All or a portion of any gain recognized by a unitholder as a result of either the disposition by ETP of some or all of its oil and natural gas interests or the disposition by the unitholder of some or all of his units may be taxed as ordinary income to the extent of recapture of oil and gas depletion.

Although the Code requires each unitholder to compute his own depletion allowance and maintain records of his share of the adjusted tax basis of the underlying property for depletion and other purposes, ETP intends to furnish each of its unitholders with information relating to this computation for federal income tax purposes. Each unitholder, however, remains responsible for calculating his own depletion allowance and maintaining records of his share of the adjusted tax basis of the underlying property for depletion and other purposes.

Timber Income. Section 631 of the Code provides special rules by which gains or losses on the sale of timber may be treated, in whole or in part, as gains or losses from the sale of property used in a trade or business under Section 1231 of the Code. Specifically, if the owner of timber (including a holder of a contract right to cut timber) held for more than one year disposes of that timber under any contract by virtue of which the owner retains an economic interest in the timber under Section 631(b) of the Code, the gain or loss realized will be treated under Section 1231 of the Code as gain or loss from property used in a trade or business. Section 1231 gains and losses may be treated as capital gains and losses. Please read “—Sales of Coal Reserves or Timberland.” In computing such gain or loss, the amount realized is reduced by the adjusted basis in the timber, determined as described in “—Timber Depletion.” For purposes of Section 631(b), the timber generally is deemed to be disposed of on the day on which the timber is cut (which is generally deemed to be the date when, in the ordinary course of business, the quantity of the timber cut is first definitely determined).

Proceeds ETP receives from standing timber sales generally will be treated as sales of timber to which Section 631 applies. Accordingly, the difference between those proceeds and the adjusted basis in the timber sold generally will be treated as gain from the sale of property used in a trade or business, which may be treated as capital gain under Section 1231. Please read “—Sales of Coal Reserves and Timberland.” Gains from sale of timber by ETP that do not qualify under Section 631 generally will be taxable as ordinary income in the year of sale.

Timber Depletion. Timber is subject to cost depletion and is not subject to accelerated cost recovery, depreciation or percentage depletion. Timber depletion is determined with respect to each separate timber account (containing timber located in a timber “block”) and is equal to the product obtained by multiplying the units of timber cut by a fraction, the numerator of which is the aggregate adjusted basis of all timber included in such account and the denominator of which is the total number of timber units in such timber account. The depletion allowance so calculated for the timber cut in a particular period represents the adjusted tax basis of such cut timber for purposes of determining gain or loss on its disposition. The tax basis of the remaining timber in each timber account is reduced by the depletion allowance for cut timber from such account.

Sales of Coal Reserves or Timberland. If any coal reserves or timberland are sold or otherwise disposed of in a taxable transaction, ETP will recognize gain or loss measured by the difference between the amount realized (including the amount of any indebtedness assumed by the purchaser upon such disposition or to which such property is subject) and the adjusted tax basis of the property sold. Generally, the character of any gain or loss recognized upon that disposition will depend upon whether ETP’s coal reserves or the particular tract of timberland sold are held by it:

 

    for sale to customers in the ordinary course of business (i.e., ETP is a “dealer” with respect to that property);

 

    for use in a trade or business within the meaning of Section 1231 of the Code; or

 

    as a capital asset within the meaning of Section 1221 of the Code.

In determining dealer status with respect to coal reserves, timberland and other types of real estate, the courts have identified a number of factors for distinguishing between a particular property held for sale in the

 

123


Table of Contents

ordinary course of business and one held for investment. Any determination must be based on all the facts and circumstances surrounding the particular property and sale in question.

ETP intends to hold its coal reserves and timberland for the purposes of generating cash flow from coal royalties and periodic harvesting and sale of timber and achieving long-term capital appreciation. Although ETP may consider strategic sales of coal reserves and timberland consistent with achieving long-term capital appreciation, ETP does not anticipate frequent sales, nor significant marketing, improvement or subdivision activity in connection with any strategic sales. Thus, ETP GP does not believe that ETP will be viewed as a dealer. In light of the factual nature of this question, however, there is no assurance that ETP’s purposes for holding its properties will not change and that its future activities will not cause it to be a “dealer” in coal reserves or timberland.

If ETP is not a dealer with respect to its coal reserves or its timberland and ETP has held the disposed property for more than a one-year period primarily for use in its trade or business, the character of any gain or loss realized from a disposition of the property will be determined under Section 1231 of the Code. If ETP has not held the property for more than one year at the time of the sale, gain or loss from the sale will be taxable as ordinary income.

A unitholder’s distributive share of any Section 1231 gain or loss generated by ETP will be aggregated with any other gains and losses realized by that unitholder from the disposition of property used in the trade or business, as defined in Section 1231(b) of the Code, and from the involuntary conversion of such properties and of capital assets held in connection with a trade or business or a transaction entered into for profit for the requisite holding period. If a net gain results, all such gains and losses will be long-term capital gains and losses; if a net loss results, all such gains and losses will be ordinary income and losses. Net Section 1231 gains will be treated as ordinary income to the extent of prior net Section 1231 losses of the taxpayer or predecessor taxpayer for the five most recent prior taxable years to the extent such losses have not previously been offset against Section 1231 gains. Losses are deemed recaptured in the chronological order in which they arose.

If ETP is not a dealer with respect to its coal reserves or a particular tract of timberland, and that property is not used in a trade or business, the property will be a “capital asset” within the meaning of Section 1221 of the Code. Gain or loss recognized from the disposition of that property will be taxable as capital gain or loss, and the character of such capital gain or loss as long-term or short-term will be based upon ETP’s holding period in such property at the time of its sale. The requisite holding period for long-term capital gain is more than one year.

Upon a disposition of coal reserves or timberland, a portion of the gain, if any, equal to the lesser of (i) the depletion deductions that reduced the tax basis of the disposed mineral property plus deductible development and mining exploration expenses, or (ii) the amount of gain recognized on the disposition, will be treated as ordinary income to us.

Valuation and Tax Basis of ETP’s Properties. The federal income tax consequences of the ownership and disposition of common units will depend in part on ETP’s estimates of the relative fair market values, and the initial tax bases, of its assets. Although ETP may from time to time consult with professional appraisers regarding valuation matters, ETP will make many of the relative fair market value estimates itself. These estimates and determinations of basis are subject to challenge and will not be binding on the IRS or the courts. If the estimates of fair market value or determination of basis are later found to be incorrect, the character and amount of items of income, gain, loss or deductions previously reported by unitholders might change, and unitholders might be required to adjust their tax liability for prior years and incur interest and penalties with respect to those adjustments.

Disposition of Common Units

Recognition of Gain or Loss. Gain or loss will be recognized on a sale of common units equal to the difference between the amount realized and the unitholder’s tax basis for the units sold. A unitholder’s amount

 

124


Table of Contents

realized will be measured by the sum of the cash or the fair market value of other property received by him plus his share of ETP’s nonrecourse liabilities. Because the amount realized includes a unitholder’s share of ETP’s nonrecourse liabilities, the gain recognized on the sale of units could result in a tax liability in excess of any cash received from the sale.

Prior distributions from ETP that in the aggregate were in excess of cumulative net taxable income for a common unit and, therefore, decreased a unitholder’s tax basis in that common unit will, in effect, become taxable income to the extent the common unit is sold at a price greater than the unitholder’s tax basis in that common unit, even if the price received is less than his original cost.

Except as noted below, gain or loss recognized by a unitholder, other than a “dealer” in units, on the sale or exchange of a unit will generally be taxable as capital gain or loss. Capital gain recognized by an individual on the sale of common units held for more than twelve months will generally be taxed at the U.S. federal income tax rate applicable to long-term capital gains. However, a portion of this gain or loss, which will likely be substantial, will be separately computed and taxed as ordinary income or loss under Section 751 of the Code to the extent attributable to assets giving rise to depreciation recapture, depletion recapture or other “unrealized receivables” or to “inventory items” ETP owns. The term “unrealized receivables” includes potential recapture items, including depreciation and depletion recapture. Ordinary income attributable to unrealized receivables and inventory items may exceed net taxable gain realized upon the sale of a common unit and may be recognized even if there is a net taxable loss realized on the sale of a unit. Thus, a unitholder may recognize both ordinary income and a capital loss upon a sale of units. Capital losses may offset capital gains and no more than $3,000 of ordinary income, in the case of individuals, and may only be used to offset capital gains in the case of corporations. Both ordinary income and capital gain recognized on a sale of units may be subject to the NIIT in certain circumstances. Please read “—Tax Consequences of Common Unit Ownership—Tax Rates.”

The IRS has ruled that a partner who acquires interests in a partnership in separate transactions must combine those interests and maintain a single adjusted tax basis for all those interests. Upon a sale or other disposition of less than all of those interests, a portion of that tax basis must be allocated to the interests sold using an “equitable apportionment” method, which generally means that the tax basis allocated to the interest sold equals an amount that bears the same relation to the partner’s tax basis in his entire interest in the partnership as the value of the interest sold bears to the value of the partner’s entire interest in the partnership. Treasury Regulations under Section 1223 of the Code allow a selling unitholder who can identify common units transferred with an ascertainable holding period to elect to use the actual holding period of the common units transferred. Thus, according to the ruling discussed above, a unitholder will be unable to select high or low basis common units to sell as would be the case with corporate stock, but, according to the Treasury Regulations, may designate specific common units sold for purposes of determining the holding period of common units transferred. A unitholder electing to use the actual holding period of common units transferred must consistently use that identification method for all subsequent sales or exchanges of common units. A unitholder considering the purchase of additional common units or a sale of common units purchased in separate transactions is urged to consult his tax advisor as to the possible consequences of this ruling and application of the Treasury Regulations.

Specific provisions of the Code affect the taxation of some financial products and securities, including partnership interests, by treating a taxpayer as having sold an “appreciated” partnership interest, one in which gain would be recognized if it were sold, assigned or terminated at its fair market value, if the taxpayer or related persons enter(s) into:

 

    a short sale;

 

    an offsetting notional principal contract; or

 

    a futures or forward contract;

in each case, with respect to the partnership interest or substantially identical property.

 

125


Table of Contents

Moreover, if a taxpayer has previously entered into a short sale, an offsetting notional principal contract or a futures or forward contract with respect to the partnership interest, the taxpayer will be treated as having sold that position if the taxpayer or a related person then acquires the partnership interest or substantially identical property. The Secretary of the Treasury is also authorized to issue regulations that treat a taxpayer that enters into transactions or positions that have substantially the same effect as the preceding transactions as having constructively sold the financial position.

Allocations Between Transferors and Transferees. In general, ETP’s taxable income and losses will be determined annually, will be prorated on a monthly basis and will be subsequently apportioned among the unitholders in proportion to the number of units owned by each of them as of the opening of the applicable exchange on the first business day of the month, which is referred to as the “Allocation Date.” However, gain or loss realized on a sale or other disposition of ETP’s assets other than in the ordinary course of business will be allocated among the unitholders on the Allocation Date in the month in which that gain or loss is recognized. As a result, a unitholder transferring units may be allocated income, gain, loss and deduction realized after the date of transfer.

Although simplifying conventions are contemplated by the Code and most publicly traded partnerships use similar simplifying conventions, the use of this method may not be permitted under existing Treasury Regulations as there is no direct or indirect controlling authority on this issue. The U.S. Department of the Treasury and the IRS have issued proposed Treasury Regulations that provide a safe harbor pursuant to which a publicly traded partnership may use a similar monthly simplifying convention to allocate tax items among transferor and transferee unitholders, although such tax items must be prorated on a daily basis. Existing publicly traded partnerships are entitled to rely on these proposed Treasury Regulations; however, they are not binding on the IRS and are subject to change until final Treasury Regulations are issued. Accordingly, Latham & Watkins LLP is unable to opine on the validity of this method of allocating income and deductions between transferor and transferee unitholders because the issue has not been finally resolved by the IRS or the courts. If this method is not allowed under the Treasury Regulations or only applies to transfers of less than all of the unitholder’s interest, ETP’s taxable income or losses might be reallocated among the unitholders. ETP is authorized to revise its method of allocation between transferor and transferee unitholders, as well as unitholders whose interests vary during a taxable year, to conform to a method permitted under future Treasury Regulations.

A unitholder who owns units at any time during a quarter and who disposes of them prior to the record date set for a cash distribution for that quarter will be allocated items of ETP’s income, gain, loss and deductions attributable to that quarter but will not be entitled to receive that cash distribution.

Notification Requirements. A unitholder who sells any of his common units generally is required to notify ETP in writing of that sale within 30 days after the sale (or, if earlier, January 15 of the year following the sale). A purchaser of units who purchases units from another unitholder is also generally required to notify ETP in writing of that purchase within 30 days after the purchase. Upon receiving such notifications, ETP is required to notify the IRS of that transaction and to furnish specified information to the transferor and transferee. Failure to notify ETP of a purchase may, in some cases, lead to the imposition of penalties. However, these reporting requirements do not apply to a sale by an individual who is a citizen of the United States and who effects the sale or exchange through a broker who will satisfy such requirements.

Constructive Termination. ETP will be considered to have technically terminated for federal income tax purposes if there is a sale or exchange of 50 percent or more of the total interests in its capital and profits within a twelve-month period. For purposes of determining whether the 50 percent threshold has been met, multiple sales of the same unit will be counted only once. While ETP would continue its existence as a Delaware limited partnership, ETP’s technical termination would, among other things, result in the closing of its taxable year for all unitholders, which would result in ETP filing two tax returns (and our unitholders could receive two Schedules K-1 if relief was not available, as described below) for one fiscal year. ETP’s termination could also result in a significant deferral of depreciation deductions allowable in computing its taxable income. In the case

 

126


Table of Contents

of a unitholder reporting on a taxable year other than a calendar year, the closing of ETP’s taxable year may also result in more than twelve months of ETP’s taxable income or loss being includable in his taxable income for the year of termination. ETP’s termination currently would not affect its classification as a partnership for federal income tax purposes, but instead, it would be treated as a new partnership for federal income tax purposes. If treated as a new partnership, ETP must make new tax elections, including a new election under Section 754 of the Code, and could be subject to penalties if it is unable to determine that a technical termination occurred. The IRS has announced a relief procedure whereby if a publicly traded partnership that has technically terminated requests and the IRS grants special relief, among other things, the partnership may be permitted to provide only a single Schedule K-1 to unitholders for the tax years in which the termination occurs.

Uniformity of Common Units

Because ETP cannot match transferors and transferees of common units, ETP must maintain uniformity of the economic and tax characteristics of the common units to a purchaser of these units. In the absence of uniformity, ETP may be unable to completely comply with a number of federal income tax requirements, both statutory and regulatory. A lack of uniformity can result from a literal application of Treasury Regulation Section 1.167(c)-1(a)(6). Any non-uniformity could have a negative impact on the value of the common units. Please read “—Tax Consequences of Common Unit Ownership—Section 754 Election.”

ETP takes into account the portion of a Section 743(b) adjustment attributable to unrealized appreciation in the value of Contributed Property, to the extent of any unamortized Book-Tax Disparity, using a rate of depreciation or amortization derived from the depreciation or amortization method and useful life applied to the property’s unamortized Book-Tax Disparity, or treating that portion as non-amortizable to the extent attributable to property the common basis of which is not amortizable, consistent with the Treasury Regulations under Section 743 of the Code, even though that position may be inconsistent with Treasury Regulation Section 1.167(c)-1(a)(6), which is not expected to directly apply to a material portion of ETP’s assets. Please read “—Tax Consequences of Common Unit Ownership—Section 754 Election.” To the extent that the Section 743(b) adjustment is attributable to appreciation in value in excess of the unamortized Book-Tax Disparity, ETP will apply the rules described in the Treasury Regulations and legislative history. If ETP determines that this position cannot reasonably be taken, ETP may adopt a depreciation and amortization position under which all purchasers acquiring common units in the same month would receive depreciation and amortization deductions, whether attributable to a common basis or Section 743(b) adjustment, based upon the same applicable methods and lives as if they had purchased a direct interest in ETP’s property. If this position is adopted, it may result in lower annual depreciation and amortization deductions than would otherwise be allowable to some unitholders and risk the loss of depreciation and amortization deductions not taken in the year that these deductions are otherwise allowable. This position will not be adopted if ETP determines that the loss of depreciation and amortization deductions will have a material adverse effect on the unitholders. If ETP chooses not to utilize this aggregate method, ETP may use any other reasonable depreciation and amortization method to preserve the uniformity of the intrinsic tax characteristics of any units that would not have a material adverse effect on the unitholders. In either case, and as stated above under “—Tax Consequences of Common Unit Ownership—Section 754 Election,” Latham & Watkins LLP has not rendered an opinion with respect to these methods. Moreover, the IRS may challenge any method of depreciating the Section 743(b) adjustment described in this paragraph. If this challenge were sustained, the uniformity of common units might be affected, and the gain from the sale of units might be increased without the benefit of additional deductions. Please read “—Disposition of Common Units—Recognition of Gain or Loss.”

Tax-Exempt Organizations and Other Investors

Ownership of common units by employee benefit plans, other tax-exempt organizations, non-resident aliens, foreign corporations and other non-U.S. persons raises issues unique to those investors and, as described below to a limited extent, may have substantially adverse tax consequences to them. If you are a tax-exempt entity or a non-U.S. person, you should consult your tax advisor before investing in ETP’s common units.

 

127


Table of Contents

Employee benefit plans and most other organizations exempt from federal income tax, including individual retirement accounts and other retirement plans, are subject to federal income tax on unrelated business taxable income. Virtually all of ETP’s income allocated to a unitholder that is a tax-exempt organization will be unrelated business taxable income and will be taxable to it.

Non-resident aliens and foreign corporations, trusts or estates that own common units will be considered to be engaged in business in the United States because of the ownership of units. As a consequence, they will be required to file federal tax returns to report their share of ETP’s income, gain, loss or deduction and pay federal income tax at regular rates on their share of ETP’s net income or gain.

Moreover, under rules applicable to publicly traded partnerships, ETP’s quarterly distribution to foreign unitholders will be subject to withholding, at the highest applicable effective tax rate. Each foreign unitholder must obtain a taxpayer identification number from the IRS and submit that number to ETP’s transfer agent on a Form W-8BEN, W-8BEN-E or applicable substitute form in order to obtain credit for these withholding taxes. A change in applicable law may require ETP to change these procedures.

In addition, because a foreign corporation that owns common units will be treated as engaged in a U.S. trade or business, that corporation may be subject to the U.S. branch profits tax at a rate of 30%, in addition to regular federal income tax, on its share of ETP’s earnings and profits, as adjusted for changes in the foreign corporation’s “U.S. net equity,” that is effectively connected with the conduct of a U.S. trade or business. That tax may be reduced or eliminated by an income tax treaty between the United States and the country in which the foreign corporate unitholder is a “qualified resident.” In addition, this type of unitholder is subject to special information reporting requirements under Section 6038C of the Code.

A foreign unitholder who sells or otherwise disposes of a common unit will be subject to federal income tax on gain realized from the sale or disposition of that unit to the extent the gain is effectively connected with a U.S. trade or business of the foreign unitholder. Under a ruling published by the IRS interpreting the scope of “effectively connected income,” a foreign unitholder would be considered to be engaged in a trade or business in the United States by virtue of the U.S. activities of the partnership, and part or all of that unitholder’s gain would be effectively connected with that unitholder’s indirect U.S. trade or business. Moreover, under the Foreign Investment in Real Property Tax Act, a foreign common unitholder generally will be subject to federal income tax upon the sale or disposition of a common unit if (i) he owned (directly or constructively applying certain attribution rules) more than 5% of ETP’s common units at any time during the five-year period ending on the date of such disposition and (ii) 50% or more of the fair market value of all of ETP’s assets consisted of U.S. real property interests at any time during the shorter of the period during which such unitholder held the common units or the 5-year period ending on the date of disposition. Currently, more than 50% of ETP’s assets consist of U.S. real property interests and ETP does not expect that to change in the foreseeable future. Therefore, foreign unitholders may be subject to federal income tax on gain from the sale or disposition of their units. Recent changes in law may affect certain foreign unitholders. Please read “—Administrative Matters—Additional Withholding Requirements.”

Administrative Matters

Information Returns and Audit Procedures. ETP intends to furnish to each unitholder, within 90 days after the close of each calendar year, specific tax information, including a Schedule K-1, which describes his share of ETP’s income, gain, loss and deduction for ETP’s preceding taxable year. In preparing this information, which will not be reviewed by counsel, ETP will take various accounting and reporting positions, some of which have been mentioned earlier, to determine each unitholder’s share of income, gain, loss and deduction. ETP cannot assure you that those positions will yield a result that conforms to the requirements of the Code, Treasury Regulations or administrative interpretations of the IRS. Neither ETP nor Latham & Watkins LLP can assure prospective unitholders that the IRS will not successfully contend in court that those positions are impermissible. Any challenge by the IRS could negatively affect the value of the common units.

 

128


Table of Contents

The IRS may audit ETP’s federal income tax information returns. Adjustments resulting from an IRS audit may require each unitholder to adjust a prior year’s tax liability, and possibly may result in an audit of his return. Any audit of a unitholder’s return could result in adjustments not related to ETP’s returns as well as those related to ETP’s returns.

Partnerships generally are treated as separate entities for purposes of federal tax audits, judicial review of administrative adjustments by the IRS and tax settlement proceedings. The tax treatment of partnership items of income, gain, loss and deduction are determined in a partnership proceeding rather than in separate proceedings with the partners. The Code requires that one partner be designated as the “Tax Matters Partner” for these purposes. ETP’s partnership agreement names ETP GP as ETP’s Tax Matters Partner.

The Tax Matters Partner has made and will make some elections on ETP’s behalf and on behalf of unitholders. In addition, the Tax Matters Partner can extend the statute of limitations for assessment of tax deficiencies against unitholders for items in ETP’s returns. The Tax Matters Partner may bind a unitholder with less than a 1% profits interest in ETP to a settlement with the IRS unless a statement is timely filed with the IRS in accordance with applicable Treasury Regulations, either (i) to deny that authority to the Tax Matters Partner or (ii) to become a member of a notice group (generally, a group of unitholders with a 5% or more profits interest in ETP that has requested treatment as a notice partner). The Tax Matters Partner may seek judicial review, by which all the unitholders are bound, of a final partnership administrative adjustment and, if the Tax Matters Partner fails to seek judicial review, judicial review may be sought by any unitholder having at least a 1% interest in profits or by any group of unitholders having in the aggregate at least a 5% interest in profits. However, only one action for judicial review will go forward, and each unitholder with an interest in the outcome may participate.

A unitholder must file a statement with the IRS identifying the treatment of any item on his federal income tax return that is not consistent with the treatment of the item on ETP’s return. Intentional or negligent disregard of this consistency requirement may subject a unitholder to substantial penalties.

Additional Withholding Requirements. Withholding taxes may apply to certain types of payments made to “foreign financial institutions” (as specially defined in the Code) and certain other non-U.S. entities. Specifically, a 30% withholding tax may be imposed on interest, dividends and other fixed or determinable annual or periodical gains, profits and income from sources within the United States (“FDAP Income”), or gross proceeds from the sale or other disposition of any property of a type which can produce interest or dividends from sources within the United States (“Gross Proceeds”) paid to a foreign financial institution or to a “non-financial foreign entity” (as specially defined in the Code), unless (i) the foreign financial institution undertakes certain diligence and reporting, (ii) the non-financial foreign entity either certifies it does not have any substantial U.S. owners or furnishes identifying information regarding each substantial U.S. owner or (iii) the foreign financial institution or non-financial foreign entity otherwise qualifies for an exemption from these rules. If the payee is a foreign financial institution and is subject to the diligence and reporting requirements in clause (i) above, it must enter into an agreement with the U.S. Treasury requiring, among other things, that it undertake to identify accounts held by certain U.S. persons or U.S.-owned foreign entities, annually report certain information about such accounts, and withhold 30% on payments to noncompliant foreign financial institutions and certain other account holders. Foreign financial institutions located in jurisdictions that have an intergovernmental agreement with the United States governing these requirements may be subject to different rules.

These rules generally will apply to payments of FDAP Income and will apply to payments of relevant Gross Proceeds made on or after January 1, 2017. Thus, to the extent ETP has FDAP Income or has Gross Proceeds after this date that is not treated as effectively connected with a U.S. trade or business (please read “— Tax-Exempt Organizations and Other Investors”), unitholders who are foreign financial institutions or certain other non-US entities may be subject to withholding on distributions they receive from ETP, or their distributive share of ETP’s income, pursuant to the rules described above.

 

129


Table of Contents

Prospective investors should consult their own tax advisors regarding the potential application of these withholding provisions to their investment in ETP’s common units.

Nominee Reporting. Persons who hold an interest in ETP as a nominee for another person are required to furnish to ETP:

 

    the name, address and taxpayer identification number of the beneficial owner and the nominee;

 

    whether the beneficial owner is:

 

    a person that is not a U.S. person;

 

    a foreign government, an international organization or any wholly owned agency or instrumentality of either of the foregoing; or

 

    a tax-exempt entity;

 

    the amount and description of units held, acquired or transferred for the beneficial owner; and

 

    specific information including the dates of acquisitions and transfers, means of acquisitions and transfers, and acquisition cost for purchases, as well as the amount of net proceeds from dispositions.

Brokers and financial institutions are required to furnish additional information, including whether they are U.S. persons and specific information on units they acquire, hold or transfer for their own account. A penalty per failure, which is generally capped at a maximum penalty per calendar year and the amount of which is adjusted for inflation each year, is imposed by the Code for failure to report that information to ETP. The nominee is required to supply the beneficial owner of the units with the information furnished to ETP.

Accuracy-Related Penalties. An additional tax equal to 20% of the amount of any portion of an underpayment of tax that is attributable to one or more specified causes, including negligence or disregard of rules or regulations, substantial understatements of income tax and substantial valuation misstatements, is imposed by the Code. No penalty will be imposed, however, for any portion of an underpayment if it is shown that there was a reasonable cause for that portion and that the taxpayer acted in good faith regarding that portion.

For individuals, a substantial understatement of income tax in any taxable year exists if the amount of the understatement exceeds the greater of 10% of the tax required to be shown on the return for the taxable year or $5,000 ($10,000 for most corporations). The amount of any understatement subject to penalty generally is reduced if any portion is attributable to a position adopted on the return:

 

    for which there is, or was, “substantial authority”; or

 

    as to which there is a reasonable basis and the pertinent facts of that position are disclosed on the return.

If any item of income, gain, loss or deduction included in the distributive shares of unitholders might result in that kind of an “understatement” of income tax for which no “substantial authority” exists, ETP must disclose the pertinent facts on ETP’s return. In addition, ETP will make a reasonable effort to furnish sufficient information for unitholders to make adequate disclosure on their returns and to take other actions as may be appropriate to permit unitholders to avoid liability for this penalty. More stringent rules apply to “tax shelters,” which ETP does not believe includes ETP, or any of its investments, plans or arrangements.

A substantial valuation misstatement exists if (i) the value of any property, or the adjusted basis of any property, claimed on a tax return is 150% or more of the amount determined to be the correct amount of the valuation or adjusted basis, (ii) the price for any property or services (or for the use of property) claimed on any such return with respect to any transaction between persons described in Section 482 of the Code is 200% or more (or 50% or less) of the amount determined under Section 482 to be the correct amount of such price, or

 

130


Table of Contents

(iii) the net Code Section 482 transfer price adjustment for the taxable year exceeds the lesser of $5 million or 10% of the taxpayer’s gross receipts. No penalty is imposed unless the portion of the underpayment attributable to a substantial valuation misstatement exceeds $5,000 ($10,000 for most corporations). If the valuation claimed on a return is 200% or more than the correct valuation or certain other thresholds are met, the penalty imposed increases to 40%. ETP does not anticipate making any valuation misstatements.

In addition, the 20% accuracy-related penalty also applies to any portion of an underpayment of tax that is attributable to transactions lacking economic substance. To the extent that such transactions are not disclosed, the penalty imposed is increased to 40%. Additionally, there is no reasonable cause defense to the imposition of this penalty to such transactions.

Reportable Transactions

If ETP were to engage in a “reportable transaction,” it (and possibly you and others) would be required to make a detailed disclosure of the transaction to the IRS. A transaction may be a reportable transaction based upon any of several factors, including the fact that it is a type of tax avoidance transaction publicly identified by the IRS as a “listed transaction” or that it produces certain kinds of losses for partnerships, individuals, S corporations and trusts in excess of $2 million in any single year, or $4 million in a combination of six successive tax years (beginning with the tax year the transactions are entered into). ETP’s participation in a reportable transaction could increase the likelihood that ETP’s federal income tax information return (and possibly your tax return) would be audited by the IRS. Please read “—Administrative Matters—Information Returns and Audit Procedures.”

Moreover, if ETP were to participate in a reportable transaction with a significant purpose to avoid or evade tax, or in any listed transaction, you may be subject to the following additional consequences:

 

    accuracy-related penalties with a broader scope, significantly narrower exceptions, and potentially greater amounts than described above at “—Administrative Matters—Accuracy-Related Penalties;”

 

    for those persons otherwise entitled to deduct interest on federal tax deficiencies, non-deductibility of interest on any resulting tax liability; and

 

    in the case of a listed transaction, an extended statute of limitations.

ETP does not expect to engage in any “reportable transactions.”

Legislative Developments

The present federal income tax treatment of publicly traded partnerships, including ETP, or an investment in ETP’s common units may be modified by administrative, legislative or judicial interpretation at any time. For example, from time to time, members of Congress and the President propose and consider substantive changes to the existing federal income tax laws that affect publicly traded partnerships, including the elimination of partnership tax treatment for publicly traded partnerships. Any modification to the federal income tax laws and interpretations thereof may or may not be retroactively applied and could make it more difficult or impossible to meet the exception for ETP to be treated as a partnership for federal income tax purposes. Please read “—Partnership Status.” ETP is unable to predict whether any such changes will ultimately be enacted. However, it is possible that a change in law could affect ETP, and any such changes could negatively impact the value of an investment in its common units.

State, Local, Foreign and Other Tax Considerations

In addition to federal income taxes, you likely will be subject to other taxes, such as state, local and foreign income taxes, unincorporated business taxes, and estate, inheritance or intangible taxes that may be imposed by

 

131


Table of Contents

the various jurisdictions in which ETP does business or owns property or in which you are a resident. Although an analysis of those various taxes is not presented here, each prospective unitholder should consider their potential impact on his investment in ETP. ETP currently owns property and does business in a number of states. Many of these states impose a personal income tax on individuals; certain of these states also impose an income tax on corporations and other entities. ETP may also own property or do business in other jurisdictions in the future. Although you may not be required to file a return and pay taxes in some jurisdictions because your income from that jurisdiction falls below the filing and payment requirement, you will be required to file income tax returns and to pay income taxes in many of these jurisdictions in which ETP does business or owns property and may be subject to penalties for failure to comply with those requirements. In some jurisdictions, tax losses may not produce a tax benefit in the year incurred and may not be available to offset income in subsequent taxable years. Some of the jurisdictions may require ETP, or ETP may elect, to withhold a percentage of income from amounts to be distributed to a unitholder who is not a resident of the jurisdiction. Withholding, the amount of which may be greater or less than a particular unitholder’s income tax liability to the jurisdiction, generally does not relieve a nonresident unitholder from the obligation to file an income tax return. Amounts withheld will be treated as if distributed to unitholders for purposes of determining the amounts distributed by ETP. Please read “—Tax Consequences of Common Unit Ownership—Entity-Level Collections.” Based on current law and ETP’s estimate of ETP’s future operations, ETP GP anticipates that any amounts required to be withheld will not be material.

It is the responsibility of each unitholder to investigate the legal and tax consequences, under the laws of pertinent states, localities and foreign jurisdictions, of his investment in ETP. Accordingly, each prospective unitholder is urged to consult, and depend upon, his tax counsel or other advisor with regard to those matters. Further, it is the responsibility of each unitholder to file all state, local and foreign, as well as federal, tax returns that may be required of him. Latham & Watkins LLP has not rendered an opinion on the state, local, alternative minimum or foreign tax consequences of an investment in ETP.

 

132


Table of Contents

DESCRIPTION OF ETP COMMON UNITS

ETP common units represent limited partner interests in ETP. ETP common units entitle the holders to participate in partnership distributions and to exercise the rights and privileges available to limited partners under the ETP partnership agreement.

Where Common Units Are Traded

ETP’s outstanding common units are listed on the NYSE under the symbol “ETP.” The common units received by Regency unitholders in the merger will also be listed on the NYSE.

Quarterly Distributions

The ETP partnership agreement requires that ETP distribute 100% of its “Available Cash” (as defined in the ETP partnership agreement) to its partners within 45 days following the end of each quarter. Available Cash consists generally of all of ETP’s cash on hand less the amount of cash reserves that are necessary or appropriate in the reasonable discretion of ETP GP to provide for the proper conduct of the business, comply with applicable law or any debt agreement and provide funds for distributions to unitholders and ETP GP in respect of any one or more of the next four quarters plus all cash on hand on the date of determination of available cash for the quarter resulting from working capital borrowings made after the end of the quarter. Please see “Comparison of Rights of ETP Unitholders and Regency Unitholders—Distributions of Available Cash” for a further discussion of ETP’s quarterly distributions.

Transfer Agent and Registrar

ETP’s transfer agent and registrar for the common units is American Stock Transfer & Trust Company.

Summary of Partnership Agreement

A summary of the important provisions of the ETP partnership agreement is included in the reports filed with the SEC, particularly ETP’s Form S-3 filed on October 3, 2014, and under the caption “Comparison of the Rights of ETP Unitholders and Regency Unitholders” in this proxy statement/prospectus.

 

133


Table of Contents

COMPARISON OF RIGHTS OF ETP UNITHOLDERS AND REGENCY UNITHOLDERS

The rights of ETP unitholders are currently governed by ETP’s Second Amended and Restated Agreement of Limited Partnership, as amended, and the Delaware LP Act. The rights of Regency’s unitholders are currently governed by Regency’s Amended and Restated Agreement of Limited Partnership, as amended, (the “Regency partnership agreement”), and the Delaware LP Act. If the merger is completed, the rights of Regency unitholders will be governed by the ETP partnership agreement and the Delaware LP Act.

There are many differences between the rights of ETP unitholders and the rights of Regency unitholders. Some of these, such as distribution and voting rights, are significant. The following description summarizes the material differences that may affect the rights of ETP common unitholders and Regency common unitholders but does not purport to be a complete statement of all those differences, or a complete description of the specific provisions referred to in this summary. The identification of specific differences is not intended to indicate that other equally significant or more significant differences do not exist. Regency unitholders should read carefully the relevant provisions of the ETP partnership agreement and the Regency partnership agreement. Copies of the documents referred to in this summary may be obtained as described under “Where You Can Find More Information.”

Purpose

 

Regency

  

ETP

Regency’s stated purpose is to engage in any business activities that are approved by its general partner. Regency’s general partner, however, may not cause Regency to engage in any business activities that it determines would cause Regency to be treated as a corporation for federal income tax purposes.    ETP’s stated purpose is to serve as the limited partner of Heritage ETC, L.P. a Delaware limited partnership, and any successors thereto (the “Operating Partnership”), to engage in any business activities that the Operating Partnership is permitted to engage in and to engage in any business activities that are approved by its general partner.

Outstanding Units

 

Regency

  

ETP

As of March 24, 2015, Regency had outstanding (a) approximately 411,707,950 common units, (b) 6,274,483 Class F units and (c) 1,912,569 Series A units.

 

The Class F units will convert automatically on a one-for-one basis into common units on the first business day after the record date for distributions in respect of the quarter ending March 31, 2015.

 

The Series A units are convertible by the holders at any time into a number of Regency common units at the then-applicable conversion price set forth in the Regency partnership agreement. As of December 31, 2014, the Series A units were convertible into an aggregate 2,064,805 common units.

  

As of March 24, 2015, ETP had outstanding (a) approximately 327,004,350 common units, (b) 8,853,832 Class E units, (c) 90,706,000 Class G units, (d) 81,001,069 Class H units and (e) 100 Class I units.

 

The Class E units, Class G units, Class H units and Class I units are not convertible into ETP common units and do not have any other redemption or conversion rights.

 

134


Table of Contents

Issuance of Additional Securities

 

Regency

  

ETP

The Regency partnership agreement authorizes Regency to issue an unlimited number of additional partnership securities for the consideration and on the terms and conditions determined by the general partner without the approval of the unitholders.

 

It is possible that Regency will fund acquisitions through the issuance of additional common units or other partnership securities. Holders of any additional common units it issues will be entitled to share equally with the then-existing holders of common units in distributions of available cash. In addition, the issuance of additional common units or other partnership securities may dilute the value of the interests of the then-existing holders of common units in Regency’s net assets.

 

In accordance with Delaware law and the provisions of the Regency partnership agreement, Regency may also issue additional partnership securities that, as determined by the general partner, may have special voting rights to which the common units are not entitled. The Regency partnership agreement restricts Regency’s ability to issue any securities senior to or on parity with the Series A units with respect to distributions on such securities and distributions upon liquidation, except that Regency may issue parity securities up to an amount equal to 10% (at face value) of the lowest market capitalization of the common units as measured over the trailing 30 day period prior to issuance. However, the Regency partnership agreement does not prohibit the issuance of equity securities that may effectively rank senior to the common units.

  

The ETP partnership agreement authorizes ETP to issue an unlimited number of additional limited partner interests and other equity securities for the consideration and on the terms and conditions established by the general partner in its sole discretion without the approval of any limited partners. Any such additional partnership securities may be senior to the common units.

 

It is possible that ETP will fund acquisitions through the issuance of additional common units or other equity securities. Holders of any additional common units issued by ETP will be entitled to share equally with the then-existing holders of common units in distributions of available cash. In addition, the issuance of additional partnership interests may dilute the value of the interests of the then-existing holders of common units in ETP’s net assets.

 

In accordance with Delaware law and the provisions of the ETP partnership agreement, ETP may also issue additional partnership securities that, in the sole discretion of the general partner, have special voting rights to which the common units are not entitled.

 

The ETP partnership agreement restricts ETP’s ability to issue any securities with distribution rights prior to liquidation that are senior to or on a parity with either of the Class H units or Class I units or that have allocation rights that are senior to or on a parity with the allocations with respect to Net Termination Gains (as defined in the ETP partnership agreement) applicable to the Class H units. ETE has consented to, and has agreed to cause any of its subsidiaries that own Class H units to consent to, the issuance of ETP preferred units to the holders of Regency Series A units as contemplated by the merger agreement. However, the ETP partnership agreement does not prohibit the issuance of equity securities that may effectively rank senior to the common units.

Distributions of Available Cash

 

Regency

  

ETP

General. Within 45 days after the end of each quarter, Regency will distribute all available cash to unitholders of record on the applicable record date.    General. Within 45 days after the end of each quarter, ETP will distribute all available cash to its partners as of the applicable record date.

 

135


Table of Contents

Regency

  

ETP

The Class F units will neither pay nor accrue distributions prior to their conversion into common units. The Series A units receive the distribution preference described below. References to “unitholders” made in the context of the recipients of cash distributions refer to common unitholders.   
Definition of Available Cash. Available cash is defined in the Regency partnership agreement and generally means, for each fiscal quarter, all cash on hand at the end of the quarter,    Definition of Available Cash. Available cash is defined in the ETP partnership agreement and generally means, for any calendar quarter, all cash on hand at the end of such quarter:

•    less the amount of cash reserves established by its general partner to:

 

•    provide for the proper conduct of Regency’s business;

 

•    comply with applicable law, any of Regency’s debt instruments or other agreements; and

 

•    provide funds for distribution to unitholders and to its general partner for any one or more of the next four quarters;

 

•    plus all cash on hand on the date of determination of available cash for the quarter resulting from working capital borrowings made after the end of the quarter.

 

Working capital borrowings are generally borrowings that will be made under Regency’s credit facilities and in all cases are used solely for working capital purposes or to pay distributions to partners.

 

Regency will treat all available cash distributed as coming from operating surplus until the sum of all available cash distributed since it began operations equals the operating surplus as of the most recent date of determination of available cash. Regency will treat any amount distributed in excess of operating surplus, regardless of its source, as capital surplus. Regency does not anticipate that it will make any distributions from capital surplus.

  

•    less the amount of cash reserves that the general partner in good faith determines is necessary or appropriate to:

 

•    provide for the proper conduct of ETP’s business;

 

•    comply with applicable law, any of ETP’s debt instruments or other agreements; or

 

•    provide funds for distributions to unitholders and the general partner for any one or more of the next four quarters;

 

•    plus all cash on hand immediately prior to the date of the distribution of available cash for the quarter.

 

ETP will treat all available cash distributed as coming from operating surplus until the sum of all available cash distributed equals operating surplus since the IPO date through the close of the immediately preceding quarter. ETP will treat any amounts distributed in excess of operating surplus as capital surplus.

Definition of Operating Surplus. Operating surplus for any period generally means:

 

•    Regency’s cash balance on the closing date of its initial public offering; plus

 

•    $20.0 million (as described below); plus

 

•    all of its cash receipts since the closing of its initial public offering, excluding cash from (1)

  

Definition of Operating Surplus. Operating surplus for any period generally means the sum of:

 

•    $10.0 million (as described below) plus all cash and cash equivalents of ETP on hand as of the close of business on the closing date of its initial public offering; plus

 

•    all its cash receipts for the period beginning on the closing date of its initial public offering and

 

136


Table of Contents

Regency

  

ETP

borrowings that are not working capital borrowings, (2) sales of equity and debt securities and (3) sales or other dispositions of assets outside the ordinary course of business; plus

 

•    working capital borrowings made after the end of a quarter but before the date of determination of operating surplus for the quarter; less

 

•    operating expenses; less

 

•    the amount of cash reserves established by its general partner for future operating expenditures.

 

Operating surplus includes a provision that will enable Regency, if it chooses, to distribute as operating surplus up to $20.0 million of cash it receives from non-operating sources, such as asset sales, issuances of securities and long-term borrowings, that would otherwise be distributed as capital surplus.

  

ending with the last day of such period, other than cash receipts from interim capital transactions; plus

 

•    all cash receipts of ETP after the end of such period but on or before the date of determination of operating surplus with respect to such period resulting from borrowings for working capital purposes, less the sum of

 

•    operating expenditures; plus

 

•    the amount of cash reserves established by its general partner to provide funds for future operating expenditures, provided, however, that disbursements made or cash reserves established, increased or reduced after the end of such period but on or before the date of determination of available cash with respect to such period shall be deemed to have been made, established, increased or reduced for purposes of determining operating surplus, within such period if the general partner so determines.

 

Operating surplus includes a provision that will enable ETP, if it chooses, to distribute as operating surplus up to $10.0 million of cash it receives from non-operating sources, such as asset sales, issuances of securities and long-term borrowings, that would otherwise be distributed as capital surplus. Following the merger, the ETP partnership agreement will be amended to change the definition of “Operating Surplus” such that the term will include an amount equal to the operating surplus of Regency.

Definition of Capital Surplus. Capital surplus will generally be generated only by:

 

•    borrowings other than working capital borrowings;

 

•    sales of debt and equity securities; and

 

•    sales or other disposition of assets for cash, other than inventory, accounts receivable and other current assets sold in the ordinary course of business or non-current assets sold as part of normal retirements or replacements of assets.

  

Definition of Capital Surplus. Capital surplus will generally be generated only by:

 

•    borrowings other than working capital borrowings;

 

•    sales of debt and equity securities; and

 

•    sales or other dispositions of assets for cash, other than inventory, accounts receivable and other current assets sold in the ordinary course of business or as part of normal retirements or replacements of assets.

 

137


Table of Contents

Regency

  

ETP

Distributions of Available Cash from Operating
Surplus

 

Regency will make distributions of available cash from operating surplus in the following manner:

 

•    first, to the holders of the Series A units to the extent of the distribution preference on the Series A units, as described below;

 

•    second, 100% to all unitholders and the general partner, in accordance with their respective percentage interests, until Regency distributes for each outstanding unit an amount equal to the minimum quarterly distribution for that quarter; and

 

•    thereafter, in the manner described in “—Incentive Distribution Rights” below.

 

Series A Distribution Preference. The Series A units will receive distributions at a rate of $0.445 per Series A unit, payable quarterly on the same date as the distribution payment date for the common units. The record date for the determination of holders entitled to receive distributions of the Series A units will be the same as the record date for determination of common unit holders entitled to receive quarterly distributions.

 

Distributions on the Series A units were accrued for the first two quarters following their issuance, resulting in an increase in the number of common units issuable upon conversion of the Series A units. If on any distribution payment date occurring with respect to a quarter ending after December 31, 2009, Regency (x) fails to pay distributions on the Series A units, (y) reduces the distributions on the common units to zero and (z) is prohibited by its material financing agreements from paying cash distributions, then until the distributions that were to be paid on the Series A units on such distribution payment date are paid in cash, such distributions shall automatically accrue and accumulate. If Regency fails to pay cash distributions in full for two quarters (whether or not consecutive) from and including the quarter ended on March 31, 2010, then to the extent that Regency fails to pay cash distributions on the Series A units thereafter, all future distributions on the Series A units that are accrued rather than being paid in cash by Regency will consist of the following: (i) $0.35375 per Series A units per quarter, (ii) $0.09125 per Series A units per quarter (the “Common Unit Distribution Amount”), payable solely in common units, and (iii) $0.09125 per Series A units per quarter (the

  

Distributions of Available Cash from Operating Surplus

 

Subject to the distributions to be made to Class H unitholders and Class I unitholders as described below, ETP is required to make distributions of any remaining available cash from operating surplus for any quarter in the following manner:

 

•    first, 100% to all common unitholders, Class E unitholders, Class G unitholders and the general partner, in accordance with their percentage interests, until each common unit has received $0.25 per unit for such quarter, also known as the minimum quarterly distribution;

 

•    second, 100% to all common unitholders, Class E unitholders, Class G unitholders and the general partner, in accordance with their respective percentage interests, until each common unit has received $0.275 per unit for such quarter, also known as the first target distribution;

 

•    thereafter, in the manner described in “—Incentive Distribution Rights” below.

 

Distributions to Class E Unitholders. Distributions to Class E unitholders will be made as follows:

 

•    For each taxable year, no portion of any partnership cash distribution attributable to (i) any distribution or dividend received by ETP from ETP Holdco Corporation (“Holdco”) or the proceeds of any sale of the capital stock of Holdco or (ii) any interest payments received by ETP with respect to indebtedness of ETP or its subsidiaries (referred to as “Holdco Distributions”) will be distributed to the Class E units.

 

The Class E units shall be entitled to receive the Class E percentage (11.1%) of the portion of any partnership distributions (other than Holdco Distributions) to be made to the unitholders and the remaining portion of the available cash to be distributed will be made to the unitholders (other than the holders of Class E units) in proportion to their relative percentage interests; provided, that the aggregate partnership distributions made to each Class E unit in respect of each fiscal year will not exceed $1.41.

 

138


Table of Contents

Regency

  

ETP

“PIK Distribution Additional Amount”), payable solely in common units. The total number of common units payable in connection with the Common Unit Distribution Amount or the PIK Distribution Additional Amount cannot exceed 1,600,000 in any period of 20 consecutive fiscal quarters.

 

For as long as the Series A units are outstanding (or until Regency receives an investment grade rating from either Moody’s Investor Service, Inc. or Standard & Poor’s Ratings Services on its 9.375% Senior Notes due 2016), upon its breach of certain covenants (a “Covenant Default”) contained in the indenture governing such notes, the holders of the Series A units will be entitled to an increase of $0.1825 per quarterly distribution, payable solely in common units (the “Covenant Default Additional Amount”).

 

All accumulated and unpaid distributions will accrue interest (i) at a rate of 2.432% per quarter, or (ii) if Regency has failed to pay all PIK Distribution Additional Amounts or Covenant Default Additional Amounts or any Covenant Default has occurred and is continuing, at a rate of 3.429% per quarter while such failure to pay or such Covenant Default continues.

 

Additionally, the holders of the Series A units are entitled to a “make-whole” distribution and allocation equal to 60% of the tax cost of the rate differential between ordinary income and long term capital gains with respect to any gross income allocation resulting from a forced conversion of the Series A units, “grossed up” for the additional tax due with respect to such “make-whole” allocation.

  

Distributions to Class G Unitholders. Distributions to Class G unitholders will be made as follows:

 

•    For each taxable year, no portion of any partnership cash distribution attributable to (i) any distribution or dividend received by ETP from Holdco or the proceeds of any sale of the capital stock of Holdco or (ii) any Holdco Distributions will be distributed to the Class G units.

 

•    For each quarter following the quarter in which distributions are first made to the Class G units, aggregate quarterly distributions, if any, to the holders of the incentive distribution rights will not exceed the amount the holders of the incentive distribution rights would otherwise receive if available cash were reduced by the lesser of (A) the amount distributed to the Class G units and (B) the aggregate Holdco Distributions received by ETP, in the immediately prior quarter.

 

The Class G units will be entitled to receive the Class G percentage (35%) of the portion of any partnership cash distributions (other than Holdco Distributions) to be made to the unitholders and the remaining portion of the available cash to be distributed will be made to the unitholders (other than the holders of Class G units) in proportion to their relative percentage interests; provided, that the aggregate partnership distributions made to each Class G unit for each taxable year will not exceed $3.75.

 

Distributions to Class H unitholders. Distributions to Class H unitholders will be made as follows:

 

•    The holders of Class H units will be entitled to receive distributions of available cash only to the extent provided below and will have no percentage interests with respect to their Class H units nor be entitled to receive distributions of cash from operating surplus or capital surplus other than as set forth below.

 

•    For each quarter, prior to any distribution of available cash to any class of ETP units, Class H units will be entitled to receive distributions of available cash in an amount equal to 90.05% of all distributions to ETP by Sunoco Partners LLC with respect to the incentive distribution rights and general partner interest in Sunoco Logistics,

 

139


Table of Contents

Regency

  

ETP

  

calculated on a cumulative basis beginning with the quarter ending March 31, 2015.

Distributions from Capital Surplus

 

How Distributions from Capital Surplus Will Be Made. Regency will make distributions of available cash from capital surplus, if any, in the following manner:

 

•    first, 100% to all unitholders and its general partner, in accordance with their respective percentage interests, until Regency distributes for each outstanding common unit issued in its initial public offering an amount of available cash from capital surplus equal to the initial public offering price; and

 

•    thereafter, Regency will make all distributions of available cash from capital surplus as if they were from operating surplus.

 

Effect of a Distribution from Capital Surplus. The Regency partnership agreement treats a distribution of capital surplus as the repayment of the initial unit price from the initial public offering, which is a return of capital. The initial public offering price less any distributions of capital surplus per unit is referred to as the unrecovered initial unit price. Each time a distribution of capital surplus is made, the minimum quarterly distribution and the target distribution levels will be reduced in the same proportion as the corresponding reduction in the unrecovered initial unit price. Because distributions of capital surplus will reduce the minimum quarterly distribution, after any of these distributions are made, it may be easier for the general partner to receive incentive distributions. Any distribution of capital surplus before the unrecovered initial unit price is reduced to zero cannot be applied to the payment of the minimum quarterly distribution or any arrearages.

 

Once Regency distributes capital surplus on a unit in an amount equal to the initial unit price, it will reduce the minimum quarterly distribution and the target distribution levels to zero and it will make all future distributions from operating surplus, with 50% being paid to the holders of units, and 50% to the general partner.

  

Distributions to Class I unitholders. Distributions to Class H unitholders will be made as follows:

 

•    The holders of Class I units will be entitled to receive distributions of available cash only to the extent provided below and will have no percentage interests with respect to their Class I units nor be entitled to receive distributions of cash from operating surplus or capital surplus other than as set forth below.

 

•    Prior to any distribution of available cash to any class of ETP units other than the Class H units, Class I units will also be entitled to cash distributions in the aggregate amount of $55 million in 2015 and $30 million in 2016, subject to adjustment, commencing with the quarter ended March 31, 2015 and ending with the quarter ending December 31, 2019.

 

Distributions from Capital Surplus.

 

How Distributions from Capital Surplus Will Be Made. ETP is required to make distributions of available cash from capital surplus initially to the Class H unitholders and Class I unitholders in a manner similar to the distributions of available cash from operating surplus, as described above. ETP will make distributions of any remaining available cash form capital surplus in the following manner:

 

•    first, to all unitholders and its general partner, in accordance with their respective percentage interests, until ETP distributes for each outstanding common unit, an amount of available cash from capital surplus equal to our initial public offering price; and

 

•    thereafter, ETP will make all distributions of available cash from capital surplus as if they were from operating surplus.

 

Effect of a Distribution from Capital Surplus. The ETP partnership agreement treats a distribution of capital surplus as the repayment of the initial unit price from ETP’s initial public offering, which is a

 

140


Table of Contents

Incentive Distribution Rights

 

Regency

  

ETP

Incentive distribution rights represent the right to receive an increasing percentage of quarterly distributions of available cash from operating surplus after the minimum quarterly distribution and the target distribution levels have been achieved. Regency’s general partner currently holds the incentive distribution rights, but may transfer these rights separately from its general partner interest, subject to restrictions in the Regency partnership agreement. For purposes of this section “—Incentive Distribution Rights,” the term unitholders does not include holders of Class F units, which are not entitled to participate in distributions, and holders of Series A units.

 

If for any quarter:

 

•    Regency has distributed available cash from operating surplus to the common unitholders in an amount equal to the minimum quarterly distribution;

 

•    Regency has distributed available cash from operating surplus on outstanding common units in an amount necessary to eliminate any cumulative arrearages in payment of the minimum quarterly distribution; and

 

•    Regency has distributed available cash from operating surplus to the holders of the Series A units to the extent of the distribution preference on the Series A units;

 

then, Regency will distribute any additional available cash from operating surplus for that quarter among the unitholders and its general partner in the following manner:

 

•    first, 100% to all unitholders and the general partner, in accordance with their respective percentage interests, until each unitholder receives a total of $0.4025 per unit for that quarter (the “first target distribution”);

 

•    second, 87% to all unitholders and the general partner, in accordance with their respective percentage interests, and 13% to the holders of incentive distribution rights, pro rata, until each unitholder receives a total of $0.4375 per unit for that quarter (the “second target distribution”);

 

•    third, 77% to all unitholders and the general partner, in accordance with their respective

  

return of capital. The initial public offering price per common unit less any distributions of capital surplus per unit is referred to as unrecovered capital.

 

Incentive distribution rights represent the right to receive an increasing percentage of quarterly distributions of available cash from operating surplus after the minimum quarterly distribution has been paid. ETP’s general partner currently holds the incentive distribution rights. Distributions of additional available cash from operating surplus (other than as described above) will be distributed in the following manner: If for any quarter:

 

•    first, (i) to the general partner in accordance with its percentage interest, (ii) 13% to the holders of the incentive distribution rights, pro rata, and (iii) to all common unitholders, Class E unitholders and Class G unitholders, pro rata, a percentage equal to 100% less the percentages applicable to the general partner and holders of the incentive distribution rights, until each common unit has received $0.3175 per unit for such quarter, also known as the second target distribution;

 

•    second, (i) to the general partner in accordance with its percentage interest, (ii) 23% to the holders of the incentive distribution rights, pro rata, and (iii) to all common unitholders, Class E unitholders and Class G unitholders, pro rata, a percentage equal to 100% less the percentages applicable to the general partner and holders of the incentive distribution rights, until each common unit has received $0.4125 per unit for such quarter, also known as the third target distribution; and

 

•    thereafter, (i) to the general partner in accordance with its percentage interest, (ii) 48% to the holder of the incentive distribution rights, pro rata, and (iii) to all common unitholders, Class E unitholders and Class G unitholders, pro rata, a percentage equal to 100% less the percentages applicable to the general partner and holders of the incentive distribution rights.

 

Notwithstanding the foregoing, the distributions on each Class E unit may not exceed $1.41 per year and distributions on each Class G unit may not exceed $3.75 per year. In addition, the distributions to the holders of the incentive distribution rights will not

 

141


Table of Contents

Regency

  

ETP

percentage interests, and 23% to the holders of incentive distribution rights, pro rata, until each unitholder receives a total of $0.5250 per unit for that quarter (the “third target distribution”); and

 

•    thereafter, 52% to all unitholders and the general partner, in accordance with their respective percentage interests, and 48% to the holders of incentive distribution rights, pro rata.

 

Through the quarter ending March 31, 2015, the general partner agreed to forego distributions with respect to its incentive distribution rights with respect to the 31,372,419 common units issued in connection with Regency’s acquisition of SUGS.

  

exceed the amount holders of the incentive distribution rights would otherwise receive if the available cash for distribution were reduced to the extent it constitutes amounts previously distributed with respect to the Class G units.

 

The incentive distributions described above do not reflect the impact of incentive distribution subsidies previously agreed to by ETE in connection with previous transactions.

Adjustment to the Minimum Quarterly Distribution and Target Distribution Levels

 

Regency

  

ETP

In addition to adjusting the minimum quarterly distribution and target distribution levels to reflect a distribution of capital surplus, if Regency combines its units into fewer units or subdivides its units into a greater number of units, it will proportionately adjust:

 

•    the minimum quarterly distribution;

 

•    the target distribution levels; and

 

•    the unrecovered initial unit price.

 

For example, if a two-for-one split of the common units should occur, the minimum quarterly distribution, the target distribution levels and the unrecovered initial unit price would each be reduced to 50% of its initial level. Regency will not make any adjustment by reason of the issuance of additional units for cash or property.

 

In addition, if legislation is enacted or if existing law is modified or interpreted by a governmental taxing authority so that Regency becomes taxable as a corporation or otherwise subject to taxation as an entity for federal, state or local income tax purposes, Regency will reduce the minimum quarterly distribution and the target distribution levels for each quarter by multiplying each distribution level by a fraction, the numerator of which is available cash for that quarter and the denominator of which is the sum of available cash for that quarter plus its general partner’s estimate of Regency’s aggregate liability for the quarter for such income taxes payable by reason of such legislation or interpretation. To the extent that the actual tax liability

  

If ETP combines its units into fewer units or subdivides its units into a greater number of units, it will proportionately adjust:

 

•    the minimum quarterly distribution;

 

•    the target distribution levels; and

 

•    the unrecovered initial unit price.

 

For example, if a two-for-one split of the common units should occur, the minimum quarterly distribution, the target distribution and the unrecovered capital would be reduced to 50% of its initial level. ETP will not make any adjustment by reason of our issuance of additional units for cash or property.

 

In addition, if legislation is enacted or if existing law is modified or interpreted in a manner that causes ETP to become taxable as a corporation or otherwise subject to taxation as an entity for federal, state or local income tax purposes, under the terms of the ETP partnership agreement, ETP can reduce its minimum quarterly distribution and the target cash distribution levels by multiplying the same by one minus the sum of the highest marginal federal corporate income tax rate that could apply and any increase in the effective overall state and local income tax rates.

 

142


Table of Contents

Regency

  

ETP

differs from the estimated tax liability for any quarter, the difference will be accounted for in subsequent quarters.   

Distributions of Cash upon Liquidation

 

Regency

  

ETP

If Regency dissolves in accordance with the Regency partnership agreement, it will sell or otherwise dispose of its assets in a process called liquidation. Upon dissolution, subject to Section 17-804 of the Delaware LP Act, the holders of the Series A units will be entitled to receive any accrued and unpaid distributions in respect of the Series A units, if any, and will have the status of, and will be entitled to all remedies available to, a creditor of Regency, and will have priority over any entitlement of any other unitholders with respect to any distributions by Regency. Regency will distribute any remaining proceeds to the unitholders and its general partner in accordance with their capital account balances, as adjusted to reflect any gain or loss upon the sale or other disposition of its assets in liquidation.    If ETP dissolves in accordance with the ETP partnership agreement, it will sell or otherwise dispose of its assets in a process called a liquidation. It will first apply the proceeds of liquidation to the payment of its creditors and the creation of a reserve for contingent liabilities. ETP will distribute any remaining proceeds to the unitholders, in accordance with the positive balance in their respective capital accounts.

Merger, Sale or Other Disposition of Assets

 

Regency

  

ETP

A merger or consolidation of Regency requires the prior consent of the general partner. The general partner, however, will have no duty or obligation to consent to any merger or consolidation and may decline to do so free of any fiduciary duty or obligation whatsoever to Regency or the limited partners, including any duty to act in good faith or in the best interest of Regency or the limited partners.

 

The Regency partnership agreement generally prohibits the general partner, without the prior approval of the holders of a unit majority, from causing Regency, among other things, to sell, exchange or otherwise dispose of all or substantially all of Regency’s assets in a single transaction or a series of related transactions, including by way of merger, consolidation or other combination, or approving on Regency’s behalf the sale, exchange or other disposition of all or substantially all of the assets of its subsidiaries. Further, if any such sale, merger, consolidation or other combination would adversely affect any of the rights, preferences and

  

A merger or consolidation of ETP requires the prior consent of the general partner. It is up to the general partner’s discretion to consent to any merger or consolidation.

 

The ETP partnership agreement generally prohibits the general partner, without the prior approval of the holders of a unit majority, from causing ETP to sell, exchange or otherwise dispose of all or substantially all of its assets in a single transaction or a series of related transactions, including by way of merger, consolidation or other combination, or approving on ETP’s behalf the sale, exchange or other disposition of all or substantially all of its assets or the assets of its subsidiaries. The general partner may mortgage, pledge, hypothecate or grant a security interest in all or substantially all of ETP’s assets without such approval. The general partner may also sell all or substantially all of ETP’s assets under a foreclosure or other realization upon the encumbrances above without such approval.

 

143


Table of Contents

Regency

  

ETP

privileges of the Series A units or the Class F units in any respect, the affirmative vote of 75% of the Series A units or the Class F units, respectively, voting separately as a class is required. The general partner may, however, mortgage, pledge, hypothecate or grant a security interest in all or substantially all of Regency’s assets without such approval. The general partner may also sell all or substantially all of Regency’s assets under a foreclosure or other realization upon those encumbrances without such approval. Finally, the general partner may consummate any merger without the prior approval of unitholders if Regency is the surviving entity in the transaction, the transaction would not result in a material amendment to the Regency partnership agreement, and each of Regency’s units will be an identical unit of Regency following the transaction.

 

If the conditions specified in the Regency partnership agreement are satisfied, the general partner may convert Regency or any of its subsidiaries into a new limited liability entity or merge Regency or any of its subsidiaries into, or convey all of its assets to, a newly formed entity if the sole purpose of that merger or conveyance is to effect a mere change in Regency’s legal form into another limited liability entity.

 

Unitholders are not entitled to dissenters’ rights of appraisal under the Regency partnership agreement or applicable Delaware law in the event of a conversion, merger or consolidation, a sale of substantially all of Regency’s assets or any other transaction or event.

  

If the conditions specified in the ETP partnership agreement are satisfied, the general partner may merge ETP or any of its subsidiaries into, or convey some or all of their assets to, a newly formed entity if the sole purpose of that merger or conveyance is to effect a mere change in ETP’s legal form into another limited liability entity.

 

Unitholders are not entitled to dissenters’ rights of appraisal under the ETP partnership agreement or applicable Delaware law in the event of a merger or consolidation, a sale of substantially all of ETP’s assets or any other transaction or event.

Election of General Partner and Directors of the General Partner

 

Regency

  

ETP

Unitholders are not entitled to elect the general partner or its directors.

 

Unitholders are not entitled to remove directors.

  

Unitholders are not entitled to elect the general partner or its directors.

 

Unitholders are not entitled to remove directors.

Meetings; Voting

 

Regency

 

ETP

Except as described below regarding a person or group owning 20% or more of any class of units then outstanding, unitholders or transferees who are record holders of units on the record date will be entitled to notice of, and to vote at, meetings of the limited partners and to act upon matters for which approvals   Except as described below regarding a person or group owning 20% or more of any class of units then outstanding, unitholders or assignees who are record holders of units on the record date will be entitled to notice of, and to vote at, meetings of the limited partners and to act upon matters for which approvals

 

144


Table of Contents

Regency

 

ETP

may be solicited. In the case of common units held by the general partner on behalf of non-citizen assignees, the general partner will distribute the votes on those common units in the same ratios as the votes of limited partners on other units are cast.

 

Any action that is required or permitted to be taken by the unitholders may be taken either at a meeting of the unitholders or without a meeting if consents in writing describing the action so taken are signed by holders of the number of units necessary to authorize or take that action at a meeting. Meetings of the unitholders may be called by the general partner or by unitholders owning at least 20% of the outstanding units of the class for which a meeting is proposed. Unitholders may vote either in person or by proxy at meetings. The holders of a majority of the outstanding units of the class or classes for which a meeting has been called represented in person or by proxy will constitute a quorum unless any action by the unitholders requires approval by holders of a greater percentage of the units, in which case the quorum will be the greater percentage.

 

Each record holder of a unit has a vote according to his percentage interest in the partnership; however, the holders of the Series A units and Class F units have special voting rights, and additional limited partner interests having special voting rights could be issued. Please read “—Issuance of Additional Securities.” The affirmative vote of 75% of the Series A units or Class F units, respectively, voting separately as a class with one vote per Series A unit or Class F unit, is necessary on any matter (including a merger, consolidation or business combination) that would adversely affect any of the rights, preferences and privileges of the Series A units or Class F units, including without limitation, the following matters:

 

•    any reduction in the distribution rate on the Series A units, change in the form of payment of distributions on the Series A units, deferral of the date from which distributions on the Series A units will accrue and accumulate, cancellation of accrued, accumulated and unpaid distributions on the Series A units, change in the relative seniority rights of the holders of the Series A units as to the payment of distributions in relation to the holders of any other units, or amendment to Section 5.14 or Section 5.15 of the Regency partnership

 

may be solicited. Common units that are owned by an assignee who is a record holder, but who has not yet been admitted as a limited partner, will be voted by the general partner at the written direction of the record holder. Absent direction of this kind, the common units will not be voted, except that, in the case of common units held by the general partner on behalf of non-citizen assignees, the general partner will distribute the votes on those common units in the same ratios as the votes of limited partners on other units are cast.

 

If authorized by the general partner, any action that is required or permitted to be taken by the unitholders may be taken either at a meeting of the unitholders or without a meeting if consents in writing describing the action so taken are signed by holders of the number of units as would be necessary to authorize or take that action at a meeting. Meetings of the unitholders may be called by the general partner or by unitholders owning at least 20% of the outstanding units of the class for which a meeting is proposed. Unitholders may vote either in person or by proxy at meetings. The holders of a majority of the outstanding units of the class or classes for which a meeting has been called represented in person or by proxy shall constitute a quorum unless an action by the unitholders requires approval by holders of a greater percentage of the units, in which case the quorum shall be the greater percentage.

 

Each record holder of a unit has a vote according to his percentage interest in the partnership, although additional limited partner interests having special voting rights could be issued. Please read “—Issuance of Additional Securities.” However, if at any time any person or group, other than the general partner and its affiliates owns, in the aggregate, beneficial ownership of 20% or more of any class of units then outstanding, the person or group will lose voting rights on all of its units and the units may not be voted on any matter and will not be considered to be outstanding when sending notices of a meeting of unitholders, calculating required votes, determining the presence of a quorum or for other similar purposes.

 

Except as required by Delaware law, the Class E, Class G, Class H and Class I units are not entitled to vote on any matters related to ETP other than any amendment to the ETP partnership agreement that

 

145


Table of Contents

Regency

 

ETP

agreement (which set forth the terms of the Series A units and the Class F units, respectively), except that the general partner may amend Section 5.14 or Section 5.15 so long as the amendment does not adversely affect the holders of Series A units or the Class F units, respectively;

 

•    any reduction in the liquidation value or change in the form of payment upon liquidation of the Series A units, or any change in the relative seniority of the liquidation preferences of the holders of the Series A units to the rights upon liquidation of the holders of any other units;

 

•    any matter that would accelerate the terms of Regency’s options to redeem or convert the Series A units; and

 

•    any authorization, creation or issuance of any securities that would be senior to or on parity with the Series A units with respect to distributions on such securities and distributions upon liquidation, except that Regency may issue parity securities up to an amount equal to 10% (at face value) of the lowest market capitalization of the common units as measured over the trailing 30-day period prior to issuance.

 

If at any time any person or group, other than the general partner and its affiliates, a direct or subsequently approved transferee of the general partner or its affiliates or a person who acquired the units with the prior approval of the general partner, acquires, in the aggregate, beneficial ownership of 20% or more of any class of units then outstanding, that person or group will lose voting rights on all of its units and the units may not be voted on any matter and will not be considered to be outstanding when sending notices of a meeting of unitholders, calculating required votes, determining the presence of a quorum or for other similar purposes. Common units held in nominee or street name account will be voted by the broker or other nominee in accordance with the instruction of the beneficial owner unless the arrangement between the beneficial owner and his nominee provides otherwise.

 

Any notice, demand, request, report or proxy material required or permitted to be given or made to record holders of common units under the Regency partnership agreement will be delivered to the record holder by Regency or by the transfer agent.

 

would adversely affect the Class E, Class G, Class H and Class I units, respectively, in any material respect.

 

Common units held in nominee or street name account will be voted by the broker or other nominee in accordance with the instruction of the beneficial owner unless the arrangement between the beneficial owner and his nominee provides otherwise.

 

Any notice, demand, request, report or proxy material required or permitted to be given or made to record holders of common units under the ETP partnership agreement will be delivered to the record holder by ETP or by the transfer agent.

 

146


Table of Contents

Advance Notice Requirements for Nominations and Other Proposals

 

Regency

  

ETP

Not applicable.    Not applicable.

Withdrawal or Removal of the General Partner

 

Regency

  

ETP

Except as described below, Regency GP has agreed not to withdraw voluntarily as the general partner prior to December 31, 2015 without obtaining the approval of the holders of at least a majority of the outstanding common units, excluding common units held by the general partner and its affiliates, and furnishing an opinion of counsel regarding limited liability and tax matters. On or after December 31, 2015, the general partner may withdraw as general partner without first obtaining approval of any unitholder by giving 90 days’ written notice, and that withdrawal will not constitute a violation of the Regency partnership agreement. Notwithstanding the information above, the general partner may withdraw without unitholder approval upon 90 days’ notice to the limited partners if at least 50% of the outstanding common units are held or controlled by one person and its affiliates other than the general partner and its affiliates. In addition, the Regency partnership agreement permits the general partner in some instances to sell or otherwise transfer all of its general partner interest in Regency without the approval of the unitholders. Please read “—Transfer of General Partner Interest” and “—Transfer of Incentive Distribution Rights.”

 

Upon withdrawal of the general partner under any circumstances, other than as a result of a transfer by the general partner of all or a part of its general partner interest in us, the holders of a unit majority may select a successor to that withdrawing general partner. If a successor is not elected, or is elected but an opinion of counsel regarding limited liability and tax matters cannot be obtained, the partnership will be dissolved, wound up and liquidated, unless within a specified period after that withdrawal, the holders of a unit majority agree in writing to continue Regency’s business and to appoint a successor general partner. Please read “—Termination and Dissolution.”

 

The general partner may not be removed unless that removal is approved by the vote of the holders of not less than 66 2/3% of the outstanding units, voting together as a single class, including units held by the general partner and its affiliates, and Regency receives

  

ETP GP may withdraw as general partner without first obtaining approval of any unitholder by giving 90 days’ written notice, and that withdrawal will not constitute a violation of the ETP partnership agreement.

 

Upon the withdrawal of the general partner under any circumstances, other than as a result of a transfer by the general partner of all or a part of its general partner interest, the holders of a majority of the outstanding units may select a successor to that withdrawing general partner. If a successor is not elected, or is elected but an opinion of counsel regarding limited liability and tax matters cannot be obtained, the partnership will be dissolved, wound up and liquidated, unless within 90 days after that withdrawal, the holders of a majority of the outstanding units agree in writing to continue ETP’s business and to appoint a successor general partner. See “—Termination and Dissolution.”

 

The general partner may not be removed unless that removal is approved by the vote of the holders of not less than 66 2/3% of the outstanding units, including units held by the general partner and its affiliates, and ETP receives an opinion of counsel regarding limited liability and tax matters, and, in certain circumstances, the approval of a successor general partner by the vote of the holders of a majority of the outstanding common units (including common units held by the general partner and its affiliates. The ownership of more than 33 1/3% of the outstanding units by the general partner and its affiliates would give them the practical ability to prevent the general partner’s removal.

 

The ETP partnership agreement also provides that if the general partner is removed as the general partner under circumstances where cause does not exist or the general partner withdraws and such withdrawal does not violate the ETP partnership agreement, if a successor general partner is elected, the general partner has an option to require its successor to purchase its partnership interest as the general partner

 

147


Table of Contents

Regency

  

ETP

an opinion of counsel regarding limited liability and tax matters. Any removal of the general partner is also subject to the approval of a successor general partner by the vote of the holders of a majority of the outstanding common units, voting as separate classes. The ownership of more than 33 1/3% of the outstanding units by the general partner and its affiliates would give them the practical ability to prevent the general partner’s removal.

 

The Regency partnership agreement also provides that if the general partner is removed as the general partner under circumstances where cause does not exist and units held by the general partner and its affiliates are not voted in favor of that removal, the general partner will have the right to convert its general partner interest and its incentive distribution rights into common units or to receive cash in exchange for those interests based on the fair market value of those interests at that time.

 

In the event of removal of a general partner under circumstances where cause exists or withdrawal of a general partner where that withdrawal violates the Regency partnership agreement, a successor general partner will have the option to purchase the general partner interest and incentive distribution rights of the departing general partner for a cash payment equal to the fair market value of those interests. Under all other circumstances where a general partner withdraws or is removed by the limited partners, the departing general partner will have the option to require the successor general partner to purchase the general partner interest of the departing general partner and its incentive distribution rights for fair market value. In each case, this fair market value will be determined by agreement between the departing general partner and the successor general partner. If no agreement is reached, an independent investment banking firm or other independent expert selected by the departing general partner and the successor general partner will determine the fair market value. Or, if the departing general partner and the successor general partner cannot agree upon an expert, then an expert chosen by agreement of the experts selected by each of them will determine the fair market value.

 

If the option described above is not exercised by either the departing general partner or the successor general partner, the departing general partner’s general partner interest and its incentive distribution rights will automatically convert into common units equal to the

  

in ETP and ETP’s subsidiaries, and its incentive distribution rights in an amount in cash equal to the fair market value of those interests.

 

In the event of removal of a general partner under circumstances where cause exists or withdrawal of a general partner where that withdrawal violates the ETP partnership agreement, a successor general partner will have the option to purchase the general partner interest in ETP and ETP’s subsidiaries and incentive distribution rights of the general partner for a cash payment equal to the fair market value of those interests.

 

If the options described above are not exercised, the general partner will become a limited partner and the general partner’s interest will be converted into common units. The successor will contribute to ETP cash in an amount equal to the product of the percentage interest of the general partner in ETP and the net agreed value of the ETP’s assets.

 

148


Table of Contents

Regency

  

ETP

fair market value of those interests as determined by an investment banking firm or other independent expert selected in the manner described in the preceding paragraph.

 

In addition, Regency will be required to reimburse the departing general partner for all amounts due the departing general partner, including, without limitation, all employee-related liabilities, including severance liabilities, incurred for the termination of any employees employed by the departing general partner or its affiliates for Regency’s benefit.

  

Transfer of General Partner Interests

 

Regency

  

ETP

Except for transfer by the general partner of all, but not less than all, of its general partner interest to:

 

•    an affiliate of the general partner (other than an individual); or

 

•    another entity as part of the merger or consolidation of the general partner with or into another entity or the transfer by the general partner of all or substantially all of its assets to another entity,

 

the general partner may not transfer all or any part of its general partner interest in the partnership to another person prior to December 31, 2015 without the approval of the holders of at least a majority of the outstanding common units, excluding common units held by the general partner and its affiliates. As a condition of this transfer, the transferee must assume, among other things, the rights and duties of the general partner, agree to be bound by the provisions of the Regency partnership agreement and furnish an opinion of counsel regarding limited liability and tax matters.

  

The general partner may not transfer all or any part of its general partner interest unless:

 

•    the transferee agrees to assume the rights and duties of the general partner under the ETP partnership agreement;

 

•    ETP receives an opinion of counsel that such transfer would not result in the loss of limited liability of any limited partner, or cause ETP to be treated as an association taxable as a corporation or otherwise to be taxed as an entity for federal income tax purposes; and

 

•    such transferee also agrees to purchase all (or the appropriate portion thereof, if applicable) of the partnership interest of the general partner.

Transfer of Incentive Distribution Rights

 

Regency

  

ETP

The general partner or its affiliates or a subsequent holder may transfer its incentive distribution rights to an affiliate of the holder (other than an individual) or another entity as part of the merger or consolidation of such holder with or into another entity, the sale of all of the ownership interest of the holder or the sale of all or substantially all of its assets to, that entity without the prior approval of the unitholders. Prior to December 31,    A holder of incentive distribution rights may transfer any or all of the incentive distribution rights held by such holder without the consent of unitholders to one or more of its affiliates or one or more persons in connection with the merger or consolidation of such holder with and into another person or the transfer by such holder of all or substantially all of its assets to another person. Any other transfer of incentive

 

149


Table of Contents

Regency

  

ETP

2015, other transfers of incentive distribution rights will require the affirmative vote of holders of a majority of the outstanding common units, excluding common units held by the general partner and its affiliates. On or after December 31, 2015, the incentive distribution rights will be freely transferable.    distribution rights requires the prior approval of holders of at least a unit majority.

Limited Preemptive Right

 

Regency

  

ETP

Upon issuance of additional partnership securities, the general partner will be entitled, but not required, to make additional capital contributions to the extent necessary to maintain its percentage interest in Regency. The general partner’s percentage interest in Regency will be reduced if Regency issues additional units in the future and the general partner does not contribute a proportionate amount of capital to Regency to maintain its percentage interest. Moreover, the general partner will have the right, which it may from time to time assign in whole or in part to any of its affiliates, to purchase common units or other partnership securities whenever, and on the same terms that, Regency issues those securities to persons other than the general partner and its affiliates, to the extent necessary to maintain the percentage interest of the general partner and its affiliates, including such interest represented by common units, that existed immediately prior to each issuance. The holders of common units will not have preemptive rights to acquire additional common units or other partnership securities.

 

For so long as the Series A units remain outstanding, the holders of the Series A units will have a preemptive right to purchase any securities junior to or on parity with the Series A units with respect to distributions on such securities and distributions upon liquidation (other than common units) issued by Regency to the extent necessary to maintain their proportionate beneficial ownership of common units (on an as-converted basis) immediately before such issuance.

   Upon issuance of additional partnership securities, the general partner will be entitled, but not required, to make additional capital contributions to the extent necessary to maintain its percentage interest in ETP. The general partner’s percentage interest in ETP will be reduced if ETP issues additional units in the future and the general partner does not contribute a proportionate amount of capital to ETP to maintain its percentage interest. Moreover, the general partner will have the right, which it may from time to time assign in whole or in part to any of its affiliates, to purchase partnership securities from ETP whenever, and on the same terms that, ETP issues partnership securities to persons other than the general partner and its affiliates, to the extent necessary to maintain the percentage interests of the general partner and its affiliates equal to that which existed immediately prior to the issuance of such partnership securities. The holders of common units will not have preemptive rights to acquire additional common units or other partnership securities.

Limited Call Right

 

Regency

  

ETP

If at any time the general partner and its affiliates own more than 80% of the then-issued and outstanding limited partner interests of any class, the general partner will have the right, which it may assign in whole or in part to any of its affiliates or to Regency, to acquire all,    If at any time persons other than the general partner and its affiliates do not own more than 20% of the total limited partner interests of any class, the general partner will have the right, which it may assign to any of its affiliates or to ETP, to acquire all, but not

 

150


Table of Contents

Regency

  

ETP

but not less than all, of the remaining partnership securities of the class held by unaffiliated persons as of a record date to be selected by the general partner, on at least 10 but not more than 60 days’ notice. The purchase price in the event of such a purchase is the greater of (a) the highest cash price paid by either of the general partner or any of its affiliates for any partnership securities of the class purchased within the 90 days preceding the date on which the general partner first mails notice of its election to purchase those limited partner interests, and (2) the current market price as of the date three days before the date the notice is mailed.    less than all, of those common units at a price no less than their then-current market price.

Amendment of Partnership Agreement

 

Regency

  

ETP

General. Amendments to the Regency partnership agreement may be proposed only by or with the consent of the general partner. The general partner, however, will have no duty or obligation to propose any amendment and may decline to do so free of any fiduciary duty or obligation whatsoever to Regency or the limited partners, including any duty to act in good faith or in the best interests of Regency or the limited partners. In order to adopt a proposed amendment, other than the amendments discussed below, the general partner is required to seek written approval of the holders of the number of units required to approve the amendment or to call a meeting of the limited partners to consider and vote upon the proposed amendment. Except as described below, an amendment must be approved by a unit majority.

 

   General. Amendments to the ETP partnership agreement may be proposed only by or with the consent of the general partner. Certain amendments require the approval of a majority of the outstanding common units, including common units owned by the general partner and its affiliates. Any amendment that materially and adversely affects the rights or preferences of any class of partnership interest in relation to other classes requires the approval of at least a majority of the partnership class so affected. Except as described below, an amendment must be approved by a majority of the outstanding units.

Prohibited Amendments. Without the consent of the holders of at least 90% of the outstanding units voting together as a single class (including units owned by the general partner and its affiliates) or such other limited partner approval as is specified below, the Regency partnership agreement may not be amended to:

 

•    enlarge the obligations of any limited partner without its consent, unless approved by at least a majority of the type or class of limited partner interests so affected; or

 

•    enlarge the obligations of, restrict in any way any action by or rights of, or reduce in any way the amounts distributable, reimbursable or otherwise payable by Regency to the general partner or any of its affiliates without the consent of the general partner, which consent may be given or withheld at its option.

  

Prohibited Amendments. Without the consent of the holders of at least 90% of the outstanding units, the ETP partnership agreement may not be amended to:

 

•    enlarge the obligations of any limited partner without its consent, unless approved by at least a majority of the type or class of limited partner interests so affected; or

 

•    enlarge the obligations of, restrict in any way any action by or rights of, or reduce in any way the amounts distributable, reimbursable or otherwise payable by ETP to the general partner or any of its affiliates without the consent of the general partner, which may be given or withheld at its option.

 

151


Table of Contents

Regency

  

ETP

No Unitholder Approval. The general partner may generally make amendments to the Regency partnership agreement without the approval of any limited partner or assignee to reflect:

 

•    a change in Regency’s name, the location of its principal place of business, the registered agent or registered office;

 

•    the admission, substitution, withdrawal or removal of partners in accordance with the Regency partnership agreement;

 

•    a change that the general partner determines to be necessary or appropriate to qualify or continue the qualification as a limited partnership or a partnership in which the limited partners have limited liability under the laws of any state or to ensure that neither the partnership nor the operating company nor any of its subsidiaries will be treated as an association taxable as a corporation or otherwise taxed as an entity for federal income tax purposes;

 

•    an amendment that is necessary, in the opinion of Regency’s counsel, to prevent the partnership or the general partner or its directors, officers, agents or trustees from in any manner being subjected to the provisions of the Investment Company Act of 1940, the Investment Advisors Act of 1940, or “plan asset” regulations adopted under the Employee Retirement Income Security Act of 1974, whether or not substantially similar to plan asset regulations currently applied or proposed;

 

•    an amendment that the general partner determines to be necessary or appropriate for the authorization of additional partnership securities or rights to acquire partnership securities;

 

•    any amendment expressly permitted in the Regency partnership agreement to be made by the general partner acting alone;

 

•    an amendment effected, necessitated or contemplated by a merger agreement that has been approved under the terms of the Regency partnership agreement;

 

•    any amendment that the general partner determines to be necessary or appropriate for the formation by the partnership of, or its investment in, any corporation, partnership or other entity, as otherwise permitted by the Regency partnership agreement;

 

  

No Unitholder Approval. The general partner may generally make amendments to the ETP partnership agreement without the approval of any limited partner or assignee to reflect:

 

•    a change in ETP’s name, the location of its principal place of business, the registered agent or registered office;

 

•    the admission, substitution, withdrawal or removal of partners in accordance with the ETP partnership agreement;

 

•    a change that, in the sole discretion of ETP’s general partner, is necessary or advisable for the partnership to qualify or to continue its qualification as a limited partnership or a partnership in which the limited partners have limited liability under the laws of any state or to ensure that the partnership and operating partnership will not be treated as an association taxable as a corporation or otherwise taxed as an entity for federal income tax purposes

 

•    a change that, in the discretion of the general partner, (i) does not adversely affect the unitholders in any material respect, (ii) is necessary or advisable to (A) satisfy any requirements, conditions or guidelines contained in any opinion, directive, order, ruling or regulation of any federal or state agency or judicial authority or contained in any federal or state statute (including the Delaware LP Act) or (B) facilitate the trading of the common units (including the division of any class or classes of outstanding common units into different classes to facilitate uniformity of tax consequences within such classes of units) or comply with any rule, regulation, guideline or requirement of any national securities exchange on which the common units are or will be listed for trading, compliance with any of which the general partner determines in its discretion to be in the best interests of the partnership and the unitholders, (iii) is necessary or advisable in connection with action taken by the general partner, or (iv) is required to effect the intent expressed in the registration statement or the intent of the provisions of the ETP partnership agreement or is otherwise contemplated by the ETP partnership agreement;

 

•    a change in ETP’s fiscal year or taxable year and related changes;

 

152


Table of Contents

Regency

  

ETP

•    an amendment that is necessary to require the limited partners to provide a statement, certification or other proof to Regency regarding whether such limited partner is subject to U.S. federal income taxation on the income generated by the partnership;

 

•    a change in Regency’s fiscal year or taxable year and related changes;

 

•    mergers with or conveyances to another limited liability entity that is newly formed and has no assets, liabilities or operations at the time of the merger or conveyance other than those it receives by way of the merger or conveyance; or

 

•    any other amendments substantially similar to any of the matters described in the clauses above.

 

In addition, the general partner may make amendments to the Regency partnership agreement without the approval of any limited partner or transferee (subject to the voting rights of the Series A units and the Class F units discussed below) in connection with a merger or consolidation approved in connection with the Regency partnership agreement, or if the general partner determines that those amendments:

 

•    do not adversely affect the limited partners (or any particular class of limited partners) in any material respect;

 

•    are necessary or appropriate to satisfy any requirements, conditions or guidelines contained in any opinion, directive, order, ruling or regulation of any federal or state agency or judicial authority or contained in any federal or state statute;

 

•    are necessary or appropriate to facilitate the trading of limited partner interests or to comply with any rule, regulation, guideline or requirement of any securities exchange on which the limited partner interests are or will be listed for trading;

 

•    are necessary or appropriate for any action taken by the general partner relating to splits or combinations of units under the provisions of the Regency partnership agreement; or

 

•    are required to effect the intent expressed in the registration statement relating to Regency’s initial public offering or the intent of the provisions of the Regency partnership agreement or are otherwise contemplated by the Regency partnership agreement.

  

 

•    an amendment that is necessary, in the opinion of ETP’s counsel, to prevent the partnership or ETP’s general partner or its directors, officers, agents or trustees, from in any manner being subjected to the provisions of the Investment Company Act of 1940, as amended, the Investment Advisors Act of 1940, as amended, or “plan asset” regulations adopted under the Employee Retirement Income Security Act of 1974, as amended, regardless of whether such are substantially similar to plan asset regulations currently applied or proposed by the United States Department of Labor;

 

•    an amendment that, in the discretion of the general partner, is necessary or advisable in connection with the authorization of issuance of any class or series of partnership securities;

 

•    any amendment expressly permitted in the ETP partnership agreement to be made by ETP’s general partner acting alone;

 

•    an amendment effected, necessitated or contemplated by a merger agreement approved in accordance with the terms of the ETP partnership agreement;

 

•    an amendment that, in the discretion of the general partner, is necessary or advisable to reflect, account for and deal with appropriately the formation by the partnership of, or investment by the partnership in, any corporation, partnership, joint venture, limited liability company or other entity other than the operating partnership, in connection with the conduct by the partnership of activities permitted by the terms of the ETP partnership agreement; any other amendments substantially similar to any of the matters described in the clauses above.

 

•    a merger or conveyance pursuant to the terms of the ETP partnership agreement; or

 

•    any other amendments substantially similar to the foregoing.

 

153


Table of Contents

Regency

  

ETP

Opinion of Counsel and Unitholder Approval. The general partner will not be required to obtain an opinion of counsel that an amendment will not result in a loss of limited liability to the limited partners or result in the partnership being treated as an entity for federal income tax purposes in connection with any of the amendments described under “—No Unitholder Approval.” No other amendments to the Regency partnership agreement will become effective without the approval of holders of at least 90% of the outstanding units voting as a single class unless Regency first obtains an opinion of counsel to the effect that the amendment will not affect the limited liability under applicable law of any of the limited partners.

 

In addition to the above restrictions, any amendment that would have a material adverse effect on the rights or preferences of any type or class of outstanding units in relation to other classes of units will require the approval of at least a majority of the type or class of units so affected. Any amendment that reduces the voting percentage required to take any action is required to be approved by the affirmative vote of limited partners whose aggregate outstanding units constitute not less than the voting requirement sought to be reduced. The affirmative vote of 75% of the Series A units or the Class F units, as applicable, voting separately as a class with one vote per Series A unit or Class F unit, is necessary on any matter (including a merger, consolidation or business combination) that would adversely affect any of the rights, preferences and privileges of the Series A units or the Class F units in any respect. Please read “—Meetings; Voting.”

  

Opinion of Counsel and Unitholder Approval. The general partner will not be required to obtain an opinion of counsel that an amendment will not result in a loss of limited liability to the limited partners or result in the partnership being treated as an entity for federal income tax purposes if one of the amendments described above under “—No Unitholder Approval” should occur. No other amendments to the ETP partnership agreement will become effective without the approval of holders of at least 90% of the units unless ETP obtains an opinion of counsel to the effect that the amendment will not affect the limited liability under applicable law of any limited partner in the partnership.

 

Any amendment to ETP’s partnership agreement that adversely affects the rights, preferences and privileges of ETP’s Class E units, Class G units, Class H units or Class I units requires the approval of a majority of ETP’s outstanding Class E units, Class G units, Class H units or Class I units, as applicable, in each case voting separately as a class with each Class E unit, Class G unit, Class H unit, or Class I unit as applicable entitled to one vote. Any amendment that reduces the voting percentage required to take any action is required to be approved by the affirmative vote of limited partners constituting not less than the voting requirement sought to be reduced.

Indemnification

 

Regency

  

ETP

Under the Regency partnership agreement, in most circumstances, Regency will indemnify the following persons, to the fullest extent permitted by law, from and against all losses, claims, damages or similar events:

 

•    the general partner;

 

•    any departing general partner;

 

•    any person who is or was an affiliate of a general partner or any departing general partner;

 

•    any person who is or was a director, officer, member, partner, fiduciary or trustee of any entity set forth in the preceding three bullet points;

  

Under the ETP partnership agreement, in most circumstances, ETP will indemnify the following persons, to the fullest extent permitted by law, from and against all losses, claims, damages or similar events:

 

•    the general partner;

 

•    any departing general partner;

 

•    any person who is or was an affiliate of a general partner or any departing general partner;

 

•    any person who is or was a director, officer, employee, agent or trustee of any entity set forth

 

154


Table of Contents

Regency

  

ETP

•    any person who is or was serving as director, officer, member, partner, fiduciary or trustee of another person at the request of the general partner or any departing general partner; and

 

•    any person designated by the general partner.

 

Any indemnification under these provisions will only be out of Regency’s assets. Unless it otherwise agrees, the general partner will not be personally liable for, or have any obligation to contribute or loan funds or assets to Regency to enable Regency to effectuate, indemnification. Regency may purchase insurance against liabilities asserted against and expenses incurred by persons for its activities, regardless of whether it would have the power to indemnify the person against liabilities under the Regency partnership agreement.

  

in the preceding three bullet points, as well as the Operating Partnership or any other subsidiary; and

 

•    any person who is or was serving as director, officer, member, partner, fiduciary or trustee of another person at the request of the general partner or any departing general partner.

 

Any indemnification under these provisions will only be out of ETP’s assets. Unless it otherwise agrees, the general partner will not be personally liable for, or have any obligation to contribute or loan funds or assets to ETP to enable ETP to effectuate, indemnification. ETP may purchase insurance against liabilities asserted against and expenses incurred by persons for its activities, regardless of whether it would have the power to indemnify the person against liabilities under the ETP partnership agreement.

Conflicts of Interest

 

Regency

  

ETP

The Regency partnership agreement contains provisions that modify and limit the general partner’s fiduciary duties to the unitholders. The Regency partnership agreement also restricts the remedies available to unitholders for actions taken that, without those limitations, might constitute breaches of fiduciary duty.

 

The general partner will not be in breach of its obligations under the Regency partnership agreement or its duties to Regency or unitholders if the resolution of the conflict is:

 

•    approved by the conflicts committee of the board of directors, although the general partner is not obligated to seek such approval;

 

•    approved by the vote of a majority of the outstanding common units, excluding any common units owned by the general partner or any of its affiliates;

 

•    on terms no less favorable to Regency than those generally being provided to or available from unrelated third parties; or

 

•    fair and reasonable to Regency, taking into account the totality of the relationships among the parties involved, including other transactions that may be particularly favorable or advantageous to Regency.

  

The ETP partnership agreement contains provisions that waive or consent to conduct by the general partner and its affiliates and which would reduce the general partner’s fiduciary duties to the unitholders. The ETP partnership agreement also restricts the remedies available to unitholders for actions taken by the general partner that might, without those limitations, constitute breaches of fiduciary duty.

 

The ETP partnership agreement generally provides that transactions in which the general partner has a conflict of interests, are permitted and will not result in a breach of its obligations under the ETP partnership agreement or its duties to ETP or its unitholders if the resolution of the conflict is:

 

•    approved by a majority of the members of the conflicts committee of the board of directors (as long as the material facts known to the general partner or any of its affiliates regarding any proposed transaction were disclosed to the conflicts committee at the time it gave its approval);

 

•    is on terms no less favorable to ETP than those generally being provided to or available from unrelated third parties; or

 

 

155


Table of Contents

Regency

  

ETP

The general partner may, but is not required to, seek the approval of such resolution from the conflicts committee. If the general partner does not seek approval from the conflicts committee and the board of directors determines that the resolution or course of action taken with respect to the conflict of interest satisfies either of the standards set forth in the third and fourth bullet points above, then it will be presumed that, in making its decision, the board of directors acted in good faith, and in any proceeding brought by or on behalf of any limited partner or the partnership, the person bringing or prosecuting such proceeding will have the burden of overcoming such presumption.

 

Unless the resolution of a conflict is specifically provided for in the Regency partnership agreement, the general partner or the conflicts committee may consider any factors it determines in good faith to consider when resolving a conflict. When the Regency partnership agreement provides that someone act in good faith, it requires that person to believe he is acting in the best interests of the partnership.

  

•    is fair to ETP, taking into account the totality of the relationships between the parties involved (including other transactions that may be particularly favorable or advantageous to ETP).

 

The general partner may, but is not required to, seek the approval of such resolution from the conflicts committee.

Change of Management Provisions

 

Regency

  

ETP

The Regency partnership agreement contains specific provisions that are intended to discourage a person or group from attempting to remove the general partner or otherwise change Regency’s management. If any person or group other than the general partner and its affiliates acquires beneficial ownership of 20% or more of any class of units, that person or group loses voting rights on all of its units. This loss of voting rights does not apply to any person or group that acquires the units from the general partner or its affiliates and any transferees of that person or group approved by the general partner or to any person or group who acquires the units with the prior approval of the general partner.    The ETP partnership agreement contains specific provisions that are intended to discourage a person or group from attempting to remove the general partner or otherwise change ETP’s management. If any person or group other than the general partner and its affiliates acquires beneficial ownership of 20% or more of any class of units, that person or group loses voting rights on all of its units.

Termination and Dissolution

 

Regency

  

ETP

Regency will continue as a limited partnership until terminated under the Regency partnership agreement. Regency will dissolve upon:

 

•    the election of the general partner to dissolve the partnership, if approved by the holders of units representing a unit majority;

  

ETP will continue as a limited partnership until terminated under the ETP partnership agreement. ETP will dissolve upon:

 

•    the expiration of its term on September 30, 2085;

 

 

156


Table of Contents

Regency

  

ETP

•    there being no limited partners, unless the partnership continued without dissolution in accordance with applicable Delaware law;

 

•    the entry of a decree of judicial dissolution of the partnership; or

 

•    the withdrawal or removal of the general partner or any other event that results in its ceasing to be the general partner other than by reason of a transfer of its general partner interest in accordance with the Regency partnership agreement or withdrawal or removal following approval and admission of a successor.

 

Upon a dissolution under the last clause above, the holders of a unit majority may also elect, within specific time limitations, to reconstitute the partnership and continue its business on the same terms and conditions described in the Regency partnership agreement by forming a new limited partnership on terms identical to those in the Regency partnership agreement and having as general partner an entity approved by the holders of units representing a unit majority, subject to Regency’s receipt of an opinion of counsel to the effect that:

 

•    the action would not result in the loss of limited liability of any limited partner; and

 

•    neither the partnership, the reconstituted limited partnership, Regency’s operating company nor any of its other subsidiaries, would be treated as an association taxable as a corporation or otherwise be taxable as an entity for federal income tax purposes upon the exercise of that right to continue.

  

•    an event of withdrawal of the general partner;

 

•    the entry of a decree of judicial dissolution of the partnership; or

 

•    the sale, exchange or other disposition of all or substantially all of the assets and properties of the partnership and its subsidiaries.

 

Upon a dissolution under an event of withdrawal caused by the voluntary withdrawal or removal of the general partner and the failure of the partners to select a successor or upon the dissolution of the partnership upon an event constituting withdrawal, the holders of a unit majority may also elect, within specific time limitations, to reconstitute the partnership and continue its business on the same terms and conditions described in the ETP partnership agreement by forming a new limited partnership on terms identical to those in the existing ETP partnership agreement and having as general partner an entity approved by a unit majority, subject to ETP’s receipt of an opinion of counsel to the effect that:

 

•    the action would not result in the loss of limited liability of any limited partner; and

 

•    neither the partnership, the reconstituted limited partnership, nor its Operating Partnership would be treated as an association taxable as a corporation or otherwise be taxable as an entity for federal income tax purposes upon the exercise of that right to continue.

Liquidation

 

Regency

  

ETP

Upon its dissolution, unless Regency is reconstituted and continued as a new limited partnership, the liquidator authorized to wind up Regency’s affairs will, acting with all of the powers of the general partner that are necessary or appropriate to liquidate Regency’s assets and apply the proceeds of the liquidation as provided in “—Distributions of Cash upon Liquidation.” The liquidator may defer liquidation or distribution of Regency’s assets for a reasonable period of time or distribute assets to partners in kind if it determines that a sale would be impractical or would cause undue loss to the partners.    Upon dissolution of the partnership, unless it is reconstituted and continued as a new limited partnership, the liquidator authorized to wind up ETP’s affairs will, acting with all of the powers of the general partner that the liquidator deems necessary or desirable in its good faith judgment, liquidate ETP’s assets and apply the proceeds of the liquidation as provided in “—Distributions of Cash upon Liquidation.” Under some circumstances, the liquidator may defer liquidation or distribution of ETP’s assets for a reasonable period of time or distribute assets to partners in kind if it determines that a sale would be impractical or would cause undue loss to the partners.

 

157


Table of Contents

Non-Citizen Assignees; Redemption

 

Regency

  

ETP

If Regency is or becomes subject to federal, state or local laws or regulations that, in the reasonable determination of the general partner, create a substantial risk of cancellation or forfeiture of any property that it has an interest in because of the nationality, citizenship or other related status of any limited partner, Regency may redeem the units held by the limited partner at their current market price. In order to avoid any cancellation or forfeiture, the general partner may require each limited partner to furnish information about his nationality, citizenship or related status. If a limited partner fails to furnish information about his nationality, citizenship or other related status within 30 days after a request for the information or the general partner determines after receipt of the information that the limited partner is not an eligible citizen, the limited partner may be treated as a non-citizen assignee. A non-citizen assignee, is entitled to an interest equivalent to that of a limited partner for the right to share in allocations and distributions from Regency, including liquidating distributions. A non-citizen assignee does not have the right to direct the voting of his units and may not receive distributions in kind upon a liquidation of the partnership.    If ETP is or becomes subject to federal, state or local laws or regulations that, in the reasonable determination of the general partner, create a substantial risk of cancellation or forfeiture of any property that it has an interest in because of the nationality, citizenship or other related status of any limited partner or assignee, ETP may redeem the units held by the limited partner at their current market price. In order to avoid any cancellation or forfeiture, the general partner may require each limited partner to furnish information about his nationality, citizenship or related status. If a limited partner fails to furnish information about his nationality, citizenship or other related status within 30 days after a request for the information or the general partner determines after receipt of the information that the limited partner is not an eligible citizen, the limited partner may be treated as a non-citizen assignee. A non-citizen assignee, is entitled to an interest equivalent to that of a limited partner for the right to share in allocations and distributions from ETP, including liquidating distributions. A non-citizen assignee does not have the right to direct the voting of his units and may not receive distributions in kind upon a liquidation of the partnership.

Transfer of Common Units; Status as Unitholder or Assignee

 

Regency

  

ETP

By transfer of common units in accordance with the Regency partnership agreement, each transferee of common units will be admitted as a limited partner with respect to the common units transferred when such transfer and admission is reflected in Regency’s books and records. The general partner will cause any transfers to be recorded on Regency’s books and records no less frequently than quarterly. Each transferee:

 

•    represents that the transferee has the capacity, power and authority to become bound by the Regency partnership agreement;

 

•    automatically agrees to be bound by the terms and conditions of, and is deemed to have executed, the Regency partnership agreement; and

 

•    gives the consents and approvals contained in the Regency partnership agreement.

 

 

  

Each purchaser of ETP common units must execute a transfer application. By executing and delivering a transfer application, the purchaser of common units:

 

•    becomes the record holder of the common units and is an assignee until admitted into the partnership as a substituted limited partner;

 

•    automatically requests admission as a substituted limited partner in the partnership;

 

•    agrees to be bound by the terms and conditions of, and executes, the ETP partnership agreement;

 

•    represents that he has the capacity, power and authority to enter into the ETP partnership agreement;

 

•    grants powers of attorney to the general partner of the partnership as specified in the ETP partnership agreement; and

 

158


Table of Contents

Regency

  

ETP

A transferee will become a substituted limited partner of the partnership for the transferred common units automatically upon the recording of the transfer on Regency’s books and records. The general partner will cause any transfers to be recorded on Regency’s books and records no less frequently than quarterly.

 

Regency may, at its discretion, treat the nominee holder of a common unit as the absolute owner. In that case, the beneficial owner’s rights are limited solely to those that it has against the nominee holder as a result of any agreement between the beneficial owner and the nominee holder.

 

Common units are securities and are transferable according to the laws governing transfers of securities. In addition to other rights acquired upon transfer, a transferor of common units gives a transferee of common units the right to become a substituted limited partner in the partnership for the transferred common units.

 

Until a common unit has been transferred on its books, Regency and the transfer agent may treat the record holder of the common unit as the absolute owner for all purposes, except as otherwise required by law or stock exchange regulations

  

 

•    makes the consents and waivers contained in the ETP partnership agreement.

 

An assignee will become a substituted limited partner of the partnership for the transferred common units upon the consent of the general partner and the recording of the name of the assignee on ETP’s books and records. The general partner may withhold its consent in its sole discretion.

 

Transfer applications may be completed, executed and delivered by a purchaser’s broker, agent or nominee. ETP is entitled to treat the nominee holder of a common unit as the absolute owner. In that case, the beneficial holders’ rights are limited solely to those that it has against the nominee holder as a result of any agreement between the beneficial owner and the nominee holder.

 

Common units are securities and are transferable according to the laws governing transfer of securities. In addition to other rights acquired, the purchaser has the right to request admission as a substituted limited partner in the partnership for the purchased common units. A purchaser of common units who does not execute and deliver a transfer application obtains only:

 

•    the right to assign the common unit to a purchaser or transferee; and

 

•    the right to transfer the right to seek admission as a substituted limited partner in the partnership for the purchased common units.

 

Thus, a purchaser of common units who does not execute and deliver a transfer application:

 

•    will not receive cash distributions or federal income tax allocations, unless the common units are held in a nominee or “street name” account and the nominee or broker has executed and delivered a transfer application; and

 

•    may not receive some federal income tax information or reports furnished to record holders of common units.

 

Until a common unit has been transferred on its books, ETP and the transfer agent, notwithstanding any notice to the contrary, may treat the record holder of the unit as the absolute owner for all purposes, except as otherwise required by law or stock exchange regulations.

 

159


Table of Contents

PROPOSAL 2: ADJOURNMENT OF THE SPECIAL MEETING

Regency unitholders are being asked to approve a proposal that will give the Regency Board authority to adjourn the special meeting, if necessary, to solicit additional proxies if there are not sufficient votes to adopt the merger agreement at the time of the special meeting. If this proposal is approved, the special meeting could be adjourned to any date. If the special meeting is adjourned, Regency unitholders who have already submitted their proxies will be able to revoke them at any time prior to their use. If you return a proxy and do not indicate how you wish to vote on any proposal, or if you indicate that you wish to vote in favor of the adoption of the merger agreement but do not indicate a choice on the adjournment proposal, your units will be voted in favor of the adjournment proposal. But if you indicate that you wish to vote against the adoption of the merger agreement, your units will only be voted in favor of the adjournment proposal if you indicate that you wish to vote in favor of that proposal. If a quorum is present at the meeting, holders of at least a majority of the outstanding Regency common units, Class F units and Series A units, voting together as a single class, must vote in favor of the proposal; provided that, if a quorum is not present at the meeting, the affirmative vote of holders of a majority of the outstanding Regency common units, Class F units and Series A units entitled to vote at such meeting represented either in person or by proxy, voting together as a single class, will be required to approve the proposal. Because approval of this proposal is based on the affirmative vote of at least a majority of the outstanding Regency common units, Class F units and Series A units, voting together as a single class, a Regency unitholder’s failure to vote, an abstention from voting or the failure of a Regency unitholder who holds his or her units in “street name” through a broker or other nominee to give voting instructions to such broker or other nominee will have the same effect as a vote “AGAINST” approval of this proposal.

The Regency Board unanimously recommends that you vote “FOR” the adjournment of the special meeting, if necessary to solicit additional proxies if there are not sufficient votes to adopt the merger agreement at the time of the special meeting.

 

160


Table of Contents

PROPOSAL 3: ADVISORY VOTE ON RELATED COMPENSATION

Regency is providing its unitholders with the opportunity to cast an advisory (non-binding) vote to approve the payments that will or may be made by Regency to its named executive officers in connection with the merger, as required by the Dodd-Frank Wall Street Reform and Consumer Protection Act of 2010. The payments that Regency’s named executive officers will or may be entitled to receive in connection with the merger are summarized in the table under “The Merger—Interests of Directors and Executive Officers of Regency in the Merger—Golden Parachute Compensation” and the related narrative disclosures.

The Regency Board encourages you to review carefully the related compensation information disclosed in this proxy statement/prospectus.

The Regency Board unanimously recommends that the unitholders of Regency approve the following resolution:

“RESOLVED, that the unitholders of Regency approve, on an advisory (non-binding) basis, the compensation that will or may become payable to its named executive officers in connection with the merger, as disclosed pursuant to Item 402(t) of Regulation S-K in the table in the section of the proxy statement entitled “The Merger—Interests of Directors and Executive Officers of Regency in the Merger—Golden Parachute Compensation” and the related narrative disclosures.”

The vote on the advisory compensation proposal is a vote separate and apart from the vote on the adoption of the merger agreement. Accordingly, Regency unitholders may vote to approve the adoption of the merger agreement and vote not to approve the advisory compensation proposal and vice versa. Because the vote on the advisory compensation proposal is advisory only, it will not be binding on either Regency or ETP. Accordingly, if the merger agreement is adopted and the merger is completed, the compensation payments that are contractually required to be paid by Regency or the surviving partnership to Regency’s named executive officers will or may be paid, subject only to the conditions applicable thereto, regardless of the outcome of the advisory (non-binding) vote of Regency unitholders.

The affirmative vote of holders of at least a majority of the outstanding Regency common units, Class F common units and Series A preferred units, voting together as a single class, will be required to approve the advisory compensation proposal. Accordingly, a Regency unitholder’s failure to vote, an abstention from voting or the failure of a Regency unitholder who holds his or her units in “street name” through a broker or other nominee to give voting instructions to such broker or other nominee will have the same effect as a vote “AGAINST” approval of this proposal.

The Regency Board unanimously recommends that you vote “FOR” the payments that will or may be paid by Regency to its named executive officers in connection with the merger.

 

161


Table of Contents

LEGAL MATTERS

The validity of the ETP common units to be issued in connection with the merger and being offered hereby, certain tax matters relating to those common units and certain U.S. federal income tax consequences of the merger will be passed upon for ETP by Latham & Watkins LLP, Houston, Texas. Certain U.S. federal income tax consequences of the merger will be passed upon for Regency by Baker Botts L.L.P., Dallas, Texas.

EXPERTS

ETP

The consolidated financial statements of Energy Transfer Partners, L.P. and subsidiaries as of December 31, 2014 and 2013 and for each of the three years in the period ended December 31, 2014, and management’s assessment of the effectiveness of internal control over financial reporting as of December 31, 2014, incorporated by reference in this proxy statement/prospectus and elsewhere in the registration statement have been so incorporated by reference in reliance upon the reports of Grant Thornton LLP, independent registered public accountants, upon the authority of said firm as experts in accounting and auditing.

The report of Ernst & Young LLP, independent registered public accountants, appearing in Energy Transfer Partners, L.P.’s Annual Report on Form 10-K for the year ended December 31, 2014 and incorporated by reference in this proxy statement/prospectus with respect to the consolidated statements of comprehensive income, equity, and cash flows for the period from October 5, 2012 to December 31, 2012 (successor), the period from January 1, 2012 to October 2012 (predecessor) of Sunoco Logistics Partners L.P., has been so incorporated by reference in reliance upon the authority of said firm as experts in accounting and auditing.

The reports of Ernst & Young LLP, independent registered public accountants, appearing in Energy Transfer Partners, L.P.’s Annual Report on Form 10-K for the year ended December 31, 2014 and incorporated by reference in this proxy statement/prospectus with respect to the consolidated financial statements of Sunoco LP and Susser Holdings Corporation as of December 31, 2014 and for the period from September 1, 2014 through December 31, 2014 have been incorporated herein by reference in reliance upon such reports given on the authority of such firm as experts in accounting and auditing.

Regency

The consolidated financial statements of Regency Energy Partners LP and subsidiaries as of December 31, 2014 and 2013 and for each of the three years in the period ended December 31, 2014, and management’s assessment of the effectiveness of internal control over financial reporting as of December 31, 2014, incorporated by reference in this proxy statement/prospectus and elsewhere in the registration statement have been so incorporated by reference in reliance upon the reports of Grant Thornton LLP, independent registered public accountants, upon the authority of said firm as experts in accounting and auditing.

The consolidated financial statements of RIGS Haynesville Partnership Co. and subsidiaries as of December 31, 2014 and 2013 and for each of the three years in the period ended December 31, 2014, incorporated by reference in this proxy statement/prospectus and elsewhere in the registration statement have been so incorporated by reference in reliance upon the report of Grant Thornton LLP, independent certified public accountants, upon the authority of said firm as experts in accounting and auditing.

The financial statements of Midcontinent Express Pipeline LLC as of December 31, 2014 and 2013 and for each of the three years in the period ended December 31, 2014, included in Exhibit 99.3, of Regency Energy Partners LP’s Annual Report on Form 10-K for the year ended December 31, 2014, have been so incorporated in this Proxy Statement/Prospectus in reliance on the report of PricewaterhouseCoopers LLP, an independent registered public accounting firm, given on the authority of said firm as experts in auditing and accounting.

 

162


Table of Contents

The consolidated financial statements of Lone Star NGL LLC and subsidiaries as of December 31, 2014 and 2013 and for each of the three years in the period ended December 31, 2014, incorporated by reference in this proxy statement/prospectus and elsewhere in the registration statement have been so incorporated by reference in reliance upon the report of Grant Thornton LLP, independent certified public accountants, upon the authority of said firm as experts in accounting and auditing.

The combined financial statements of Eagle Rock Energy Partners, L.P.’s midstream business as of December 31, 2013 and 2012 and for each of the years in the three year period ended December 31, 2013 have been incorporated by reference herein in reliance upon the report of KPMG LLP, an independent registered public accounting firm, incorporated by reference herein, and upon the authority of said firm as experts in accounting and auditing.

WHERE YOU CAN FIND MORE INFORMATION

ETP has filed with the SEC a registration statement under the Securities Act of which this proxy statement/prospectus forms a part, which registers the ETP common units to be issued to Regency unitholders in connection with the merger. The registration statement, including the exhibits and schedules attached to the registration statement, contains additional relevant information about ETP and its common units. The rules and regulations of the SEC allow ETP and Regency to omit certain information that is included in the registration statement from this proxy statement/prospectus.

ETP and Regency file annual, quarterly and special reports and other information with the SEC. The SEC allows ETP and Regency to “incorporate by reference” into this proxy statement/prospectus the information they file with the SEC, which means that they can disclose important information to you by referring you to those documents. This proxy statement/prospectus contains summaries of certain provisions contained in some of the documents described herein, but reference is made to the actual documents for complete information. All of the summaries are qualified in their entirety by reference to the actual documents. The information incorporated by reference is an important part of this proxy statement/prospectus, and information that ETP or Regency files later with the SEC will automatically update and supersede this information as well as the information included in this proxy statement/prospectus. Some documents or information, such as that called for by Items 2.02 and 7.01 of Form 8-K, or the exhibits related thereto under Item 9.01 of Form 8-K, are deemed furnished and not filed in accordance with SEC rules. None of those documents and none of that information is incorporated by reference into this proxy statement/prospectus. ETP and Regency incorporate by reference the documents listed below and any future filings they make with the SEC under Sections 13(a), 13(c), 14 or 15(d) of the Securities Exchange Act of 1934 after the date of the initial registration statement (of which this proxy statement/prospectus forms a part) and prior to the effectiveness of the registration statement, as well as between the date of this proxy statement/prospectus and the date on which the special meeting of Regency’s unitholders is held:

ETP’s Filings (SEC File No. 001-11727)

 

    Annual Report on Form 10-K for the year ended December 31, 2014, filed on March 2, 2015;

 

    Current Reports on Form 8-K filed on January 26, 2015 (three filings), January 30, 2015, February 2, 2015, February 5, 2015, February 17, 2015, February 19, 2015 (two filings), February 25, 2015, March 2, 2015, March 10, 2015, March 11, 2015, March 12, 2015 and March 13, 2015; and

 

    the description of the ETP common units contained in the Registration Statement filed on Form 8-A filed on May 16, 1996, and including any other amendments or reports filed for the purpose of updating such description.

 

163


Table of Contents

ETP will provide a copy of any document incorporated by reference in this proxy statement/prospectus and any exhibit specifically incorporated by reference in the documents it incorporates by reference, without charge, by written or oral request directed to ETP at the following address and telephone number:

Energy Transfer Partners, L.P.

Investor Relations

3738 Oak Lawn Avenue

Dallas, Texas 75219

(214) 981-0795

Regency’s Filings (SEC File No. 001-35262)

 

    Annual Report on Form 10-K for the year ended December 31, 2014, filed on February 27, 2015;

 

    Current Reports on Form 8-K filed on January 8, 2015, January 23, 2015, January 26, 2015 (three filings), January 30, 2015, February 19, 2015, February 25, 2015 and March 9, 2015; and

 

    the description of the Regency common units contained in the Registration Statement filed on Form 8-A filed on August 1, 2011, and including any other amendments or reports filed for the purpose of updating such description.

Regency will provide a copy of any document incorporated by reference in this proxy statement/prospectus and any exhibit specifically incorporated by reference in the documents it incorporates by reference, without charge, by written or oral request directed to Regency at the following address and telephone number:

Regency Energy Partners LP

Investor Relations

2001 Bryan Street, Suite 3700 Dallas, Texas 75201

(214) 750-1771

ETP and Regency also make available free of charge on their internet websites at www.energytransfer.com and www.regencygasservices.com, respectively, the reports and other information filed by ETP and Regency with the SEC, as soon as reasonably practicable after such material is electronically filed or furnished to the SEC. Neither ETP’s nor Regency’s websites, nor the information contained on their websites, is part of this proxy statement/prospectus or the documents incorporated by reference.

The SEC maintains an Internet website that contains reports, proxy and information statements and other material that are filed through the SEC’s Electronic Data Gathering, Analysis and Retrieval (EDGAR) System. This system can be accessed at www.sec.gov. You can find information that ETP and Regency file with the SEC by reference to their names or to their SEC file numbers. You also may read and copy any document ETP or Regency files with the SEC at the SEC’s public reference room located at 100 F Street, N.E., Room 1580, Washington, D.C. 20549. Please call the SEC at 1-800-SEC-0330 for further information about the public reference room and its copy charges. ETP’s and Regency’s SEC filings are also available to the public through the New York Stock Exchange at 20 Broad Street, New York, New York 10005.

The information concerning ETP contained in this proxy statement/prospectus or incorporated by reference has been provided by ETP, and the information concerning Regency contained in this proxy statement/prospectus or incorporated by reference has been provided by Regency.

In order to receive timely delivery of requested documents in advance of the special meeting your request should be received no later than April 20, 2015. If you request any documents, ETP or Regency will mail them to you by first class mail, or another equally prompt means, within one business day after receipt of your request.

 

164


Table of Contents

Neither ETP nor Regency has authorized anyone to give any information or make any representation about the merger, ETP or Regency that is different from, or in addition to, that contained in this proxy statement/prospectus or in any of the materials that have been incorporated by reference. Therefore, if any one distributes this type of information, you should not rely on it. If you are in a jurisdiction where offers to exchange or sell, or solicitations of offers to exchange or purchase, the securities offered by this proxy statement/prospectus or the solicitation of proxies is unlawful, or you are a person to whom it is unlawful to direct these types or activities, then the offer presented in this proxy statement/prospectus does not extend to you. The information contained in this proxy statement/prospectus speaks only as of its date, or in the case of information in a document incorporated by reference, as of the date of such document, unless the information specifically indicates that another date applies.

 

165


Table of Contents

ANNEX A

Composite Agreement and Plan of Merger

Agreement and Plan of Merger, dated as of January 25, 2015, as amended as of February 18, 2015, by and among Energy Transfer Partners, L.P., Energy Transfer Partners GP, L.P., Rendezvous I LLC, Rendezvous II LLC, Regency Energy Partners LP, Regency GP LP, ETE GP Acquirer LLC and, solely for purposes of certain provisions therein, Energy Transfer Equity, L.P. (composite copy incorporating the Agreement and Plan of Merger, dated as of January 25, 2015 and Amendment No. 1 to Agreement and Plan of Merger, dated as of February 18, 2015).

Each reference in the Agreement and Plan of Merger to “this Agreement,” “hereof,” “hereunder” or words of like import referring to the Agreement and Plan of Merger shall mean and be a reference to the Agreement and Plan of Merger as amended by Amendment No. 1 to Agreement and Plan of Merger. All references in the Agreement and Plan of Merger to “the date hereof” or “the date of this Agreement” shall refer to January 25, 2015.


Table of Contents

 

 

 

AGREEMENT AND PLAN OF MERGER

among

ENERGY TRANSFER PARTNERS, L.P.,

ENERGY TRANSFER PARTNERS GP, L.P.,

RENDEZVOUS I LLC,

RENDEZVOUS II LLC,

REGENCY ENERGY PARTNERS LP,

REGENCY GP LP,

ETE GP ACQUIRER LLC

and,

solely for purposes of Section 5.17 and Article VIII,

ENERGY TRANSFER EQUITY, L.P.

Dated as of January 25, 2015

As amended on February 18, 2015

 

 

 

 


Table of Contents

TABLE OF CONTENTS

 

          Page  

ARTICLE I. THE MERGERS

     A-2   

Section 1.1

 

The Mergers

     A-2   

Section 1.2

 

Closing

     A-2   

Section 1.3

 

Effective Time

     A-2   

Section 1.4

 

Effects of the Mergers

     A-2   

Section 1.5

 

Organizational Documents of the Surviving Entity

     A-2   

ARTICLE II. EFFECT ON UNITS

     A-3   

Section 2.1

 

Effect of Merger

     A-3   

Section 2.2

 

Exchange of Certificates

     A-4   

Section 2.3

 

Treatment of Phantom Units, Unit Options, Cash Units and Equity Plans

     A-7   

Section 2.4

 

Adjustments

     A-8   

Section 2.5

 

No Dissenters’ Rights

     A-8   

Section 2.6

 

Effect of the GP Merger

     A-8   

Section 2.7

 

Parent GP Interest.

     A-9   

ARTICLE III. REPRESENTATIONS AND WARRANTIES OF MLP

     A-9   

Section 3.1

 

Organization, Standing and Power

     A-9   

Section 3.2

 

Capitalization

     A-10   

Section 3.3

 

Authority; Noncontravention; Voting Requirements

     A-11   

Section 3.4

 

Governmental Approvals

     A-12   

Section 3.5

 

MLP SEC Documents; Undisclosed Liabilities

     A-12   

Section 3.6

 

Absence of Certain Changes or Events

     A-13   

Section 3.7

 

Legal Proceedings

     A-13   

Section 3.8

 

Compliance with Laws; Permits

     A-14   

Section 3.9

 

Information Supplied

     A-14   

Section 3.10

 

Tax Matters

     A-15   

Section 3.11

 

Employee Benefits

     A-15   

Section 3.12

 

Labor Matters

     A-16   

Section 3.13

 

Environmental Matters

     A-17   

Section 3.14

 

Contracts

     A-17   

Section 3.15

 

Property

     A-18   

Section 3.16

 

Intellectual Property

     A-19   

Section 3.17

 

Insurance

     A-19   

Section 3.18

 

Opinion of Financial Advisor

     A-19   

Section 3.19

 

Brokers and Other Advisors

     A-20   

Section 3.20

 

State Takeover Statutes

     A-20   

Section 3.21

 

Regulatory Matters

     A-20   

Section 3.22

 

No Other Representations or Warranties

     A-20   

ARTICLE IIIA. REPRESENTATIONS AND WARRANTIES OF ETE ACQUIRER

     A-20   

Section 3A.1

 

Organization, Standing and Power

     A-20   

Section 3A.2

 

Limited Liability Company Interests; ETE Acquirer Business

     A-21   

Section 3A.3

 

Authority; Non-Contravention

     A-21   

Section 3A.4

 

Governmental Approvals

     A-22   

Section 3A.5

 

Absence of Certain Changes or Events

     A-22   

Section 3A.6

 

Brokers and Other Advisors

     A-22   

Section 3A.7

 

No Other Representations or Warranties

     A-22   

 

A-i


Table of Contents

ARTICLE IV. REPRESENTATIONS AND WARRANTIES OF PARENT

  A-22   

Section 4.1

Organization, Standing and Power

  A-23   

Section 4.2

Capitalization

  A-23   

Section 4.3

Authority; Noncontravention; Voting Requirements

  A-24   

Section 4.4

Governmental Approvals

  A-25   

Section 4.5

Parent SEC Documents; Undisclosed Liabilities

  A-26   

Section 4.6

Absence of Certain Changes or Events

  A-27   

Section 4.7

Legal Proceedings

  A-27   

Section 4.8

Compliance with Laws; Permits

  A-27   

Section 4.9

Information Supplied

  A-28   

Section 4.10

Tax Matters

  A-28   

Section 4.11

Environmental Matters

  A-29   

Section 4.12

Contracts

  A-29   

Section 4.13

Property

  A-30   

Section 4.14

Opinion of Financial Advisor

  A-30   

Section 4.15

Brokers and Other Advisors

  A-30   

Section 4.16

State Takeover Statutes

  A-30   

Section 4.17

Financing

  A-30   

Section 4.18

No Other Representations or Warranties

  A-31   

ARTICLE V. ADDITIONAL COVENANTS AND AGREEMENTS

  A-31   

Section 5.1

Preparation of the Registration Statement and Proxy Statement; MLP Unitholders Meeting

  A-31   

Section 5.2

Conduct of Business.

  A-32   

Section 5.3

No Solicitation by MLP; Etc.

  A-36   

Section 5.4

[Removed and Reserved]

  A-39   

Section 5.5

Reasonable Best Efforts

  A-39   

Section 5.6

Public Announcements

  A-40   

Section 5.7

Access to Information; Confidentiality

  A-40   

Section 5.8

Notification of Certain Matters

  A-41   

Section 5.9

Indemnification and Insurance

  A-42   

Section 5.10

Securityholder Litigation

  A-43   

Section 5.11

Financing Matters

  A-43   

Section 5.12

Fees and Expenses

  A-44   

Section 5.13

Section 16 Matters

  A-44   

Section 5.14

Listing

  A-44   

Section 5.15

Distributions

  A-44   

Section 5.16

Conflicts Committees

  A-44   

Section 5.17

Voting and Consent

  A-45   

ARTICLE VI. CONDITIONS PRECEDENT

  A-45   

Section 6.1

Conditions to Each Party’s Obligation to Effect the Merger and GP Merger

  A-45   

Section 6.2

Conditions to Obligations of the Parent Entities to Effect the Merger and the GP Merger

  A-46   

Section 6.3

Conditions to Obligation of MLP to Effect the Merger and the GP Merger

  A-46   

Section 6.4

Frustration of Closing Conditions

  A-47   

ARTICLE VII. TERMINATION

  A-47   

Section 7.1

Termination

  A-47   

Section 7.2

Effect of Termination

  A-49   

Section 7.3

Fees and Expenses

  A-49   

 

A-ii


Table of Contents

ARTICLE VIII. MISCELLANEOUS

  A-50   

Section 8.1

No Survival, Etc.

  A-50   

Section 8.2

Amendment or Supplement

  A-50   

Section 8.3

Extension of Time, Waiver, Etc.

  A-51   

Section 8.4

Assignment

  A-51   

Section 8.5

Counterparts

  A-51   

Section 8.6

Entire Agreement; No Third-Party Beneficiaries

  A-51   

Section 8.7

Governing Law; Jurisdiction; Waiver of Jury Trial

  A-51   

Section 8.8

Specific Enforcement

  A-52   

Section 8.9

Notices

  A-52   

Section 8.10

Severability

  A-54   

Section 8.11

Interpretation

  A-54   

Section 8.12

Non-Recourse

  A-54   

Section 8.13

Definitions

  A-55   

 

A-iii


Table of Contents

INDEX OF DEFINED TERMS

 

Defined Term

  

Where Defined

Additional Unit Consideration

   Section 8.13

Affiliate

   Section 8.13

Agreement

   Preamble

Antitrust Laws

   Section 8.13

Balance Sheet Date

   Section 3.5(d)

Book-Entry Units

   Section 2.1(e)

business day

   Section 8.13

Cash Unit

   Section 8.13

Certificate

   Section 2.1(e)

Certificate of GP Merger

   Section 1.3(b)

Certificate of Merger

   Section 1.3(a)

Class F Unit

   Section 8.13

Class F Unitholders

   Section 8.13

Clayton Act

   Section 8.13

Closing

   Section 1.2

Closing Date

   Section 1.2

Code

   Section 2.2(j)

Commodity Derivative Instrument

   Section 3.14(a)(viii)

Common Unit

   Section 8.13

Common Unitholders

   Section 8.13

Contract

   Section 3.3(b)

Converted Parent Cash Unit Award

   Section 2.3(c)

Converted Parent Phantom Unit Award

   Section 2.3(a)

DLLCA

   Section 8.13

DRULPA

   Section 8.13

Effective Time

   Section 1.3(a)

Environmental Law

   Section 8.13

Environmental Permit

   Section 8.13

ERISA

   Section 3.11(a)

ERISA Affiliate

   Section 8.13

ETE

   Preamble

ETE Acquirer

   Section 8.13

ETE Acquirer Material Adverse Effect

   Section 3A.1(a)

ETE Acquirer Charter Documents

   Section 8.13

ETE Credit Documents

   Section 8.13

Exchange Act

   Section 3.4

Exchange Agent

   Section 2.2(a)

Exchange and Repurchase Agreement

   Section 4.2(a)

Exchange Fund

   Section 2.2(b)

Exchange Ratio

   Section 2.1(a)(i)(i)

Existing Credit Facility

   Section 5.2(a)(ii)

Federal Trade Commission Act

   Section 8.13

GAAP

   Section 8.13

Governmental Authority

   Section 8.13

GP Merger

   Section 1.1(b)

GP Merger Effective Time

   Section 1.3(b)

GP Surviving Entity

   Section 1.1(b)

Hazardous Substance

   Section 8.13

HSR Act

   Section 8.13

 

A-iv


Table of Contents

ICA

Section 3.21(b)

Indemnified Person

Section 5.9(a)

Knowledge

Section 8.13

Law

Section 3.8(a)

Laws

Section 3.8(a)

Liens

Section 3.1(c)

Material Adverse Effect

Section 8.13

Maximum Amount

Section 5.9(c)

Merger

Section 1.1(a)

Merger Sub A

Section 8.13

Merger Sub B

Section 8.13

Merger Consideration

Section 2.1(a)(i)

MLP

Preamble

MLP Acquisition Agreement

Section 5.3(a)

MLP Adverse Recommendation Change

Section 5.3(a)

MLP Alternative Proposal

Section 8.13

MLP Benefit Plans

Section 3.11(a)

MLP Board Recommendation

Section 5.1(b)

MLP Changed Circumstance

Section 8.13

MLP Charter Documents

Section 3.1(d)

MLP Conflicts Committee

Recitals

MLP Disclosure Schedule

Article III

MLP Entities

Preamble

MLP Equity Plans

Section 8.13

MLP Fairness Opinion

Section 3.18

MLP Financial Advisor

Section 3.18

MLP General Partner Interest

Section 8.13

MLP GP

Preamble

MLP GP Charter Documents

Section 8.13

MLP GP Common Unit Equivalent

Section 8.13

MLP GP Parent Unit Equivalent

Section 8.13

MLP GP Percentage Interest

Section 8.13

MLP Incentive Distribution Right

Section 8.13

MLP Intellectual Property

Section 3.16

MLP Joint Ventures

Section 8.13

MLP Limited Partner

Section 8.13

MLP Limited Partner Interest

Section 8.13

MLP Managing GP

Recitals

MLP Managing GP Board

Recitals

MLP Managing GP Charter Documents

Section 8.13

MLP Material Adverse Effect

Section 3.1(a)

MLP Material Contract

Section 3.14(a)

MLP Partnership Agreement

Section 8.13

MLP Partnership Interest

Section 8.13

MLP Percentage Interest

Section 8.13

MLP Permits

Section 3.8(b)

MLP Recommendation Change Notice

Section 5.3(d)(ii)(A)

MLP Recommendation Change Notice Period

Section 5.3(d)(ii)(B)

MLP SEC Documents

Section 3.5(a)

MLP Security

Section 8.13

MLP Special Approval

Section 8.13

 

A-v


Table of Contents

MLP Subsidiary Documents

Section 3.1(d)

MLP Superior Proposal

Section 8.13

MLP Superior Proposal Notice

Section 5.3(d)(i)(C)

MLP Superior Proposal Notice Period

Section 5.3(d)(i)(D)

MLP Termination Fee

Section 7.3(a)

MLP Unaffiliated Unitholders

Section 8.13

MLP Unitholder

Section 8.13

MLP Unitholder Approval

Section 3.3(c)

MLP Unitholders Meeting

Section 5.1(b)

Multiemployer Plan

Section 8.13

NGA

Section 3.21(a)

NGPA

Section 3.21(a)

Non-Competition Agreement

Section 3.14(a)(vi)

NYSE

Section 8.13

Option Consideration

Section 2.3(b)

Outside Date

Section 7.1(b)(i)

Parent

Preamble

Parent Acquisition Transaction

Section 5.2(b)(i)

Parent Charter Documents

Section 4.1(d)

Parent Class E Units

Section 4.2(a)

Parent Class G Units

Section 4.2(a)

Parent Class H Units

Section 4.2(a)

Parent Confidentiality Agreement

Section 5.7(a)

Parent Conflicts Committee

Recitals

Parent Disclosure Schedule

Article IV

Parent Entities

Preamble

Parent Equity Plans

Section 4.2(a)

Parent Expenses

Section 7.3(g)

Parent Fairness Opinion

Section 4.14

Parent Financial Advisor

Section 4.14

Parent GP

Preamble

Parent GP Charter Documents

Section 8.13

Parent GP Interest

Section 4.2(a)

Parent Incentive Distribution Right

Section 8.13

Parent Joint Ventures

Section 8.13

Parent Limited Partner

Section 8.13

Parent Limited Partner Interest

Section 8.13

Parent Managing GP

Recitals

Parent Managing GP Board

Recitals

Parent Managing GP Charter Documents

Section 8.13

Parent Material Adverse Effect

Section 4.1(a)

Parent Material Contracts

Section 4.12(a)

Parent Partnership Agreement

Section 8.13

Parent Partnership Agreement Amendment

Recitals

Parent Partnership Interest

Section 8.13

Parent Percentage Interest

Section 8.13

Parent Permits

Section 4.8(b)

Parent Preferred Unit

Section 2.1(a)(iv)

Parent SEC Documents

Section 4.5(a)

Parent Subsidiary Documents

Section 4.1(d)

Parent Unaffiliated Unitholders

Section 8.13

Parent Unit

Section 8.13

 

A-vi


Table of Contents

Parent Unitholders

Section 8.13

Parent Unit Majority

Section 8.13

Permit

Section 8.13

Person

Section 8.13

Phantom Unit

Section 8.13

Proceeding

Section 5.9(a)

Proxy Statement

Section 3.4

Registration Statement

Section 3.9

Representatives

Section 5.3(a)

Restraints

Section 6.1(d)

Revocable Interests

Section 3.15(b)

rights-of-way

Section 3.15(b)

Risk Management Policy

Section 8.13

Sarbanes-Oxley Act

Section 3.5(a)

SEC

Section 8.13

Securities Act

Section 3.1(c)

Series A Unit

Section 8.13

Series A Unit Consideration

Section 2.1(a)(iv)

Series A Unitholders

Section 8.13

Sherman Act

Section 8.13

Subsidiary

Section 8.13

SUN Entities

Section 8.13

SXL Entities

Section 8.13

Tax

Section 8.13

Tax Return

Section 8.13

Taxes

Section 8.13

Unit Consideration

Section 2.1(a)

Unit Majority

Section 8.13

Unit Option

Section 8.13

unit proceeds

Section 2.2(h)

WARN Act

Section 3.12(b)

Willful Breach

Section 8.13

 

A-vii


Table of Contents

AGREEMENT AND PLAN OF MERGER

This AGREEMENT AND PLAN OF MERGER, dated as of January 25, 2015 (this “Agreement”), as amended on February 18, 2015, is by and among Regency Energy Partners LP, a Delaware limited partnership (“MLP”), Regency GP LP, a Delaware limited partnership and the general partner of MLP (“MLP GP” and, together with MLP, the “MLP Entities”), ETE GP Acquirer LLC, a Delaware limited liability company, Energy Transfer Partners, L.P., a Delaware limited partnership (“Parent”), Energy Transfer Partners GP, L.P., a Delaware limited partnership and the general partner of Parent (“Parent GP” and, together with Parent, the “Parent Entities”), Rendezvous I LLC, a Delaware limited liability company and a direct wholly owned Subsidiary of Parent, Rendezvous II LLC, a Delaware limited liability company and a direct wholly owned Subsidiary of Parent, and, solely for purposes of Section 5.17 and Article VIII, Energy Transfer Equity, L.P., a Delaware limited partnership (“ETE”).

W I T N E S S E T H:

WHEREAS, the Conflicts Committee (“MLP Conflicts Committee”) of the Board of Directors (the “MLP Managing GP Board”) of Regency GP LLC, a Delaware limited liability company and the general partner of MLP GP (the “MLP Managing GP”), by unanimous vote, in good faith (a) determined that this Agreement and the transactions contemplated hereby are in the best interest of MLP and the MLP Unaffiliated Unitholders (as defined herein), (b) approved this Agreement and the transactions contemplated hereby, including the Merger (as defined herein) (the foregoing constituting MLP Special Approval (as defined herein)), and (c) resolved to approve, and to recommend to the MLP Managing GP Board the approval of, this Agreement and the consummation of the transactions contemplated hereby, including the Merger;

WHEREAS, upon the receipt of such approval and recommendation of the MLP Conflicts Committee, at a meeting duly called and held, the MLP Managing GP Board (a) approved this Agreement and the transactions contemplated hereby, including the Merger and the GP Merger, (b) directed that this Agreement be submitted to a vote of the Limited Partners (as defined herein) and the limited partners of MLP GP, and (c) resolved to recommend adoption of this Agreement by the Limited Partners;

WHEREAS, the Conflicts Committee (the “Parent Conflicts Committee”) of the Board of Directors (the “Parent Managing GP Board”) of Energy Transfer Partners, L.L.C., a Delaware limited liability company and the general partner of Parent GP (“Parent Managing GP”), by unanimous vote, in good faith (a) determined that this Agreement and the transactions contemplated hereby are in the best interest of Parent and the Parent Unaffiliated Unitholders, (b) approved this Agreement and the transactions contemplated hereby, including the Merger (the foregoing constituting Parent Special Approval (as defined herein)), and (c) resolved to approve, and to recommend to the Parent Managing GP Board the approval of, this Agreement and the consummation of the transactions contemplated hereby, including the Merger;

WHEREAS, upon the receipt of such approval and recommendation of the Parent Conflicts Committee, at a meeting duly called and held, the Parent Managing GP Board (a) approved this Agreement and the transactions contemplated hereby, including the Merger and the GP Merger, (b) directed that this Agreement be submitted to a vote of the Parent Limited Partners and the limited partners of Parent GP, and (c) resolved to recommend adoption of this Agreement by the Parent Limited Partners; and

WHEREAS, as a condition to the MLP Entities’ and Parent’s willingness to enter into this Agreement, subject to the terms and conditions set forth herein, ETE has agreed to cause Parent GP to execute and deliver an amendment to the Parent Partnership Agreement (the “Parent Partnership Agreement Amendment”), immediately prior to the Effective Time, providing for, among other things, (i) the reduction by the holders of the Parent Incentive Distribution Rights of (x) $20 million in quarterly distributions in respect of such rights for four consecutive quarters commencing with the first quarter for which the related record date occurs on or following the Closing and (y) $15 million in quarterly distributions in respect of such rights for the 16 consecutive quarters immediately thereafter, (ii) the creation and issuance of the Parent Preferred Units and (iii) a change in the definition of “Operating Surplus” to provide that such term shall include an amount equal to the operating surplus of MLP immediately prior to the Effective Time.

 

A-1


Table of Contents

NOW, THEREFORE, in consideration of the representations, warranties, covenants and agreements contained in this Agreement, and intending to be legally bound, the parties agree as follows:

ARTICLE I.

THE MERGERS

Section 1.1 The Mergers.

(a) Upon the terms and subject to the conditions set forth in this Agreement, and in accordance with the DRULPA and the DLLCA, at the Effective Time, MLP shall be merged with Merger Sub A (the “Merger”), the separate limited liability company existence of Merger Sub A will cease, and MLP will continue its existence as a limited partnership under Delaware law as the surviving entity in the Merger and a wholly owned Subsidiary of Parent (the “Surviving Entity”).

(b) Upon the terms and subject to the conditions set forth in this Agreement, and in accordance with the DLLCA, at the GP Merger Effective Time, ETE Acquirer shall be merged with Merger Sub B (the “GP Merger”), the separate limited liability company existence of Merger Sub B will cease, and ETE Acquirer will continue its existence as a limited liability company under Delaware law as the surviving entity in the GP Merger and a wholly owned Subsidiary of Parent (the “GP Merger Surviving Entity”).

Section 1.2 Closing. Subject to the provisions of Article VI, the closing of the Merger and the GP Merger (the “Closing”) shall take place at the offices of Latham & Watkins LLP, 811 Main Street, Houston, Texas 77002 at 9:00 A.M., local time, on the second business day after the satisfaction or waiver of the conditions set forth in Article VI (other than conditions that by their nature are to be satisfied at the Closing, but subject to the satisfaction or waiver of those conditions), or at such other place, date and time as MLP and Parent shall agree. The date on which the Closing actually occurs is referred to as the “Closing Date.”

Section 1.3 Effective Time.

(a) Subject to the provisions of this Agreement, at the Closing, MLP will cause a certificate of merger, executed in accordance with the relevant provisions of the DRULPA and the DLLCA (the “Certificate of Merger”) to be duly filed with the Secretary of State of the State of Delaware. The Merger will become effective at such time as the Certificate of Merger has been duly filed with the Secretary of State of the State of Delaware or at such later date or time as may be agreed by MLP and Parent in writing and specified in the Certificate of Merger (the effective time of the Merger being hereinafter referred to as the “Effective Time”).

(b) Subject to the provisions of this Agreement, at the Closing, ETE Acquirer will cause a certificate of merger, executed in accordance with the relevant provisions of the DLLCA (the “Certificate of GP Merger”) to be duly filed with the Secretary of State of the State of Delaware. The GP Merger will become effective at such time as the Certificate of GP Merger has been duly filed with the Secretary of State of the State of Delaware or at such later date or time as may be agreed by ETE Acquirer and Parent in writing and specified in the Certificate of GP Merger (the effective time of the GP Merger being hereinafter referred to as the “GP Merger Effective Time”). The parties hereto shall take all actions such that the GP Merger Effective Time shall be the same date and time as the Effective Time.

Section 1.4 Effects of the Mergers. The Merger and the GP Merger shall have the effects set forth herein and in the applicable provisions of the DRULPA and the DLLCA.

Section 1.5 Organizational Documents of the Surviving Entity.

(a) At the Effective Time, the certificate of limited partnership of MLP as in effect immediately prior to the Effective Time shall remain unchanged and shall be the certificate of limited partnership of the Surviving Entity

 

A-2


Table of Contents

from and after the Effective Time, and thereafter may be amended as provided therein or by Law, in each case consistent with the obligations set forth in Section 5.9.

(b) At the Effective Time, the MLP Partnership Agreement as in effect immediately prior to the Effective Time shall remain unchanged and shall be the agreement of limited partnership of the Surviving Entity from and after the Effective Time, and thereafter may be amended as provided therein or by Law, in each case consistent with the obligations set forth in Section 5.9.

ARTICLE II.

EFFECT ON UNITS

Section 2.1 Effect of Merger. At the Effective Time, by virtue of the Merger and without any action on the part of MLP GP, MLP, Parent GP, Parent, Merger Sub A or the holder of any securities of MLP or Merger Sub A:

(a) (i) Conversion of Common Units. Subject to Section 2.1(c), Section 2.2(h) and Section 2.4, each Common Unit issued and outstanding or deemed issued and outstanding in accordance with Section 2.3 as of immediately prior to the Effective Time shall be converted into the right to receive (x) the Additional Unit Consideration and (y) 0.4066 (the “Exchange Ratio”) Parent Units (the “Unit Consideration” and, together with the Additional Unit Consideration, the “Merger Consideration”).

(ii) Conversion of MLP General Partner Interest. The MLP General Partner Interest outstanding immediately prior to the Effective Time shall be converted into a non-economic general partner interest in MLP, and MLP GP shall continue as the sole general partner of MLP and the sole record and beneficial owner of the general partner interests in the MLP.

(iii) Conversion of Class F Units. Subject to Section 2.1(c), Section 2.2(h) and Section 2.4, the Class F Units issued and outstanding as of immediately prior to the Effective Time shall be deemed to have been converted into an equal number of Common Units and such Common Units shall be converted into the right to receive the Merger Consideration pursuant to Section 2.1(a).

(iv) Conversion of Series A Units. Subject to Section 2.1(c), Section 2.2(h) and Section 2.4, each Series A Unit issued and outstanding as of immediately prior to the Effective Time shall be converted into the right to receive a Series A preferred unit representing a limited partner interest in Parent (a “Parent Preferred Unit”), a new class of units in Parent containing provisions substantially equivalent to the provisions set forth in Section 5.14 of the MLP Partnership Agreement without abridgement including, the same powers, preferences, rights to distributions, rights to accumulation and compounding upon failure to pay distributions, and relative participating, optional or other special rights and the qualifications, limitations or restrictions thereon, that the Series A Units have immediately prior to the Closing (the “Series A Unit Consideration”).

(b) Cancellation of MLP Incentive Distribution Rights. The MLP Incentive Distribution Rights outstanding immediately prior to the Effective Time shall cease to be outstanding and shall be canceled and retired and shall cease to exist. In connection with such cancellation, Parent GP shall receive a right to any capital account in MLP associated with the MLP Incentive Distribution Rights immediately prior to the Merger.

(c) Cancellation of MLP-Owned Units. Any MLP Securities that are owned immediately prior to the Effective Time by MLP or any Subsidiary of MLP shall be automatically canceled and shall cease to exist and no consideration shall be delivered in exchange for such canceled MLP Securities.

(d) Conversion of Merger Sub A Limited Liability Company Interests. At the Effective Time, by virtue of the Merger and without any action on the part of Parent or Merger Sub A, the limited liability company interests

 

A-3


Table of Contents

in Merger Sub A issued and outstanding immediately prior to the Effective Time shall be converted into a 100% limited partner interest in MLP (as the Surviving Entity) and Parent shall be admitted as a limited partner of MLP. At the Effective Time, the books and records of MLP shall be revised to reflect the admission of Parent as an MLP Limited Partner and the simultaneous withdrawal of all other MLP Limited Partners.

(e) Certificates. As of the Effective Time, all Common Units and Class F Units converted into the Merger Consideration and all Series A Units converted into the Series A Unit Consideration, as applicable, pursuant to this Article II shall no longer be outstanding and shall automatically be canceled and shall cease to exist, and each holder of a certificate (or evidence of units in book-entry form (“Book-Entry Units”)) that immediately prior to the Effective Time represented any such Common Units, Class F Units or Series A Units (a “Certificate”) shall cease to have any rights with respect thereto, except the right to receive the Merger Consideration or Series A Unit Consideration, as applicable, and any distributions to which such holder is entitled pursuant to Section 2.2(g), in each case to be issued in consideration therefor upon surrender of such Certificate in accordance with Section 2.2(c), without interest, and the right to be admitted as a Parent Limited Partner. Parent GP hereby consents to the admission (as a Parent Limited Partner) of each MLP Unitholder who is issued Parent Units or Parent Preferred Units in accordance with this Article II, upon the proper surrender of the Certificate representing Common Units, Class F Units or Series A Units, as applicable. Upon such surrender of the Certificate (or upon a waiver of the requirement to surrender a Certificate granted by Parent GP in its sole discretion) and the recording of the name of such Person as a limited partner of Parent on the books and records of Parent, such Person shall be deemed to have made a capital contribution to Parent and shall automatically and effective as of the Effective Time be admitted as a Parent Limited Partner and be bound by the Parent Partnership Agreement as such. By its surrender of a Certificate, or by its acceptance of Parent Units or Parent Preferred Units, as applicable, a MLP Unitholder confirms its agreement to be bound by all of the terms and conditions of the Parent Partnership Agreement.

Section 2.2 Exchange of Certificates.

(a) Exchange Agent. Prior to the Closing Date, Parent shall appoint an exchange agent reasonably acceptable to MLP (the “Exchange Agent”) for the purpose of exchanging Certificates and Book-Entry Units for the Merger Consideration and Series A Unit Consideration, as applicable. As soon as reasonably practicable after the Effective Time, but in no event more than three business days following the Effective Time, Parent will send, or will cause the Exchange Agent to send, to each holder of record of Common Units, Class F Units and Series A Units as of the Effective Time (and, to the extent commercially practicable, to make available for collection by hand, during customary business hours commencing immediately after the Effective Time, if so elected by such holder of record), whose Common Units, Class F Units and Series A Units, as applicable, were converted into the right to receive the Merger Consideration or Series A Unit Consideration, as applicable, a letter of transmittal (which shall specify that the delivery shall be effected, and risk of loss and title shall pass, only upon proper delivery of the Certificates and Book-Entry Units (or effective affidavits of loss in lieu thereof) to the Exchange Agent) in such forms as MLP and Parent may reasonably agree, including, as applicable, instructions for use in effecting the surrender of Certificates and Book-Entry Units (or effective affidavits of loss in lieu thereof) to the Exchange Agent in exchange for the Merger Consideration or Series A Unit Consideration, as applicable.

(b) Deposit. At or prior to the Closing, Parent shall cause to be deposited with the Exchange Agent, in trust for the benefit of the holders of Common Units, Class F Units, Series A Units and Unit Options, an amount of (x) Parent Units (which shall be in non-certificated book-entry form) and (y) Parent Preferred Units (which shall be in non-certificated book-entry form), issuable upon due surrender of the Certificates, Book-Entry Units or other evidence of Unit Options (or effective affidavits of loss in lieu thereof) pursuant to the provisions of this Article II. Following the Effective Time, Parent agrees to make available to the Exchange Agent, from time to time as needed, cash in U.S. dollars sufficient to pay any distributions pursuant to Section 2.2(g), any Parent Units sufficient to pay any Merger Consideration and any Parent Preferred Units sufficient to pay any Series A Unit Consideration, in each case, that may be payable from time to time following the Effective Time. All cash or book-entry units representing Parent Units and Parent Preferred Units deposited with the Exchange Agent or

 

A-4


Table of Contents

representing Parent Units to be delivered pursuant to Section 2.2(h) shall be referred to in this Agreement as the “Exchange Fund.” The Exchange Agent shall, pursuant to irrevocable instructions, deliver the Merger Consideration and Series A Unit Consideration contemplated to be issued or paid pursuant to this Article II out of the Exchange Fund. The Exchange Fund shall not be used for any other purpose. The Exchange Agent shall invest any cash included in the Exchange Fund as directed by Parent; provided, that (i) no such investment or losses thereon shall affect the Merger Consideration payable to holders of Common Units, Class F Units, Series A Units or Unit Options entitled to receive such consideration and Parent shall promptly cause to be provided additional funds to the Exchange Agent for the benefit of holders of Common Units, Class F Units, Series A Units or Unit Options entitled to receive such consideration in the amount of any such losses; and (ii) such investments shall be in short-term obligations of the United States of America with maturities of no more than 30 days.

(c) Exchange. Each holder of Common Units, Class F Units and Series A Units that have been converted into the right to receive the Merger Consideration or Series A Unit Consideration, as applicable, upon surrender to the Exchange Agent of a properly completed letter of transmittal, duly executed and completed in accordance with the instructions thereto, a Certificate (or effective affidavits of loss in lieu thereof), Book-Entry Unit or other evidence of Unit Options (or effective affidavits of loss in lieu thereof) and such other documents as may reasonably be required by the Exchange Agent, will be entitled to receive in exchange therefor (i) in the case of a Common Unitholder or Class F Unitholder, (x) the number of Parent Units representing, in the aggregate, the whole number of Parent Units that such holder has the right to receive in accordance with the provisions of this Article II and/or (y) a check denominated in U.S. dollars in the amount of cash that such holder has the right to receive pursuant to this Article II, and (ii) in the case of a Series A Unitholder, the number of Parent Preferred Units representing, in the aggregate, the whole number of Parent Preferred Units that such holder has the right to receive in accordance with the provisions of this Article II. The Merger Consideration and Series A Unit Consideration shall be paid as promptly as practicable by mail after receipt by the Exchange Agent of the Certificate (or effective affidavits of loss in lieu thereof), Book-Entry Units or other evidence of Unit Options and letter of transmittal in accordance with the foregoing. No interest shall be paid or accrued on any Merger Consideration, Series A Unit Consideration or on any unpaid distributions payable to holders of Certificates. Until so surrendered, each such Certificate shall, after the Effective Time, represent for all purposes only the right to receive such Merger Consideration or Series A Unit Consideration, as applicable. The Merger Consideration and Series A Unit Consideration paid upon surrender of Certificates, Book-Entry Units or other evidence of Unit Options (or effective affidavits of loss in lieu thereof) shall be deemed to have been paid in full satisfaction of all rights pertaining to the Common Units, Class F Units, Series A Units, Book-Entry Units or other evidence of Unit Options (or effective affidavits of loss in lieu thereof), as the case may be, formerly represented by such Certificates, Book-Entry Units or other evidence of Unit Options (or effective affidavits of loss in lieu thereof).

(d) Other Payees. If any cash payment is to be made to a Person other than the Person in whose name the applicable surrendered Certificate or Book-Entry Unit, or other evidence of Unit Options (or effective affidavits of loss in lieu thereof) is registered, it shall be a condition of such payment that the Person requesting such payment shall pay any transfer or other similar Taxes required by reason of the making of such cash payment to a Person other than the registered holder of the surrendered Certificate, Book-Entry Unit or other evidence of Unit Options (or effective affidavits of loss in lieu thereof) or shall establish to the satisfaction of the Exchange Agent that such Tax has been paid or is not payable. If any portion of the Merger Consideration or Series A Unit Consideration is to be registered in the name of a Person other than the Person in whose name the applicable surrendered Certificate, Book-Entry Unit or other evidence of Unit Options (or effective affidavits of loss in lieu thereof) is registered, it shall be a condition to the registration thereof that the surrendered Certificate shall be properly endorsed or otherwise be in proper form for transfer and that the Person requesting such delivery of the Merger Consideration or Series A Unit Consideration, as applicable, shall pay to the Exchange Agent any transfer or other similar Taxes required as a result of such registration in the name of a Person other than the registered holder of such Certificate, Book-Entry Unit or other evidence of Unit Options (or effective affidavits of loss in lieu thereof) or establish to the satisfaction of the Exchange Agent that such Tax has been paid or is not payable.

 

A-5


Table of Contents

(e) No Further Transfers. From and after the Effective Time, there shall be no further registration on the books of MLP of transfers of Common Units, Class F Units or Series A Units. From and after the Effective Time, the holders of Certificates, Book-Entry Units or other evidence of Unit Options (or effective affidavits of loss in lieu thereof) representing Common Units, Class F Units or Series A Units outstanding immediately prior to the Effective Time shall cease to have any rights with respect to such Common Units, Class F Units or Series A Units, as applicable, except as otherwise provided in this Agreement or by applicable Law. If, after the Effective Time, Certificates, Book-Entry Units or other evidence of Unit Options (or effective affidavits of loss in lieu thereof) are presented to the Exchange Agent or Parent, they shall be canceled and exchanged for the consideration provided for, and in accordance with the procedures set forth, in this Article II.

(f) Termination of Exchange Fund. Any portion of the Exchange Fund that remains unclaimed by the Common Unitholders, Class F Unitholders, Series A Unitholders or holders of Unit Options 12 months after the Effective Time shall be returned to Parent, upon demand, and any such holder who has not exchanged such holder’s Common Units, Class F Units, Unit Options or Series A Units for the Merger Consideration or Series A Unit Consideration, as applicable, in accordance with this Section 2.2 prior to that time shall thereafter look only to Parent for delivery of the Merger Consideration or Series A Unit Consideration, as applicable, in respect of such holder’s Common Units, Class F Units, Unit Options or Series A Units. Notwithstanding the foregoing, Parent, Merger Sub A and MLP shall not be liable to any Common Unitholder, Class F Unitholder, Series A Unitholder or holders of Unit Options for any Merger Consideration or Series A Unit Consideration, as applicable, duly delivered to a public official pursuant to applicable abandoned property Laws. Any Merger Consideration or Series A Unit Consideration remaining unclaimed by Common Unitholders, Class F Unitholders, Series A Unitholders or holders of Unit Options immediately prior to such time as such amounts would otherwise escheat to, or become property of, any Governmental Authority shall, to the extent permitted by applicable Law, become the property of Parent free and clear of any claims or interest of any Person previously entitled thereto.

(g) Distributions. No distributions with respect to Parent Units or Parent Preferred Units issued in the Merger shall be paid to the holder of any unsurrendered Certificates, Book-Entry Units or other evidence of Unit Options (or effective affidavits of loss in lieu thereof) until such Certificates, Book-Entry Units or other evidence of Unit Options (or effective affidavits of loss in lieu thereof) are surrendered as provided in this Section 2.2. Following such surrender, subject to the effect of escheat, Tax or other applicable Law, there shall be paid, without interest, to the record holder of the Parent Units or Parent Preferred Units, if any, issued in exchange therefor (i) at the time of such surrender, all distributions payable in respect of any such Parent Units or Parent Preferred Units with a record date after the Effective Time and a payment date on or prior to the date of such surrender and not previously paid and (ii) at the appropriate payment date, the distributions payable with respect to such Parent Units or Parent Preferred Units with a record date after the Effective Time but with a payment date subsequent to such surrender. For purposes of distributions in respect of Parent Units or Parent Preferred Units, all Parent Units or Parent Preferred Units to be issued pursuant to the Merger shall be entitled to distributions pursuant to the immediately preceding sentence as if issued and outstanding as of the Effective Time.

(h) No Fractional Units. No certificates or scrip representing fractional Parent Units or Parent Preferred Units shall be issued upon the surrender for exchange of Certificates, Book-Entry Units or other evidence of Unit Options (or effective affidavits of loss in lieu thereof). Notwithstanding any other provision of this Agreement, all fractional Parent Units that a holder of Common Units, Class F Units or Unit Options converted pursuant to the Merger would otherwise be entitled to receive as Unit Consideration and Additional Unit Consideration in the Merger (after taking into account all Certificates (or effective affidavits of loss in lieu thereof), Book-Entry Units or other evidence of Unit Options (or effective affidavits of loss in lieu thereof)) will be aggregated and then, if a fractional Parent Unit results from that aggregation, be rounded up to the nearest whole Parent Unit.

(i) Lost, Stolen or Destroyed Certificates. If any Certificate shall have been lost, stolen or destroyed, upon the making of an affidavit of that fact by the Person claiming such Certificate to be lost, stolen or destroyed and, if required by Parent, the posting by such Person of a bond, in such reasonable amount as Parent may direct, as

 

A-6


Table of Contents

indemnity against any claim that may be made against it with respect to such Certificate, the Exchange Agent will issue in exchange for such lost, stolen or destroyed Certificate the Merger Consideration or Series A Unit Consideration to be paid in respect of the Common Units, Class F Units or Series A Units, as applicable, represented by such Certificate as contemplated by this Article II.

(j) Withholding Taxes. Parent and the Exchange Agent shall deduct and withhold from the consideration otherwise payable pursuant to this Agreement to a Common Unitholder, Class F Unitholder or Series A Unitholder such amounts as are required to be deducted and withheld with respect to the making of such payment under the Internal Revenue Code of 1986, as amended (the “Code”), and the rules and regulations promulgated thereunder, or under any provision of applicable state, local or foreign Tax Law (and to the extent deduction and withholding is required, such deduction and withholding shall be taken in Parent Units). To the extent amounts are so withheld and paid over to the appropriate Tax authority, such withheld amounts shall be treated for the purposes of this Agreement as having been paid to the former holder of the Common Units, Class F Units, Series A Units and Unit Options, as applicable, in respect of whom such withholding was made. If withholding is taken in Parent Units, Parent and the Exchange Agent shall be treated as having sold such consideration for an amount of cash equal to the fair market value of such consideration at the time of such deemed sale and paid such cash proceeds to the appropriate Tax authority.

(k) Tax Characterization of Merger. MLP and Parent each acknowledges and agrees that for federal income Tax purposes the transactions consummated pursuant to this Agreement will be treated as an “assets-over” partnership merger transaction under Treasury Regulations Sections 1.708-1(c)(1) and 1.708-1(c)(3)(i), whereby MLP will be the terminating partnership and Parent will be the resulting partnership. As a result, the transactions consummated pursuant to this Agreement shall be treated for U.S. federal income Tax purposes as a contribution of all of the assets of MLP to Parent in exchange for the Merger Consideration, the Series A Unit Consideration and the assumption of liabilities. Each of MLP and Parent agrees to prepare and file all U.S. federal income Tax Returns in accordance with the foregoing and shall not take any position inconsistent therewith on any such Tax Return, or in the course of any audit, litigation or other proceeding with respect to U.S. federal income Taxes, except as otherwise required by applicable Laws following a final determination by a court of competent jurisdiction or other final administrative decision by an applicable Governmental Authority.

Section 2.3 Treatment of Phantom Units, Unit Options, Cash Units and Equity Plans. As soon as reasonably practicable following the date of this Agreement, and in any event prior to the Effective Time, the MLP Managing GP Board (or, if appropriate, any committee administering any MLP Equity Plans) will adopt resolutions, and MLP will take all other actions as may be necessary or required in accordance with applicable Law and each MLP Equity Plan (including, the award agreements in respect of awards granted thereunder) to give effect to this Section 2.3 to provide that:

(a) Treatment of Phantom Units. Except as otherwise expressly provided in the terms of a particular award or as provided in Section 5.2(a)(viii)(E) of the MLP Disclosure Schedule, each award of Phantom Units that is outstanding immediately prior to the Effective Time shall, as of the Effective Time, automatically and without any action on the part of the holder thereof, cease to relate to or represent a right to receive Common Units and shall be converted, at the Effective Time, into the right to receive an award of phantom units relating to Parent Units (a “Converted Parent Phantom Unit Award”) on the same terms and conditions as were applicable to the corresponding award of Phantom Units, except that the number of Parent Units covered by each such Converted Parent Phantom Unit Award shall be equal to the number of Common Units subject to the corresponding award of Phantom Units multiplied by the sum (rounded up to the nearest whole unit) of (i) the Exchange Ratio, plus (ii) the partial Parent Unit representing the Additional Unit Consideration.

(b) Treatment of Unit Options. Each Unit Option that is outstanding and “in-the-money” on the Closing Date (i.e., having a per unit exercise price greater than the closing price of a Common Unit on the NYSE on the last trading day prior to the Closing Date) immediately prior to the Effective Time (whether or not vested) shall be deemed to have been exercised on a net-issuance (i.e., cashless) basis immediately prior to the Effective Time

 

A-7


Table of Contents

and each net issued Common Unit deemed to have been issued will be converted into the right to receive the Merger Consideration pursuant to Section 2.1(a)(i) on the terms generally applicable to issued and outstanding Common Units, except as provided in this Section 2.3(b) (such consideration the “Option Consideration”). Unless a recipient of Option Consideration shall have remitted to Parent GP or its applicable Affiliate the amount required to be withheld with respect to the payment of the Option Consideration under the Code or any provision of state, local or foreign tax Law, the Option Consideration to be received by such holder shall be reduced by a number of Parent Units equal to (i) the amount required to be deducted and withheld, divided by (ii) the closing price of one Parent Unit on the NYSE on the last trading day prior to the Closing Date. Each outstanding Unit Option that is not “in-the-money” as of the Closing Date shall be mandatorily surrendered to the MLP and canceled and terminated at the Effective Time for no consideration. In the event that the deemed exercise described in this Section 2.3(b) would result in the holder of the Unit Option being deemed to hold a fractional Common Unit, that holder shall not receive such fractional unit.

(c) Treatment of Cash Units. Each award of Cash Units that is outstanding immediately prior to the Effective Time shall, as of the Effective Time, automatically and without any action on the part of the holder thereof, cease to relate to or represent a right to receive an amount of cash based on the fair market value of the Common Units and shall be converted, at the Effective Time, into the right to receive an award of restricted cash units relating to Parent Units (a “Converted Parent Cash Unit Award”) on the same terms and conditions as were applicable to the corresponding award of Cash Units, except that the number of notional units that upon vesting entitles the holder to receive an amount of cash equal to the fair market value of a Parent Unit shall be equal to the number of notional Common Units related to the corresponding award of Cash Units multiplied by the sum (rounded up to the nearest whole unit) of (i) the Exchange Ratio, plus (ii) the partial Parent Unit representing the Additional Unit Consideration.

(d) Assumption of MLP Equity Plans. As of the Effective Time, Parent shall assume the obligations of MLP under the MLP Equity Plans and shall assume such plans for purposes of employing such plans to make grants of equity based awards on Parent Units following the Closing.

Section 2.4 Adjustments. Notwithstanding any provision of this Article II to the contrary (but without in any way limiting the covenants in Section 5.2), if between the date of this Agreement and the Effective Time the number of outstanding Common Units, Class F Units, Series A Units or Parent Units shall have been changed into a different number of units or a different class by reason of the occurrence or record date of any unit dividend, subdivision, reclassification, recapitalization, split, split-up, unit distribution, combination, exchange of units or similar transaction, each of the Additional Unit Consideration, the Exchange Ratio and the Series A Unit Consideration shall be appropriately adjusted to reflect fully the effect of such unit dividend, subdivision, reclassification, recapitalization, split, split-up, unit distribution, combination, exchange of units or similar transaction and to provide the holders of Common Units, Class F Units and Series A Units the same economic effect as contemplated by this Agreement prior to such event.

Section 2.5 No Dissenters’ Rights. No dissenters’ or appraisal rights shall be available with respect to the Merger, the GP Merger or the other transactions contemplated hereby.

Section 2.6 Effect of the GP Merger. At the GP Merger Effective Time, by virtue of the GP Merger and without any action on the part of ETE Acquirer, Merger Sub B or their respective members: (i) the limited liability company interests in ETE Acquirer issued and outstanding immediately prior to the GP Merger Effective Time shall be automatically canceled and shall cease to exist and no consideration shall be delivered in exchange for such canceled limited liability company interests; (ii) the limited liability company interests in Merger Sub B issued and outstanding immediately prior to the GP Merger Effective Time shall be converted into a 100% limited liability company interest in ETE Acquirer (as the GP Merger Surviving Entity) and (iii) Parent hereby agrees to be bound to the limited liability company agreement of ETE Acquirer and is hereby admitted as a member of ETE Acquirer. At the GP Merger Effective Time, the books and records of ETE Acquirer shall be revised to reflect the admission of Parent as the sole member of ETE Acquirer and the simultaneous withdrawal

 

A-8


Table of Contents

of all other members of ETE Acquirer. The certificate of formation and the limited liability company agreement of ETE Acquirer as in effect immediately prior to the GP Merger Effective Time shall remain unchanged and shall be the certificate of formation and the limited liability company agreement of the GP Merger Surviving Entity (except that the limited liability company agreement is hereby amended to reflect the change in the member) from and after the GP Merger Effective Time, and thereafter may be amended as provided therein or by Law.

Section 2.7 Parent GP Interest. The parties hereby acknowledge and agree that, upon the consummation of the Merger and the GP Merger, the Parent Percentage Interest represented by the Parent GP Interests will be increased to equal the sum of (x) the Parent Percentage Interest represented by the Parent GP Interests immediately prior to the Effective Time, as adjusted to give effect to the issuance of Parent Units to be issued in connection with the Merger pursuant to Section 2.1 and Section 2.3, and (y) the MLP GP Percentage Interest. In connection therewith, Parent GP shall receive a right to any capital account in MLP associated with the MLP General Partner Interest immediately prior to the Merger.

ARTICLE III.

REPRESENTATIONS AND WARRANTIES OF MLP

Except as disclosed in (a) the MLP SEC Documents filed with the SEC on or after December 31, 2013 and prior to the date of this Agreement (but excluding any disclosure contained in any such MLP SEC Documents under the heading “Risk Factors” or “Cautionary Note Regarding Forward-Looking Statements” or similar heading (other than any factual information contained within such headings, disclosure or statements)) or (b) the disclosure letter delivered by MLP to Parent (the “MLP Disclosure Schedule”) prior to the execution of this Agreement (provided that (i) disclosure in any section of such MLP Disclosure Schedule shall be deemed to be disclosed with respect to any other section of this Agreement to the extent that it is reasonably apparent on the face of such disclosure that it is applicable to such other section notwithstanding the omission of a reference or cross reference thereto and (ii) the mere inclusion of an item in such MLP Disclosure Schedule as an exception to a representation or warranty shall not be deemed an admission that such item represents a material exception or material fact, event or circumstance or that such item has had, would have or would reasonably be expected to have, an MLP Material Adverse Effect), MLP represents and warrants to Parent as follows:

Section 3.1 Organization, Standing and Power.

(a) Each of MLP, MLP GP and their respective Subsidiaries is a legal entity duly organized, validly existing and in good standing under the Laws of the jurisdiction in which it is incorporated, formed or organized, as applicable, and has all requisite partnership, corporate, limited liability company or other applicable power and authority necessary to own or lease all of its properties and assets and to carry on its business as it is now being conducted, except where the failure to have such power or authority would not, individually or in the aggregate, have a Material Adverse Effect on MLP (an “MLP Material Adverse Effect”).

(b) Each of MLP, MLP GP and their respective Subsidiaries is duly licensed or qualified to do business and is in good standing in each jurisdiction in which the nature of the business conducted by it or the character or location of the properties and assets owned or leased by it makes such licensing or qualification necessary, except where the failure to be so licensed, qualified or in good standing would not, individually or in the aggregate, have an MLP Material Adverse Effect.

(c) All the outstanding partnership interests, limited liability company interests, shares of capital stock of, or other equity interests in, each material Subsidiary of MLP that are owned directly or indirectly by MLP have been duly authorized and validly issued and are fully paid and nonassessable and are owned free and clear of all liens, pledges, charges, mortgages, encumbrances, options, rights of first refusal or other preferential purchase

 

A-9


Table of Contents

rights, adverse rights or claims and security interests of any kind or nature whatsoever (including any restriction on the right to vote or transfer the same, except for such transfer restrictions of general applicability as may be provided under the Securities Act of 1933, as amended, and the rules and regulations promulgated thereunder (the “Securities Act”), and the “blue sky” laws of the various States of the United States) (collectively, “Liens”). Except for those of the MLP Joint Ventures, all such interests and shares of capital stock of each Subsidiary are owned directly or indirectly by MLP.

(d) MLP has made available to Parent correct and complete copies of its certificate of limited partnership and the MLP Partnership Agreement (the “MLP Charter Documents”), and correct and complete copies of the comparable organizational documents of each of its material Subsidiaries (the “MLP Subsidiary Documents”), in each case as amended to the date of this Agreement. All such MLP Charter Documents are in full force and effect and MLP is not in violation of any of their provisions.

Section 3.2 Capitalization.

(a) As of the close of business on January 23, 2015, MLP has no MLP Partnership Interests or other partnership interests or equity interests issued and outstanding, other than: (i) 410,923,159 Common Units; (ii) no Common Units held by MLP in its treasury; (iii) 6,274,483 Class F Units; (iv) 1,912,569 Series A Units; (v) the MLP Incentive Distribution Rights; (vi) the MLP General Partner Interest; (vii) 2,180,131 Common Units issuable upon the settlement of outstanding Phantom Units and (viii) Unit Options as set forth on Section 3.2(a) of the MLP Disclosure Schedule. Section 3.2(a) of the MLP Disclosure Schedule sets forth the following information with respect to the outstanding Unit Options on a per Unit Option basis: (i) the grant date and (ii) the number of Common Units subject to the Unit Option. All outstanding Common Units, Class F Units, Series A Units, the MLP Incentive Distribution Rights have been duly authorized and validly issued and are fully paid, nonassessable (except as such nonassessability may be affected by matters described in Sections 17-303, 17-607 and 17-804 of the DRULPA) and free of preemptive rights. Except as set forth above in this Section 3.2(a), as of the date of this Agreement there are not, and, as of the Effective Time there will not be, any MLP Partnership Interests or other partnership interests, voting securities or other equity interests of MLP issued and outstanding or any subscriptions, options, warrants, calls, convertible or exchangeable securities, rights, commitments or agreements of any character providing for the issuance of any MLP Partnership Interests or other partnership interests, voting securities or other equity interests of MLP, including any representing the right to purchase or otherwise receive any of the foregoing.

(b) Since the Balance Sheet Date to the date of this Agreement, MLP has not issued any MLP Partnership Interests or other partnership interests, voting securities or other equity interests, or any securities convertible into or exchangeable or exercisable for any MLP Partnership Interests or other partnership interests, voting securities or other equity interests, other than as set forth above in Section 3.2(a). None of MLP or any of its Subsidiaries has issued or is bound by any outstanding subscriptions, options, warrants, calls, convertible or exchangeable securities, rights, commitments or agreements of any character providing for the issuance or disposition of any partnership interests, shares of capital stock, voting securities or equity interests of any Subsidiary of MLP (other than, with respect to the MLP Joint Ventures, as set forth in the definitive agreements for such MLP Joint Ventures). Except (i) as set forth in the MLP Charter Documents, as in effect as of the date of this Agreement, or (ii) in connection with the vesting, settlement or forfeiture of, or Tax withholding with respect to, any equity or equity-based awards granted under MLP Equity Plans disclosed in Section 3.2(a) and outstanding as of the date of this Agreement, there are no outstanding obligations of MLP or any of its Subsidiaries to repurchase, redeem or otherwise acquire any MLP Partnership Interests or other partnership interests, shares of capital stock, voting securities or equity interests (or any options, warrants or other rights to acquire any MLP Partnership Interests or other partnership interests, shares of capital stock, voting securities or equity interests) of MLP or any of its Subsidiaries (other than, with respect to the MLP Joint Ventures, as set forth in the definitive agreements for such MLP Joint Ventures).

(c) MLP GP is the sole general partner of MLP. MLP GP is the sole record and beneficial owner of the MLP General Partner Interest, and such MLP General Partner Interest has been duly authorized and validly issued in

 

A-10


Table of Contents

accordance with applicable Law and the MLP Partnership Agreement. MLP GP owns the MLP General Partner Interest free and clear of any Liens.

(d) MLP Managing GP is the sole general partner of MLP GP. MLP Managing GP is the sole record and beneficial owner of the general partner interest in MLP GP and such general partner interest has been duly authorized and validly issued in accordance with applicable Law and the partnership agreement of MLP GP. MLP Managing GP owns the general partner interest in MLP GP free and clear of any Liens.

Section 3.3 Authority; Noncontravention; Voting Requirements.

(a) Each of the MLP Entities has all necessary power and authority to execute and deliver this Agreement and to consummate the transactions contemplated hereby, including the Merger and the GP Merger, subject to obtaining the MLP Unitholder Approval for the Merger. The execution, delivery and performance by the MLP Entities of this Agreement, and the consummation of the transactions contemplated hereby, including the Merger and the GP Merger, have been duly authorized and approved by the MLP Managing GP Board, which, at a meeting duly called and held, has, on behalf of MLP and MLP GP, (i) approved and declared advisable this Agreement and the transactions contemplated hereby, including the Merger and the GP Merger, and (ii) resolved to submit the Agreement to a vote of the MLP Limited Partners and to recommend adoption of this Agreement by the MLP Limited Partners, and except for obtaining the MLP Unitholder Approval for the adoption of this Agreement, and consummation of the transactions contemplated hereby, no other entity action on the part of the MLP Entities is necessary to authorize the execution, delivery and performance by the MLP Entities of this Agreement and the consummation of the transactions contemplated hereby, including the Merger and the GP Merger. This Agreement has been duly executed and delivered by the MLP Entities and, assuming due authorization, execution and delivery of this Agreement by the other parties hereto, constitutes the legal, valid and binding obligation of each of the MLP Entities, enforceable against each of them in accordance with its terms.

(b) Neither the execution and delivery of this Agreement by the MLP Entities nor the consummation by the MLP Entities of the transactions contemplated hereby, nor compliance by the MLP Entities with any of the terms or provisions of this Agreement, will (i) assuming that the MLP Unitholder Approval is obtained, conflict with or violate any provision of the MLP Charter Documents, the MLP GP Charter Documents, the MLP Managing GP Charter Documents or any of the MLP Subsidiary Documents, (ii) assuming that the authorizations, consents and approvals referred to in Section 3.4 and the MLP Unitholder Approval are obtained and the filings referred to in Section 3.4 are made, (x) violate any Law, judgment, writ or injunction of any Governmental Authority applicable to MLP or any of its Subsidiaries or any of their respective properties or assets, or (y) violate, conflict with, result in the loss of any benefit under, constitute a default (or an event which, with notice or lapse of time, or both, would constitute a default) under, result in the termination of or a right of termination or cancellation under, accelerate the performance required by, or result in the creation of any Lien upon any of the respective properties or assets of, MLP or any of its Subsidiaries under any of the terms, conditions or provisions of any loan or credit agreement, debenture, note, bond, mortgage, indenture, deed of trust, license, lease, contract or other agreement, instrument or obligation (each, a “Contract”) or MLP Permit (including any Environmental Permit) to which MLP or any of its Subsidiaries is a party, or by which they or any of their respective properties or assets may be bound or affected or (iii) result in the exercisability of any right to purchase or acquire any material asset of MLP or any of its Subsidiaries, except, in the case of clauses (ii)(x) and (ii)(y), for such violations, conflicts, losses, defaults, terminations, cancellations, accelerations or Liens as, individually or in the aggregate, would not reasonably be expected to have an MLP Material Adverse Effect.

(c) The affirmative vote or consent of the holders of a Unit Majority at the MLP Unitholders Meeting or any adjournment or postponement thereof in favor of the adoption of this Agreement and the transactions contemplated hereby (the “MLP Unitholder Approval”) is the only vote or approval of the holders of any class or series of MLP Partnership Interests or other partnership interests, equity interests or capital stock of MLP or any of its Subsidiaries which is necessary to adopt this Agreement and the transactions contemplated hereby.

 

A-11


Table of Contents

Section 3.4 Governmental Approvals. Except for (i) filings required under, and compliance with other applicable requirements of, the Securities Exchange Act of 1934, as amended, and the rules and regulations promulgated thereunder (the “Exchange Act”), and the Securities Act, including the filing of a proxy statement with the SEC in connection with the Merger (the “Proxy Statement”), (ii) the filing of the Certificate of Merger and the Certificate of GP Merger with the Secretary of State of the State of Delaware, (iii) filings required under, and compliance with other applicable requirements of, the HSR Act or (iv) any consents, authorizations, approvals, filings or exemptions in connection with compliance with the rules of the NYSE, no consents or approvals of, or filings, declarations or registrations with, any Governmental Authority are necessary for the execution, delivery and performance of this Agreement by MLP and MLP GP and the consummation by MLP and MLP GP of the transactions contemplated hereby, other than such other consents, approvals, filings, declarations or registrations that, if not obtained, made or given, would not, individually or in the aggregate, reasonably be expected to result in an MLP Material Adverse Effect.

Section 3.5 MLP SEC Documents; Undisclosed Liabilities.

(a) MLP and its Subsidiaries have filed and furnished all reports, schedules, forms, certifications, prospectuses, and registration, proxy and other statements required to be filed by them with the SEC since December 31, 2012 (collectively and together with all documents filed on a voluntary basis on Form 8-K, and in each case including all exhibits and schedules thereto and documents incorporated by reference therein, the “MLP SEC Documents”). The MLP SEC Documents, as of their respective effective dates (in the case of the MLP SEC Documents that are registration statements filed pursuant to the requirements of the Securities Act) and as of their respective SEC filing dates (in the case of all other MLP SEC Documents), or, if amended, as finally amended prior to the date of this Agreement, complied in all material respects with the requirements of the Exchange Act, the Securities Act and the Sarbanes-Oxley Act of 2002, as amended, and the rules and regulations promulgated thereunder (the “Sarbanes-Oxley Act”), as the case may be, applicable to such MLP SEC Documents, and none of the MLP SEC Documents as of such respective dates contained any untrue statement of a material fact or omitted to state a material fact required to be stated therein or necessary in order to make the statements therein, in light of the circumstances under which they were made, not misleading. As of the date of this Agreement, there are no outstanding or unresolved comments received from the SEC staff with respect to the MLP SEC Documents. To the Knowledge of MLP, none of the MLP SEC Documents is the subject of ongoing SEC review or investigation.

(b) The consolidated financial statements of MLP included in the MLP SEC Documents as of their respective dates (if amended, as of the date of the last such amendment) comply as to form in all material respects with applicable accounting requirements and the published rules and regulations of the SEC with respect thereto, have been prepared in accordance with GAAP (except, in the case of unaudited quarterly statements, as indicated in the notes thereto) applied on a consistent basis during the periods involved (except as may be indicated in the notes thereto) and fairly present in all material respects the consolidated financial position of MLP and its consolidated Subsidiaries as of the dates thereof and the consolidated results of their operations, cash flows and changes in partners’ equity for the periods then ended (subject, in the case of unaudited quarterly statements, to normal year-end audit adjustments, none of which has been or will be, individually or in the aggregate, material to MLP and its consolidated Subsidiaries, taken as a whole).

(c) MLP has established and maintains internal control over financial reporting and disclosure controls and procedures (as such terms are defined in Rule 13a-15 and Rule 15d-15 under the Exchange Act); such disclosure controls and procedures are designed to ensure that material information relating to MLP, including its consolidated Subsidiaries, required to be disclosed by MLP in the reports that it files or submits under the Exchange Act is accumulated and communicated to MLP’s principal executive officer and its principal financial officer to allow timely decisions regarding required disclosure; and such disclosure controls and procedures are effective to ensure that information required to be disclosed by MLP in the reports that it files or submits under the Exchange Act is recorded, processed, summarized and reported within the time periods specified in SEC rules and forms. MLP’s principal executive officer and its principal financial officer have disclosed, based on

 

A-12


Table of Contents

their most recent evaluation, to MLP’s auditors and the audit committee of the MLP Managing GP Board (x) all significant deficiencies in the design or operation of internal controls which could adversely affect MLP’s ability to record, process, summarize and report financial data and have identified for MLP’s auditors any material weaknesses in internal controls and (y) any fraud, whether or not material, that involves management or other employees who have a significant role in MLP’s internal controls. The principal executive officer and the principal financial officer of MLP have made all certifications required by the Sarbanes-Oxley Act, the Exchange Act and any related rules and regulations promulgated by the SEC with respect to the MLP SEC Documents, and the statements contained in such certifications were complete and correct when made. The management of MLP has completed its assessment of the effectiveness of MLP’s internal control over financial reporting in compliance with the requirements of Section 404 of the Sarbanes-Oxley Act for the year ended December 31, 2013, and such assessment concluded that such controls were effective. To the Knowledge of MLP, as of the date of this Agreement there are no facts or circumstances that would prevent its principal executive officer and principal financial officer from giving the certifications and attestations required pursuant to the rules and regulations adopted pursuant to Section 404 of the Sarbanes-Oxley Act, without qualification, when next due.

(d) Except (i) as reflected or otherwise reserved against on the balance sheet of MLP and its Subsidiaries as of December 31, 2013 (the “Balance Sheet Date”) (including the notes thereto) included in the MLP SEC Documents filed by MLP and publicly available prior to the date of this Agreement, (ii) for liabilities and obligations incurred since the Balance Sheet Date in the ordinary course of business and (iii) for liabilities and obligations incurred under or in accordance with this Agreement or in connection with the transactions contemplated hereby, neither MLP nor any of its Subsidiaries has any liabilities or obligations of any nature (whether or not accrued or contingent), that would be required to be reflected or reserved against on a consolidated balance sheet of MLP prepared in accordance with GAAP or the notes thereto, other than as have not and would not reasonably be expected to have, individually or in the aggregate, an MLP Material Adverse Effect.

(e) Neither MLP nor any of its Subsidiaries is a party to, or has any commitment to become a party to, any joint venture, off-balance sheet partnership or any similar Contract (including any Contract or arrangement relating to any transaction or relationship between or among MLP and any of its Subsidiaries, on the one hand, and any unconsolidated Affiliate, including any structured finance, special purpose or limited purpose entity or Person, on the other hand, or any “off-balance sheet arrangements” (as defined in Item 303(a) of Regulation S-K of the SEC)), where the purpose of such Contract is to avoid disclosure of any material transaction involving, or material liabilities of, MLP in MLP’s published financial statements or any MLP SEC Documents.

Section 3.6 Absence of Certain Changes or Events.

(a) Since the Balance Sheet Date, there has not been an MLP Material Adverse Effect.

(b) Since the Balance Sheet Date, (i) except for this Agreement and the transactions contemplated hereby, MLP and its Subsidiaries have carried on and operated their respective businesses in all material respects in the ordinary course of business consistent with past practice and (ii) neither MLP nor any of its Subsidiaries has taken any action described in Section 5.2(a)(ii), (iii), (v), (vi), (vii), (ix), (xiv) or (xv) (but, with respect to (vii), disregarding the proviso to Section 5.2(a)(vii)(A)(1), and with respect to (xv), only to the extent applicable to the other clauses designated in this Section 3.6(b)(ii)) that, if taken after the date of this Agreement and prior to the Effective Time without the prior written consent of Parent, would violate such provisions.

Section 3.7 Legal Proceedings. There are no investigations or proceedings pending (or, to the Knowledge of MLP, threatened) by any Governmental Authority with respect to MLP or any of its Subsidiaries or actions, suits or proceedings pending (or, to the Knowledge of MLP, threatened) against MLP or any of its Subsidiaries or any of their respective properties, at law or in equity before any Governmental Authority, and there are no orders, judgments or decrees of any Governmental Authority against MLP or any of its Subsidiaries, in each case except

 

A-13


Table of Contents

for those that would not reasonably be expected to have, individually or in the aggregate, an MLP Material Adverse Effect.

Section 3.8 Compliance with Laws; Permits.

(a) MLP and its Subsidiaries are, and since the later of December 31, 2012 and their respective dates of incorporation, formation or organization have been, in compliance with and are not in default under or in violation of any applicable federal, state, local or foreign or provincial law, statute, tariff, ordinance, rule, regulation, judgment, order, injunction, stipulation, determination, award or decree or agency requirement of or undertaking to any Governmental Authority, including common law (collectively, “Laws” and each, a “Law”), except where such non-compliance, default or violation would not have, individually or in the aggregate, an MLP Material Adverse Effect.

(b) MLP and its Subsidiaries are in possession of all Permits (including Environmental Permits) necessary for MLP and its Subsidiaries to own, lease and operate their properties and assets or to carry on their businesses as they are now being conducted (the “MLP Permits”), except where the failure to have any of the MLP Permits would not have, individually or in the aggregate, an MLP Material Adverse Effect. All MLP Permits are in full force and effect, except where the failure to be in full force and effect would not have, individually or in the aggregate, an MLP Material Adverse Effect. No suspension or cancellation of any of the MLP Permits is pending or, to the Knowledge of MLP, threatened, except where such suspension or cancellation would not have, individually or in the aggregate, an MLP Material Adverse Effect. MLP and its Subsidiaries are not, and since December 31, 2012 have not been, in violation or breach of, or default under, any MLP Permit, except where such violation, breach or default would not have, individually or in the aggregate, an MLP Material Adverse Effect. As of the date of this Agreement, to the Knowledge of MLP, no event or condition has occurred or exists which would result in a violation of, breach, default or loss of a benefit under, or acceleration of an obligation of MLP or any of its Subsidiaries under, any MLP Permit, or has caused (or would cause) an applicable Governmental Authority to fail or refuse to issue, renew or extend any MLP Permit (in each case, with or without notice or lapse of time or both), except for violations, breaches, defaults, losses, accelerations or failures that would not have, individually or in the aggregate, an MLP Material Adverse Effect.

(c) Without limiting the generality of Section 3.8(a), MLP, each of its Subsidiaries, and, to the Knowledge of MLP, each joint venture partner, joint interest owner, consultant, agent, or representative of any of the foregoing (in their respective capacities as such), (i) has not violated the U.S. Foreign Corrupt Practices Act, and any other U.S. and foreign anti-corruption Laws that are applicable to MLP or its Subsidiaries; (ii) has not, to the Knowledge of MLP, been given written notice by any Governmental Authority of any facts which, if true, would constitute a violation of the U.S. Foreign Corrupt Practices Act or any other U.S. or foreign anti-corruption Laws by any such person; and (iii) to the Knowledge of MLP, is not being (and has not been) investigated by any Governmental Authority except, in each case of the foregoing clauses (i) through (iii), as would not have, individually or in the aggregate, an MLP Material Adverse Effect.

Section 3.9 Information Supplied. Subject to the accuracy of the representations and warranties of Parent set forth in Section 4.9, none of the information supplied (or to be supplied) in writing by or on behalf of MLP specifically for inclusion or incorporation by reference in (a) the registration statement on Form S-4 to be filed with the SEC by Parent in connection with the issuance of Parent Units in connection with the Merger (as amended or supplemented from time to time, the “Registration Statement”) will, at the time the Registration Statement, or any amendment or supplement thereto, is filed with the SEC or at the time it becomes effective under the Securities Act, contain any untrue statement of a material fact or omit to state any material fact required to be stated therein or necessary in order to make the statements made therein, in light of the circumstances under which they are made, not misleading, and (b) the Proxy Statement will, on the date it is first mailed to MLP Unitholders, and at the time of the MLP Unitholders Meeting, contain any untrue statement of a material fact or omit to state any material fact required to be stated therein or necessary in order to make the statements therein, in light of the circumstances under which they are made, not misleading. The Proxy

 

A-14


Table of Contents

Statement will comply as to form in all material respects with the applicable requirements of the Exchange Act. Notwithstanding the foregoing, MLP makes no representation or warranty with respect to information supplied by or on behalf of Parent, Merger Sub A or Merger Sub B for inclusion or incorporation by reference in any of the foregoing documents.

Section 3.10 Tax Matters. Except as would not have, individually or in the aggregate, an MLP Material Adverse Effect: (i) all Tax Returns that were required to be filed by or with respect to MLP or any of its Subsidiaries have been duly and timely filed (taking into account any extension of time within which to file) and all such Tax Returns are complete and accurate, (ii) all items of income, gain, loss, deduction and credit or other items required to be included in each such Tax Return, have been so included, (iii) all Taxes owed by MLP or any of its Subsidiaries that are or have become due have been timely paid in full or an adequate reserve for the payment of such Taxes has been established, (iv) all Tax withholding and deposit requirements imposed on or with respect to MLP or any of its Subsidiaries have been satisfied in full in all respects, (v) there are no Liens on any of the assets of MLP or any of its Subsidiaries that arose in connection with any failure (or alleged failure) to pay any Tax, (vi) there are no audits, examinations, investigations or other proceedings pending or threatened in writing in respect of Taxes or Tax matters of MLP or any of its Subsidiaries, (vii) there is no written claim against MLP or any of its Subsidiaries for any Taxes, and no assessment, deficiency or adjustment has been asserted, proposed, or threatened in writing with respect to any Tax Return of or with respect to MLP or any of its Subsidiaries, (viii) there is not in force any extension of time with respect to the due date for the filing of any Tax Return of or with respect to MLP or any of its Subsidiaries or any waiver or agreement for any extension of time for the assessment or payment of any Tax of or with respect to any of MLP or any of its Subsidiaries, (ix) none of MLP or any of its Subsidiaries will be required to include any amount in income for any taxable period as a result of a change in accounting method for any taxable period ending on or before the Closing Date or pursuant to any agreement with any Tax authority with respect to any such taxable period, (x) none of MLP or any of its Subsidiaries is a party to a Tax allocation or sharing agreement, and no payments are due or will become due by MLP or any of its Subsidiaries pursuant to any such agreement or arrangement or any Tax indemnification agreement, (xi) none of MLP or any of its Subsidiaries has been a member of an affiliated group filing a consolidated federal income Tax Return or has any liability for the Taxes of any Person (other than MLP or any of its Subsidiaries), as a transferee or successor, by contract, or otherwise, (xii) MLP and each of its Subsidiaries that is classified as a partnership for U.S. federal income tax purposes has in effect a valid election under Section 754 of the Code, (xiii) MLP is properly classified as a partnership for U.S. federal income tax purposes, and not as an association or a publicly traded partnership taxable as a corporation under Section 7704 of the Code and has been properly treated as such since its formation, and (xiv) at least 90% of the gross income of MLP for each taxable year since its formation has been from sources that are treated as “qualifying income” within the meaning of Section 7704(d) of the Code.

Section 3.11 Employee Benefits.

(a) Section 3.11(a) of the MLP Disclosure Schedule lists all material MLP Benefit Plans. “MLP Benefit Plans” means (i) all “employee benefit plans” (within the meaning of Section 3(3) of the Employee Retirement Income Security Act of 1974, as amended (“ERISA”)) and (ii) all other compensation or employee benefit plans, programs, policies, agreements or other arrangements, whether or not subject to ERISA, including, cash or equity or equity-based, employment, retention, change of control, health, medical, dental, disability, accident, life insurance, vacation, severance, retirement, pension, savings, or termination, in each case of clauses (i) and (ii) that are sponsored, maintained, contributed to or required to be contributed to by MLP or any of its Subsidiaries for the benefit of current or former employees, directors or consultants of MLP or its Subsidiaries.

(b) Except as would not have, individually or in the aggregate, an MLP Material Adverse Effect, (i) none of MLP, any of its Subsidiaries, or any of their respective ERISA Affiliates contributes to, is required to contribute to, or has in the last six years contributed to or been required to contribute to a Multiemployer Plan and none of MLP, any of its Subsidiaries, or any of their respective ERISA Affiliates has incurred any “withdrawal liability” (within the meaning of Section 4201 of ERISA) to a Multiemployer Plan that has not been satisfied in full or has

 

A-15


Table of Contents

(or is reasonably expected to have) any other current or contingent liability with respect to any Multiemployer Plan, and (ii) none of MLP, any of its Subsidiaries, or any of their respective ERISA Affiliates has in the last six years sponsored, maintained, contributed to or been required to contribute to, or has (or is reasonably expected to have) any current or contingent liability with respect to any “employee pension benefit plan,” as defined in Section 3(2) of ERISA, that is subject to Title IV or Section 302 of ERISA or Section 412 of the Code.

(c) Except for such claims which would not have, individually or in the aggregate, an MLP Material Adverse Effect, no action, dispute, suit, claim, arbitration, or legal, administrative or other proceeding or governmental action is pending or, to the Knowledge of MLP, threatened (i) with respect to any MLP Benefit Plan other than claims for benefits in the ordinary course, (ii) alleging any breach of the material terms of any MLP Benefit Plan or any fiduciary duties with respect thereto or (iii) with respect to any violation of any applicable Law with respect to such MLP Benefit Plan.

(d) Each MLP Benefit Plan has been maintained, funded and administered in compliance with its terms and with applicable Law, including ERISA and the Code, except for such non-compliance which would not have, individually or in the aggregate, an MLP Material Adverse Effect.

(e) Except as would not have, individually or in the aggregate, an MLP Material Adverse Effect, with respect to any MLP Benefit Plan, all contributions, premiums and other payments due from any of MLP or its Subsidiaries required by Law or any MLP Benefit Plan have been made or properly accrued under any such plan to any fund, trust or account established thereunder or in connection therewith by the due date thereof.

(f) The consummation of the transactions contemplated hereby will not, either alone or in combination with another event, (i) entitle any current or former employee, consultant or officer of MLP, MLP GP, MLP Managing GP or any of their respective Subsidiaries to any severance pay, retention bonuses, parachute payments, non-competition payments, unemployment compensation or any other payment, (ii) accelerate the time of payment or vesting, or increase the amount of any compensation due any such employee, consultant or officer, (iii) result in any forgiveness of indebtedness or obligation to fund benefits with respect to any such employee, director or officer or (iv) result in any amount failing to be deductible by reason of Section 280G of the Code.

Section 3.12 Labor Matters.

(a) None of the employees of MLP, MLP GP, MLP Managing GP or any of their respective Subsidiaries is represented in his or her capacity as an employee of MLP, MLP GP, MLP Managing GP or such Subsidiary by any labor organization. None of MLP, MLP GP, MLP Managing GP or any such Subsidiary has recognized any labor organization, nor has any labor organization been elected as the collective bargaining agent of any employees of MLP, MLP GP, MLP Managing GP or any of their respective Subsidiaries, nor has MLP, MLP GP, MLP Managing GP or any such Subsidiary entered into any collective bargaining agreement or union contract recognizing any labor organization as the bargaining agent of any employees of MLP, MLP GP, MLP Managing GP or any of their respective Subsidiaries.

(b) Except for such matters which would not have, individually or in the aggregate, an MLP Material Adverse Effect, none of MLP, MLP GP, MLP Managing GP or any of their respective Subsidiaries has received written notice during the past two years of the intent of any Governmental Authority responsible for the enforcement of labor, employment, occupational health and safety or workplace safety and insurance/workers compensation laws to conduct an investigation of MLP, MLP GP, MLP Managing GP or any of their respective Subsidiaries with respect to such matters and, to the Knowledge of MLP and MLP GP, no such investigation is in progress. Except for such matters which would not have, individually or in the aggregate, an MLP Material Adverse Effect, (i) there are no (and have not been during the two-year period preceding the date of this Agreement) strikes or lockouts with respect to any employees of MLP, MLP GP, MLP Managing GP or any of their respective Subsidiaries, (ii) to the Knowledge of MLP and MLP GP, there is no (and has not been during the two-year period preceding the date of this Agreement) union organizing effort pending or threatened against

 

A-16


Table of Contents

MLP, MLP GP, MLP Managing GP or any of their respective Subsidiaries, (iii) there is no (and has not been during the two-year period preceding the date of this Agreement) unfair labor practice, labor dispute (other than routine individual grievances) or labor arbitration proceeding pending or, to the Knowledge of MLP or MLP GP, threatened against MLP, MLP GP, MLP Managing GP or any of their respective Subsidiaries and (iv) there is no (and has not been during the two year period preceding the date of this Agreement) slowdown, or work stoppage in effect or, to the Knowledge of MLP or MLP GP, threatened with respect to any employees of MLP, MLP GP, MLP Managing GP or any of their respective Subsidiaries. None of MLP, MLP GP, MLP Managing GP or any of their respective Subsidiaries has any liabilities under the Worker Adjustment and Retraining Act of 1988 (the “WARN Act”) as a result of any action taken by MLP, MLP GP, MLP Managing GP or any of their respective Subsidiaries that would have, individually or in the aggregate, an MLP Material Adverse Effect. Except for such non-compliance which would not have, individually or in the aggregate, an MLP Material Adverse Effect, MLP, MLP GP, MLP Managing GP and each of their respective Subsidiaries is, and during the two year period preceding the date of this Agreement has been, in compliance with all applicable Laws in respect of employment and employment practices, terms and conditions of employment, wages and hours and occupational safety and health (including classifications of service providers as employees and/or independent contractors).

Section 3.13 Environmental Matters. Except as would not, individually or in the aggregate, have an MLP Material Adverse Effect: (i) each of MLP and its Subsidiaries is and has been in compliance with all applicable Environmental Laws, which compliance includes obtaining, maintaining and complying with all Environmental Permits, (ii) there has been no release of any Hazardous Substance by MLP or any of its Subsidiaries, or to the Knowledge of MLP, any other Person in any manner that would reasonably be expected to give rise to MLP or any of its Subsidiaries incurring any remedial obligation or corrective action requirement under applicable Environmental Laws, (iii) there are no investigations, actions, suits or proceedings pending or, to the Knowledge of MLP, threatened against MLP or any of its Subsidiaries or involving any real property currently or, to the Knowledge of MLP, formerly owned, operated or leased by or for MLP or any Subsidiary alleging noncompliance with or liability under, any Environmental Law and (iv) to MLP’s Knowledge, no Hazardous Substance has been disposed of, released or transported in violation of any applicable Environmental Law, from any properties owned or operated by MLP or any of its Subsidiaries or as a result of any operations or activities of MLP or any of its Subsidiaries.

Section 3.14 Contracts.

(a) Section 3.14(a) of the MLP Disclosure Schedule contains a true and complete listing of the following Contracts (which term, for purposes of this Section 3.14, shall not include any MLP Benefit Plan) to which any of MLP or its Subsidiaries is a party in effect on the date of this Agreement (each Contract that is described in this Section 3.14(a) being an “MLP Material Contract”):

(i) each Contract that constitutes a commitment relating to indebtedness for borrowed money or the deferred purchase price of property (in either case, whether incurred, assumed, guaranteed or secured by any asset) in excess of $25,000,000, other than Contracts solely between or among MLP and one or more of its Subsidiaries;

(ii) each guarantee by MLP of any obligation of any Person that is not MLP or one of its Subsidiaries under any Contract of the type described in Section 3.14(a)(i);

(iii) each natural gas or oil transportation, gathering, treating, processing or other Contract, each natural gas liquids or oil fractionation, transportation, purchase, sales or storage Contract and each natural gas, oil, coal or mineral purchase and sales or lease Contract that during the 12 months ended September 30, 2014 individually involved, or is reasonably expected in the future to involve, annual revenues or payments by MLP and its Subsidiaries in excess of $25,000,000 in the aggregate;

(iv) each Contract for lease of personal property or real property involving aggregate payments in excess of $10,000,000 in any calendar year;

 

A-17


Table of Contents

(v) each Contract between any of MLP or any of its Subsidiaries, on the one hand, and any MLP Unitholder holding 5% or more of MLP’s issued and outstanding Common Units, on the other hand;

(vi) each Contract containing a non-compete or similar type of provision that, following the Effective Time, would by its terms materially restrict the ability of Parent or any of its Subsidiaries (including the Surviving Entity and its Subsidiaries) to compete in any line of business or with any Person or in any geographic area during any period of time after the Closing (each Contract described in this Section 3.14(a)(vi), a “Non-Competition Agreement”);

(vii) each Contract involving the pending acquisition or sale of (or option to purchase or sell) any assets or properties that are material to MLP and its Subsidiaries, taken as a whole;

(viii) each Contract for futures, swap, collar, put, call, floor, cap, option, or other Contract that is intended to reduce or eliminate the fluctuations in the prices of commodities, including natural gas, natural gas liquids, crude oil, condensate and coal (each Contract described in this Section 3.14(a)(viii), a “Commodity Derivative Instrument”);

(ix) each material partnership, joint venture or limited liability company agreement to which MLP or any of its Subsidiaries is a party, and each Contract between MLP or any of its Subsidiaries and an MLP Joint Venture;

(x) each collective bargaining agreement to which MLP or any of its Subsidiaries is a party or is subject;

(xi) each Contract under which any of MLP or any of its Subsidiaries has advanced or loaned any amount of money to any of its officers, directors, employees or consultants, in each case with a principal amount in excess of $10,000; and

(xii) each “material contract” (as such term is defined in Item 601(b)(10) of Regulation S-K of the SEC).

(b) Except as would not have, individually or in the aggregate, an MLP Material Adverse Effect: (i) each MLP Material Contract is valid and binding on MLP and its Subsidiaries, as applicable, and is in full force and effect; (ii) MLP and each of its Subsidiaries has in all material respects performed all obligations required to be performed by it to date under each MLP Material Contract; (iii) neither MLP nor any of its Subsidiaries has received written notice of, or to the Knowledge of MLP, knows of, the existence of any event or condition which constitutes, or, after notice or lapse of time or both, will constitute, a material default on the part of MLP or any of its Subsidiaries under any such MLP Material Contract; and (iv) to the Knowledge of MLP, as of the date of this Agreement no other party to any MLP Material Contract is in default thereunder, nor does any condition exist that with notice or lapse of time or both would constitute a default by any such other party thereunder.

(c) Neither the execution and delivery of this Agreement by MLP, nor the consummation by MLP of the transactions contemplated hereby, nor compliance by MLP with any of the terms or provisions of this Agreement, will violate, conflict with, result in the loss of any benefit under, constitute a default (or an event which, with notice or lapse of time, or both, would constitute a default) under, result in the termination of or a right of termination or cancellation under, accelerate the performance required by MLP or any of its Subsidiaries under any of the terms, conditions or provisions of any governing document of an MLP Joint Venture.

Section 3.15 Property.

(a) Except as would not have, individually or in the aggregate, an MLP Material Adverse Effect, MLP or a Subsidiary of MLP owns and has good title to all of its owned real property (other than severed oil, gas and/or mineral rights and other hydrocarbon interests) and good title to all its owned personal property, and has valid leasehold interests in all of its leased real properties (other than hydrocarbon interests) free and clear of all Liens, in each case, sufficient to conduct their respective businesses as currently conducted (except in all cases for Liens

 

A-18


Table of Contents

permissible under or not prohibited by any applicable material loan agreements and indentures (together with all related mortgages, deeds of trust and other security agreements)). Except as would not have, individually or in the aggregate, an MLP Material Adverse Effect, all leases under which MLP or any of its Subsidiaries lease any real or personal property (other than hydrocarbon interests) are valid and effective against MLP or any of its Subsidiaries and, to the Knowledge of MLP, the counterparties thereto, in accordance with their respective terms and there is not, under any of such leases, any existing material default by MLP or any of its Subsidiaries or, to the Knowledge of MLP, the counterparties thereto, or, to the Knowledge of MLP, any event which, with notice or lapse of time or both, would become a material default by MLP or any of its Subsidiaries, or, to the Knowledge of MLP, the counterparties thereto.

(b) MLP and its Subsidiaries have such consents, easements, rights-of-way, permits or licenses from each person (collectively, “rights-of-way”) as are sufficient to conduct their businesses in all material respects as currently conducted, except such rights-of-way that, if not obtained (or which, if obtained, if the same were to expire or be revoked or terminated), would not, individually or in the aggregate, have an MLP Material Adverse Effect. Except as would not, individually or in the aggregate, have an MLP Material Adverse Effect, each of MLP and its Subsidiaries has fulfilled and performed all its obligations with respect to such rights-of-way which are required to be fulfilled or performed as of the date of this Agreement (subject to all applicable waivers, modifications, grace periods and extensions) and no event has occurred that allows, or after notice or lapse of time would allow, revocation or termination thereof or would result in any impairment of the rights of the holder of any such rights-of-way, except for rights reserved to, or vested in, any municipality or other Governmental Authority or any railroad by the terms of any right, power, franchise, grant, license, permit, or by any other provision of any applicable Law, to terminate or to require annual or other periodic payments as a condition to the continuance of such right (collectively, “Revocable Interests”).

Section 3.16 Intellectual Property. Except as would not have, individually or in the aggregate, an MLP Material Adverse Effect, either MLP or a Subsidiary of MLP owns, or is licensed or otherwise possesses adequate rights to use, all material trademarks, trade names, service marks, service names, mark registrations, logos, assumed names, domain names, registered and unregistered copyrights, patents or applications and registrations, and trade secrets (collectively, the “MLP Intellectual Property”) used in their respective businesses as currently conducted. Except as would not have, individually or in the aggregate, an MLP Material Adverse Effect, (i) there are no pending or, to the Knowledge of MLP, threatened claims by any Person alleging infringement or misappropriation by MLP or any of its Subsidiaries of such Person’s intellectual property, (ii) to the Knowledge of MLP, the conduct of the business of MLP and its Subsidiaries does not infringe or misappropriate any intellectual property rights of any Person, (iii) neither MLP nor any of its Subsidiaries has made any claim of a violation or infringement, or misappropriation by others of its rights to or in connection with the MLP Intellectual Property, and (iv) to the Knowledge of MLP, no Person is infringing or misappropriating any MLP Intellectual Property.

Section 3.17 Insurance. MLP and its Subsidiaries maintain, or are entitled to the benefits of, insurance covering their properties, operations, personnel and businesses in amounts customary for the businesses in which they operate. Section 3.17 of the MLP Disclosure Schedule lists the annual premiums paid by MLP for directors and officers liability insurance policies. Except as would not have, individually or in the aggregate, an MLP Material Adverse Effect, none of MLP or its Subsidiaries has received notice from any insurer or agent of such insurer that substantial capital improvements or other expenditures will have to be made in order to continue such insurance, and all such insurance is outstanding and duly in force.

Section 3.18 Opinion of Financial Advisor. The MLP Conflicts Committee has received the opinion of J.P. Morgan Securities LLC (the “MLP Financial Advisor”), dated as of January 25, 2015, to the effect that, as of such date, and subject to the assumptions and qualifications set forth therein, from a financial point of view, the Merger Consideration (as defined in the Agreement and Plan of Merger dated as of January 25, 2015 by and among MLP, MLP GP, Parent, Parent GP and ETE) is fair to the MLP Unaffiliated Unitholders (the “MLP Fairness Opinion”). MLP has been authorized by the MLP Financial Advisor to permit the inclusion of the MLP Fairness Opinion and/or references thereto in the Registration Statement and the Proxy Statement.

 

A-19


Table of Contents

Section 3.19 Brokers and Other Advisors. Except for the MLP Financial Advisor, the fees and expenses of which will be paid by MLP, no broker, investment banker or financial advisor is entitled to any broker’s, finder’s or financial advisor’s fee or commission, or the reimbursement of expenses, in connection with the Merger or the transactions contemplated hereby based on arrangements made by or on behalf of MLP or any of its Subsidiaries. MLP has heretofore made available to Parent a correct and complete copy of MLP’s engagement letters with the MLP Financial Advisor, which letters describe all fees payable to the MLP Financial Advisor, in connection with the transactions contemplated hereby and all agreements under which any such fees or any expenses are payable and all indemnification and other agreements with the MLP Financial Advisor, entered into in connection with the transactions contemplated hereby.

Section 3.20 State Takeover Statutes. The action of the MLP Managing GP Board in approving this Agreement and the transactions contemplated hereby is sufficient to render inapplicable to this Agreement and the transactions contemplated hereby any state takeover laws and any applicable provision of the MLP Partnership Agreement. There is no unitholder rights plan in effect, to which MLP is a party or otherwise bound.

Section 3.21 Regulatory Matters.

(a) None of MLP or any of its Subsidiaries owns or operates facilities subject to the Federal Energy Regulatory Commission under the Natural Gas Act, 15 U.S.C. § 717, et seq. (the “NGA”) or the Natural Gas Policy Act of 1978, 15 U.S.C. § 3301, et seq. (the “NGPA”), and there are no proceedings pending, or to the Knowledge of MLP, threatened, alleging that MLP or any of its Subsidiaries is in material violation of the NGA, or the NGPA.

(b) None of MLP or any of its Subsidiaries nor any of the services provided by MLP or any of its Subsidiaries are subject to regulation by the Federal Energy Regulatory Commission pursuant to the Interstate Commerce Act, 49 U.S.C. App. § 1, et seq. (1988) (“ICA”), and there are no Proceedings pending, or to the Knowledge of MLP, threatened, alleging that MLP or any of its Subsidiaries is in material violation of the ICA.

Section 3.22 No Other Representations or Warranties. Except for the representations and warranties set forth in this Article III, neither MLP nor any other Person makes or has made any express or implied representation or warranty with respect to MLP or with respect to any other information provided to Parent or Merger Sub A in connection with the Merger or the other transactions contemplated hereby. Without limiting the generality of the foregoing, neither MLP nor any other Person will have or be subject to any liability or other obligation to Parent, Merger Sub A or any other Person resulting from the distribution to Parent or Merger Sub A (including their respective Representatives), or Parent’s or Merger Sub A’s (or such Representatives’) use of, any such information, including any information, documents, projections, forecasts or other materials made available to Parent or Merger Sub A in certain “data rooms” or management presentations in expectation of the Merger.

ARTICLE IIIA.

REPRESENTATIONS AND WARRANTIES OF ETE ACQUIRER

ETE Acquirer represents and warrants to Parent and MLP as follows:

Section 3A.1 Organization, Standing and Power.

(a) Each of ETE Acquirer and MLP Managing GP is a legal entity duly organized, validly existing and in good standing under the Laws of the jurisdiction in which it is incorporated, formed or organized, as applicable, and has all requisite partnership, corporate, limited liability company or other applicable power and authority necessary to own or lease all of its properties and assets and to carry on its business as it is now being conducted, except where the failure to have such power or authority would not, individually or in the aggregate, have a Material Adverse Effect on ETE Acquirer (an “ETE Acquirer Material Adverse Effect”).

 

A-20


Table of Contents

(b) Each of ETE Acquirer and MLP Managing GP is duly licensed or qualified to do business and is in good standing in each jurisdiction in which the nature of the business conducted by it or the character or location of the properties and assets owned or leased by it makes such licensing or qualification necessary, except where the failure to be so licensed, qualified or in good standing would not, individually or in the aggregate, have an ETE Acquirer Material Adverse Effect.

(c) The outstanding partnership interests and limited liability company interests in ETE Acquirer, MLP Managing GP and MLP GP that are owned directly or indirectly by ETE have been duly authorized and validly issued and are fully paid and nonassessable and are owned free and clear of all Liens, except for those Liens arising under the ETE Credit Documents. All such interests of ETE Acquirer, MLP Managing GP and MLP GP are owned directly or indirectly by ETE.

(d) ETE Acquirer has made available to Parent correct and complete copies of its certificate of formation and limited liability company agreement (the “ETE Acquirer Charter Documents”), and correct and complete copies of the MLP Managing GP Charter Documents, in each case as amended to the date of this Agreement. All such ETE Acquirer Charter Documents are in full force and effect and ETE Acquirer is not in violation of any of their provisions.

Section 3A.2 Limited Liability Company Interests; ETE Acquirer Business.

(a) ETE is the sole member of ETE Acquirer. ETE is the sole record and beneficial owner of all of the issued and outstanding limited liability company interests of ETE Acquirer and such limited liability company interests have been duly authorized and validly issued in accordance with applicable Law and the limited liability company agreement of ETE Acquirer. ETE owns the limited liability company interest in ETE Acquirer free and clear of any Liens, except for those Liens arising under the ETE Credit Documents.

(b) ETE Acquirer does not have and has not had any material assets other than the partnership interest in MLP GP and the limited liability company interest in the MLP Managing GP, and ETE Acquirer does not have and has not had any material operations other than its ownership interests in such entities.

Section 3A.3 Authority; Non-Contravention.

(a) ETE Acquirer has all necessary power and authority to execute and deliver this Agreement and to consummate the transactions contemplated hereby, including the GP Merger. The execution, delivery and performance by ETE Acquirer of this Agreement, and the consummation of the transactions contemplated hereby, including the GP Merger, have been duly authorized and approved by ETE, as the sole member of ETE Acquirer, and no other entity action on the part of ETE Acquirer is necessary to authorize the execution, delivery and performance by ETE Acquirer of this Agreement and the consummation of the transactions contemplated hereby, including the GP Merger. This Agreement has been duly executed and delivered by ETE Acquirer and, assuming due authorization, execution and delivery of this Agreement by the other parties hereto, constitutes the legal, valid and binding obligation of ETE Acquirer, enforceable against ETE Acquirer in accordance with its terms.

(b) Neither the execution and delivery of this Agreement by ETE Acquirer nor the consummation by ETE Acquirer of the transactions contemplated hereby, nor compliance by ETE Acquirer with any of the terms or provisions of this Agreement, will (i) conflict with or violate any provision of the ETE Acquirer Charter Documents or the MLP Managing GP Charter Documents, (ii) assuming that the authorizations, consents and approvals referred to in Section 3A.4 and the filings referred to in Section 3A.4 are made (x) violate any Law, judgment, writ or injunction of any Governmental Authority applicable to ETE Acquirer, MLP Managing GP or any of their respective properties or assets, or (y) violate, conflict with, result in the loss of any benefit under, constitute a default (or an event which, with notice or lapse of time, or both, would constitute a default) under, result in the termination of or a right of termination or cancellation under, accelerate the performance required

 

A-21


Table of Contents

by, or result in the creation of any Lien upon any of the respective properties or assets of, ETE Acquirer or MLP Managing GP under any of the terms, conditions or provisions of any Contract to which ETE Acquirer or MLP Managing GP is a party, or by which they or any of their respective properties or assets may be bound or affected or (iii) result in the exercisability of any right to purchase or acquire any material asset of ETE Acquirer or MLP Managing GP, except, in the case of clauses (ii)(x) and (ii)(y), for such violations, conflicts, losses, defaults, terminations, cancellations, accelerations or Liens as, individually or in the aggregate, would not reasonably be expected to have an ETE Acquirer Material Adverse Effect.

Section 3A.4 Governmental Approvals. Except for (i) filings required under, and compliance with other applicable requirements of, the Exchange Act and the Securities Act, including the filing of the Proxy Statement, (ii) the filing of the Certificate of Merger and the Certificate of GP Merger with the Secretary of State of the State of Delaware, (iii) filings required under, and compliance with other applicable requirements of, the HSR Act or (iv) any consents, authorizations, approvals, filings or exemptions in connection with compliance with the rules of the NYSE, no consents or approvals of, or filings, declarations or registrations with, any Governmental Authority are necessary for the execution, delivery and performance of this Agreement by ETE Acquirer and the consummation by ETE Acquirer of the transactions contemplated hereby, other than such other consents, approvals, filings, declarations or registrations that, if not obtained, made or given, would not, individually or in the aggregate, reasonably be expected to result in an ETE Acquirer Material Adverse Effect.

Section 3A.5 Absence of Certain Changes or Events.

(a) Since the Balance Sheet Date, there has not been an ETE Acquirer Material Adverse Effect.

(b) Since the Balance Sheet Date, (i) except for this Agreement and the transactions contemplated hereby, ETE Acquirer and MLP Managing GP have carried on and operated their respective businesses in all material respects in the ordinary course of business consistent with past practice and (ii) neither ETE Acquirer nor MLP Managing GP has taken any action described in Section 5.2(c) that, if taken after the date of this Agreement and prior to the Effective Time without the prior written consent of Parent, would violate such provisions.

Section 3A.6 Brokers and Other Advisors. No broker, investment banker or financial advisor is entitled to any broker’s, finder’s or financial advisor’s fee or commission, or the reimbursement of expenses, in connection with the Merger, GP Merger or the transactions contemplated hereby based on arrangements made by or on behalf of ETE Acquirer.

Section 3A.7 No Other Representations or Warranties. Except for the representations and warranties set forth in this Article IIIA, neither ETE Acquirer nor any other Person makes or has made any express or implied representation or warranty with respect to ETE Acquirer or with respect to any other information provided to Parent or Merger Sub B in connection with the GP Merger or the other transactions contemplated hereby. Without limiting the generality of the foregoing, neither ETE Acquirer nor any other Person will have or be subject to any liability or other obligation to Parent, Merger Sub B or any other Person resulting from the distribution to Parent or Merger Sub B (including their respective Representatives), or Parent’s or Merger Sub B’s (or such Representatives’) use of, any such information, including any information, documents, projections, forecasts or other materials made available to Parent or Merger Sub B in certain “data rooms” or management presentations in expectation of the GP Merger.

ARTICLE IV.

REPRESENTATIONS AND WARRANTIES OF PARENT

Except as disclosed in (a) the Parent SEC Documents filed with the SEC on or after December 31, 2013 and prior to the date of this Agreement (but excluding any disclosure contained in any such Parent SEC Documents under the heading “Risk Factors” or “Forward-Looking Statements” or similar heading (other than any factual

 

A-22


Table of Contents

information contained within such headings, disclosure or statements)) or (b) the disclosure letter delivered by Parent to MLP (the “Parent Disclosure Schedule”) prior to the execution of this Agreement (provided that (i) disclosure in any section of such Parent Disclosure Schedule shall be deemed to be disclosed with respect to any other section of this Agreement to the extent that it is reasonably apparent on the face of such disclosure that it is applicable to such other section notwithstanding the omission of a reference or cross reference thereto and (ii) the mere inclusion of an item in such Parent Disclosure Schedule as an exception to a representation or warranty shall not be deemed an admission that such item represents a material exception or material fact, event or circumstance or that such item has had, would have or would reasonably be expected to have, a Parent Material Adverse Effect), Parent represents and warrants to MLP as follows:

Section 4.1 Organization, Standing and Power.

(a) Each of Parent, Parent GP and their respective Subsidiaries is a legal entity duly organized, validly existing and in good standing under the Laws of the jurisdiction in which it is incorporated, formed or organized, as applicable, and has all requisite partnership, corporate, limited liability company or other applicable power and authority necessary to own or lease all of its properties and assets and to carry on its business as it is now being conducted, except where the failure to have such power or authority would not, individually or in the aggregate, have a Material Adverse Effect on Parent (a “Parent Material Adverse Effect”).

(b) Each of Parent, Parent GP and their respective Subsidiaries is duly licensed or qualified to do business and is in good standing in each jurisdiction in which the nature of the business conducted by it or the character or location of the properties and assets owned or leased by it makes such licensing or qualification necessary, except where the failure to be so licensed, qualified or in good standing would not, individually or in the aggregate, have a Parent Material Adverse Effect.

(c) All the outstanding partnership interests, limited liability company interests, shares of capital stock of, or other equity interests in, each material Subsidiary of Parent that are owned directly or indirectly by Parent have been duly authorized and validly issued and are fully paid and nonassessable and are owned free and clear of all Liens. Except for those of the Parent Joint Ventures, all such interests and shares of capital stock of each Subsidiary are owned directly or indirectly by Parent.

(d) Parent has made available to MLP correct and complete copies of its certificate of limited partnership and the Parent Partnership Agreement (the “Parent Charter Documents”) and correct and complete copies of the comparable organizational documents of each of its material Subsidiaries (the “Parent Subsidiary Documents”), in each case as amended to the date of this Agreement. All such Parent Charter Documents are in full force and effect and Parent is not in violation of any of their provisions.

Section 4.2 Capitalization.

(a) As of the close of business on January 23, 2015, the issued and outstanding limited partner interests and general partner interests of Parent consisted of (i) 355,510,227 Parent Units, (ii) 8,853,832 Class E Units representing limited partner interests in Parent (“Parent Class E Units”), (iii) 90,706,000 Class G Units representing limited partner interests in Parent (“Parent Class G Units”), (iv) 50,106,000 Class H Units representing limited partner interests in Parent (“Parent Class H Units”), (v) the Parent Incentive Distribution Rights and (vi) the general partner interest in Parent (“Parent GP Interest”). Section 4.2(a) of the Parent Disclosure Schedule sets forth the number of Parent Units that were issuable pursuant to employee and director equity plans of Parent (“Parent Equity Plans”) as of January 23, 2015, including the number of Parent Units that were subject to outstanding awards under the Parent Equity Plans as of such date. Except (A) as set forth above in this Section 4.2(a), (B) as otherwise expressly permitted by Section 5.2(b) or (C) as contemplated by that certain Exchange and Repurchase Agreement dated as of December 23, 2014, among Parent, ETE and ETE Common Holdings, LLC, a Delaware limited liability company (the “Exchange and Repurchase Agreement”), as of the date of this Agreement there are not, and as of the Effective Time there will not be, any limited partnership

 

A-23


Table of Contents

interests, voting securities or other equity interests of Parent issued and outstanding or any subscriptions, options, warrants, calls, convertible or exchangeable securities, rights, commitments or agreements of any character providing for the issuance of any Parent Partnership Interests or other partnership interests, voting securities or other equity interests of Parent, including any representing the right to purchase or otherwise receive any of the foregoing.

(b) None of Parent or any of its Subsidiaries has issued or is bound by any outstanding subscriptions, options, warrants, calls, convertible or exchangeable securities, rights, commitments or agreements of any character providing for the issuance or disposition of any partnership interests, shares of capital stock, voting securities or equity interests of any Subsidiary of Parent (other than, with respect to the Parent Joint Ventures, as set forth in the definitive agreements for such Parent Joint Ventures). Except (i) as set forth in the Parent Charter Documents, as in effect as of the date of this Agreement, (ii) in connection with the vesting, settlement or forfeiture of, or Tax withholding with respect to, any equity or equity-based awards outstanding as of the date of this Agreement or (iii) in connection with the Exchange and Repurchase Agreement, there are no outstanding obligations of Parent or any of its Subsidiaries to repurchase, redeem or otherwise acquire any limited partnership interests, shares of capital stock, voting securities or equity interests (or any options, warrants or other rights to acquire any limited partnership interests, shares of capital stock, voting securities or equity interests) of Parent or any of its Subsidiaries (other than, with respect to the Parent Joint Ventures, as set forth in the definitive agreements for such Parent Joint Ventures).

(c) Parent GP is the sole general partner of Parent. Parent GP is the sole record and beneficial owner of the Parent GP Interest, and such Parent GP Interest has been duly authorized and validly issued in accordance with applicable Law and the Parent Partnership Agreement. Parent GP owns the Parent GP Interest free and clear of any Liens.

(d) Parent Managing GP is the sole general partner of Parent GP. Parent Managing GP is the sole record and beneficial owner of the general partner interest in Parent GP and such general partner interest has been duly authorized and validly issued in accordance with applicable Law and the partnership agreement of Parent GP. Parent Managing GP owns the general partner interest in Parent GP free and clear of any Liens, except for those Liens arising under the ETE Credit Documents.

(e) All of the issued and outstanding limited liability company interests in each of Merger Sub A and Merger Sub B are owned, beneficially and of record, by Parent. Each of Merger Sub A and Merger Sub B was formed solely for the purpose of engaging in the Merger and the GP Merger, as applicable, and the other transactions contemplated hereby. Except for obligations and liabilities incurred in connection with its formation and the Merger and the GP Merger, as applicable, and the other transactions contemplated hereby, each of Merger Sub A and Merger Sub B has not and will not have incurred, directly or indirectly, any obligations or engaged in any business activities of any type or kind whatsoever or entered into any agreements or arrangements with any Person.

Section 4.3 Authority; Noncontravention; Voting Requirements.

(a) Each of the Parent Entities has all necessary power and authority to execute and deliver this Agreement and to consummate the transactions contemplated hereby, including the Merger and the GP Merger. The execution, delivery and performance by the Parent Entities of this Agreement, and the consummation of the transactions contemplated hereby, including the Merger and the GP Merger, have been duly authorized and approved by the Parent Managing GP Board, which, at a meeting duly called and held, has, on behalf of Parent (in its individual capacity and in its capacity as the sole member and manager of each of Merger Sub A and Merger Sub B) and Parent GP, unanimously approved and declared advisable this Agreement and the transactions contemplated hereby, including the Merger and the GP Merger, and no other entity action on the part of the Parent Entities is necessary to authorize the execution, delivery and performance by the Parent Entities of this Agreement and the consummation of the transactions contemplated hereby, including the Merger and the GP

 

A-24


Table of Contents

Merger. This Agreement has been, and the Parent Partnership Agreement Amendment will be, duly executed and delivered by the applicable Parent Entities and, assuming due authorization, execution and delivery of this Agreement by the other parties hereto, this Agreement constitutes, and the Parent Partnership Agreement Amendment will constitute, a legal, valid and binding obligation of each of the applicable Parent Entities, enforceable against each of them in accordance with its terms.

(b) Neither the execution and delivery of this Agreement by the Parent Entities, nor the consummation by the Parent Entities of the transactions contemplated hereby, nor compliance by the Parent Entities with any of the terms or provisions of this Agreement, will (i) conflict with or violate any provision of the Parent Charter Documents, the Parent GP Charter Documents, the Parent Managing GP Charter Documents or any of the Parent Subsidiary Documents, (ii) assuming that the authorizations, consents and approvals referred to in Section 4.4 are obtained and the filings referred to in Section 4.4 are made, (x) violate any Law, judgment, writ or injunction of any Governmental Authority applicable to Parent or any of its Subsidiaries or any of their respective properties or assets, or (y) violate, conflict with, result in the loss of any benefit under, constitute a default (or an event which, with notice or lapse of time, or both, would constitute a default) under, result in the termination of or a right of termination or cancellation under, accelerate the performance required by, or result in the creation of any Lien upon any of the respective properties or assets of, Parent or any of its Subsidiaries under any of the terms, conditions or provisions of any Contract or Parent Permit (including any Environmental Permit) to which Parent or any of its Subsidiaries is a party, or by which they or any of their respective properties or assets may be bound or affected or (iii) result in the exercisability of any right to purchase or acquire any material asset of Parent or any of its Subsidiaries, except, in the case of clauses (ii)(x) and (ii)(y), for such violations, conflicts, losses, defaults, terminations, cancellations, accelerations or Liens as, individually or in the aggregate, would not reasonably be expected to have a Parent Material Adverse Effect.

(c) The vote or consent of Parent as the sole member and manager of each of Merger Sub A and Merger Sub B, which Parent hereby irrevocably grants by its execution hereof, is the only vote or consent of the members of Merger Sub A and Merger Sub B necessary to adopt this Agreement and approve the transactions contemplated hereby.

(d) Except for the ownership of 31,372,419 Common Units and 6,274,483 Class F Units, none of the Parent Entities or any of their respective Subsidiaries holds any limited partner interests, capital stock, voting securities or equity interests of MLP or any of its Subsidiaries, or holds any securities or rights convertible into, exchangeable or exercisable for, or evidencing the right to subscribe for any such limited partner interests, shares of capital stock, voting securities or equity interests, or any rights, warrants, options, calls, commitments or any other agreements of any character to purchase or acquire any such limited partner interests, shares of capital stock, voting securities or equity interests or any securities or rights convertible into, exchangeable or exercisable for, or evidencing the right to subscribe for, any such limited partner interests, shares of capital stock, voting securities or equity interests.

Section 4.4 Governmental Approvals. Except for (i) filings required under, and compliance with other applicable requirements of, the Exchange Act and the Securities Act, including the filing of the Registration Statement and the Proxy Statement with the SEC, (ii) the filing of the Certificate of Merger and the Certificate of GP Merger with the Secretary of State of the State of Delaware, (iii) filings required under, and compliance with other applicable requirements of, the HSR Act or (iv) any consents, authorizations, approvals, filings or exemptions in connection with compliance with the rules of the NYSE, no consents or approvals of, or filings, declarations or registrations with, any Governmental Authority are necessary for the execution, delivery and performance of this Agreement by Parent and the consummation by Parent of the transactions contemplated hereby, other than such other consents, approvals, filings, declarations or registrations that, if not obtained, made or given, would not, individually or in the aggregate, reasonably be expected to result in a Parent Material Adverse Effect.

 

A-25


Table of Contents

Section 4.5 Parent SEC Documents; Undisclosed Liabilities.

(a) Parent and its Subsidiaries have filed and furnished all reports, schedules, forms, certifications, prospectuses, and registration, proxy and other statements required to be filed by them with the SEC since December 31, 2012 (collectively and together with all documents filed on a voluntary basis on Form 8-K, and in each case including all exhibits and schedules thereto and documents incorporated by reference therein, the “Parent SEC Documents”). The Parent SEC Documents, as of their respective effective dates (in the case of the Parent SEC Documents that are registration statements filed pursuant to the requirements of the Securities Act) and as of their respective SEC filing dates (in the case of all other Parent SEC Documents), or, if amended, as finally amended prior to the date of this Agreement, complied in all material respects with the requirements of the Exchange Act, the Securities Act and the Sarbanes-Oxley Act, as the case may be, applicable to such Parent SEC Documents, and none of the Parent SEC Documents as of such respective dates contained any untrue statement of a material fact or omitted to state a material fact required to be stated therein or necessary in order to make the statements therein, in light of the circumstances under which they were made, not misleading. As of the date of this Agreement, there are no outstanding or unresolved comments received from the SEC staff with respect to the Parent SEC Documents. To the Knowledge of Parent, none of the Parent SEC Documents is the subject of ongoing SEC review or investigation.

(b) The consolidated financial statements of Parent included in the Parent SEC Documents as of their respective dates (if amended, as of the date of the last such amendment) comply as to form in all material respects with applicable accounting requirements and the published rules and regulations of the SEC with respect thereto, have been prepared in accordance with GAAP (except, in the case of unaudited quarterly statements, as indicated in the notes thereto) applied on a consistent basis during the periods involved (except as may be indicated in the notes thereto) and fairly present in all material respects the consolidated financial position of Parent and its consolidated Subsidiaries as of the dates thereof and the consolidated results of their operations, cash flows and changes in partners’ equity for the periods then ended (subject, in the case of unaudited quarterly statements, to normal year-end audit adjustments, none of which has been or will be, individually or in the aggregate, material to Parent and its consolidated Subsidiaries, taken as a whole).

(c) Parent has established and maintains internal control over financial reporting and disclosure controls and procedures (as such terms are defined in Rule 13a-15 and Rule 15d-15 under the Exchange Act); such disclosure controls and procedures are designed to ensure that material information relating to Parent, including its consolidated Subsidiaries, required to be disclosed by Parent in the reports that it files or submits under the Exchange Act is accumulated and communicated to Parent’s principal executive officer and its principal financial officer to allow timely decisions regarding required disclosure; and such disclosure controls and procedures are effective to ensure that information required to be disclosed by Parent in the reports that it files or submits under the Exchange Act is recorded, processed, summarized and reported within the time periods specified in SEC rules and forms. Parent’s principal executive officer and its principal financial officer have disclosed, based on their most recent evaluation, to Parent’s auditors and the audit and risk committee of the Parent Managing GP Board (x) all significant deficiencies in the design or operation of internal controls which could adversely affect Parent’s ability to record, process, summarize and report financial data and have identified for Parent’s auditors any material weaknesses in internal controls and (y) any fraud, whether or not material, that involves management or other employees who have a significant role in Parent’s internal controls. The principal executive officer and the principal financial officer of Parent have made all certifications required by the Sarbanes-Oxley Act, the Exchange Act and any related rules and regulations promulgated by the SEC with respect to the Parent SEC Documents, and the statements contained in such certifications were complete and correct when made. The management of Parent has completed its assessment of the effectiveness of Parent’s internal control over financial reporting in compliance with the requirements of Section 404 of the Sarbanes-Oxley Act for the year ended December 31, 2013, and such assessment concluded that such controls were effective. To the Knowledge of Parent, as of the date of this Agreement, there are no facts or circumstances that would prevent its principal executive officer and principal financial officer from giving the certifications and attestations required pursuant to the rules and regulations adopted pursuant to Section 404 of the Sarbanes-Oxley Act, without qualification, when next due.

 

A-26


Table of Contents

(d) Except (i) as reflected or otherwise reserved against on the balance sheet of Parent and its Subsidiaries as of the Balance Sheet Date (including the notes thereto) included in the Parent SEC Documents filed by Parent and publicly available prior to the date of this Agreement, (ii) for liabilities and obligations incurred since the Balance Sheet Date in the ordinary course of business and (iii) for liabilities and obligations incurred under or in accordance with this Agreement or in connection with the transactions contemplated hereby, neither Parent nor any of its Subsidiaries has any liabilities or obligations of any nature (whether or not accrued or contingent), that would be required to be reflected or reserved against on a consolidated balance sheet of Parent prepared in accordance with GAAP or the notes thereto, other than as have not and would not reasonably be expected to have, individually or in the aggregate, a Parent Material Adverse Effect.

(e) Neither Parent nor any of its Subsidiaries is a party to, or has any commitment to become a party to, any joint venture, off-balance sheet partnership or any similar Contract (including any Contract or arrangement relating to any transaction or relationship between or among Parent and any of its Subsidiaries, on the one hand, and any unconsolidated Affiliate, including any structured finance, special purpose or limited purpose entity or Person, on the other hand, or any “off-balance sheet arrangements” (as defined in Item 303(a) of Regulation S-K of the SEC)), where the purpose of such Contract is to avoid disclosure of any material transaction involving, or material liabilities of, Parent in Parent’s published financial statements or any Parent SEC Documents.

Section 4.6 Absence of Certain Changes or Events.

(a) Since the Balance Sheet Date, there has not been a Parent Material Adverse Effect.

(b) Since the Balance Sheet Date, (i) except for this Agreement and the transactions contemplated hereby, Parent and its Subsidiaries have carried on and operated their respective businesses in all material respects in the ordinary course of business consistent with past practice and (ii) neither Parent nor any of its Subsidiaries has taken any action described in Section 5.2(b) that, if taken after the date of this Agreement and prior to the Effective Time without the prior written consent of Parent, would violate such provisions.

Section 4.7 Legal Proceedings. There are no investigations or proceedings pending (or, to the Knowledge of Parent, threatened) by any Governmental Authority with respect to Parent or any of its Subsidiaries or actions, suits or proceedings pending (or, to the Knowledge of Parent, threatened) against Parent or any of its Subsidiaries or any of their respective properties, at law or in equity before any Governmental Authority, and there are no orders, judgments or decrees of any Governmental Authority against Parent or any of its Subsidiaries, in each case except for those that would not reasonably be expected to have, individually or in the aggregate, a Parent Material Adverse Effect.

Section 4.8 Compliance with Laws; Permits.

(a) Parent and its Subsidiaries are, and since the later of December 31, 2012 and their respective dates of incorporation, formation or organization have been, in compliance with and are not in default under or in violation of any applicable Laws, except where such non-compliance, default or violation would not have, individually or in the aggregate, a Parent Material Adverse Effect.

(b) Parent and its Subsidiaries are in possession of all Permits (including Environmental Permits) necessary for Parent and its Subsidiaries to own, lease and operate their properties and assets or to carry on their businesses as they are now being conducted (the “Parent Permits”), except where the failure to have any of the Parent Permits would not have, individually or in the aggregate, a Parent Material Adverse Effect. All Parent Permits are in full force and effect, except where the failure to be in full force and effect would not have, individually or in the aggregate, a Parent Material Adverse Effect. No suspension or cancellation of any of Parent Permits is pending or, to the Knowledge of Parent, threatened, except where such suspension or cancellation would not have, individually or in the aggregate, a Parent Material Adverse Effect. Parent and its Subsidiaries are not, and since December 31, 2012 have not been, in violation or breach of, or default under, any Parent Permit, except

 

A-27


Table of Contents

where such violation, breach or default would not have, individually or in the aggregate, a Parent Material Adverse Effect. As of the date of this Agreement, to the Knowledge of Parent, no event or condition has occurred or exists which would result in a violation of, breach, default or loss of a benefit under, or acceleration of an obligation of Parent or any of its Subsidiaries under, any Parent Permit, or has caused (or would cause) an applicable Governmental Authority to fail or refuse to issue, renew or extend any Parent Permit (in each case, with or without notice or lapse of time or both), except for violations, breaches, defaults, losses, accelerations or failures that would not have, individually or in the aggregate, a Parent Material Adverse Effect.

(c) Without limiting the generality of Section 4.8(a), Parent, each of its Subsidiaries, and, to the Knowledge of Parent, each joint venture partner, joint interest owner, consultant, agent, or representative of any of the foregoing (in their respective capacities as such), (i) has not violated the U.S. Foreign Corrupt Practices Act, and any other U.S. and foreign anti-corruption Laws that are applicable to Parent or its Subsidiaries; (ii) has not, to the Knowledge of Parent, been given written notice by any Governmental Authority of any facts which, if true, would constitute a violation of the U.S. Foreign Corrupt Practices Act or any other U.S. or foreign anti-corruption Laws by any such person; and (iii) to the Knowledge of Parent, is not being (and has not been) investigated by any Governmental Authority except, in each case of the foregoing clauses (i) through (iii), as would not have, individually or in the aggregate, a Parent Material Adverse Effect.

(d) None of Parent or any of its Subsidiaries has any liabilities under the WARN Act that would have, individually or in the aggregate, a Parent Material Adverse Effect. Except for such non-compliance which would not have, individually or in the aggregate, a Parent Material Adverse Effect, Parent and each of its Subsidiaries is, and during the two year period preceding the date of this Agreement has been, in compliance with all applicable Laws in respect of employment and employment practices, terms and conditions of employment, wages and hours and occupational safety and health (including classifications of service providers as employees and/or independent contractors).

Section 4.9 Information Supplied. Subject to the accuracy of the representations and warranties of MLP set forth in Section 3.9, none of the information supplied (or to be supplied) in writing by or on behalf of Parent specifically for inclusion or incorporation by reference in (a) the Registration Statement will, at the time the Registration Statement, or any amendment or supplement thereto, is filed with the SEC or at the time it becomes effective under the Securities Act, contain any untrue statement of a material fact or omit to state any material fact required to be stated therein or necessary in order to make the statements made therein, in light of the circumstances under which they are made, not misleading, and (b) the Proxy Statement will, on the date it is first mailed to MLP Unitholders, and at the time of the MLP Unitholders Meeting, contain any untrue statement of a material fact or omit to state any material fact required to be stated therein or necessary in order to make the statements therein, in light of the circumstances under which they are made, not misleading. The Registration Statement and Proxy Statement will comply as to form in all material respects with the applicable requirements of the Securities Act or Exchange Act, as applicable. Notwithstanding the foregoing, Parent makes no representation or warranty with respect to information supplied by or on behalf of MLP for inclusion or incorporation by reference in any of the foregoing documents.

Section 4.10 Tax Matters. Except as would not have, individually or in the aggregate, a Parent Material Adverse Effect: (i) all Tax Returns that were required to be filed by or with respect to Parent or any of its Subsidiaries have been duly and timely filed (taking into account any extension of time within which to file) and all such Tax Returns are complete and accurate, (ii) all items of income, gain, loss, deduction and credit or other items required to be included in each such Tax Return, have been so included, (iii) all Taxes owed by Parent or any of its Subsidiaries that are or have become due have been timely paid in full or an adequate reserve for the payment of such Taxes has been established, (iv) all Tax withholding and deposit requirements imposed on or with respect to Parent or any of its Subsidiaries have been satisfied in full in all respects, (v) there are no Liens on any of the assets of Parent or any of its Subsidiaries that arose in connection with any failure (or alleged failure) to pay any Tax, (vi) there are no audits, examinations, investigations or other proceedings pending or threatened in writing in respect of Taxes or Tax matters of Parent or any of its Subsidiaries, (vii) there is no

 

A-28


Table of Contents

written claim against Parent or any of its Subsidiaries for any Taxes, and no assessment, deficiency or adjustment has been asserted, proposed, or threatened in writing with respect to any Tax Return of or with respect to Parent or any of its Subsidiaries, (viii) there is not in force any extension of time with respect to the due date for the filing of any Tax Return of or with respect to Parent or any of its Subsidiaries or any waiver or agreement for any extension of time for the assessment or payment of any Tax of or with respect to any of Parent or any of its Subsidiaries, (ix) none of Parent or any of its Subsidiaries will be required to include any amount in income for any taxable period as a result of a change in accounting method for any taxable period ending on or before the Closing Date or pursuant to any agreement with any Tax authority with respect to any such taxable period, (x) none of Parent or any of its Subsidiaries is a party to a Tax allocation or sharing agreement, and no payments are due or will become due by Parent or any of its Subsidiaries pursuant to any such agreement or arrangement or any Tax indemnification agreement, (xi) none of Parent or any of its Subsidiaries has been a member of an affiliated group filing a consolidated federal income Tax Return or has any liability for the Taxes of any Person (other than Parent or any of its Subsidiaries), as a transferee or successor, by contract, or otherwise, (xii) Parent and each of its Subsidiaries that is classified as a partnership for U.S. federal income tax purposes has in effect a valid election under Section 754 of the Code, (xiii) Parent is properly classified as a partnership for U.S. federal income tax purposes, and not as an association or a publicly traded partnership taxable as a corporation under Section 7704 of the Code and has been properly treated as such since its formation, and (xiv) at least 90% of the gross income of Parent for each taxable year since its formation has been from sources that are treated as “qualifying income” within the meaning of Section 7704(d) of the Code.

Section 4.11 Environmental Matters. Except as would not, individually or in the aggregate, have a Parent Material Adverse Effect: (i) each of Parent and its Subsidiaries is and has been in compliance with all applicable Environmental Laws, which compliance includes obtaining, maintaining and complying with all Environmental Permits, (ii) there has been no release of any Hazardous Substance by Parent or any of its Subsidiaries, or to the Knowledge of Parent, any other Person in any manner that would reasonably be expected to give rise to Parent or any of its Subsidiaries incurring any remedial obligation or corrective action requirement under applicable Environmental Laws, (iii) there are no investigations, actions, suits or proceedings pending or, to the Knowledge of Parent, threatened against Parent or any of its Subsidiaries or involving any real property currently or, to the Knowledge of Parent, formerly owned, operated or leased by or for Parent or any Subsidiary alleging noncompliance with or liability under, any Environmental Law and (iv) to the Knowledge of Parent, no Hazardous Substance has been disposed of, released or transported in violation of any applicable Environmental Law, from any properties owned or operated by Parent or any of its Subsidiaries or as a result of any operations or activities of Parent or any of its Subsidiaries.

Section 4.12 Contracts.

(a) Except for this Agreement, the Parent Benefit Plans, or as filed with the SEC prior to the date of this Agreement, neither Parent nor any of its Subsidiaries is a party to or bound by, as of the date of this Agreement, any Contract (whether written or oral) (i) which is a “material contract” (as such term is defined in Item 601(b)(10) of Regulation S-K of the SEC) to Parent; or (ii) which constitutes a contract or commitment relating to indebtedness for borrowed money or the deferred purchase price of property (in either case, whether incurred, assumed, guaranteed or secured by any asset) in excess of $100,000,000 (all contracts of the type described in this Section 4.12(a) being referred to herein as “Parent Material Contracts”).

(b) Except as would not have, individually or in the aggregate, a Parent Material Adverse Effect: (i) each Parent Material Contract is valid and binding on Parent and any of its Subsidiaries, as applicable, and is in full force and effect; (ii) Parent and each of its Subsidiaries has in all material respects performed all obligations required to be performed by it to date under each Parent Material Contract; (iii) neither Parent nor any of its Subsidiaries has received written notice of, or to the Knowledge of Parent, knows of, the existence of any event or condition which constitutes, or, after notice or lapse of time or both, will constitute, a material default on the part of Parent or any of its Subsidiaries under any such Parent Material Contract; and (iv) there is no (and has not been during the two year period preceding the date of this Agreement) slowdown, or work stoppage in effect or, to the Knowledge of Parent, threatened with respect to any employees of Parent and any of its Subsidiaries.

 

A-29


Table of Contents

Section 4.13 Property.

(a) Except as would not have, individually or in the aggregate, a Parent Material Adverse Effect, Parent or a Subsidiary of Parent owns and has good title to all of its owned real property (other than severed oil, gas and/or mineral rights and other hydrocarbon interests) and good title to all its owned personal property, and has valid leasehold interests in all of its leased real properties (other than hydrocarbon interests) free and clear of all Liens, in each case, sufficient to conduct their respective businesses as currently conducted (except in all cases for Liens permissible under or not prohibited by any applicable material loan agreements and indentures (together with all related mortgages, deeds of trust and other security agreements)). Except as would not have, individually or in the aggregate, a Parent Material Adverse Effect, all leases under which Parent or any of its Subsidiaries lease any real or personal property (other than hydrocarbon interests) are valid and effective against Parent or any of its Subsidiaries and, to the Knowledge of Parent, the counterparties thereto, in accordance with their respective terms, and there is not, under any of such leases, any existing material default by Parent or any of its Subsidiaries or, to the Knowledge of Parent, the counterparties thereto, or, to the Knowledge of Parent, any event which, with notice or lapse of time or both, would become a material default by Parent or any of its Subsidiaries, or, to the Knowledge of Parent, the counterparties thereto.

(b) Parent and its Subsidiaries have such rights-of-way as are sufficient to conduct their businesses in all material respects as currently conducted, except such rights-of-way that, if not obtained (or which, if obtained, if the same were to expire or be revoked or terminated), would not, individually or in the aggregate, have a Parent Material Adverse Effect. Except as would not, individually or in the aggregate, have a Parent Material Adverse Effect, each of Parent and its Subsidiaries has fulfilled and performed all its obligations with respect to such rights-of-way which are required to be fulfilled or performed as of the date of this Agreement (subject to all applicable waivers, modifications, grace periods and extensions) and no event has occurred that allows, or after notice or lapse of time would allow, revocation or termination thereof or would result in any impairment of the rights of the holder of any such rights-of-way, except for rights reserved to, or vested in, any municipality or other Governmental Authority or any railroad by the terms of any right, power, franchise, grant, license, permit, or by any other provision of any applicable Law, to terminate or to require annual or other periodic payments as a condition to the continuance of such right.

Section 4.14 Opinion of Financial Advisor. The Parent Conflicts Committee has received the opinion of Barclays Capital Inc. (the “Parent Financial Advisor”), dated as of January 25, 2015, to the effect that, as of such date, and subject to the assumptions and qualifications set forth therein, from a financial point of view, the Merger Consideration (as defined in this Agreement (as in effect on and as of January 25, 2015)) to be paid by Parent is fair to Parent (the “Parent Fairness Opinion”). Parent has been authorized by the Parent Financial Advisor to permit the inclusion of the Parent Fairness Opinion and/or references thereto in the Registration Statement and the Proxy Statement, if and to the extent required by law.

Section 4.15 Brokers and Other Advisors. Except for the Parent Financial Advisor, the fees and expenses of which will be paid by Parent, no broker, investment banker or financial advisor is entitled to any broker’s, finder’s or financial advisor’s fee or commission, or the reimbursement of expenses, in connection with the Merger or the transactions contemplated hereby based on arrangements made by or on behalf of Parent or any of its Subsidiaries.

Section 4.16 State Takeover Statutes. The action of the Parent Managing GP Board in approving this Agreement and the transactions contemplated hereby is sufficient to render inapplicable to this Agreement and the transactions contemplated hereby any state takeover laws and any applicable provision of the Parent Partnership Agreement.

Section 4.17 Financing. At the Effective Time, Parent will have available to it sources of immediately available funds sufficient to consummate the Merger and to pay all cash amounts required to be paid in connection with the Merger.

 

A-30


Table of Contents

Section 4.18 No Other Representations or Warranties. Except for the representations and warranties set forth in this Article IV, neither Parent nor any other Person makes or has made any express or implied representation or warranty with respect to the Parent Entities or with respect to any other information provided to MLP in connection with the transactions contemplated hereby. Without limiting the generality of the foregoing, neither Parent nor any other Person will have or be subject to any liability or other obligation to MLP or any other Person resulting from the distribution to MLP (including its Representatives), or MLP’s (or such Representatives’) use of, any such information, including any information, documents, projections, forecasts or other materials made available to MLP in any “data rooms” or management presentations in expectation of the Merger.

ARTICLE V.

ADDITIONAL COVENANTS AND AGREEMENTS

Section 5.1 Preparation of the Registration Statement and Proxy Statement; MLP Unitholders Meeting.

(a) As soon as practicable following the date of this Agreement, MLP and Parent shall jointly prepare and MLP shall file with the SEC the Proxy Statement, and MLP and Parent shall jointly prepare and Parent shall file with the SEC the Registration Statement, in which the Proxy Statement will be included as a prospectus. Each of MLP and Parent shall use its reasonable best efforts to have the Registration Statement declared effective under the Securities Act as promptly as practicable after such filing and keep the Registration Statement effective for so long as necessary to consummate the transactions contemplated hereby. MLP and Parent shall use their respective reasonable best efforts to cause the Proxy Statement to be mailed to the MLP Unitholders, as promptly as practicable after the Registration Statement is declared effective under the Securities Act. No filing of, or amendment or supplement to, the Registration Statement will be made by Parent, and no filing of, or amendment or supplement to, the Proxy Statement will be made by MLP, without providing the other party a reasonable opportunity to review and comment thereon. If at any time prior to the Effective Time any information relating to MLP or Parent, or any of their respective Affiliates, directors or officers, is discovered by MLP or Parent that should be set forth in an amendment or supplement to any of the Registration Statement or the Proxy Statement, so that any such document would not include any misstatement of a material fact or omit to state any material fact necessary to make the statements therein, in light of the circumstances under which they were made, not misleading, the party that discovers such information shall promptly notify the other parties hereto and an appropriate amendment or supplement describing such information shall be jointly prepared and promptly filed with the SEC and, to the extent required by Law, disseminated to the MLP Unitholders. The parties shall notify each other promptly of the receipt of any comments from the SEC or the staff of the SEC and of any request by the SEC or the staff of the SEC for amendments or supplements to any of the Proxy Statement or the Registration Statement or for additional information and shall supply each other with copies of (i) all correspondence between it or any of its Representatives, on the one hand, and the SEC or the staff of the SEC, on the other hand, with respect to the Proxy Statement, the Registration Statement or the transactions contemplated hereby and (ii) all orders of the SEC relating to the Registration Statement.

(b) MLP shall, as soon as practicable following the date of this Agreement, establish a record date for, duly call, give notice of, convene and hold a special meeting of the MLP Unitholders (the “MLP Unitholders Meeting”) for the purpose of obtaining the MLP Unitholder Approval. Subject to Section 5.3, MLP shall, through the MLP Managing GP Board, recommend to the MLP Unitholders adoption of this Agreement (the “MLP Board Recommendation”). Unless the MLP Managing GP Board has effected an MLP Adverse Recommendation Change in accordance with Section 5.3, MLP shall use its reasonable best efforts to solicit from the MLP Unitholders proxies in favor of the Merger and to take all other action necessary or advisable to secure the MLP Unitholder Approval. The Proxy Statement shall include a copy of the MLP Fairness Opinion and (subject to Section 5.3) the MLP Board Recommendation. Notwithstanding anything in this Agreement to the contrary, unless this Agreement is terminated in accordance with Section 7.1, MLP shall submit this Agreement for approval by the MLP Unitholders at such MLP Unitholders Meeting. Notwithstanding anything in this

 

A-31


Table of Contents

Agreement to the contrary, MLP may postpone or adjourn the MLP Unitholders Meeting (i) to solicit additional proxies for the purpose of obtaining the MLP Unitholder Approval, (ii) for the absence of quorum, (iii) to allow reasonable additional time for the filing and/or mailing of any supplemental or amended disclosure that MLP has determined after consultation with outside legal counsel is necessary under applicable Law and for such supplemental or amended disclosure to be disseminated and reviewed by the MLP Unitholders prior to the MLP Unitholders Meeting and (iv) if MLP has delivered any notice contemplated by Section 5.3(d) and the time periods contemplated by Section 5.3(d) have not expired.

(c) [Removed and Reserved]

Section 5.2 Conduct of Business.

(a) Except (i) as expressly permitted by this Agreement, (ii) as set forth in Section 5.2(a) of the MLP Disclosure Schedule, (iii) as required by applicable Law, (iv) as provided for or contemplated by any MLP Material Contract in effect as of the date of this Agreement (including the MLP Partnership Agreement) or (v) as agreed in writing by Parent (which consent shall not be unreasonably withheld, delayed or conditioned), during the period from the date of this Agreement until the Effective Time, MLP shall, and shall cause each of its Subsidiaries and the MLP Joint Ventures to, (A) conduct its business in the ordinary course of business consistent with past practice, (B) use commercially reasonable efforts to maintain and preserve intact its business organization and the goodwill of those having business relationships with it and retain the services of its present officers and key employees, (C) use commercially reasonable efforts to keep in full force and effect all material MLP Permits and all material insurance policies maintained by MLP, its Subsidiaries and the MLP Joint Ventures, other than changes to such policies made in the ordinary course of business, and (D) use commercially reasonable efforts to comply in all material respects with all applicable Laws and the requirements of all MLP Material Contracts. Without limiting the generality of the foregoing, except (i) as expressly permitted by this Agreement, (ii) as set forth in Section 5.2(a) of the MLP Disclosure Schedule, (iii) as required by applicable Law, (iv) as required by any MLP Material Contract in effect as of the date of this Agreement (including the MLP Partnership Agreement) or (v) as agreed in writing by Parent (in the case of clauses (iii), (iv), (v), (vi), (vii), (viii), (xii), (xiii), (xiv) and (xv) below (but, with respect to (xv), only to the extent applicable to the other clauses designated in this Section 5.2(a)(iv), such consent shall not be unreasonably withheld, delayed or conditioned), during the period from the date of this Agreement to the Effective Time, MLP shall not, and shall not permit any of its Subsidiaries and the MLP Joint Ventures to:

(i) (A) issue, sell, grant, dispose of, accelerate the vesting of or modify, as applicable, any of its Partnership Interests, partnership interests, limited liability company interests, shares of capital stock, voting securities or equity interests, or any securities or rights convertible into, exchangeable or exercisable for, or evidencing the right to subscribe for, any Partnership Interests, partnership interests, limited liability company interests, shares of capital stock, voting securities or equity interests, or any rights, warrants, options, calls, commitments or any other agreements of any character to purchase or acquire any of its Partnership Interests, partnership interests, limited liability company interests, shares of capital stock, voting securities or equity interests or any securities or rights convertible into, exchangeable or exercisable for, or evidencing the right to subscribe for, any of the foregoing; provided, that MLP may grant new awards of Phantom Units under the MLP Equity Plans to employees and other service providers of MLP, MLP GP and their Affiliates in the ordinary course of business consistent with past practices, and may issue Common Units (x) upon the settlement of any Phantom Units or the exercise of Unit Options, in each case which are outstanding on the date of this Agreement and in accordance with the terms thereof, (y) upon the conversion of the Class F Units or Series A Units to Common Units in accordance with the MLP Partnership Agreement or (z) the issuance and sale from time to time of up to $500 million aggregate amount of Common Units pursuant to MLP’s prospectus supplement dated December 24, 2014 and accompanying base prospectus (Registration No. 333- 201030); (B) redeem, purchase or otherwise acquire any of its outstanding partnership interests, limited liability company interests, shares of capital stock, voting securities or equity interests, or any rights, warrants, options, calls, commitments or any other agreements of

 

A-32


Table of Contents

any character to acquire any of its partnership interests, limited liability interests, shares of capital stock, voting securities or equity interests, except in connection with the settlement of or Tax withholding with respect to any Phantom Units or Unit Options, in each case which are outstanding on the date of this Agreement and in accordance with the terms thereof, (C) declare, set aside for payment or pay any distribution on any Common Units, Class F Units, Series A Units or other Partnership Interests, or otherwise make any payments to the MLP Unitholders in their capacity as such (other than (x) distributions by a direct or indirect Subsidiary of MLP to its parent, (y) MLP’s regular quarterly distribution in an amount not to exceed $0.5025 per Common Unit or (z) MLP’s regular quarterly distribution with respect to the Series A Units in accordance with Section 5.15(b)(ii) of the MLP Partnership Agreement), or (D) split, combine, subdivide or reclassify any Common Units, Class F Units, Series A Units or other Partnership Interests;

(ii) (A) incur, refinance or assume any indebtedness for borrowed money or guarantee any such indebtedness for borrowed money (or enter into a “keep well” or similar agreement with respect to such indebtedness) or issue or sell any debt securities or options, warrants, calls or other rights to acquire any debt securities of MLP or any of its Subsidiaries or the MLP Joint Ventures, other than (w) borrowings under MLP’s Seventh Amended and Restated Credit Agreement, dated as of November 24, 2014, by and among Regency Gas Services LP, MLP, the other guarantors party thereto, Wells Fargo Bank, National Association, as administrative agent, and the other financial institutions party thereto, as it may be amended, modified or supplemented from time to time (including to increase the aggregate lender commitments thereunder) (the “Existing Credit Facility”), or any replacement thereof, and additional borrowings, in each case in this Section 5.2(a)(ii)(A)(w) not in excess of the amount set forth in Section 5.2(a)(ii)(A)(w) of the MLP Disclosure Schedule (provided that except with respect to clause (w) above (other than with respect to any additional borrowings pursuant to clause (B) not under the Existing Credit Facility), MLP and its Subsidiaries shall not be permitted to incur or assume any indebtedness for borrowed money or sell any debt securities to the extent that the terms of such indebtedness or debt securities would be breached by, conflict with or require the consent of any third party in order to continue in full force following, the consummation of the transactions contemplated hereby), (x) borrowings by MLP in addition to borrowings permitted by the preceding clause (w) in amounts not in excess of $50,000,000 in the aggregate, (y) borrowings from MLP or any of its Subsidiaries by MLP or any of its Subsidiaries and (z) repayments of borrowings from MLP or any of its Subsidiaries by MLP or any of its Subsidiaries and guarantees by MLP or any of its Subsidiaries of indebtedness of MLP or any of its Subsidiaries, or (B) except as permitted pursuant to clause (A) above, prepay or repurchase any long-term indebtedness for borrowed money or debt securities of MLP or any of its Subsidiaries (other than (x) revolving indebtedness, (y) borrowings from MLP or any of its Subsidiaries and (z) repayments or repurchases required pursuant to the terms of such indebtedness or debt securities);

(iii) sell, transfer, lease, farmout or otherwise dispose of (including pursuant to a sale leaseback transaction or an asset securitization transaction) (A) any of its properties or assets that do not generate cash on a recurring basis with a fair market value in excess of $25,000,000 in the aggregate and (B) any of its properties or assets that generate cash on a recurring basis (including securities of Subsidiaries), except in the case of clause (A), (w) pursuant to Contracts in force at the date of this Agreement and listed on Section 5.2(a)(iii)(w) of the MLP Disclosure Schedule, correct and complete copies of which have been made available to Parent and other potential transactions listed on Section 5.2(a)(iii)(w) of the MLP Disclosure Schedule, (x) dispositions of obsolete or worthless equipment which is replaced with equipment and materials of comparable or better value and utility, (y) transactions (including sales of natural gas, natural gas liquids and other produced hydrocarbons and minerals) in the ordinary course of business consistent with past practice or (z) sales, transfers, leases, farmouts or other disposals to MLP or any of its Subsidiaries;

(iv) make any capital expenditure or capital expenditures (which shall include, any investments by contribution to capital, property transfers, purchase of securities or otherwise) in excess of $100,000,000 in the aggregate, except for any such capital expenditures set forth in Section 5.2(a)(iv) of the MLP Disclosure Schedule or except as may be reasonably required to conduct emergency operations, repairs or replacements on any well, pipeline, or other facility;

 

A-33


Table of Contents

(v) directly or indirectly acquire (A) by merging or consolidating with, or by purchasing all of or a substantial equity interest in, or by any other manner, any Person or division, business or equity interest of any Person or (B) except in the ordinary course of business consistent with past practice, any assets that, in the aggregate, have a purchase price in excess of $50,000,000;

(vi) make any loans or advances to any Person (other than (A) travel, relocation expenses and similar expenses or advances to its employees in the ordinary course of business consistent with past practice, (B) loans and advances to MLP or any of its Subsidiaries and (C) trade credit granted in the ordinary course of business consistent with past practice);

(vii) (A) except (x) for Contracts relating to indebtedness permitted under Section 5.2(a)(ii), (y) for Commodity Derivative Instruments entered into in compliance with the Risk Management Policy and (z) as in the ordinary course of business consistent with past practice (provided, however, that this clause (z) shall not apply in respect of any Non-Competition Agreement), (1) enter into any contract or agreement that would be an MLP Material Contract (provided that, for purposes of this Section 5.2(a)(vii)(A)(1), the $25,000,000 threshold in Section 3.14(a)(iii) shall be deemed to be a $10,000,000 threshold) if in existence as of the date of this Agreement or (2) terminate or amend in any material respect any MLP Material Contract, or (B) (w) waive any material rights under any MLP Material Contract, (x) enter into or extend the term or scope of any MLP Material Contract that materially restricts MLP or any of its Subsidiaries from engaging in any line of business or in any geographic area, (y) enter into any MLP Material Contract that would be breached by, or require the consent of any third party in order to continue in full force following, consummation of the transactions contemplated hereby, or (z) release any Person from, or modify or waive any provision of, any standstill, confidentiality or similar agreement, in each case, related to a sale of MLP or any of its material Subsidiaries;

(viii) except in the ordinary course of business of as required by the terms, as of the date hereof, of any MLP Benefit Plan, (A) increase the compensation of any executive officer, (B) pay any bonus or incentive compensation, (C) grant any new equity or non-equity based compensation award, (D) enter into, establish, amend or terminate any MLP Benefit Plan or any other agreement or arrangement which would be an MLP Benefit Plan if it were in effect on the date of this Agreement, (E) except as provided in Section 5.2(a)(viii)(E) of the MLP Disclosure Schedule, accelerate the vesting or payment of any compensation or benefits under any MLP Benefit Plan or (F) fund any MLP Benefit Plan or trust relating thereto;

(ix)(A) change its fiscal year or any method of Tax accounting, (B) make, change or revoke any material Tax election, (C) settle or compromise any material liability for Taxes or (D) file any material amended Tax Return;

(x) make any changes in financial accounting methods, principles or practices (or change an annual accounting period), except insofar as may be required by a change in GAAP or applicable Law;

(xi) amend the MLP Charter Documents;

(xii) adopt a plan or agreement of complete or partial liquidation, dissolution, restructuring, recapitalization, merger, consolidation or other reorganization (other than transactions exclusively between wholly owned Subsidiaries of MLP);

(xiii) except as provided under any agreement entered into prior to the date of this Agreement, pay, discharge, settle or satisfy any suit, action, claims or proceeding, in excess of $5,000,000 individually or $10,000,000 in the aggregate;

(xiv) take any action which would in any material respect impede or delay the ability of the parties to satisfy any of the conditions to the transactions contemplated hereby, in each case to a date after the Outside Date; or

(xv) agree, in writing or otherwise, to take any of the foregoing actions.

 

A-34


Table of Contents

(b) Except (i) as expressly permitted by this Agreement, (ii) as set forth in Section 5.2(b) of the Parent Disclosure Schedule, (iii) as required by applicable Law, (iv) as provided for or contemplated by any Parent Material Contract in effect as of the date of this Agreement or (v) as agreed in writing by MLP (which consent shall not be unreasonably withheld, delayed or conditioned), during the period from the date of this Agreement until the Effective Time Parent shall, and shall cause each of its Subsidiaries (other than the SXL Entities and the SUN Entities) to: (w) conduct its business in the ordinary course of business consistent with past practice, (x) use commercially reasonable efforts to comply in all material respects with all applicable Laws and the requirements of all Parent Material Contracts, (y) use commercially reasonable efforts to maintain and preserve intact its business organization and the goodwill of those having business relationships with it and retain the services of its present officers and key employees, and (z) use its commercially reasonable efforts to keep in full force and effect all material Parent Permits and all material insurance policies maintained by Parent, its Subsidiaries (other than the SXL Entities and the SUN Entities), other than changes to such policies made in the ordinary course of business. Without limiting the generality of the foregoing, except (i) as expressly permitted by this Agreement, (ii) as set forth in Section 5.2(b) of the Parent Disclosure Schedule, (iii) as required by applicable Law, (iv) as required by any Parent Material Contract in effect as of the date of this Agreement or (v) as agreed in writing by MLP (such consent shall not be unreasonably withheld, delayed or conditioned) during the period from the date of this Agreement to the Effective Time, Parent shall not and shall not permit any of its Subsidiaries (other than the SXL Entities and the SUN Entities) to:

(i) (A) issue, sell, grant, or dispose of, accelerate the vesting of or modify, as applicable, any of its limited partnership interests, shares of capital stock, voting securities or equity interests, or any securities or rights convertible into, exchangeable or exercisable for, or evidencing the right to subscribe for any of its limited partnership interests, shares of capital stock, voting securities or equity interests, or any rights, warrants, options, calls, commitments or any other agreements of any character to purchase or acquire any of its limited partnership interests, shares of capital stock, voting securities or equity interests or any securities or rights convertible into, exchangeable or exercisable for, or evidencing the right to subscribe for any of the foregoing, other than (w) in connection with the vesting or settlement of any equity or equity-based award that is outstanding on, or granted after, the date of this Agreement in accordance with the terms thereof (it being understood that nothing in this Agreement shall restrict the granting of any awards under the Parent Equity Plans); (x) issuances of up to $1.0 billion in connection with a transaction involving the acquisition of assets or equity interests; (y) issuances exceeding $1.0 billion in connection with a transaction involving the acquisition of assets or equity interests as to which the Parent Managing GP Board has received an opinion from a nationally recognized investment banking firm to the effect that such transaction is fair, from a financial point of view, to the Parent Unitholders (any transaction referred to in clauses (x) or (y), a “Parent Acquisition Transaction”) and (z) the issuance and sale from time to time of up to $1.5 billion aggregate amount of Parent Units pursuant to Parent’s prospectus supplement dated November 20, 2014 and accompanying base prospectus (Registration No. 333-199130); (B) redeem, purchase or otherwise acquire any of its outstanding limited partnership interests, shares of capital stock, voting securities or equity interests, or any rights, warrants, options, calls, commitments or any other agreements of any character to acquire any of its limited partnership interests, shares of capital stock, voting securities or equity interests, other than Tax withholding with respect to, any equity or equity-based award that is outstanding on, or granted after, the date of this Agreement in accordance with the terms thereof; (C) declare, set aside for payment or pay any distribution on any Parent Units, or otherwise make any payments to the Parent Unitholders in their capacity as such (other than (w) distributions by a direct or indirect Subsidiary of Parent to its parent, (x) Parent’s regular quarterly distributions and associated distributions to the Parent GP or (y) in connection with any Parent Acquisition Transaction); or (D) split, combine, subdivide or reclassify any of its limited partnership units or other interests;

(ii) amend the Parent Charter Documents (other than amendments to the Parent Charter Documents (x) in connection with any Parent Acquisition Transaction or (y) that are approved by the Parent Managing GP or a Parent Unit Majority);

 

A-35


Table of Contents

(iii) adopt a plan or agreement of complete or partial liquidation, dissolution, restructuring, recapitalization or other reorganization (other than transactions exclusively between wholly owned Subsidiaries of Parent);

(iv) make, or permit any of its Subsidiaries to make, any acquisition of any other person or business that would reasonably be expected to prevent, materially impede or materially delay the consummation of the Merger; or

(v) agree, in writing or otherwise, to take any of the foregoing actions.

(c) Except (i) as expressly permitted by this Agreement, (ii) as required by applicable Law or (iii) as agreed in writing by Parent (which consent shall not be unreasonably withheld, delayed or conditioned), during the period from the date of this Agreement until the Effective Time ETE Acquirer shall, and shall cause MLP Managing GP, to: (w) conduct their respective businesses in the ordinary course of business consistent with past practice, (x) use commercially reasonable efforts to comply in all material respects with all applicable Laws and the requirements of any Contract to which ETE Acquirer or MLP Managing GP is a party, (y) use commercially reasonable efforts to maintain and preserve intact their respective business organization and the goodwill of those having business relationships with them and retain the services of their respective present officers and key employees, and (z) use its commercially reasonable efforts to keep in full force and effect all of their respective material Permits and all material insurance policies maintained by ETE Acquirer or MLP Managing GP, other than changes to such policies made in the ordinary course of business.

Section 5.3 No Solicitation by MLP; Etc.

(a) MLP shall, and shall cause its Subsidiaries and use reasonable best efforts to cause MLP’s and its Subsidiaries’ respective directors, officers, employees, investment bankers, financial advisors, attorneys, accountants, agents and other representatives (collectively, “Representatives”) to, immediately cease and cause to be terminated any discussions or negotiations with any Person conducted heretofore with respect to an MLP Alternative Proposal, request the return or destruction of all confidential information previously provided to such parties by or on behalf of MLP or its Subsidiaries and immediately prohibit any access by any Person (other than Parent and its Representatives) to any physical or electronic data room relating to a possible MLP Alternative Proposal. Except as permitted by this Section 5.3, (x) MLP shall not, and shall cause its Subsidiaries and use reasonable best efforts to cause its Representatives not to, directly or indirectly (i) solicit, initiate, knowingly facilitate, knowingly encourage (including by way of furnishing confidential information) or knowingly induce or take any other action intended to lead to any inquiries or any proposals that constitute the submission of an MLP Alternative Proposal, (ii) grant approval to any Person under clause (iii) of the provision in the definition of “Outstanding” in the MLP Partnership Agreement, (iii) except for a confidentiality agreement permitted pursuant to Section 5.3(b), enter into any confidentiality agreement, merger agreement, letter of intent, agreement in principle, unit purchase agreement, asset purchase agreement or unit exchange agreement, option agreement or other similar agreement relating to an MLP Alternative Proposal (an “MLP Acquisition Agreement”), or (iv) withdraw, modify or qualify, or propose publicly to withdraw, modify or qualify, in a manner adverse to Parent, the MLP Board Recommendation or publicly recommend the approval or adoption of, or publicly approve or adopt, or propose to publicly recommend, approve or adopt, any MLP Alternative Proposal and (y) within five business days of receipt of a written request of Parent following the receipt by MLP of any MLP Alternative Proposal, MLP shall publicly reconfirm the MLP Board Recommendation; provided, that, in the event that Parent requests such public reconfirmation of the MLP Board Recommendation, then MLP may not unreasonably withhold, delay (beyond the five business day period) or condition the public reconfirmation of the MLP Board Recommendation and provided, further, that Parent shall not be permitted to make such request on more than one occasion in respect of each MLP Alternative Proposal and each material modification to an MLP Alternative Proposal, if any (the taking of any action described in clause (x)(iv) or the failure to take the action described in clause (y) being referred to as an “MLP Adverse Recommendation Change”). Without limiting the foregoing, it is understood that any violation of the foregoing restrictions by MLP’s Subsidiaries or Representatives shall be deemed to be a breach of this Section 5.3 by MLP unless such violation is committed

 

A-36


Table of Contents

without the Knowledge of MLP and MLP uses its reasonable best efforts to promptly cure such violation once MLP is made aware of such violation.

(b) Notwithstanding anything to the contrary contained in Section 5.3(a), if at any time following the date of this Agreement and prior to obtaining the MLP Unitholder Approval, (i) MLP has received a written MLP Alternative Proposal that the MLP Managing GP Board (upon the recommendation of the MLP Conflicts Committee) believes is bona fide, (ii) the MLP Managing GP Board (upon the recommendation of the MLP Conflicts Committee), after consultation with its financial advisors and outside legal counsel, determines in good faith that (A) such MLP Alternative Proposal constitutes or could reasonably be expected to lead to or result in an MLP Superior Proposal and (B) failure to take such action would be inconsistent with its duties under the MLP Partnership Agreement or applicable Law and (iii) such MLP Alternative Proposal did not result from a material breach of this Section 5.3, then MLP may, subject to clauses (x) and (y) below, (A) furnish information, including confidential information, with respect to MLP and its Subsidiaries to the Person making such MLP Alternative Proposal and (B) participate in discussions or negotiations regarding such MLP Alternative Proposal; provided that (x) MLP will not, and will use reasonable best efforts to cause its Representatives not to, disclose any non-public information to such Person unless MLP has, or first enters into, a confidentiality agreement with such Person with confidentiality provisions that are not less restrictive to such Person than the provisions of the Parent Confidentiality Agreement are to Parent and (y) MLP will provide to Parent non-public information about MLP or its Subsidiaries that was not previously provided or made available to Parent prior to or substantially concurrently with providing or making available such non-public information to such other Person.

(c) In addition to the other obligations of MLP set forth in this Section 5.3, MLP shall promptly advise Parent, orally and in writing, and in no event later than 24 hours after receipt, if any proposal, offer, inquiry or other contact is received by, any information is requested from, or any discussions or negotiations are sought to be initiated or continued with, MLP in respect of any MLP Alternative Proposal, and shall, in any such notice to Parent, indicate the identity of the Person making such proposal, offer, inquiry or other contact and the terms and conditions of any proposals or offers or the nature of any inquiries or contacts (and shall include with such notice copies of any written materials received from or on behalf of such Person relating to such proposal, offer, inquiry or request), and thereafter shall promptly keep Parent reasonably informed of all material developments affecting the status and terms of any such proposals, offers, inquiries or requests (and MLP shall promptly provide Parent with copies of any additional written materials received by MLP or that MLP has delivered to any third party making an MLP Alternative Proposal that relate to such proposals, offers, inquiries or requests) and of the status of any such discussions or negotiations.

(d) Notwithstanding any other provision of this Agreement, at any time prior to obtaining the MLP Unitholder Approval, the MLP Managing GP Board and the MLP Conflicts Committee may effect an MLP Adverse Recommendation Change in response to an MLP Alternative Proposal or an MLP Changed Circumstance if the MLP Managing GP Board (upon the recommendation of the MLP Conflicts Committee), after consultation with its outside legal counsel and financial advisors, determines in good faith that the failure to take such action would be inconsistent with its duties under the MLP Partnership Agreement or applicable Law and:

(i) if the MLP Managing GP Board (upon the recommendation of the MLP Conflicts Committee) intends to effect such MLP Adverse Recommendation Change in response to an MLP Alternative Proposal:

(A) such MLP Alternative Proposal is bona fide, in writing and has not been withdrawn or abandoned;

(B) the MLP Managing GP Board (upon the recommendation of the MLP Conflicts Committee) has determined, after consultation with its outside legal counsel and financial advisors, that such MLP Alternative Proposal constitutes an MLP Superior Proposal after giving effect to all of the adjustments offered by Parent pursuant to clause (E) below;

 

A-37


Table of Contents

(C) MLP has provided prior written notice to Parent in accordance with Section 8.9 (the “MLP Superior Proposal Notice”) of the MLP Managing GP Board’s intention to effect an MLP Adverse Recommendation Change, and such MLP Superior Proposal Notice has specified the identity of the Person making such MLP Alternative Proposal, the material terms and conditions of such MLP Alternative Proposal, and complete copies of any written proposal or offers (including proposed agreements) received by MLP in connection with such MLP Alternative Proposal;

(D) during the period that commences on the date of delivery of the MLP Superior Proposal Notice as determined in accordance with Section 8.9 and ends at 11:59 p.m. Central time on the date that is the fifth calendar day following the date of such delivery (the “MLP Superior Proposal Notice Period”), MLP shall (1) negotiate with Parent in good faith to make such adjustments to the terms and conditions of this Agreement as would permit the MLP Managing GP Board not to effect an MLP Adverse Recommendation Change; and (2) keep Parent reasonably informed with respect to the status and changes in the material terms and conditions of such MLP Alternative Proposal or other change in circumstances related thereto; provided, however, that any material revisions to such MLP Alternative Proposal (it being agreed that any change in the purchase price in such MLP Alternative Proposal shall be deemed a material revision) shall require delivery of a subsequent MLP Superior Proposal Notice and a subsequent MLP Superior Proposal Notice Period in respect of such revised MLP Alternative Proposal, except that such subsequent MLP Superior Proposal Notice Period shall expire upon the later of (x) the end of the initial MLP Superior Proposal Notice Period and (y) 11:59 p.m. Central time on the date that is the third calendar day following the date of the delivery of such subsequent MLP Superior Proposal Notice; and

(E) the MLP Managing GP Board shall have considered all revisions to the terms of this Agreement irrevocably offered in writing by Parent and, at the end of the MLP Superior Proposal Notice Period, shall have determined in good faith that (i) such MLP Alternative Proposal continues to constitute an MLP Superior Proposal even if such revisions were to be given effect and (ii) failure to effect an MLP Adverse Recommendation Change would be inconsistent with its duties under the MLP Partnership Agreement or applicable Law even if such revisions were to be given effect; or

(ii) if the MLP Managing GP Board intends to effect such MLP Adverse Recommendation Change in response to an MLP Changed Circumstance:

(A) MLP has provided prior written notice to Parent in accordance with Section 8.9 (the “MLP Recommendation Change Notice”) of the MLP Managing GP Board’s intention to effect an MLP Adverse Recommendation Change, and such MLP Recommendation Change Notice has specified the details of such MLP Changed Circumstance and the reasons for the MLP Adverse Recommendation Change;

(B) during the period that commences on the date of delivery of the MLP Recommendation Change Notice as determined in accordance with Section 8.9 and ends at 11:59 p.m. Central time on the date that is the fifth calendar day following the date of such delivery (the “MLP Recommendation Change Notice Period”), MLP shall (i) negotiate with Parent in good faith to make such adjustments to the terms and conditions of this Agreement as would permit the MLP Managing GP Board not to effect an MLP Adverse Recommendation Change; and (ii) keep Parent reasonably informed of any change in circumstances related thereto; and

(C) the MLP Managing GP Board shall have considered all revisions to the terms of this Agreement irrevocably offered in writing by Parent and, at the end of the MLP Adverse Recommendation Change Notice Period, shall have determined (upon the recommendation of the MLP Conflicts Committee) in good faith that the failure to effect an MLP Adverse Recommendation Change would be inconsistent with its duties under the MLP Partnership Agreement or applicable Law even if such revisions were to be given effect.

 

A-38


Table of Contents

(e) Nothing contained in this Agreement shall prevent MLP or the MLP Managing GP Board from issuing a “stop, look and listen” communication pursuant to Rule 14d-9(f) under the Exchange Act or complying with Rule 14d-9 and Rule 14e-2 under the Exchange Act with respect to an MLP Alternative Proposal if the MLP Managing GP Board determines in good faith (after consultation with outside legal counsel) that its failure to do so would be reasonably likely to constitute a violation of applicable Law; provided that any MLP Adverse Recommendation Change may only be made in accordance with Section 5.3(d). For the avoidance of doubt, a public statement that describes MLP’s receipt of an MLP Alternative Proposal and the operation of this Agreement with respect thereto shall not be deemed an MLP Adverse Recommendation Change.

Section 5.4 [Removed and Reserved].

Section 5.5 Reasonable Best Efforts.

(a) Subject to the terms and conditions of this Agreement (including Section 5.5(d)), each of the Parent Entities, on the one hand, and the MLP Entities, on the other hand, shall cooperate with the other and use (and shall cause their respective Subsidiaries to use) its reasonable best efforts to (i) take, or cause to be taken, all actions, and do, or cause to be done, all things, necessary, proper or advisable to cause the conditions to the Closing to be satisfied as promptly as practicable (and in any event no later than the Outside Date) and to consummate and make effective, in the most expeditious manner practicable, the transactions contemplated hereby, including preparing and filing promptly and fully all documentation to effect all necessary filings, notifications, notices, petitions, statements, registrations, submissions of information, applications and other documents (including any required or recommended filings under applicable Antitrust Laws), (ii) obtain promptly (and in any event no later than the Outside Date) all approvals, consents, clearances, expirations or terminations of waiting periods, registrations, permits, authorizations and other confirmations from any Governmental Authority or third party necessary, proper or advisable to consummate the transactions contemplated hereby, (iii) defend any lawsuits or other legal proceedings, whether judicial or administrative, challenging this Agreement or the consummation of the transactions contemplated hereby or seek to have lifted or rescinded any injunction or restraining order or other order adversely affecting the ability of the parties to consummate the transactions contemplated hereby and (iv) obtain all necessary consents, approvals or waivers from third parties.

(b) In furtherance and not in limitation of the foregoing, (i) each party hereto (including by their respective Subsidiaries) agrees to make an appropriate filing (if required) of a Notification and Report Form pursuant to the HSR Act with respect to the transactions contemplated hereby as promptly as practicable and in any event within 15 business days after the date of this Agreement (unless a later date is mutually agreed to by the parties hereto) and to supply as promptly as practicable any additional information and documentary material that may be requested by any Governmental Authority pursuant to the HSR Act or any other Antitrust Law and use its reasonable best efforts to take, or cause to be taken (including by their respective Subsidiaries), all other actions consistent with this Section 5.5 necessary to cause the expiration or termination of any applicable waiting periods under the HSR Act as soon as practicable (and in any event no later than the Outside Date); and (ii) MLP and Parent shall each use its reasonable best efforts to (x) take all action necessary to ensure that no state takeover statute or similar Law is or becomes applicable to any of the transactions contemplated hereby and (y) if any state takeover statute or similar Law becomes applicable to any of the transactions contemplated hereby, take all action necessary to ensure that such transaction may be consummated as promptly as practicable on the terms contemplated by this Agreement and otherwise minimize the effect of such Law on the transaction.

(c) Each of the parties hereto shall use (and shall cause their respective Subsidiaries to use) its reasonable best efforts to (i) cooperate in all respects with each other in connection with any filing or submission with a Governmental Authority in connection with the transactions contemplated hereby, including by providing the other parties a reasonable opportunity to review and comment thereon, and in connection with any investigation or other inquiry by or before a Governmental Authority relating to the transactions contemplated hereby, including any proceeding initiated by a private Person, (ii) promptly inform the other party of (and supply to the

 

A-39


Table of Contents

other party) any communication received by such party from, or given by such party to, the Federal Trade Commission, the Antitrust Division of the Department of Justice, or any other Governmental Authority and any material communication received or given in connection with any proceeding by a private Person, in each case regarding any of the transactions contemplated hereby, (iii) permit the other party to review in advance and incorporate the other party’s reasonable comments in any communication to be given by it to any Governmental Authority with respect to obtaining any clearances required under any Antitrust Law in connection with the transactions contemplated hereby and (iv) consult with the other party in advance of any meeting or teleconference with any Governmental Authority or, in connection with any proceeding by a private Person, with any other Person, and, to the extent not prohibited by the Governmental Authority or other Person, give the other party the opportunity to attend and participate in such meetings and teleconferences. Parent shall have the principal responsibility for devising and implementing the strategy for obtaining any clearances required under any Antitrust Law in connection with the transactions contemplated hereby and shall take the lead in all meetings and communications with any Governmental Authority in connection with obtaining such clearances, provided, however, that Parent shall consult in advance with MLP and in good faith take MLP’s views into account regarding the overall strategy. Subject to Section 5.7(b), the parties shall take reasonable efforts to share information protected from disclosure under the attorney-client privilege, work product doctrine, joint defense privilege or any other privilege pursuant to this Section 5.5 in a manner so as to preserve the applicable privilege.

(d) Parent and MLP (including by causing their respective Subsidiaries) agree to use their reasonable best efforts to (x) resolve any objections that a Governmental Authority or other Person may assert under any Antitrust Law with respect to the transactions contemplated hereby, and (y) avoid or eliminate each and every impediment under any Antitrust Law that may be asserted by any Governmental Authority with respect to the transactions contemplated hereby, in each case, so as to enable the Closing to occur as promptly as practicable and in any event no later than the Outside Date, and including offering, accepting and agreeing to (A) dispose or hold separate any part of MLP’s, Parent’s or their respective Subsidiaries’ businesses, operations or assets (or a combination thereof), (B) not compete in any geographic area or line of business, and/or (C) restrict the manner in which, or whether, Parent, MLP or any of their respective Subsidiaries may carry on business in any part of the world. MLP shall not, without Parent’s prior written consent, commit to any disposal, hold separate, or other restriction related to its or its Subsidiaries’ businesses, operations or assets.

Section 5.6 Public Announcements. The initial press release with respect to the execution of this Agreement shall be a joint press release to be reasonably agreed upon by Parent and MLP. Thereafter, neither MLP nor Parent shall issue or cause the publication of any press release or other public announcement (to the extent not previously issued or made in accordance with this Agreement) with respect to this Agreement or the transactions contemplated hereby without the prior consent of the other party (which consent shall not be unreasonably withheld or delayed), except as may be required by Law or by any applicable listing agreement with the NYSE or other national securities exchange as determined in the good faith judgment of the party proposing to make such release (in which case such party shall not issue or cause the publication of such press release or other public announcement without prior consultation with the other party); provided, however, that MLP shall not be required by this Section 5.6 to consult with any other party with respect to a public announcement in connection with the receipt and existence of an MLP Alternative Proposal that the MLP Managing GP Board (upon the recommendation of the MLP Conflicts Committee) believes is bona fide and matters related thereto or an MLP Adverse Recommendation Change but nothing in this proviso shall limit any obligation of MLP under Section 5.3(d) to negotiate with Parent in good faith; provided, further, that each party and their respective controlled affiliates may make statements that are consistent with statements made in previous press releases, public disclosures or public statements made by Parent or MLP in compliance with this Section 5.6.

Section 5.7 Access to Information; Confidentiality.

(a) Upon reasonable notice and subject to applicable Laws relating to the exchange of information, each party shall, and shall cause each of its Subsidiaries to afford to the other party and its Representatives reasonable access during normal business hours (and, with respect to books and records, the right to copy) to all of its and its

 

A-40


Table of Contents

Subsidiaries’ properties, commitments, books, Contracts, records and correspondence (in each case, whether in physical or electronic form), officers, employees, accountants, counsel, financial advisors and other Representatives. Each party shall furnish promptly to the other party (i) a copy of each report, schedule and other document filed or submitted by it pursuant to the requirements of federal or state securities Laws and a copy of any communication (including “comment letters”) received by such party from the SEC concerning compliance with securities Laws and (ii) all other information concerning its and its Subsidiaries’ business, properties and personnel as the other party may reasonably request (including information necessary to prepare the Proxy Statement). Except for disclosures permitted by the terms of the Confidentiality Agreement, dated as of January 16, 2015, between Parent and MLP (as it may be amended from time to time, the “Parent Confidentiality Agreement”), each party and its Representatives shall hold information received from the other party pursuant to this Section 5.7 in confidence in accordance with the terms of the Parent Confidentiality Agreement.

(b) This Section 5.7 shall not require either party to permit any access, or to disclose any information, that in the reasonable, good faith judgment (after consultation with counsel, which may be in-house counsel) of such party would reasonably be expected to result in (i) any violation of any contract or Law to which such party or its Subsidiaries is a party or is subject or cause any privilege (including attorney-client privilege) that such party or any of its Subsidiaries would be entitled to assert to be undermined with respect to such information and such undermining of such privilege could in such party’s good faith judgment (after consultation with counsel, which may be in-house counsel) adversely affect in any material respect such party’s position in any pending or, what such party believes in good faith (after consultation with counsel, which may be in-house counsel) could be, future litigation or (ii) if such party or any of its Subsidiaries, on the one hand, and the other party or any of its Subsidiaries, on the other hand, are adverse parties in a litigation, such information being reasonably pertinent thereto; provided that, in the case of clause (i), the parties hereto shall cooperate in seeking to find a way to allow disclosure of such information (including by entering into a joint-defense or similar agreement) to the extent doing so (1) would not (in the good faith belief of the party being requested to disclose the information (after consultation with counsel, which may be in-house counsel)) reasonably be likely to result in the violation of any such contract or Law or reasonably be likely to cause such privilege to be undermined with respect to such information or (2) could reasonably (in the good faith belief of the party being requested to disclose the information (after consultation with counsel, which may be in-house counsel)) be managed through the use of customary “clean-room” arrangements pursuant to which appropriately designated Representatives of the other party shall be provided access to such information; provided, further, that the party being requested to disclose the information shall (x) notify the other party that such disclosures are reasonably likely to violate its or its Subsidiaries’ obligations under any such contract or Law or are reasonably likely to cause such privilege to be undermined, (y) communicate to the other party in reasonable detail the facts giving rise to such notification and the subject matter of such information (to the extent it is able to do so in accordance with the first proviso in this Section 5.7(b)) and (z) in the case where such disclosures are reasonably likely to violate its or its Subsidiaries’ obligations under any contract, use reasonable commercial efforts to seek consent from the applicable third party to any such contract with respect to the disclosures prohibited thereby (to the extent not otherwise expressly prohibited by the terms of such contract).

(c) No investigation, or information received, pursuant to this Section 5.7 will modify any of the representations and warranties of the parties hereto.

Section 5.8 Notification of Certain Matters. MLP shall give prompt notice to Parent, and Parent shall give prompt notice to MLP, of (i) any notice or other communication received by such party from any Governmental Authority in connection with the transactions contemplated hereby or from any Person alleging that the consent of such Person is or may be required in connection with the transactions contemplated hereby, if the subject matter of such communication or the failure of such party to obtain such consent is reasonably likely to be material to MLP or Parent, (ii) any actions, suits, claims, investigations or proceedings commenced or, to such party’s knowledge, threatened against, relating to or involving or otherwise affecting such party or any of its Subsidiaries and that relate to the transactions contemplated hereby, (iii) the discovery of any fact or circumstance that, or the occurrence or non-occurrence of any event the occurrence or non-occurrence of which,

 

A-41


Table of Contents

would result in the failure to be satisfied of any of the conditions to the Closing in Article VI and (iv) any material failure of such party to comply with or satisfy any covenant or agreement to be complied with or satisfied by it hereby which would result in the failure to be satisfied of any of the conditions to the Closing in Article VI; provided that, in the case of clauses (iii) and (iv), the failure to comply with this Section 5.8 shall not result in the failure to be satisfied of any of the conditions to the Closing in Article VI, or give rise to any right to terminate this Agreement under Article VII, if the underlying fact, circumstance, event or failure would not in and of itself give rise to such failure or right.

Section 5.9 Indemnification and Insurance.

(a) For purposes of this Section 5.9, (i) “Indemnified Person” shall mean any person who is now, or has been or becomes at any time prior to the Effective Time, an officer or director of MLP, MLP GP, ETE Acquirer or any of their respective Subsidiaries and also with respect to any such Person, in their capacity as a director, officer, employee, member, trustee or fiduciary of another corporation, foundation, partnership, joint venture, trust, pension or other employee benefit plan or enterprise (whether or not such other entity or enterprise is affiliated with MLP) serving at the request of or on behalf of MLP, MLP GP, ETE Acquirer or any of their respective Subsidiaries and together with such Person’s heirs, executors or administrators and (ii) “Proceeding” shall mean any actual or threatened claim, action, suit, proceeding or investigation, whether civil, criminal, administrative, investigative or otherwise and whether or not such claim, action, suit, proceeding or investigation results in a formal civil or criminal litigation or regulatory action.

(b) From and after the Effective Time, to the fullest extent that any MLP Entity, ETE Acquirer or any applicable Subsidiary thereof would be permitted to indemnify an Indemnified Person, Parent, the Surviving Entity and the GP Merger Surviving Entity agree to (i) indemnify and hold harmless against any cost or expenses (including attorneys’ fees), judgments, fines, losses, claims, damages or liabilities and amounts paid in settlement (including all interest, assessments and other charges paid or payable in connection with or in respect of any thereof) in connection with any Proceeding, and provide advancement promptly, and in any event within 10 days after any written request, of expenses to, all Indemnified Persons to the fullest extent permitted under applicable Law and (ii) honor the provisions regarding elimination of liability of directors, indemnification of officers, directors and employees and advancement of expenses contained in the MLP Charter Documents, the MLP GP Charter Documents, the ETE Acquirer Charter Documents and comparable governing instruments of any Subsidiary of the MLP Entities or ETE Acquirer immediately prior to the Effective Time and ensure that the organizational documents of the Surviving Entity and the GP Merger Surviving Entity shall, for a period of six years following the Effective Time, contain provisions no less favorable with respect to indemnification, advancement of expenses and exculpation of present and former directors, officers and agents of the MLP Entities, ETE Acquirer and their respective Subsidiaries than are presently set forth in the MLP Charter Documents, the MLP GP Charter Documents, the ETE Acquirer Charter Documents and comparable governing instruments of any Subsidiary of the MLP Entities or ETE Acquirer (it being acknowledged and agreed that the provisions of the Parent Charter Documents, the Parent GP Charter Documents and the comparable governing instruments of Merger Sub B currently in effect are no less favorable with respect to indemnification, advancement of expenses and exculpation of such Persons than are presently in the MLP Charter Documents, the MLP GP Charter Documents, the ETE Acquirer Charter Documents and the comparable governing instruments of any Subsidiary of the MLP Entities or ETE Acquirer). Any right of indemnification of an Indemnified Person pursuant to this Section 5.9(b) shall not be amended, repealed or otherwise modified at any time in a manner that would adversely affect the rights of such Indemnified Person as provided herein.

(c) Parent shall cause the Surviving Entity and the GP Merger Surviving Entity to, and the Surviving Entity and the GP Merger Surviving Entity shall, maintain in effect for six years from the Effective Time the current directors’ and officers’ liability insurance policies of the MLP Entities and ETE Acquirer covering acts or omissions occurring at or prior to the Effective Time with respect to Indemnified Persons (provided that the Surviving Entity and the GP Merger Surviving Entity may substitute therefor policies with reputable carriers of at least the same coverage containing terms and conditions that are no less favorable to the Indemnified Persons);

 

A-42


Table of Contents

provided, however, that in no event shall the Surviving Entity or the GP Merger Surviving Entity be required to expend pursuant to this Section 5.9(c) more than an amount per year equal to 300% of current annual premiums paid by the MLP Entities or ETE Acquirer, as applicable, for such insurance (the “Maximum Amount”). In the event that, but for the proviso to the immediately preceding sentence, the Surviving Entity or the GP Merger Surviving Entity would be required to expend more than the Maximum Amount, the Surviving Entity or the GP Merger Surviving Entity shall obtain the maximum amount of such insurance as is available for the Maximum Amount. If any MLP Entity or ETE Acquirer in its sole discretion elects, then, in lieu of the obligations of Parent, the Surviving Entity and the GP Merger Surviving Entity under this Section 5.9(c), such MLP Entity or ETE Acquirer, as applicable, may, prior to the Effective Time, purchase a “tail policy” with respect to acts or omissions occurring or alleged to have occurred prior to the Effective Time that were committed or alleged to have been committed by such Indemnified Persons in their capacity as such; provided that in no event shall the cost of such policy exceed six times the Maximum Amount.

(d) The rights of any Indemnified Person under this Section 5.9 shall be in addition to any other rights such Indemnified Person may have under the organizational documents of MLP, MLP GP, MLP Managing GP, ETE Acquirer, the Surviving Entity, the GP Merger Surviving Entity, Parent GP, Parent Managing GP, the DRULPA or the DLLCA. The provisions of this Section 5.9 shall survive the consummation of the transactions contemplated hereby for a period of six years and are expressly intended to benefit each of the Indemnified Persons and their respective heirs and representatives; provided, however, that in the event that any claim or claims for indemnification or advancement set forth in this Section 5.8 are asserted or made within such six-year period, all rights to indemnification and advancement in respect of any such claim or claims shall continue until disposition of all such claims. If Parent, Parent GP, the Surviving Entity, the GP Merger Surviving Entity or any of their respective successors or assigns (i) consolidates with or merges into any other Person, or (ii) transfers or conveys all or substantially all of their businesses or assets to any other Person, then, in each such case, to the extent necessary, a proper provision shall be made so that the successors and assigns of Parent, Parent GP, the Surviving Entity or the GP Merger Surviving Entity, as the case may be, shall assume the obligations of Parent, Parent GP, the Surviving Entity and the GP Merger Surviving Entity set forth in this Section 5.9.

Section 5.10 Securityholder Litigation. MLP shall give Parent the opportunity to participate in the defense or settlement of any securityholder litigation against MLP and/or its officers and directors relating to the transactions contemplated hereby; provided that MLP shall in any event control such defense and/or settlement (subject to Section 5.2(a)(xiii)) and shall not be required to provide information if doing so would be reasonably expected to threaten the loss of any attorney-client privilege or other applicable legal privilege.

Section 5.11 Financing Matters.

(a) MLP shall, at the request of Parent, (i) call for prepayment or redemption, or prepay or redeem, (ii) attempt to renegotiate the terms of, (iii) commence an offer to purchase and/or consent solicitation or (iv) satisfy and discharge or defease any then-existing indebtedness for borrowed money of MLP; provided, however, that MLP shall not be obligated to make or cause to become effective any such action (nor shall MLP be required to incur any cost or liability in respect thereof) prior to the Effective Time. Parent shall prepare all necessary and appropriate documentation in connection with any action described above, and provide MLP with a reasonable opportunity to comment on such documents. Parent and MLP shall, and shall cause their respective Subsidiaries and Representatives to, reasonably cooperate with each other in the preparation of such documents.

(b) To the extent requested by Parent, MLP shall cooperate with Parent with respect to, and use its reasonable best efforts to facilitate, possible alternative or supplemental structures for the acquisition of MLP and its Subsidiaries (including with respect to any financing with respect thereto); provided that such structures do not impede or delay the Closing of the transactions contemplated hereby or change the Merger Consideration, the Series A Unit Consideration or adversely affect MLP and its Subsidiaries, taken as a whole, should the Merger not occur.

 

A-43


Table of Contents

(c) MLP hereby consents to Parent’s use of and reliance on any audited or unaudited financial statements relating to MLP and its consolidated Subsidiaries, any MLP Joint Ventures or entities or businesses acquired by MLP reasonably requested by Parent to be used in any financing or other activities of Parent, including any filings that Parent desires to make with the SEC. In addition, MLP will use commercially reasonable efforts, at Parent’s sole cost and expense, to obtain the consents of any auditor to the inclusion of the financial statements referenced above in appropriate filings with the SEC. Prior to the Closing, MLP will provide such assistance (and will cause its Subsidiaries and its and their respective personnel and advisors to provide such assistance), as Parent may reasonably request in order to assist Parent in connection with financing activities, including any public offerings to be registered under the Securities Act or private offerings. Such assistance shall include, but not be limited to, the following: (i) providing such information, and making available such personnel as Parent may reasonably request; (ii) participation in, and assistance with, any marketing activities related to such financing; (iii) participation by senior management of the MLP in, and their assistance with, the preparation of rating agency presentations and meetings with rating agencies; (iv) taking such actions as are reasonably requested by Parent or its financing sources to facilitate the satisfaction of all conditions precedent to obtaining such financing; and (v) taking such actions as may be required to permit any cash and marketable securities of the MLP or Parent to be made available to finance the transactions contemplated hereby at the Effective Time.

Section 5.12 Fees and Expenses. All fees and expenses incurred in connection with the transactions contemplated hereby including all legal, accounting, financial advisory, consulting and all other fees and expenses of third parties incurred by a party in connection with the negotiation and effectuation of the terms and conditions of this Agreement and the transactions contemplated hereby, shall be the obligation of the respective party incurring such fees and expenses.

Section 5.13 Section 16 Matters. Prior to the Effective Time, Parent and MLP shall take all such steps as may be required (to the extent permitted under Applicable Law) to cause any dispositions of Common Units (including derivative securities with respect to Common Units) or acquisitions of Parent Units (including derivative securities with respect to Parent Units) resulting from the transactions contemplated by this Agreement by each individual who is subject to the reporting requirements of Section 16(a) of the Exchange Act with respect to MLP, or will become subject to such reporting requirements with respect to Parent, to be exempt under Rule 16b-3 promulgated under the Exchange Act.

Section 5.14 Listing. Parent shall cause the Parent Units to be issued pursuant to and in accordance with this Agreement to be approved for listing (subject, if applicable, to notice of issuance) for trading on the NYSE prior to the Closing.

Section 5.15 Distributions. After the date of this Agreement until the Effective Time, each of Parent and MLP shall coordinate with the other regarding the declaration of any distributions in respect of Parent Units, Common Units, Class F Units and Series A Units and the record dates and payment dates relating thereto, it being the intention of the parties that holders of Common Units or Series A Units shall not receive, for any quarter, distributions both in respect of Common Units, Class F Units or Series A Units and also distributions in respect of Parent Units or Parent Preferred Units, as the case may be, that they receive in exchange therefor in the Merger, but that they shall receive for any such quarter either: (i) only distributions in respect of Common Units, Class F Units or Series A Units or (ii) only distributions in respect of Parent Units or Parent Preferred Units, as the case may be, that they receive in exchange therefor in the Merger.

Section 5.16 Conflicts Committees.

(a) Prior to the Effective Time, none of the MLP Entities shall, without the consent of the MLP Conflicts Committee, eliminate the MLP Conflicts Committee, or revoke or diminish the authority of the MLP Conflicts Committee, or remove or cause the removal of any director of the MLP Managing GP Board that is a member of the MLP Conflicts Committee either as a member of the MLP Managing GP Board or the MLP Conflicts Committee, without the affirmative vote of the members of the MLP Managing GP Board, including the

 

A-44


Table of Contents

affirmative vote of the other members of the MLP Conflicts Committee. For the avoidance of doubt, this Section 5.16(a) shall not apply to the filling of any vacancies caused by the death, incapacity or resignation of any director in accordance with the provisions of the MLP Partnership Agreement.

(b) Prior to the Effective Time, none of the Parent Entities shall, without the consent of the Parent Conflicts Committee, eliminate the Parent Conflicts Committee, or revoke or diminish the authority of the Parent Conflicts Committee, or remove or cause the removal of any director of the Parent Managing GP Board that is a member of the Parent Conflicts Committee either as a member of the Parent Managing GP Board or the Parent Conflicts Committee, without the affirmative vote of the members of the Parent Managing GP Board, including the affirmative vote of the other members of the Parent Conflicts Committee. For the avoidance of doubt, this Section 5.16(b) shall not apply to the filling of any vacancies caused by the death, incapacity or resignation of any director in accordance with the provisions of the Parent Partnership Agreement.

Section 5.17 Voting and Consent.

(a) ETE and Parent covenant and agree that, until the Effective Time or the earlier of a termination of this Agreement, at the MLP Unitholders Meeting or any other meeting of MLP Limited Partners or any vote of MLP Limited Partner Interests in connection with a vote of the MLP Limited Partners, however called, each of ETE and Parent will vote, or cause to be voted, all MLP Limited Partner Interests then owned beneficially or of record by it or any of its Subsidiaries, as of the record date for such meeting, in favor of the approval of this Agreement (as it may be amended or otherwise modified from time to time) and the Merger and the approval of any actions required in furtherance thereof.

(b) ETE covenants and agrees that, until the Effective Time or the earlier of a termination of this Agreement, ETE, as the sole member of, and holder of the limited liability company interests in, Parent Managing GP, will cause Parent GP to execute and deliver the Parent Partnership Agreement Amendment prior to the Effective Time.

(c) ETE hereby consents, and agrees to cause its Subsidiaries that own Parent Class H Units to consent, to the issuance of the Parent Preferred Units as contemplated by this Agreement.

ARTICLE VI.

CONDITIONS PRECEDENT

Section 6.1 Conditions to Each Party’s Obligation to Effect the Merger and GP Merger. The respective obligations of each party hereto to effect the Merger and the GP Merger shall be subject to the satisfaction (or waiver, if permissible under applicable Law) on or prior to the Closing Date of the following conditions:

(a) MLP Unitholder Approval. The MLP Unitholder Approval shall have been obtained in accordance with applicable Law, the certificate of limited partnership of MLP and the MLP Partnership Agreement;

(b) [Removed and Reserved].

(c) Regulatory Approval. Any waiting period applicable to the transactions contemplated hereby under the HSR Act shall have been terminated or shall have expired;

(d) No Injunctions or Restraints. No Law, injunction, judgment or ruling enacted, promulgated, issued, entered, amended or enforced by any Governmental Authority (collectively, “Restraints”) shall be in effect enjoining, restraining, preventing or prohibiting consummation of the transactions contemplated hereby or making the consummation of the transactions contemplated hereby illegal;

 

A-45


Table of Contents

(e) Registration Statement. The Registration Statement shall have become effective under the Securities Act and no stop order suspending the effectiveness of the Registration Statement shall have been issued and no proceedings for that purpose shall have been initiated or threatened by the SEC; and

(f) Unit Listing. The Parent Units deliverable to the MLP Unitholders as contemplated by this Agreement shall have been approved for listing on the NYSE, subject to official notice of issuance.

Section 6.2 Conditions to Obligations of the Parent Entities to Effect the Merger and the GP Merger. The obligations of the Parent Entities to effect the Merger and the GP Merger are further subject to the satisfaction (or waiver, if permissible under applicable Law) on or prior to the Closing Date of the following conditions:

(a) Representations and Warranties. (i) The representations and warranties of MLP contained in Section 3.3(a), Section 3.3(c) and Section 3.6(a), shall be true and correct in all respects, in each case both when made and at and as of the Closing Date, as if made at and as of such time (except to the extent expressly made as of an earlier date, in which case as of such date); (ii) the representations and warranties of MLP contained in Section 3.2(a) shall be true and correct in all respects, other than immaterial misstatements or omissions, both when made and at and as of the Closing Date, as if made at and as of such time (except to the extent expressly made as of an earlier date, in which case as of such date); and (iii) all other representations and warranties of MLP set forth herein shall be true and correct both when made and at and as of the Closing Date, as if made at and as of such time (except to the extent expressly made as of an earlier date, in which case as of such date), except, in the case of this clause (iii), where the failure of such representations and warranties to be so true and correct (without giving effect to any limitation as to “materiality” or “MLP Material Adverse Effect” set forth in any individual such representation or warranty) does not have, and would not reasonably be expected to have, individually or in the aggregate, an MLP Material Adverse Effect. Parent shall have received a certificate signed on behalf of MLP by an executive officer of MLP to such effect.

(b) Performance of Obligations of the MLP Entities. The MLP Entities shall have performed in all material respects all obligations required to be performed by it under this Agreement at or prior to the Closing Date, and Parent shall have received a certificate signed on behalf of MLP by an executive officer of MLP to such effect.

(c) Tax Opinion. Parent shall have received an opinion of Latham & Watkins LLP dated as of the Closing Date to the effect that for U.S. federal income tax purposes (i) no Parent Entity will recognize any income or gain as a result of the Merger (other than any gain resulting from any decrease in partnership liabilities pursuant to Section 752 of the Code), (ii) no gain or loss will be recognized by holders of Parent Units as a result of the Merger (other than any gain resulting from any decrease in partnership liabilities pursuant to Section 752 of the Code), and (iii) at least 90% of the combined gross income of each of Parent and MLP for the most recent four complete calendar quarters ending before the Closing Date for which the necessary financial information is available is from sources treated as “qualifying income” within the meaning of Section 7704(d) of the Code. In rendering such opinion, such counsel shall be entitled to receive and rely upon representations, warranties and covenants of officers of the Parent Entities and MLP and any of their respective affiliates as to such matters as such counsel may reasonably request.

Section 6.3 Conditions to Obligation of MLP to Effect the Merger and the GP Merger. The obligation of MLP to effect the Merger and the GP Merger is further subject to the satisfaction (or waiver, if permissible under applicable Law) on or prior to the Closing Date of the following conditions:

(a) Representations and Warranties. The representations and warranties of Parent contained in Section 4.3(a), Section 4.3(c) and Section 4.6(a) shall be true and correct in all respects, in each case both when made and at and as of the Closing Date, as if made at and as of such time (except to the extent expressly made as of an earlier date, in which case as of such date); (ii) the representations and warranties of Parent contained in Section 4.2(a) shall be true and correct in all respects, other than immaterial misstatements or omissions, both when made and at and as of the Closing Date, as if made at and as of such time (except to the extent expressly

 

A-46


Table of Contents

made as of an earlier date, in which case as of such date); and (iii) all other representations and warranties of Parent set forth herein shall be true and correct both when made and at and as of the Closing Date, as if made at and as of such time (except to the extent expressly made as of an earlier date, in which case as of such date), except, in the case of this clause (iii), where the failure of such representations and warranties to be so true and correct (without giving effect to any limitation as to “materiality” or “Parent Material Adverse Effect” set forth in any individual such representation or warranty) does not have, and would not reasonably be expected to have, individually or in the aggregate, a Parent Material Adverse Effect. MLP shall have received a certificate signed on behalf of Parent by an executive officer of Parent to such effect.

(b) Performance of Obligations of the Parent Entities. The Parent Entities shall have performed in all material respects all obligations required to be performed by them under this Agreement at or prior to the Closing Date, and MLP shall have received a certificate signed on behalf of Parent by an executive officer of Parent to such effect.

(c) Tax Opinion. MLP shall have received opinions of Baker Botts L.L.P. dated as of the Closing Date to the effect that for U.S. federal income tax purposes,

(i) MLP will not recognize any income or gain as a result of the Merger (other than any gain resulting from any actual or constructive distribution of cash, including as a result of any decrease in partnership liabilities pursuant to Section 752 of the Code);

(ii) holders of Common Units will not recognize any income or gain as a result of the Merger (other than any gain resulting from any actual or constructive distribution of cash, including as a result of any decrease in partnership liabilities pursuant to Section 752 of the Code); provided that such opinion shall not extend to any holder who acquired Common Units from MLP in exchange for property other than cash; and

(iii) at least 90% of the gross income of MLP for the most recent four complete calendar quarters ending before the Closing Date for which the necessary financial information is available is from sources treated as “qualifying income” within the meaning of Section 7704(d) of the Code.

In rendering such opinions, Baker Botts L.L.P. shall be entitled to receive and rely upon representations, warranties and covenants of officers of the Parent Entities and MLP and any of their respective affiliates as to such matters as such counsel may reasonably request.

(d) Parent Partnership Agreement Amendment. Parent GP shall have executed and delivered to MLP the Parent Partnership Agreement Amendment, with such Parent Partnership Agreement Amendment to be effective as of the Effective Time.

Section 6.4 Frustration of Closing Conditions. None of MLP or any of the Parent Entities may rely on the failure of any condition set forth in Section 6.1, Section 6.2 or Section 6.3, as the case may be, to be satisfied if such failure was caused by such party’s failure to use its reasonable best efforts to consummate the Merger and the other transactions contemplated hereby, or other breach of or noncompliance with this Agreement.

ARTICLE VII.

TERMINATION

Section 7.1 Termination. This Agreement may be terminated and the transactions contemplated hereby abandoned at any time prior to the Effective Time:

(a) by the mutual written consent of MLP and Parent duly authorized by each of the MLP Managing GP Board and the Parent Managing GP Board, respectively.

(b) by either of MLP or Parent:

(i) if the Closing shall not have been consummated on or before December 31, 2015 (the “Outside Date”); provided, that the right to terminate this Agreement under this Section 7.1(b)(i) shall not be

 

A-47


Table of Contents

available (x) to a party if the inability to satisfy such condition was due to the failure of such party to perform any of its obligations under this Agreement or (y) to a party if the other party has filed (and is then pursuing) an action seeking specific performance as permitted by Section 8.8;

(ii) if any Restraint having the effect set forth in Section 6.1(d) shall be in effect and shall have become final and nonappealable; provided, however, that the right to terminate this Agreement under this Section 7.1(b)(ii) shall not be available to a party if such Restraint was due to the failure of such party to perform any of its obligations under this Agreement; or

(iii) if the MLP Unitholders Meeting shall have concluded and the MLP Unitholder Approval shall not have been obtained.

(iv) [Removed and Reserved].

(c) by Parent:

(i) if an MLP Adverse Recommendation Change shall have occurred;

(ii) prior to the receipt of the MLP Unitholder Approval, if MLP shall be in Willful Breach of its obligations pursuant to the first three sentences of Section 5.1(b) or Section 5.3, other than in the case where (x) such Willful Breach is a result of an isolated action by a Person that is a Representative of MLP (other than a director or officer of MLP), (y) such Willful Breach was not caused by, or within the Knowledge of, MLP and (z) MLP takes appropriate actions to remedy such Willful Breach upon discovery thereof; provided that Parent shall not have the right to terminate this Agreement pursuant to this Section 7.1(c)(ii) if Parent is then in material breach of any of its representations, warranties, covenants or agreements contained in this Agreement; or

(iii) if MLP shall have breached or failed to perform any of its representations, warranties, covenants or agreements set forth in this Agreement (or if any of the representations or warranties of MLP set forth in this Agreement shall fail to be true), which breach or failure (A) would (if it occurred or was continuing as of the Closing Date) give rise to the failure of a condition set forth in Section 6.2(a) or (b) and (B) is incapable of being cured, or is not cured by MLP within 30 days following receipt of written notice from Parent of such breach or failure; provided that Parent shall not have the right to terminate this Agreement pursuant to this Section 7.1(c)(iii) if Parent is then in material breach of any of its representations, warranties, covenants or agreements contained in this Agreement.

(iv) [Removed and Reserved]

(d) by MLP:

(i) [Removed and Reserved];

(ii) [Removed and Reserved];

(iii) if Parent shall have breached or failed to perform any of its representations, warranties, covenants or agreements set forth in this Agreement (or if any of the representations or warranties of Parent set forth in this Agreement shall fail to be true), which breach or failure (A) would (if it occurred or was continuing as of the Closing Date) give rise to the failure of a condition set forth in Section 6.3(a) or (b) and (B) is incapable of being cured, or is not cured, by Parent within 30 days following receipt of written notice from MLP of such breach or failure; provided, that MLP shall not have the right to terminate this Agreement pursuant to this Section 7.1(d)(ii) if MLP is then in breach of any of the first three sentences of Section 5.1(b) or Section 5.3 or in material breach of any of its other representations, warranties, covenants or agreements contained in this Agreement; or

(iv) prior to the receipt of the MLP Unitholder Approval, in order to enter into (concurrently with such termination) any agreement, understanding or arrangement providing for an MLP Superior Proposal in accordance with Section 5.3; provided, that MLP shall concurrently with such termination pay to Parent the MLP Termination Fee in accordance with Section 7.3.

 

A-48


Table of Contents

Section 7.2 Effect of Termination. In the event of the termination of this Agreement as provided in Section 7.1, written notice thereof shall be given to the other party or parties, specifying the provision of this Agreement pursuant to which such termination is made, and this Agreement shall forthwith become null and void (other than the provisions in Section 5.12, Section 7.2 and Section 7.3 and in the last sentence of Section 5.7(a), and the provisions in Article VIII, all of which shall survive termination of this Agreement), and there shall be no liability on the part of any Parent Entity or MLP or their respective directors, officers and Affiliates, except (a) MLP and/or Parent may have liability as provided in Section 7.3, and (b) subject to Sections 7.3(f) and (g), nothing shall relieve any party hereto from any liability or damages for any failure to consummate the Merger and the other transactions contemplated hereby when required pursuant to this Agreement or any party from liability for fraud or a Willful Breach of any covenant or other agreement contained in this Agreement.

Section 7.3 Fees and Expenses.

(a) In the event that (A) an MLP Alternative Proposal shall have been publicly proposed or publicly disclosed prior to, and not withdrawn at the time of, the date of the MLP Unitholders Meeting (or, if the MLP Unitholders Meeting shall not have occurred, prior to the termination of this Agreement pursuant to Section 7.1(b)(i) [Outside Date]), (B) this Agreement is terminated by MLP or Parent pursuant to Section 7.1(b)(i) [Outside Date] or Section 7.1(b)(iii) [Failed MLP Unitholder Vote], and (C) MLP enters into a definitive agreement with respect to, or consummates, any MLP Alternative Proposal within 12 months after the date this Agreement is terminated (whether or not such MLP Alternative Proposal is the same MLP Alternative Proposal referred to in clause (A)), then MLP shall pay to Parent a termination fee equal to $450 million, less any Parent Expenses previously paid by MLP pursuant to Section 7.3(g) (the “MLP Termination Fee”), upon the earlier of the public announcement that MLP has entered into such definitive agreement or the consummation of any such transaction. For purposes of this Section 7.3(a), the term “MLP Alternative Proposal” shall have the meaning assigned to such term in Section 8.13, except that the references to “15% or more” shall be deemed to be references to “50% or more.”

(b) [Removed and Reserved].

(c) In the event this Agreement is terminated by MLP pursuant to Section 7.1(b)(iii) [Failed MLP Unitholder Vote] in a case where an MLP Adverse Recommendation Change has occurred, by MLP pursuant to Section 7.1(d)(iv) [MLP Superior Proposal] or by Parent pursuant to Section 7.1(c)(i) [MLP Adverse Recommendation Change] or Section 7.1(c)(ii) [MLP Willful Breach] (without limiting Parent’s remedies described in Section 8.8), then MLP shall pay to Parent, within two business days after the date of termination, the MLP Termination Fee.

(d) [Removed and Reserved]

(e) Any payment of the MLP Termination Fee shall be made in cash by wire transfer of same day funds to an account designated in writing by Parent.

(f) In the event that MLP shall fail to pay the MLP Termination Fee required pursuant to this Section 7.3 when due, such fee shall accrue interest for the period commencing on the date such fee became past due, at a rate equal to the legal rate of interest provided for in Section 2301 of Title 6 of the Delaware Code. In addition, if MLP shall fail to pay the MLP Termination Fee when due, MLP shall also pay all of Parent’s reasonable costs and expenses (including attorneys’ fees) in connection with efforts to collect such fee. The MLP Entities and the Parent Entities acknowledge that the provisions of this Section 7.3 are an integral part of the transactions contemplated hereby and that, without these agreements, neither the MLP Entities nor the Parent Entities would enter into this Agreement. The parties agree that in the event that MLP pays the MLP Termination Fee to Parent, no MLP Entity shall have any further liability to any Parent Entity of any kind in respect of this Agreement and the transactions contemplated hereby, and that in no event shall MLP be required to pay the MLP Termination Fee on more than one occasion.

 

A-49


Table of Contents

(g) Notwithstanding anything to the contrary in this Agreement, in the event of termination of this Agreement by (i) either party pursuant to Section 7.1(b)(iii) [Failed MLP Unitholder Vote] (or a termination by MLP pursuant to a different provision of Section 7.1 at a time when this Agreement was terminable pursuant to Section 7.1(b)(iii) [Failed MLP Unitholder Vote]) or (ii) Parent pursuant to Section 7.1(c)(ii) [MLP Willful Breach], then MLP shall promptly, but in no event later than three business days after receipt of an invoice (with supporting documentation) therefor from Parent, pay Parent’s designee all of the reasonably documented out-of-pocket expenses (including all fees and expenses of counsel, accountants, investment bankers, financing sources, hedging counterparties, experts and consultants) incurred by Parent and its Affiliates in connection with this Agreement and the transactions contemplated hereby up to a maximum amount of $20 million (the “Parent Expenses”); provided, however, that in no event shall MLP have any obligation to make any such payment if, at the time of such termination, this Agreement was terminable by MLP pursuant to Section 7.1(d)(ii) [Parent Uncured Breach].

(h) [Removed and Reserved].

ARTICLE VIII.

MISCELLANEOUS

Section 8.1 No Survival, Etc. Except as otherwise provided in this Agreement, the representations, warranties and agreements of each party hereto shall remain operative and in full force and effect regardless of any investigation made by or on behalf of any other party hereto, whether prior to or after the execution of this Agreement. The representations, warranties and agreements in this Agreement shall terminate at the Effective Time or, except as otherwise provided in Section 7.2, upon the termination of this Agreement pursuant to Section 7.1, as the case may be, except that the agreements set forth in Article II and Section 5.9, Section 5.12 and Section 5.15 and any other agreement in this Agreement that contemplates performance after the Effective Time shall survive the Effective Time and those set forth in Section 5.12, Section 7.2 and Section 7.3, in the last sentence of Section 5.7(a) and this Article VIII shall survive termination of this Agreement. The Parent Confidentiality Agreement shall (i) survive termination of this Agreement in accordance with its terms and (ii) terminate as of the Effective Time.

Section 8.2 Amendment or Supplement. At any time prior to the Effective Time, this Agreement may be amended or supplemented in any and all respects, whether before or after receipt of the MLP Unitholder Approval, by written agreement of the parties hereto, by action taken or authorized by the MLP Managing GP Board and the Parent Managing GP Board; provided, however, that the MLP Managing GP Board and Parent Managing GP Board may not take or authorize any such action unless it has first referred such action to the MLP Conflicts Committee and Parent Conflicts Committee, as applicable, for its consideration, and permitted the MLP Conflicts Committee and Parent Conflicts Committee, as applicable, not less than two business days to make a recommendation to the MLP Managing GP Board and Parent GP Managing Board, as applicable, with respect thereto (for the avoidance of doubt, the MLP Managing GP Board and Parent Managing GP Board shall in no way be obligated to follow the recommendation of the MLP Conflicts Committee and Parent Conflicts Committee, as applicable, and the MLP Managing GP Board and Parent GP Managing Board, as applicable, shall be permitted to take action following the expiration of such two business day period); provided, further, that following approval of the Merger and the other transactions contemplated hereunder by the MLP Unitholders, there shall be no amendment or change to the provisions of this Agreement which by Law would require further approval by the MLP Unitholders, without such approval. Unless otherwise expressly set forth in this Agreement, whenever a determination, decision, approval or consent of MLP or the MLP Managing GP Board or of Parent or the Parent Managing GP Board is required pursuant to this Agreement, such determination, decision, approval or consent must be authorized by the MLP Managing GP Board and Parent GP Managing Board, as applicable; provided, however, that the MLP Managing GP Board and Parent GP Managing Board, as applicable, may not take or authorize any such action unless it has first referred such action to the MLP Conflicts Committee and Parent Conflicts Committee, as applicable, for its consideration, and permitted the MLP Conflicts Committee and

 

A-50


Table of Contents

Parent Conflicts Committee, as applicable, not less than two business days to make a recommendation to the MLP Managing GP Board and Parent GP Managing Board, as applicable, with respect thereto (for the avoidance of doubt, the MLP Managing GP Board and Parent GP Managing Board, as applicable, shall in no way be obligated to follow the recommendation of the MLP Conflicts Committee or Parent Conflicts Committee, as applicable, and the MLP Managing GP Board and Parent Managing GP Board, as applicable, shall be permitted to take action following the expiration of such two business day period).

Section 8.3 Extension of Time, Waiver, Etc. At any time prior to the Effective Time, any party may, subject to applicable Law, (a) waive any inaccuracies in the representations and warranties of any other party hereto, (b) extend the time for the performance of any of the obligations or acts of any other party hereto or (c) waive compliance by the other party with any of the agreements contained herein or, except as otherwise provided herein, waive any of such party’s conditions. Notwithstanding the foregoing, no failure or delay by any MLP Entity or any Parent Entity in exercising any right hereunder shall operate as a waiver thereof nor shall any single or partial exercise thereof preclude any other or further exercise thereof or the exercise of any other right hereunder. Any agreement on the part of a party hereto to any such extension or waiver shall be valid only if set forth in an instrument in writing signed on behalf of such party.

Section 8.4 Assignment. Neither this Agreement nor any of the rights, interests or obligations hereunder shall be assigned, in whole or in part, by operation of Law or otherwise, by any of the parties without the prior written consent of the other parties except that (a) Parent may assign, in its sole discretion, any of or all its rights, interests and obligations under this Agreement to any wholly owned Subsidiary of Parent, but no such assignment shall relieve Parent of any of its obligations hereunder and (b) MLP may assign, in its sole discretion, any of or all its rights, interests and obligations under this Agreement to any wholly owned Subsidiary of MLP, but no such assignment shall relieve MLP of any of its obligations hereunder. Subject to the preceding sentence, this Agreement shall be binding upon, inure to the benefit of, and be enforceable by, the parties hereto and their respective successors and permitted assigns. Any purported assignment not permitted under this Section 8.4 shall be null and void.

Section 8.5 Counterparts. This Agreement may be executed in counterparts (each of which shall be deemed to be an original but all of which taken together shall constitute one and the same agreement) and shall become effective when one or more counterparts have been signed by each of the parties and delivered to the other parties.

Section 8.6 Entire Agreement; No Third-Party Beneficiaries. This Agreement, the MLP Disclosure Schedule, the Parent Disclosure Schedule and the Parent Confidentiality Agreement (a) constitute the entire agreement, and supersede all other prior agreements and understandings, both written and oral, among the parties with respect to the subject matter of this Agreement and thereof and (b) shall not confer upon any Person other than the parties hereto any rights (including third-party beneficiary rights or otherwise) or remedies hereunder, except for, in the case of clause (b), (i) the provisions of Section 5.9 and Section 8.12 and (ii) the right of the MLP Unitholders to receive the Merger Consideration and the Series A Unit Consideration, as applicable, after the Closing (a claim by the Unitholders with respect to which may not be made unless and until the Closing shall have occurred) and the right of holders of Unit Options and other equity awards to receive the Merger Consideration to which they are entitled pursuant to this Agreement after the Closing (a claim by such holders with respect to which may not be made unless and until the Closing shall have occurred).

Section 8.7 Governing Law; Jurisdiction; Waiver of Jury Trial.

(a) This Agreement shall be governed by, and construed in accordance with, the laws of the State of Delaware, applicable to contracts executed in and to be performed entirely within that State.

(b) Each of the parties hereto irrevocably agrees that any legal action or proceeding with respect to this Agreement and the rights and obligations arising hereunder, or for recognition and enforcement of any judgment

 

A-51


Table of Contents

in respect of this Agreement and the rights and obligations arising hereunder brought by the other party hereto or its successors or assigns, shall be brought and determined exclusively in the Delaware Court of Chancery and any state appellate court therefrom within the State of Delaware (or, if the Delaware Court of Chancery declines to accept jurisdiction over a particular matter, any state or federal court within the State of Delaware). Each of the parties hereto hereby irrevocably submits with regard to any such action or proceeding for itself and in respect of its property, generally and unconditionally, to the personal jurisdiction of the aforesaid courts and agrees that it will not bring any action relating to this Agreement or any of the transactions contemplated by this Agreement in any court other than the aforesaid courts. Each of the parties hereto hereby irrevocably waives, and agrees not to assert as a defense, counterclaim or otherwise, in any action or proceeding with respect to this Agreement, (i) any claim that it is not personally subject to the jurisdiction of the above named courts for any reason other than the failure to serve in accordance with this Section 8.7, (ii) any claim that it or its property is exempt or immune from the jurisdiction of any such court or from any legal process commenced in such courts (whether through service of notice, attachment prior to judgment, attachment in aid of execution of judgment, execution of judgment or otherwise) and (iii) to the fullest extent permitted by the applicable Law, any claim that (x) the suit, action or proceeding in such court is brought in an inconvenient forum, (y) the venue of such suit, action or proceeding is improper or (z) this Agreement, or the subject matter hereof, may not be enforced in or by such courts.

(c) EACH PARTY HEREBY IRREVOCABLY WAIVES ALL RIGHT TO TRIAL BY JURY IN ANY ACTION, PROCEEDING OR COUNTERCLAIM (WHETHER BASED ON CONTRACT, TORT OR OTHERWISE) ARISING OUT OF OR RELATING TO THIS AGREEMENT OR THE TRANSACTIONS CONTEMPLATED HEREBY OR THE ACTIONS OF ANY PARTY IN THE NEGOTIATION, ADMINISTRATION, PERFORMANCE AND ENFORCEMENT OF THIS AGREEMENT AND THE TRANSACTIONS CONTEMPLATED BY THIS AGREEMENT.

Section 8.8 Specific Enforcement. The parties agree that irreparable damage would occur and that the parties would not have any adequate remedy at law in the event that any of the provisions of this Agreement were not performed in accordance with their specific terms or were otherwise breached and it is accordingly agreed that the parties shall be entitled to an injunction or injunctions to prevent breaches of this Agreement and to enforce specifically the terms and provisions of this Agreement, in each case, in accordance with this Section 8.8 in the Delaware Court of Chancery or any federal court sitting in the State of Delaware, this being in addition to any other remedy to which they are entitled at law or in equity. Each of the parties agrees that it will not oppose the granting of an injunction, specific performance and other equitable relief as provided herein on the basis that (x) either party has an adequate remedy at law or (y) an award of specific performance is not an appropriate remedy for any reason at law or equity. Each party further agrees that no party shall be required to obtain, furnish or post any bond or similar instrument in connection with or as a condition to obtaining any remedy referred to in this Section 8.8, and each party irrevocably waives any right it may have to require the obtaining, furnishing or posting of any such bond or similar instrument. The parties agree that in the event that Parent receives the MLP Termination Fee, Parent may not seek any award of specific performance under this Section 8.8.

Section 8.9 Notices. All notices, requests and other communications to any party hereunder shall be in writing and shall be deemed given if delivered personally, by facsimile (which is confirmed) or electronic transmission, or sent by overnight courier (providing proof of delivery) to the parties at the following addresses:

If to the Parent Entities, to:

Energy Transfer Partners, L.P.

3738 Oak Lawn Avenue

Dallas, Texas 75219

Fax No.: (214) 981-0706

Attn:   Thomas P. Mason, Senior Vice President, General

   Counsel and Secretary

 

A-52


Table of Contents

with a copy (which shall not constitute notice) to:

Latham & Watkins LLP

811 Main Street, Suite 3700

Houston, Texas 77002

Fax No.: (713) 546-5401

Attn:   William N. Finnegan IV

   Ryan J. Maierson

   Debbie Yee

and to:

Richards, Layton & Finger, P.A.

One Rodney Square

920 North King Street

Wilmington, DE 19801

Fax No.: (302) 651-7701

Attn:     Srinivas M. Raju

     Gregory W. Ladner

If to the MLP Entities, to:

Regency Energy Partners LP

2001 Bryan Street, Suite 3700

Dallas, Texas 75201

Fax No.: (214) 750-1749

Attn: Conflicts Committee

with a copy (which shall not constitute notice) to:

Regency Energy Partners LP

2001 Bryan Street, Suite 3700

Dallas, Texas 75201

Fax No.: (713) 989-1212

Attn: Todd Carpenter, Senior Vice President and General Counsel

and to:

Akin Gump Strauss Hauer & Feld, LLP

1111 Louisiana Street, 44th Floor

Houston, Texas 77002

Fax No.: (713) 236-0822

Attn:   Christine B. LaFollette

   John Goodgame

and to:

Baker Botts L.L.P.

2001 Ross Avenue

Dallas, Texas 75201

Fax No.: (214) 661-4954

Attn:   Neel Lemon

   Andrew J. Ericksen

 

A-53


Table of Contents

If to ETE or ETE Acquirer, to:

Energy Transfer Equity, L.P.

3738 Oak Lawn Avenue

Dallas, Texas 75219

Fax No.: (214) 981-0706

Attn:   Jamie Welch, Group Chief Financial Officer and

   Head of Business Development

or such other address or facsimile number as such party may hereafter specify by like notice to the other parties hereto. All such notices, requests and other communications shall be deemed received on the date of receipt by the recipient thereof if received prior to 5:00 P.M. in the place of receipt and such day is a business day in the place of receipt. Otherwise, any such notice, request or communication shall be deemed not to have been received until the next succeeding business day in the place of receipt.

Section 8.10 Severability. If any term or other provision of this Agreement is determined by a court of competent jurisdiction to be invalid, illegal or incapable of being enforced by any rule of law or public policy, all other terms, provisions and conditions of this Agreement shall nevertheless remain in full force and effect. Upon such determination that any term or other provision is invalid, illegal or incapable of being enforced, the parties hereto shall negotiate in good faith to modify this Agreement so as to effect the original intent of the parties as closely as possible to the fullest extent permitted by applicable law in an acceptable manner to the end that the transactions contemplated hereby are fulfilled to the extent possible.

Section 8.11 Interpretation.

(a) When a reference is made in this Agreement to an Article, a Section, Exhibit or Schedule, such reference shall be to an Article of, a Section of, or an Exhibit or Schedule to, this Agreement unless otherwise indicated. The table of contents and headings contained in this Agreement are for reference purposes only and shall not affect in any way the meaning or interpretation of this Agreement. Whenever the words “include,” “includes” or “including” are used in this Agreement, they shall be deemed to be followed by the words “without limitation.” The words “hereof,” “herein” and “hereunder” and words of similar import when used in this Agreement shall refer to this Agreement as a whole and not to any particular provision of this Agreement. All terms defined in this Agreement shall have the defined meanings when used in any certificate or other document made or delivered pursuant hereto unless otherwise defined therein. The definitions contained in this Agreement are applicable to the singular as well as the plural forms of such terms and to the masculine as well as to the feminine and neuter genders of such term. Any agreement, instrument or statute defined or referred to herein or in any agreement or instrument that is referred to herein means such agreement, instrument or statute as from time to time amended, modified or supplemented, including (in the case of agreements or instruments) by waiver or consent and (in the case of statutes) by succession of comparable successor statutes and references to all attachments thereto and instruments incorporated therein. References to a Person are also to its permitted successors and assigns.

(b) The parties hereto have participated jointly in the negotiation and drafting of this Agreement with the assistance of counsel and other advisors and, in the event an ambiguity or question of intent or interpretation arises, this Agreement shall be construed as jointly drafted by the parties hereto and no presumption or burden of proof shall arise favoring or disfavoring any party by virtue of the authorship of any provision of this Agreement or interim drafts of this Agreement.

Section 8.12 Non-Recourse. No past, present or future director, officer, employee, incorporator, member, partner, stockholder, agent, attorney, representative or affiliate of any party hereto or any of their respective Affiliates (unless such Affiliate is expressly a party to this Agreement) shall have any liability (whether in contract or in tort) for any obligations or liabilities of such party arising under, in connection with or related to

 

A-54


Table of Contents

this Agreement or for any claim based on, in respect of, or by reason of, the transactions contemplated hereby; provided, however, that nothing in this Section 8.12 shall limit any liability of the parties to this Agreement for breaches of the terms and conditions of this Agreement.

Section 8.13 Definitions. As used in this Agreement, the following terms have the meanings ascribed thereto below:

Additional Unit Consideration” means a number of Parent Units equal to the quotient of $0.32 divided by the lesser of (i) the volume weighted average price of the Parent Units on the NYSE for the five trading days ending on the third trading day immediately preceding the Effective Time and (ii) the closing price of the Parent Units on the NYSE on the third trading day immediately preceding the Effective Time, rounded to the nearest ten thousandth of a unit.

Affiliate” means, as to any Person, any other Person that, directly or indirectly, controls, or is controlled by, or is under common control with, such Person. For this purpose, “control” (including, with its correlative meanings, “controlled by” and “under common control with”) means the possession, directly or indirectly, of the power to direct or cause the direction of management or policies of a Person, whether through the ownership of securities or partnership or other ownership interests, by contract or otherwise; provided, however, that for purposes of this Agreement, MLP and its Subsidiaries shall not be considered Affiliates of Parent or any of Parent’s other Affiliates, nor shall any such persons be considered Affiliates of MLP or its Subsidiaries.

Antitrust Laws” means the Sherman Act, as amended, the Clayton Act, as amended, the HSR Act, the Federal Trade Commission Act, as amended, and all other applicable Laws issued by a Governmental Authority that are designed or intended to prohibit, restrict or regulate actions having the purpose or effect of monopolization or restraint of trade or lessening of competition.

business day” means a day except a Saturday, a Sunday or other day on which the SEC or banks in the City of New York are authorized or required by Law to be closed.

Cash Unit” means a “Unit” as defined in the Regency Energy Partners LP Long-Term Incentive Cash Restricted Unit Plan.

Class F Unit” means an MLP Security representing a fractional part of the MLP Securities of all MLP Limited Partners and assignees, and having the rights and obligations specified with respect to a Class F Unit in the MLP Partnership Agreement. A Class F Unit that is convertible into a Common Unit shall not constitute a Common Unit until such conversion occurs pursuant to the terms of the MLP Partnership Agreement.

Class F Unitholders” means the holders of the Class F Units.

Clayton Act” means the Clayton Antitrust Act of 1914, as amended, and the rules and regulations promulgated thereunder.

Common Unit” means an MLP Security representing a fractional part of the MLP Partnership Interests of all MLP Limited Partners and assignees, and having the rights and obligations specified with respect to Common Units in the MLP Partnership Agreement. The term “Common Unit” does not refer to a Class F Unit prior to its conversion into a Common Unit pursuant to the terms of the MLP Partnership Agreement.

Common Unitholders” mean the holders of the Common Units.

DLLCA” mean the Delaware Limited Liability Company Act.

DRULPA” means the Delaware Revised Uniform Limited Partnership Act.

 

A-55


Table of Contents

Environmental Law” means any Law relating to (i) the protection, preservation or restoration of the environment (including air, surface water, groundwater, drinking water supply, surface land, subsurface land, plant and animal life or any other natural resource), or (ii) the exposure to, or the use, storage, recycling, treatment, generation, transportation, processing, handling, labeling, production, release or disposal of Hazardous Substances, in each case as in effect at the date of this Agreement.

Environmental Permit” means all Permits required under Environmental Laws.

ERISA Affiliate” means, with respect to any Person, any trade or business, whether or not incorporated, that together with such Person, would be deemed at the relevant time to be a single employer for purpose of Section 414(b), (c), (m) or (o) of the Code.

ETE Acquirer” means ETE GP Acquirer LLC, a Delaware limited liability company.

ETE Acquirer Charter Documents” means, collectively, the certificate of formation of ETE Acquirer and the Limited Liability Company Agreement of ETE GP Acquirer LLC dated as of May 7, 2010.

ETE Credit Documents” means, collectively, that certain (i) Credit Agreement dated as of December 2, 2013 among ETE, Credit Suisse AG, Cayman Islands Branch, as administrative agent, and the other lenders party thereto, as amended, (ii) Senior Secured Term Loan Agreement dated as of December 2, 2013 among ETE, Credit Suisse AG, Cayman Islands Branch, as administrative agent, and the other lenders party thereto, as amended, and (iii) Indenture dated as of September 20, 2010 between ETE and U.S. Bank National Association, as trustee, as amended and supplemented, relating to ETE’s 7.50% Senior Notes due 2020 and 5.875% Senior Notes due 2024.

Federal Trade Commission Act” means the Federal Trade Commission Act of 1914.

GAAP” means generally accepted accounting principles in the United States.

Governmental Authority” means any government, court, arbitrator, regulatory or administrative agency, commission or authority or other governmental instrumentality, federal, state or local, domestic, tribal, foreign or multinational.

Hazardous Substance” means any substance, material or waste that is listed, defined, designated or classified as hazardous, toxic, radioactive, dangerous or a “pollutant” or “contaminant” or words of similar meaning under any Environmental Law or are otherwise regulated by any Governmental Authority with jurisdiction over the environment or natural resources, including without limitation petroleum or any derivative or byproduct thereof, radon, radioactive material, asbestos or asbestos containing material, urea formaldehyde, foam insulation or polychlorinated biphenyls.

HSR Act” means the Hart-Scott-Rodino Antitrust Improvements Act of 1976, as amended, and the rules and regulations promulgated thereunder.

Knowledge” (i) when used with respect to MLP, means the actual knowledge of those individuals listed on Section 8.13 of the MLP Disclosure Schedule and (ii) when used with respect to Parent, means the actual knowledge of those individuals listed on Section 8.13 of the Parent Disclosure Schedule.

Material Adverse Effect” means, when used with respect to a Person, any change, effect, event or occurrence that, individually or in the aggregate, (x) has had or would reasonably be expected to have a material adverse effect on the business, financial condition or results of operations of such Person and its Subsidiaries, taken as a whole, or (y) prevents or materially impedes, interferes with or hinders the consummation of the transactions contemplated hereby, including the Merger, on or before the Outside Date; provided, however, that

 

A-56


Table of Contents

any adverse changes, effects, events or occurrences resulting from or due to any of the following shall be disregarded in determining whether there has been a Material Adverse Effect: (i) changes, effects, events or occurrences generally affecting the United States or global economy, the financial, credit, debt, securities or other capital markets or political, legislative or regulatory conditions or changes in the industries in which such Person operates; (ii) the announcement or pendency of this Agreement or the transactions contemplated hereby or the performance of this Agreement (including, for the avoidance of doubt, performance of the parties’ obligations under Section 5.5) (provided that the exception in this clause (ii) shall not be deemed to apply to references to “MLP Material Adverse Effect” or “Parent Material Adverse Effect” in Section 3.3(b) or Section 4.4, as applicable, and to the extent related thereto, Section 6.2(a) and Section 6.3(a)); (iii) any change in the market price or trading volume of the limited partnership interests, shares of common stock or other equity securities of such Person (it being understood and agreed that the foregoing shall not preclude any other party to this Agreement from asserting that any facts or occurrences giving rise to or contributing to such change that are not otherwise excluded from the definition of Material Adverse Effect should be deemed to constitute, or be taken into account in determining whether there has been, or would reasonably be expected to be, a Material Adverse Effect); (iv) acts of war or terrorism (or the escalation of the foregoing) or natural disasters or other force majeure events; (v) changes in any Laws or regulations applicable to such Person or applicable accounting regulations or principles or the interpretation thereof; (vi) any legal proceedings commenced by or involving any current or former member, partner or stockholder of such Person (on their own or on behalf of such Person) arising out of or related to this Agreement or the transactions contemplated hereby; (vii) changes, effects, events or occurrences generally affecting the prices of oil, natural gas, natural gas liquids or coal or other commodities and (viii) any failure of a Person to meet any internal or external projections, forecasts or estimates of revenues, earnings or other financial or operating metrics for any period (it being understood and agreed that the foregoing shall not preclude any other party to this Agreement from asserting that any facts or occurrences giving rise to or contributing to such failure that are not otherwise excluded from the definition of Material Adverse Effect should be deemed to constitute, or be taken into account in determining whether there has been, or would reasonably be expected to be, a Material Adverse Effect); and (ix) the taking of any action required by this Agreement; provided, however, that changes, effects, events or occurrences referred to in clauses (i), (iv), (v) and (vii) above shall be considered for purposes of determining whether there has been or would reasonably be expected to be a Material Adverse Effect if and to the extent such state of affairs, changes, effects, events or occurrences has had or would reasonably be expected to have a disproportionate adverse effect on such Person and its Subsidiaries, taken as a whole, as compared to other companies of similar size operating in the industries in which such Person and its Subsidiaries operate.

Merger Sub A” means Rendezvous I LLC, a Delaware limited liability company.

Merger Sub B” means Rendezvous II LLC, a Delaware limited liability company.

MLP Alternative Proposal” means any inquiry, proposal or offer from any Person or “group” (as defined in Section 13(d) of the Exchange Act), other than Parent, its Subsidiaries and their Affiliates, relating to any (i) direct or indirect acquisition (whether in a single transaction or a series of related transactions), outside of the ordinary course of business, of assets of MLP and its Subsidiaries (including securities of Subsidiaries) equal to 15% or more of MLP’s consolidated assets or to which 15% or more of MLP’s revenues or earnings on a consolidated basis are attributable, (ii) direct or indirect acquisition (whether in a single transaction or a series of related transactions) of beneficial ownership (within the meaning of Section 13 under the Exchange Act) of 15% or more of any class of equity securities of MLP, (iii) tender offer or exchange offer that if consummated would result in any Person or “group” (as defined in Section 13(d) of the Exchange Act) beneficially owning 15% or more of any class of equity securities of MLP or (iv) merger, consolidation, unit exchange, share exchange, business combination, recapitalization, liquidation, dissolution or similar transaction involving MLP which is structured to permit any Person or “group” (as defined in Section 13(d) of the Exchange Act) to acquire beneficial ownership of at least 15% of MLP’s consolidated assets or equity interests; in each case, other than the transactions contemplated hereby.

 

A-57


Table of Contents

MLP Changed Circumstance” means a material event, circumstance, change or development, in each case that arises or occurs after the date of this Agreement and was not, prior to the date of this Agreement, known to or reasonably foreseeable by the MLP Managing GP Board; provided, however, that in no event shall the receipt, existence or terms of an MLP Alternative Proposal or any matter relating thereto or consequence thereof constitute an MLP Changed Circumstance.

MLP Equity Plans” means any plans or arrangements of MLP providing for the compensatory grant of awards of Common Units or awards denominated, in whole or in part, in Common Units, or options or unit appreciation rights or similar awards relating to Common Units, including the Regency GP LLC Long-Term Incentive Plan, the Regency Energy Partners LP 2011 Long-Term Incentive Plan, the PVR GP, LLC Sixth Amended and Restated Long-Term Incentive Plan and the Regency Energy Partners LP Long-Term Incentive Cash Restricted Unit Plan.

MLP General Partner Interest” means the “General Partner Interest” as defined in the MLP Partnership Agreement.

MLP GP Charter Documents” means, collectively, the certificate of limited partnership of MLP GP, and the Amended and Restated Agreement of Limited Partnership of Regency GP LP, as amended or supplemented from time to time.

MLP GP Common Unit Equivalent” means the product of (i) the quotient of (x) the number of Common Units outstanding immediately prior to the Effective Time and (y) 100% minus the MLP Percentage Interest represented by the MLP General Partner Interest immediately prior to the Effective Time and (ii) the MLP Percentage Interest represented by the MLP General Partner Interest immediately prior to the Effective Time.

MLP GP Parent Unit Equivalent” means the product of (i) the MLP GP Common Unit Equivalent and (ii) the Exchange Ratio.

MLP GP Percentage Interest” means the quotient of (i) the MLP GP Parent Unit Equivalent and (ii) the sum of (x) the number of Parent Units outstanding immediately prior to the Effective Time after giving effect to the number of Parent Units issued in connection with the Merger and (y) the MLP GP Parent Unit Equivalent.

MLP Incentive Distribution Right” means “Incentive Distribution Right” as defined in the MLP Partnership Agreement.

MLP Joint Ventures” means Aqua-PVR Water Services LLC, a Delaware limited liability company, Ranch Westex JV LLC, a Delaware limited liability company, RIGS Haynesville Partnership Co., a Delaware general partnership, Midcontinent Express Pipeline LLC, a Delaware limited liability company, Edwards Lime Gathering LLC, a Delaware limited liability company, Mi Vida JV LLC, a Delaware limited liability company, Ohio River System LLC, a Delaware limited liability company, Lone Star NGL LLC, a Delaware limited liability company, CBC/Leon Limited Partnership, an Oklahoma limited partnership, Leon Limited Partnership I, an Oklahoma limited partnership, Bright Star Partnership and Sweeny Gathering, L.P., a Texas limited partnership; provided that with respect to any reference in this Agreement to MLP causing any MLP Joint Venture to take any action, such reference shall only require MLP to cause such MLP Joint Venture to use reasonable best efforts to take such action to the extent permitted by the organizational documents and governance arrangements of such MLP Joint Venture and, to the extent applicable, its fiduciary duties in relation to such MLP Joint Venture.

MLP Limited Partner” means “Limited Partner” as defined in the MLP Partnership Agreement.

MLP Limited Partner Interest” means the “Limited Partner Interest” as defined in the MLP Partnership Agreement.

 

A-58


Table of Contents

MLP Managing GP Charter Documents” means, collectively, the certificate of formation of MLP Managing GP, and the Amended and Restated Limited Liability Company Agreement of Regency GP LLC dated as of February 3, 2006, as amended or supplemented from time to time.

MLP Partnership Agreement” means the Amended and Restated Agreement of Limited Partnership of Regency Energy Partners LP, as amended or supplemented from time to time.

MLP Partnership Interest” means an interest in MLP, which shall include the MLP General Partner Interest and MLP Limited Partner Interests.

MLP Percentage Interest” means “Percentage Interest” as defined in the MLP Partnership Agreement.

MLP Security” means any class or series of equity interest in MLP (but excluding any options, rights, warrants and appreciation rights relating to an equity interest in MLP), including without limitation, Common Units, Class F Units and Series A Units, which are separate classes of MLP Partnership Interests.

MLP Special Approval” means “Special Approval” as defined in the MLP Partnership Agreement.

MLP Superior Proposal” means a bona fide unsolicited written offer, obtained after the date of this Agreement and not in breach of Section 5.3 (other than an immaterial breach), to acquire, directly or indirectly, 80% or more of the outstanding equity securities of MLP or 80% or more of the assets of MLP and its Subsidiaries on a consolidated basis, made by a third party, which is on terms and conditions which the MLP Managing GP Board determines in its good faith to be (i) reasonably capable of being consummated in accordance with its terms, taking into account legal, regulatory, financial, financing and timing aspects of the proposal, and (ii) if consummated, more favorable to the MLP Unitholders (in their capacity as MLP Unitholders) from a financial point of view than the transactions contemplated hereby, taking into account at the time of determination any changes to the terms of this Agreement that as of that time had been committed to by Parent in writing.

MLP Unaffiliated Unitholders” means Common Unitholders excluding ETE, Parent and their Affiliates.

MLP Unitholder” means the Common Unitholders, the Class F Unitholders and the Series A Unitholders.

Multiemployer Plan” means a multiemployer plan as defined in Section 4001(a)(3) of ERISA.

NYSE” means the New York Stock Exchange.

Parent GP Charter Documents” means, collectively, the certificate of limited partnership of Parent GP, and the Third Amended and Restated Agreement of Limited Partnership of Energy Transfer Partners GP, L.P. dated as of April 17, 2007, as amended or supplemented from time to time.

Parent Incentive Distribution Right” has the meaning set forth in the Parent Partnership Agreement.

Parent Joint Ventures” means each entity listed on Section 8.13 of the Parent Disclosure Schedule; provided, that with respect to any reference in this Agreement to Parent causing any Parent Joint Venture to take any action, such reference shall only require Parent to cause such Parent Joint Venture to take such action to the maximum extent permitted by the organizational documents and governance arrangements of such Parent Joint Venture and, to the extent applicable, its fiduciary duties in relation to such Parent Joint Venture.

Parent Limited Partner” means a “Limited Partner” as defined in the Parent Partnership Agreement.

Parent Limited Partner Interest” means the “Limited Partner Interest” as defined in the MLP Partnership Agreement.

 

A-59


Table of Contents

Parent Managing GP Charter Documents” means, collectively, the certificate of formation of Parent Managing GP, and the Fourth Amended and Restated Limited Liability Company Agreement of Energy Transfer Partners, L.L.C. dated as of August 10, 2010, as amended or supplemented from time to time.

Parent Partnership Agreement” means the Second Amended and Restated Agreement of Limited Partnership of Energy Transfer Partners, L.P., as amended or supplemented from time to time.

Parent Partnership Interest” means “Partnership Interest” as defined in the Parent Partnership Agreement.

Parent Percentage Interest” means “Percentage Interest” as defined in the Parent Partnership Agreement.

Parent Unaffiliated Unitholders” means Parent Unitholders excluding ETE and its Affiliates.

Parent Unit” means a “Common Unit” as defined in the Parent Partnership Agreement.

Parent Unitholders” means the holders of Parent Units.

Parent Unit Majority” means “Unit Majority” as defined in the parent partnership Agreement Amendment.

Permit” means franchises, tariffs, grants, authorizations, licenses, permits, easements, variances, exceptions, consents, certificates, approvals and orders of any Governmental Authority.

Person” means an individual, a corporation, a limited liability company, a partnership, an association, a trust or any other entity, including a Governmental Authority.

Phantom Unit” means an award of phantom units granted under an MLP Equity Plan.

Risk Management Policy” means the Risk Management Policy of MLP as adopted by the MLP Managing GP Board and in effect on the date of this Agreement; provided, that the Risk Management Policy may only be amended or modified after the date of this Agreement by the MLP Managing GP Board or a committee thereof with the prior written consent of Parent.

SEC” means the Securities and Exchange Commission.

Series A Unit” means an MLP Security representing a fractional part of the MLP Securities of all MLP Limited Partners and assignees, and having the rights and obligations specified with respect to Series A Cumulative Convertible Preferred Units in the MLP Partnership Agreement.

Series A Unitholders” means the holders of the Series A Units.

Sherman Act” means the Sherman Antitrust Act of 1890, as amended, and the rules and regulations promulgated thereunder.

Subsidiary” when used with respect to any party, means any corporation, limited liability company, partnership, association, trust or other entity the accounts of which would be consolidated with those of such party in such party’s consolidated financial statements if such financial statements were prepared in accordance with GAAP, as well as any other corporation, limited liability company, partnership, association, trust or other entity of which securities or other ownership interests representing more than 50% of the equity or more than 50% of the ordinary voting power (or, in the case of a partnership, more than 50% of the general partnership interests or, in the case of a limited liability company, the managing member) are, as of such date, owned by such party or one or more Subsidiaries of such party or by such party and one or more Subsidiaries of such party. For purposes of Article III, when used with respect to MLP, the term “Subsidiary” shall include the MLP Joint Ventures. For purposes of Article IV, when used with respect to Parent, the term “Subsidiary” shall include the Parent Joint Ventures.

 

A-60


Table of Contents

SUN Entities” means Sunoco GP LLC, a Delaware limited liability company, and its Subsidiaries, including Sunoco LP, a Delaware limited partnership, and its Subsidiaries.

SXL Entities” means Sunoco Partners LLC, a Pennsylvania limited liability company, and its Subsidiaries, including Sunoco Logistics Partners L.P., a Delaware limited partnership, and its Subsidiaries.

Tax” or “Taxes” means any and all federal, state, local or foreign or provincial taxes, charges, imposts, levies or other assessments, including all net income, gross receipts, capital, sales, use, ad valorem, value added, transfer, franchise, profits, inventory, capital stock, license, withholding, payroll, employment, social security, unemployment, excise, severance, stamp, occupation, property and estimated taxes, customs duties, fees, assessments and similar charges, including any and all interest, penalties, fines, additions to tax or additional amounts imposed by any Governmental Authority in connection with respect thereto.

Tax Return” means any return, report or similar filing (including any attached schedules, supplements and additional or supporting material) filed or required to be filed with respect to Taxes, including any information return, claim for refund, amended return or declaration of estimated Taxes (and including any amendments with respect thereto).

Unit Majority” means a “Unit Majority” as defined in the MLP Partnership Agreement.

Unit Option” means an award of an option to purchase Common Units granted under an MLP Equity Plan.

Willful Breach” means (i) with respect to any breaches or failures to perform any of the covenants or other agreements contained in this Agreement, a material breach that is a consequence of an act or intentional omission undertaken by the breaching party (or, in the case of Section 5.3 with respect to MLP, the consequence of an act or omission of a Subsidiary of MLP, or of a Representative of MLP at the direction of MLP) with the Knowledge that the taking of, or failure to take, such act would, or would be reasonably expected to, cause a material breach of such covenant or agreement and (ii) the failure by any party to consummate the transactions contemplated hereby after all of the conditions set forth in Article VI have been satisfied or waived (by the party entitled to waive any such applicable conditions).

[signature pages follows]

 

A-61


Table of Contents

IN WITNESS WHEREOF, the parties hereto have caused this Agreement to be duly executed and delivered as of the date first above written.

 

PARENT:
ENERGY TRANSFER PARTNERS, L.P.

By: Energy Transfer Partners GP, L.P.,

its general partner

By: Energy Transfer Partners, L.L.C.,

its general partner

By:

/s/ Thomas P. Mason

Name: Thomas P. Mason
Title: Senior Vice President and General Counsel

 

PARENT GP:
ENERGY TRANSFER PARTNERS GP, L.P.

By: Energy Transfer Partners, L.L.C.,

its general partner

By:

/s/ Thomas P. Mason

Name: Thomas P. Mason
Title: Senior Vice President and General Counsel

 

MERGER SUB A:
RENDEZVOUS I LLC
By:

/s/ Thomas P. Mason

Name: Thomas P. Mason
Title: Senior Vice President and General Counsel

 

MERGER SUB B:
RENDEZVOUS II LLC
By:

/s/ Thomas P. Mason

Name: Thomas P. Mason
Title: Senior Vice President and General Counsel

[SIGNATURE PAGE TO AGREEMENT AND PLAN OF MERGER]

 

A-62


Table of Contents
ETE:
ENERGY TRANSFER EQUITY, L.P.

By: LE GP, LLC,

its general partner

By:

/s/ Jamie Welch

Name: Jamie Welch
Title: Group Chief Financial Officer

 

MLP:
REGENCY ENERGY PARTNERS LP

By: Regency GP LP,

its general partner

By: Regency GP LLC,

its general partner

By:

/s/ Thomas E. Long

Name: Thomas E. Long
Title: Executive Vice President and Chief Financial Officer

 

MLP GP:
REGENCY GP LP

By: Regency GP LLC,

its general partner

By:

/s/ Thomas E. Long

Name: Thomas E. Long
Title: Executive Vice President and Chief Financial Officer

[SIGNATURE PAGE TO AGREEMENT AND PLAN OF MERGER]

 

A-63


Table of Contents
ETE ACQUIRER:
ETE GP ACQUIRER LLC

By: Energy Transfer Equity, L.P.,

its sole member

By: LE GP LLC,

its general partner

By:

/s/ Jamie Welch

Name: Jamie Welch
Title: Group Chief Financial Officer

[SIGNATURE PAGE TO AGREEMENT AND PLAN OF MERGER]

 

A-64


Table of Contents

ANNEX B

Opinion of J.P. Morgan Securities LLC

[J.P. Morgan letterhead]

January 25, 2015

Conflicts Committee of the Board of Directors

and Board of Directors of

Regency GP LLC, the general partner of Regency GP LP,

the general partner of Regency Energy Partners LP

2001 Bryan Street, Suite 3700

Dallas, Texas 75201

Members of the Board of Directors and the Conflicts Committee of the Board of Directors:

The Conflicts Committee of the Board of Directors has requested our opinion as to the fairness, from a financial point of view, to the holders of common units (“Common Units”) of Regency Energy Partners LP (the “Partnership”), other than Energy Transfer Equity, L.P. (“Energy Transfer Equity”), Energy Transfer Partners, L.P. (“Parent”) and their respective affiliates (collectively, the “Affiliated Holders”), of the consideration to be paid to such holders in the proposed merger (the “Transaction”) of the Partnership with Parent. Pursuant to the Agreement and Plan of Merger (the “Merger Agreement”) among Parent, Energy Transfer Partners GP, L.P., the Partnership, Regency GP LP and Energy Transfer Equity, the Partnership will merge with and into Parent, and each outstanding Common Unit, other than Common Units that are owned by the Partnership or any of its subsidiaries, will be converted into the right to receive consideration per unit equal to (i) $0.32 in cash (the “Cash Consideration”) and (ii) 0.4066 common units of Parent (such units, the “Parent Units”, and such consideration, together with the Cash Consideration, the “Consideration”).

In connection with preparing our opinion, we have (i) reviewed a draft dated January 25, 2015 of the Merger Agreement; (ii) reviewed certain publicly available business and financial information concerning the Partnership and Parent and the industries in which they operate; (iii) compared the proposed financial terms of the Transaction with the publicly available financial terms of certain transactions involving companies we deemed relevant and the consideration paid for such companies; (iv) compared the financial and operating performance of the Partnership and Parent with publicly available information concerning certain other companies we deemed relevant and reviewed the current and historical market prices of the Common Units and Parent Units and certain publicly traded securities of such other companies; (v) reviewed certain internal financial analyses and forecasts prepared by the management of the Partnership relating to its business and by the management of Parent relating to its business, as well as the estimated amount and timing of the cost savings and related expenses and synergies expected to result from the Transaction (the “Synergies”); (vi) reviewed certain financial forecasts relating to the business of the Partnership based on certain publicly available financial forecasts and adjustments thereto reviewed by the management of the Partnership, which forecasts were approved by the Partnership’s management as reasonable for use in our analysis; (vii) reviewed certain financial forecasts relating to the business of Parent based on certain publicly available financial forecasts and adjustments thereto reviewed by the management of Parent, which forecasts were approved by the Partnership’s management as reasonable for use in our analysis; and (viii) performed such other financial studies and analyses and considered such other information as we deemed appropriate for the purposes of this opinion.

In addition, we have held discussions with the Conflicts Committee and certain members of the management of the Partnership and Parent with respect to certain aspects of the Transaction, and the past and current business operations of the Partnership and Parent, the financial condition and the future prospects and operations of the Partnership and Parent, the effects of the Transaction on the financial condition and future prospects of the Partnership and Parent, and certain other matters we believed necessary or appropriate to our inquiry.

 

B-1


Table of Contents

In giving our opinion, we have relied upon and assumed the accuracy and completeness of all information that was publicly available or was furnished to or discussed with us by the Partnership and Parent or otherwise reviewed by or for us, and we have not independently verified (nor have we assumed responsibility or liability for independently verifying) any such information or its accuracy or completeness. We have not conducted or been provided with any valuation or appraisal of any assets or liabilities, nor have we evaluated the solvency of the Partnership or Parent under any state or federal laws relating to bankruptcy, insolvency or similar matters. In relying on financial analyses and forecasts provided to us or derived therefrom, including the Synergies, we have assumed that they have been reasonably prepared based on assumptions reflecting the best currently available estimates and judgments by management as to the expected future results of operations and financial condition of the Partnership and Parent to which such analyses or forecasts relate. We express no view as to such analyses or forecasts (including the Synergies) or the assumptions on which they were based. We have also assumed that the Transaction and the other transactions contemplated by the Merger Agreement will have the tax consequences described in discussions with, and materials furnished to us by, representatives of the Partnership, and will be consummated as described in the Merger Agreement, and that the definitive Merger Agreement will not differ in any material respects from the draft thereof furnished to us. We have also assumed that the representations and warranties made by the Partnership and Parent in the Merger Agreement and the related agreements are and will be true and correct in all respects material to our analysis. We are not legal, regulatory or tax experts and have relied on the assessments made by advisors to the Partnership with respect to such issues. We have further assumed that all material governmental, regulatory or other consents and approvals necessary for the consummation of the Transaction will be obtained without any adverse effect on the Partnership or Parent or on the contemplated benefits of the Transaction.

Our opinion is necessarily based on economic, market and other conditions as in effect on, and the information made available to us as of, the date hereof. It should be understood that subsequent developments may affect this opinion and that we do not have any obligation to update, revise, or reaffirm this opinion. Our opinion is limited to the fairness, from a financial point of view, of the Consideration to be paid to the holders of the Common Units (other than the Affiliated Holders) in the proposed Transaction and we express no opinion as to the fairness of any consideration paid in connection with the Transaction to the Affiliated Holders, the holders of any other class of securities, creditors or other constituencies of the Partnership or as to the underlying decision by the Partnership to engage in the Transaction. Furthermore, we express no opinion with respect to the amount or nature of any compensation to any officers, directors, or employees of any party to the Transaction, or any class of such persons relative to the Consideration to be paid to the holders of the Common Units in the Transaction or with respect to the fairness of any such compensation. We are expressing no opinion herein as to the price at which the Common Units or Parent Units will trade at any future time.

We note that we were not authorized to and did not solicit any expressions of interest from any other parties with respect to the sale of all or any part of the Partnership or any alternative transaction.

We have acted as financial advisor to the Conflicts Committee of the Board of Directors of Regency GP LLC with respect to the proposed Transaction and will receive a fee from the Partnership for our services, a substantial portion of which will become payable only if the proposed Transaction is consummated. In addition, the Partnership has agreed to indemnify us for certain liabilities arising out of our engagement. During the two years preceding the date of this letter, we and our affiliates have had commercial or investment banking relationships with the Partnership and Parent, for which we and such affiliates have received customary compensation. Such services during such period have included acting as joint lead arranger of a credit facility for Regency Gas Services LP in November 2014, acting as joint bookrunner on a bond offering by the Partnership in April 2013, acting as a joint bookrunner on a bond offering by the Partnership in February 2014, acting as financial advisor to the Partnership in connection with its acquisition of Southern Union Gas Services, Ltd. in April 2013, acting as bookrunner on a bond offering by Parent in September 2013, acting as a bookrunner on a bond offering by Parent’s subsidiary Sunoco Logistics Partners L.P. (“Sunoco Logistics”) in January 2013, and acting as a joint bookrunner on an equity offering for Sunoco Logistics in September 2014. In addition, during such two year period we have provided Treasury and Securities services to the Partnership, and have provided Treasury and

 

B-2


Table of Contents

Securities services and Asset and Wealth Management services to Parent. In the ordinary course of our businesses, we and our affiliates may actively trade the debt and equity securities of the Partnership or Parent for our own account or for the accounts of customers and, accordingly, we may at any time hold long or short positions in such securities.

On the basis of and subject to the foregoing, it is our opinion as of the date hereof that the Consideration to be paid to the holders of the Common Units (other than the Affiliated Holders) in the proposed Transaction is fair, from a financial point of view, to such holders.

The issuance of this opinion has been approved by a fairness opinion committee of J.P. Morgan Securities LLC. This letter is provided to the Conflicts Committee of the Board of Directors, and to the Board of Directors, of Regency GP LLC (in its capacity as such) in connection with and for the purposes of its evaluation of the Transaction. This opinion does not constitute a recommendation to any unitholder of the Partnership as to how such unitholder should vote with respect to the Transaction or any other matter. This opinion may not be disclosed, referred to, or communicated (in whole or in part) to any third party for any purpose whatsoever except with our prior written approval. This opinion may be reproduced in full in any proxy or information statement mailed to unitholders of the Partnership but may not otherwise be disclosed publicly in any manner without our prior written approval.

Very truly yours,

J.P. MORGAN SECURITIES LLC

 

B-3